1.5 Protocol Handling
- MTP Screening of the MSU received by a MTP3 card selects a TIF Stop Action, encapsulating the MSU as SCCP data, and forwarding the MSU to MTP3 cards for processing.
- On the MTP3 card, TIF decodes the message, passes information to NPP services for processing, and formats and sends the resulting message.
MTP3 Card Processing
When a MTP3 card receives an MSU, the following TIF processing occurs:
- The MTP Screening feature filters messages for ISUP, and ISUP messages with SI=5 are screened for selection of a TIF Stop Action.
-
Selected ISUP IAM messages are marked for sequencing, encapsulated as SCCP messages, and forwarded to Service Modules for processing. TIF supports proper sequencing of IAM/SAM messages. See IAM/SAM Splitting for details.
All other ISUP MSUs delivered to TIF for processing are marked for sequencing and routed.
MSUs that are TUP or not ISUP (SI=5) are routed without modification. An Event is raised for unexpected SI in TIF Stop Action.
The TIF Stop Action processing flow is shown in Figure 1-2.
Figure 1-2 TIF Stop Action Processing

MTP Screening supports the following TIF Stop Actions: TIF, TIF2, and TIF3. Existing MTP rules are used to separate ISUP traffic for TIF processing. The MTP rule must end with a Stop Action that contains TIF, TIF2, or TIF3.
The DTA, TIF, TIF2, and TIF3 Stop Actions are all mutually exclusive in Stop Action Sets, and each of these Stop Actions must be the last Stop Action for the set.
The following table defines the processing of messages within TIF Stop Actions:
Table 1-13 TIF Stop Action Rules
| Protocol | Message Type | Encapsulate | Sequence | Action |
|---|---|---|---|---|
| ISUP | IAM | Yes | Yes | Send to MTP3 card |
| Other | No | Yes | Send to sequencer | |
| Other | N/A | No | No | Route Message |
Each TIF Stop Action encapsulates the incoming MSU as SCCP data and forwards the new MSU to a Service Module card for processing. The expanded data portion of the MSU is marked with the TIF Stop Action number so that the appropriate Service Rule Set can be invoked on the Service Module card.
Each TIF Stop Action is associated with a different NPP Service Rule Set, so that different actions can be taken on identically formatted messages that encounter different MTP Screening rules. This allows for customized handling based on the incoming linkset, OPC, DPC, or other MTP criteria.
Each Stop Action is assigned to the corresponding NPP Service: TIF > TIF, TIF2 > TIF2, TIF3 > TIF3.
IAM Message Decoding
- Called Party digits and NAI values that are passed to NPP for processing
- Calling Party digits and NAI value
- Called Party and Calling Party information that is used for Number Portability lookup
- NM Bits (from the Forward Call Indicator field) that indicate whether Number Portability lookup has been performed. (See Use of NM Bits)
- Point codes and other information that are used in encoding the outgoing message.
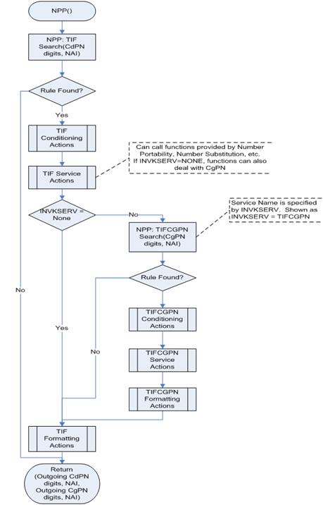
NPP Processing for TIF
TIF invokes NPP, and passes the TIF service name, Called Party digits and length, and the incoming NAI values to NPP. NPP conditions the Called Party digits for Number Portability lookup, calls Service Action Handlers for service-specific processing, and formats the outgoing digit string.
In the basic flow of NPP, TIF invokes NPP, and passes the TIF service name, Called Party digits and length, and the incoming NAI values to NPP. NPP conditions the Called Party digits for Number Portability lookup, calls Service Action Handlers for service-specific processing, and formats the outgoing digit string.
-
The CdPN Service Rule defined in NPP provides all instructions for handling the CgPN. Basic conditioning and formatting is supported with global TIFOPTS settings.
The 3 TIF CdPN services TIF, TIF2 and TIF3 all do a lookup in the NPP Service Rule Set based upon data from the CdPN portion of the messages. The three CdPN services also do some minimal conditioning (controlled by the TIFOPTS CondCgPN option ) and formatting on the CgPN (controlled by the TIFOPTS IAMCGPN option). See TIF Configuration Options. This minimal conditioning and formatting is always done the same regardless of the CgPN digits and NAI values. Service Actions concerning the CgPN are provisioned in the CdPN service, and use the minimally conditioned CgPN for their international form of the Calling Party. All CdPN Service Actions that reference the CgPN can use this method of processing Calling Party digits.
This method is used if the INVKSERV parameter value is NONE in the Service Rule TIF CdPN service. The Action Set in the Service Rule can contain most Service Actions that process CgPN digits. See NPP Service Actions.
-
The CgPN is processed via NPP rules, with access to all NPP Conditioning and Formatting controls.
The 3 TIF CgPN services TIFCGPN, TIFCGPN2, and TIFCGPN3 are invoked from the corresponding TIF CdPN service based on the INVKSERV value (not NONE) in the Service Rule for the TIF CdPN service . Because TIF CgPN services have full NPP processing, different conditioning and formatting for different CgPN and NAI values can be used. In some circumstances, information such as ASD can be shared between the TIF CdPN service and the TIF CgPN service.
Figure 1-3 Basic NPP Processing
