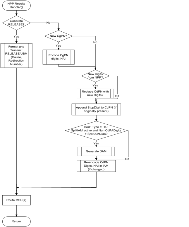
1.5.1 TIF Post-NPP Processing
After NPP processing is complete, the TIF post-NPP Results
Handler performs the following functions:
- Evaluates results from NPP Service Actions and Formatting Actions
- Determines whether to generate a Release (REL) message or to relay the IAM message.
If Relay is indicated, the Results Handler performs the
following functions:
- Updates the Called Party digits, the Calling Party digits, or both, if needed. If ISUP IAM Called Party digits terminate with a Stop Digit (F), the Stop Digit is present to terminate those digits in the relayed IAM message. If the CONDCGPN option value is ADDCC, the provisioned STPOPTS Default Country Code (DEFCC) value is pre-pended to the Calling Party digits.
- Handles IAM/SAM splitting (see IAM/SAM Splitting).
- Routes one IAM message, or an IAM message and a SAM message.
- Invokes any indicated TIF feature-specific Results Handlers.
If Release is indicated by a Service Action Handler, the
Results Handler generates an ISUP Release message. After the Release message is
generated, the original IAM message is discarded and processing terminates.
- For a Release message on a successful lookup, the message includes the Cause Value specified in the TIF RCAUSENP configuration option or the destination-based RCAUSE configuration options, depending on option settings (see TIF Configuration Options). The Redirection Number is included in the Release message if the TIF RNRQD configuration option value is YES.
- For a Release message on an unsuccessful lookup, the message includes the Cause Value specified in the TIF RCAUSENPFX configuration option value or the destination-based RCAUSE configuration options, depending on option settings (see TIF Configuration Options). The Redirection Number is not included in the Release message.
The flow of the TIF Results Handler is shown in Figure 1-4.
The following examples illustrate post-NPP results handling:
Corrective Dialing
- IAM Relay is indicated.
- Calling Number has not changed; replacement of the CgPN is not required.
- CdPN number has changed; the CdPN is replaced.
- No IAM/SAM splitting is required.
- The IAM message is routed.
NP Relay
- IAM Relay is indicated.
- Calling Number has changed; replacement of the CgPN is performed.
- CdPN number has changed; the CdPN is replaced.
- The NP-specific result handler is invoked for IAM Relay to update the NM bits in the ISUP IAM message.
- The IAM is routed.
NP Circular Routing
- Release is indicated.
- No Redirection Number is encoded in the release message.
- The release cause is set to a provisioned value.
- The message is routed.
Figure 1-4 TIF Post-NPP Results Handler
