各顧客に対する価格表の作成
顧客ごとに異なる割引を適用できるように、Oracle Pricingを設定します。
このトピックの例では、価格設定を設定する1つの方法について説明します。 これは、価格設定の様々な設定方法について学習するために使用できる一般的な概要としてのみ意図されています。 ビジネス要件に応じて、実装に異なるプロシージャ、異なるステップ、異なる値および異なるオブジェクトを使用する必要があります。 また、コードをサポートするために必要な変数の宣言など、この手順では説明しない追加の設定も実行する必要があります。
次の要件があるとします。
-
「チャネル」。 インターネット、コール・センター、およびブローカを通じて販売します。 インターネット販売による経費が最も少なく、コール・センターを介した経費が増加します。 中国のブローカとの良好な関係を確立したため、中国に販売する場合を除き、ブローカを通じて最も多くの費用が発生します。
-
事業分野 事業分野には、50%のデスクトップ・コンピュータ、30%のラップトップ・コンピュータ、および20%の周辺機器があります。 デスクトップ・コンピュータのラインは元のライン・オブ・ビジネスです。 長い間確立されたものの、顧客の移植性に対する要求が高まるため、徐々に減少しています。 5年以内にラップトップ・ラインで70%の売上を達成する予定です。 インセンティブとして、ラップトップ販売に対して最も深い割引を提供します。
-
「出荷先国」。 会社は、販売する品目の新興市場や若い市場での足場を得ることに最も関心があります。 アメリカ市場はすでに飽和しています。 日本は成熟した市場を提供しているが、ある程度の潜在能力を維持しています。 韓国は新興市場であり、中国は台頭しています。
-
ビジネス・ユニット 会計および税金の要件を満たすために、会計部門は、各割引販売をVision Operationsビジネス・ユニットのみに関連付けるようにリクエストしました。
技術分析で実装する必要があることが示されている機能を次に示します。
-
オーダー入力スペシャリストがチャネル、取扱商品、出荷先国およびビジネス・ユニットを指定できるようにするフレックスフィールドを追加します。
-
フレックスフィールドを価格設定にマップし、価格設定計算の一部として使用します。
-
チャネル、ライン・オブ・ビジネスおよび出荷先国に応じて、主要顧客ごとに異なる割引を指定するために使用できる個別の価格表を作成します。 これらの価格表への入力としてフレックスフィールド値を使用します。 主な顧客は次のとおりです。
-
Fantastic Laptops 主に米国公立大学に大量に販売する卸売業者。 インターネットやコール・センターを通じて販売しています。 競合入札プロセスが成功し、公立大学にコンピューティング・サービスを提供する後、契約交渉中に特定の割引に合意しました。
-
Computer Service and Rentals 販売する各国で事業を展開する小売業者。 中国以外のすべての国ではインターネットとコール・センターを通じて販売しており、ブローカでのみ販売しています。 また、Computer Service and Rentalsは長期的な顧客です。 長年にわたって彼らとより深い割引を交渉した。
-
「PennyPackシステム」。 中国と韓国でのみ営業しています。 中国では、ブローカを通してのみ販売しています。 韓国では、インターネットやコール・センターを通じて販売しています。 競争の激しい状況のため、PennyPack Systemsのすべての顧客の最も深い割引を提供します。
-
製品および財務チームとの相談で特定した割引は次のとおりです。
|
属性 |
割引率 |
|---|---|
|
チャネル |
|
|
取扱商品 |
|
|
出荷先国 |
|
|
顧客 |
|
割引は累積されます。 たとえば、米国内のラップトップ・コンピュータをインターネット経由でFantastic Laptopsに販売する場合、合計割引率は25%です: チャネルは10%、ライン・オブ・ビジネスは10%、顧客は5%。
設定するサービス・データ・オブジェクトは次のとおりです。 詳細は、「サービス・マッピング、価格設定アルゴリズムおよびマトリックスの連携方法」を参照してください。
ノート
-
各顧客の顧客価格設定プロファイルによって、顧客ごとに価格設定戦略が割り当てられます。 たとえば、顧客Computer Service and Rentalsの価格設定戦略としてComputer Service and Rentalsの価格設定戦略を使用する場合は、付加フレックスフィールドのグローバル・セグメントの価格設定戦略属性をPricing Strategy for Computer Service and Rentalsに設定します。
-
実行時に、価格設定アルゴリズムは、顧客価格設定プロファイルおよび付加フレックスフィールドのグローバル・セグメントから値を取得します。 次に、これらの値を使用して、Computer Service and Rentalsの価格設定戦略など、販売オーダーの価格設定戦略を設定します。
-
価格設定戦略名に顧客名を含めます。 この手法は、戦略名が一意であることを確認し、オーダー入力スペシャリストが販売オーダーで戦略をどのように使用するかを理解し、実装の保守に役立ちます。
-
複数の顧客が同じ価格設定戦略を使用できます。
-
このトピックでは、すべてのビジネス・ユニットと顧客が同じ通貨を使用していることを前提としています。 通貨を換算する必要がある場合は、通貨換算リストを価格設定戦略に追加します。 詳細は、「通貨換算リストの管理」を参照してください。
設定の概要
-
拡張可能フレックスフィールドを作成します。
-
価格設定参照を作成します。
-
マトリックス・クラスを作成します。
-
価格表と割引リストを作成します。
-
価格設定プロファイルと価格設定戦略を作成します。
-
価格設定アルゴリズムを変更します。
-
設定をテストします。
価格設定アルゴリズムを変更するには、Groovyスクリプトを使用します。 オーダー履行ソリューションでリレーショナル・データベースとやり取りするコンピュータ・コードを記述することについて、技術的経験がある場合にのみ続行してください。
拡張可能フレックスフィールドの作成
-
Order Managementの管理に必要な権限でOrder Managementにサインインします。
価格設定権限でサインインしないでください。 これらを使用して拡張可能フレックスフィールドを設定することはできません。
- 「ホーム」→「自分の企業」→「設定および保守」→「タスク」→「検索」→「オーダー拡張可能フレックスフィールドの管理」に移動します。
この例では、Order Managementオファリングを実装していることを前提としています。 別のオファリングを使用している場合は、Order Managementのかわりにそのオファリングをクリックします。
-
拡張可能フレックスフィールドを変更します。
-
「オーダー拡張可能フレックスフィールドの管理」ページで、値を入力し、「検索」をクリックします。
属性
値
名前
ヘッダー情報
-
「処理」→「編集」をクリックします。
-
「コンテキストの管理」をクリックします。
-
「コンテキストの管理」ページで、「処理」>「作成」をクリックします。
-
「コンテキストの作成」ページで、値を設定します。
属性
値
表示名
HeaderPricingEff
コード
HeaderPricingEff
API名
Headerpricingeff使用可能
チェック・マークが含まれます
動作
単一行
-
「コンテキスト使用」領域で、「処理」→「作成」をクリックし、値を設定して、「保存」をクリックします。
属性
値
名前
追加ヘッダー情報
表示権限
なし
権限の編集
なし
-
コンテキスト依存セグメント領域で、「処理」>「作成」をクリックします。
-
「セグメントの作成」ページで値を設定し、「保存してクローズ」をクリックします。
属性
値
名前
SalesChannel
コード
SalesChannel
API名
saleschannel使用可能
チェック・マークが含まれます。
データ型
文字
表の列
使用可能な列を選択します。
値セット
10文字
プロンプト
販売チャネル
-
コンテキスト依存セグメント領域で、「処理」>「作成」をクリックします。
-
「セグメントの作成」ページで値を設定し、「保存してクローズ」をクリックします。
属性
値
名前
LineofBusiness
コード
LineofBusiness
API名
lineofbusiness使用可能
チェック・マークが含まれます。
データ型
文字
表の列
使用可能な列を選択します。
値セット
10文字
プロンプト
取扱商品
-
「コンテキストの編集」ページで、「保存してクローズ」をクリックします。
-
「コンテキストの管理」ページで、「保存してクローズ」をクリックします。
-
「拡張可能フレックスフィールドの編集」ページで、「保存してクローズ」をクリックします。
-
-
拡張可能フレックスフィールドをデプロイします。
-
「オーダー拡張可能フレックスフィールドの管理」ページで、「処理>フレックスフィールドのデプロイ」をクリックします。
-
デプロイメント・ダイアログがデプロイメントが正常に終了したことを示すまで待機し、OKをクリックします。
-
「処理」>「フレックスフィールド・アーカイブのダウンロード」をクリックし、アーカイブが正常に終了したことを示すダイアログを待ってから、「ダウンロード」をクリックします。
-
10008_DOO_HEADERS_ADD_INFO.zipファイルをローカル・ハード・ドライブに保存し、抽出してフォルダに移動します。
. . .10008_DOO_HEADERS_ADD_INFO\oracle\apps\scm\doo\processOrder\flex\headerContextsB\view -
HeaderEffBHeaderPricingEffprivateVO.xmlを開きます。
-
HeaderEffBHeaderPricingEffprivateVO.xmlに次の値が含まれていることを確認します。
属性
値
ヘッダーのEntityAttrName
HeaderId
チャネル・セグメントのEntityAttrName
チャネル
ライン・オブ・ビジネス・セグメントのEntityAttrName
lineofbusinessEntityAttrName(出荷先国セグメント)
shiptocountry
-
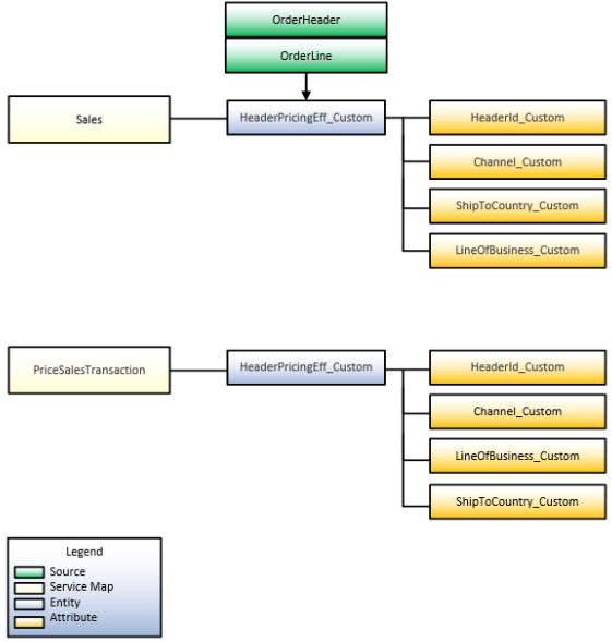
サービス・マッピングへの拡張可能フレックスフィールドの追加
拡張可能フレックスフィールドの値を価格設定にマップするサービス・マッピングを作成します。
-
Order Managementからサインアウトし、管理権限でOracle Pricingにサインインします。
-
「価格設定構成」で、ホーム> Order Management >価格設定管理>サービス・マッピングの管理に移動します。
-
サービス・マッピングの管理ページの名前列で、「販売」をクリックします。
-
エンティティを追加します。
-
「サービス・マッピングの編集」ページの「エンティティ」タブで、「アクション」→「行の追加」をクリックし、値を設定します。
属性
値
Entity
HeaderPricingEff_Custom説明
各
custom価格表で使用する拡張可能フレックスフィールドの値を取得します。 -
「詳細」領域で属性を追加し、「保存」をクリックします。
属性
タイプ
主キー
HeaderId_Custom
Long
チェック・マークが含まれます。
Channel_Custom
文字列
チェック・マークは含まれません。
ShipToCountry_Custom
文字列
チェック・マークは含まれません。
LineOfBusiness_Custom
文字列
チェック・マークは含まれません。
たとえば:
-
「サービス」をクリックし、値を含む行をクリックします。
属性
値
サービス
PriceSalesTransaction
-
「詳細」領域で、「アクション」をクリックし、「行の追加」をクリックして、値を設定します。
エンティティ
読込み
書込み
HeaderPricingEff_Customチェック・マークが含まれます。
チェック・マークは含まれません。
このステップでは、拡張可能フレックスフィールドから価格設定に値を送信するために使用するエンティティを関連付けます。
-
HeaderPricingEff_Custom「エンティティ」領域で属性を追加し、「保存」をクリックします。
属性
読込み
書込み
HeaderId_Custom
チェック・マークが含まれます。
チェック・マークは含まれません。
Channel_Custom
チェック・マークが含まれます。
チェック・マークは含まれません。
LineOfBusiness_Custom
チェック・マークが含まれます。
チェック・マークは含まれません。
ShipToCountry_Custom
チェック・マークが含まれます。
チェック・マークは含まれません。
-
-
ソースを作成します。
-
「ソース」をクリックし、次の値を含む行をクリックします。
属性
値
ソース
OrderHeader
-
「エンティティ・マッピング」タブで、「アクション」をクリックし、「行の追加」をクリックして値を設定し、「保存」をクリックします:
属性
値
Entity
HeaderPricingEff_Customタイプ
ビュー・オブジェクト
ビュー・オブジェクト
HeaderEffBHeaderPricingEffprivateVOこの値は、10008_DOO_HEADERS_ADD_INFO.zipファイルの内容を調べたときに、このトピックで前にノートしたパブリック・ビュー・オブジェクトの名前と一致する必要があります。
問合せタイプ
一意の識別子
問合せ属性
HeaderId
-
HeaderPricingEff_Customの詳細領域で属性を追加し、「保存」をクリックします。属性
ビュー・オブジェクト属性
HeaderId_Custom
HeaderId
Channel_Custom
チャネル
この値は、10008_DOO_HEADERS_ADD_INFO.zipファイルの内容を調べたときに、このトピックで前述したEntityAttrNameの値と一致する必要があります。
LineOfBusiness_Custom
lineofbusinessこの値は、10008_DOO_HEADERS_ADD_INFO.zipファイルの内容を調べたときに、このトピックで前述したEntityAttrNameの値と一致する必要があります。
ShipToCountry_Custom
shiptocountryこの値は、10008_DOO_HEADERS_ADD_INFO.zipファイルの内容を調べたときに、このトピックで前述したEntityAttrNameの値と一致する必要があります。
このステップでは、オーダー入力スペシャリストが価格オーダー処理を使用するか、販売オーダーを保存するときに、Order Managementが価格設定に送信する公開ビュー・オブジェクトから拡張可能フレックスフィールド値を読み取るように価格設定を設定します。
-
「ソース」領域で、値を含む行をクリックします。
属性
値
ソース
OrderLine
-
OrderLineの詳細領域で、「表示」をクリックし、「カラム」をクリックしてから、結合エンティティおよび結合エンティティ属性にチェック・マークを追加します。
-
「エンティティ・マッピング」タブで、「アクション」をクリックし、「行の追加」をクリックして値を設定し、「保存」をクリックします:
属性
値
Entity
HeaderPricingEff_Customタイプ
ビュー・オブジェクト
ビュー・オブジェクト
HeaderEffBHeaderPricingEffprivateVOこの値は、10008_DOO_HEADERS_ADD_INFO.zipファイルの内容を調べたときに、このトピックで前にノートしたパブリック・ビュー・オブジェクトの名前と一致する必要があります。
問合せタイプ
結合
問合せ属性
HeaderId
結合エンティティ
ヘッダー
結合エンティティを設定する前に、行をリフレッシュする必要がある場合があります。 リフレッシュするには、行からステップ・アウトします。 保存をクリックし、エラー・ダイアログを取り消して、結合エンティティを設定することもできます。
結合エンティティ属性
HeaderId
このステップでは、パブリック・ビュー・オブジェクトの拡張可能フレックスフィールド属性をマップします。 Order Managementがオーダー明細の明細数量または出荷属性を更新したときにOrder Managementが価格設定に送信するパブリック・ビュー・オブジェクトから拡張可能フレックスフィールド値を読み取るように、価格設定を構成します。
-
HeaderPricingEff_Customの詳細領域で、次の属性を追加します。属性
ビュー・オブジェクト属性
HeaderId_Custom
HeaderId
この値は、10008_DOO_HEADERS_ADD_INFO.zipファイルの内容を調べたときに、このトピックで前述したEntityAttrNameの値と一致する必要があります。
Channel_Custom
チャネル
この値は、10008_DOO_HEADERS_ADD_INFO.zipファイルの内容を調べたときに、このトピックで前述したEntityAttrNameの値と一致する必要があります。
LineOfBusiness_Custom
lineofbusinessこの値は、10008_DOO_HEADERS_ADD_INFO.zipファイルの内容を調べたときに、このトピックで前述したEntityAttrNameの値と一致する必要があります。
ShipToCountry_Custom
shiptocountryこの値は、10008_DOO_HEADERS_ADD_INFO.zipファイルの内容を調べたときに、このトピックで前述したEntityAttrNameの値と一致する必要があります。
このステップでは、Order Managementがオーダー明細の数量または出荷フィールドを更新するときに、Order ManagementがPricingに送信する公開ビュー・オブジェクトから拡張可能フレックスフィールド値を読み取るようにPricingを設定します。
たとえば:
-
-
「保存してクローズ」>「完了」をクリックします。
価格設定参照の作成
作成した参照を次に示します。 オーダー入力スペシャリストは、これらを使用して属性値を設定します。
参照を作成します。
- 「ホーム」→「自分の企業」→「設定および保守」→「タスク」→「検索」→「価格設定参照の管理」に移動します。
-
「価格設定参照の管理」ページで、検索結果で「処理」→「新規」をクリックし、参照を作成して「保存」をクリックします。
属性
意味
参照タイプ
PRC_COUNTRY
Meaning
国
モジュール
共通
-
「参照コード」領域で、「処理」→「新規」をクリックし、国の参照コードを作成して、「保存」をクリックします。
参照コード
表示順序
意味
中国
1
中国
日本
2
日本
韓国
3
韓国
アメリカ合衆国
4
アメリカ合衆国
表示順序は、オーダー入力スペシャリストが出荷先国属性を設定するときに、Order Managementで国を表示するために使用する順序を決定します。 国は任意の順序で表示できます。 この例では、表示順序を使用して、国をアルファベット順に表示します。
-
チャネル参照について、ステップ3と4を繰り返します。 次の値を使用します。
属性
値
参照タイプ
PRC_CHANNELS
Meaning
チャネル
モジュール
共通
次の参照コードを追加します。
-
インターネット
-
コール・センター
-
ブローカ
-
-
ライン・オブ・ビジネス参照について、ステップ3と4を繰り返します。 次の値を使用します。
属性
値
参照タイプ
PRC_LINE_OF_BUSINESS
Meaning
業種
モジュール
共通
次の参照コードを追加します。
-
ラップトップ
-
デスクトップ
-
周辺機器
-
-
「保存して閉じる」をクリックします
マトリックス区分の作成
マトリックス区分と割引リストで同じ属性を設定して、割引ルールで参照できるようにします。 たとえば、マトリックス区分および割引リストにチャネルおよびライン・オブ・ビジネスを追加します。
-
ホーム> Order Management >価格設定管理>マトリックス区分の管理に進みます。
-
「マトリックス区分の管理」ページの名前列で、「価格表手数料修正」をクリックします。
このマトリクス・クラスを使用して、カスタム属性、ビジネス・ユニットおよび顧客の値を取得します。
-
「マトリックス・クラスの編集」ページの「条件列」領域で、「処理」→「行の追加」をクリックし、条件を追加します。
属性
値
名前
チャネル
ソース・コード名
チャネル
比較
次と等しい
属性との比較
HeaderPricingEff_Custom.Channel_Custom
NULLを許可
チェック・マークが含まれます
NULLはワイルドカードです
チェック・マークが含まれます
ドメイン
参照: PRC_CHANNEL
このステップが設定される条件は次のとおりです。
-
拡張可能フレックスフィールドHeaderPricingEff_CustomのChannel_Custom属性を、オーダー・エントリ・スペシャリストがPRC_CHANNEL参照で設定した値に設定します。
-
-
「条件列」領域で、「処理」→「行の追加」をクリックし、条件を追加します。
属性
値
名前
取扱商品
ソース・コード名
LineofBusiness
比較
次と等しい
属性との比較
HeaderPricingEff_Custom.LineofBusiness_Custom
NULLを許可
チェック・マークが含まれます
NULLはワイルドカードです
チェック・マークが含まれます
ドメイン
参照: PRC_LINE_OF_BUSINESS
このステップが設定される条件は次のとおりです。
-
拡張可能フレックスフィールドHeaderPricingEff_CustomのLineofBusiness_Custom属性を、オーダー・エントリ・スペシャリストがPRC_LINE_OF_BUSINESS参照で設定した値に設定します。
-
-
「条件列」領域で、「処理」→「行の追加」をクリックし、条件を追加します。
属性
値
名前
出荷先国
ソース・コード名
ShiptoCountry
比較
次と等しい
属性との比較
HeaderPricingEff_Custom.ShiptoCountry_Custom
NULLを許可
チェック・マークが含まれていません
NULLはワイルドカードです
チェック・マークが含まれていません
ドメイン
参照: PRC_COUNTRY
このステップが設定される条件は次のとおりです。
-
拡張可能フレックスフィールドHeaderPricingEff_CustomのShiptoCountry_Custom属性を、オーダー・エントリ・スペシャリストがPRC_COUNTRY参照で設定した値に設定します。
-
-
「条件列」領域で、「処理」→「行の追加」をクリックし、条件を追加します。
属性
値
名前
ビジネス・ユニット
ソース・コード名
BusinessUnit
比較
次と等しい
属性との比較
Header.SellingBusinessUnitId
NULLを許可
チェック・マークが含まれていません
NULLはワイルドカードです
チェック・マークが含まれていません
次の値は、ドメインを設定するときに使用します。
属性
値
名前
ビジネス・ユニット
ドメイン・タイプ
ビュー・オブジェクト問合せ
アプリケーション・モジュール
MatrixDomainAM (oracle.apps.scm.pricing.common.publicModel.applicationModule.MatrixDomainAM)
構成
MatrixDomainAMLocal
ビュー・オブジェクト
BusinessUnitPVO
キー属性
BusinessUnitId
表示属性
名前
表示基準
空のままにします
データ型
数値
ビュー・オブジェクト・バインド変数
空のままにします
このステップが設定される条件は次のとおりです。
-
「ビジネス・ユニット」属性を、オーダー・ヘッダーのSellingBusinessUnitId属性に「オーダー入力スペシャリスト」が設定した値に設定します。
ビジネス・ユニット属性は事前定義されています。 ドメインは、事前定義済のビュー・オブジェクトを介して値を取得する方法を指定します。
-
-
「条件列」領域で、「処理」→「行の追加」をクリックし、条件を追加します。
属性
値
名前
顧客
ソース・コード名
顧客
比較
次と等しい
属性との比較
Header.CustomerId
NULLを許可
チェック・マークが含まれていません
NULLはワイルドカードです
チェック・マークが含まれていません
次の値は、ドメインを設定するときに使用します。
属性
値
名前
顧客
ドメイン・タイプ
ビュー・オブジェクト問合せ
アプリケーション・モジュール
ManageOrdersAM (oracle.apps.scm.fom.common.ManageOrders.uiModel.applicationModule.ManageOrdersAM)
構成
ManageOrdersAMLocal
ビュー・オブジェクト
顧客
キー属性
PartyId
表示属性
PartyName
表示基準
空のままにします
データ型
数値
ビュー・オブジェクト・バインド変数
空のままにします
このステップが設定される条件は次のとおりです。
-
「顧客」属性を、オーダー・ヘッダーのCustomerId属性に「オーダー入力スペシャリスト」が設定した値に設定します。
Customer属性は事前定義されています。 ドメインは、事前定義済のビュー・オブジェクトを介してこの値を取得する方法を指定します。
-
-
「保存」をクリックします。
-
価格設定条件調整を指定するマトリックス区分を作成します。
-
「マトリックス区分の管理」ページの名前列で、「価格設定条件調整」をクリックします。
-
「マトリックス・クラスの編集」ページで、この手順の前の価格表手数料調整マトリックス区分に追加したものと同じ条件をすべて追加します。
価格表手数料調整マトリックスの条件を作成するには、価格表手数料調整マトリックス区分を使用します。 詳細は、「価格設定マトリックス・タイプの管理」を参照してください。
-
価格表および割引リストの作成
価格表の作成
AS54888ラップトップ・コンピュータの主要顧客ごとに個別の価格表を作成します。
-
ホーム> Order Management >価格設定管理>価格表に進みます。
-
新しい価格表を作成します。
属性
値
名前
Fantastic Laptopsの価格表
ビジネス・ユニット
Vision Operations
通貨
USD
デフォルト手数料
販売価格
-
アイテムを追加します。
属性
値
項目
AS54888
値を入力し、キーボードのTabキーを押して、行の他の属性が移入されるまで待機します。
-
料金を作成します。
属性
値
手数料
販売価格
基準
価格
ベース価格
499
価格上書きの許可
はい
-
アイテムを含む行を選択し、「その他のアクション」>「マトリクス価格設定の追加」をクリックします。
-
ダイアログで、次の列を追加します。
-
チャネル
-
取扱商品
-
ビジネス・ユニット
-
顧客
-
-
「行の追加」をクリックし、次を追加します。
チャネル
取扱商品
ビジネス・ユニット
顧客
調整タイプ
調整額
コール・センター
ラップトップ
Vision Operations
Fantastic Laptops
割引率
20
インターネット
ラップトップ
Vision Operations
Fantastic Laptops
割引率
25
ノート
-
20%割引はコール・センターの場合は5%、ラップトップの場合は10%、顧客の場合は5%
-
25%割引は、インターネットの場合は10%、ラップトップの場合は10%、顧客の場合は5%
-
-
「追加情報」をクリックし、アクセス・セットを追加します。
属性
値
セット・コード
共通
-
「保存」→「アクティブ化」をクリックします。
-
Computer Service and Rentalsの顧客に対して、これらのステップを繰り返します。 同じ値を使用しますが、次の違いがあります。
属性
値
名前
コンピュータ・サービスおよびレンタルの価格表
次の行を追加します。
行
チャネル
取扱商品
出荷先国
ビジネス・ユニット
顧客
調整タイプ
調整額
1
コール・センター
ラップトップ
アメリカ合衆国
Vision Operations
Computer Service and Rentals
割引率
25
2
インターネット
ラップトップ
アメリカ合衆国
Vision Operations
Computer Service and Rentals
割引率
25
3
コール・センター
ラップトップ
日本
Vision Operations
Computer Service and Rentals
割引率
30
4
インターネット
ラップトップ
日本
Vision Operations
Computer Service and Rentals
割引率
35
5
コール・センター
ラップトップ
韓国
Vision Operations
Computer Service and Rentals
割引率
35
6
インターネット
ラップトップ
韓国
Vision Operations
Computer Service and Rentals
割引率
40
7
ブローカ
ラップトップ
中国
Vision Operations
Computer Service and Rentals
割引率
45
各行の計算に注意してください。
割引合計
計算
行1、25%
5%のチャネル、10%の事業部門、0%の国、10%の顧客
行2、30%
チャネルは10%、ライン・オブ・ビジネスは10%、国は0%、顧客は10%
行3、30%
5%のチャネル、10%の事業部門、5%の国、10%の顧客
行4、35%
10%のチャネル、10%の事業部門、5%の国、10%の顧客
行5、35%
5%のチャネル、10%の事業部門、10%の国、10%の顧客
行6、40%
10%のチャネル、10%の事業部門、10%の国、10%の顧客
行7、45%
5%のチャネル、10%の事業部門、20%の国、10%の顧客
-
PennyPack Systemsのお客様に対して、これらのステップを繰り返します。 同じ値を使用しますが、次の違いがあります。
属性
値
名前
PennyPackシステムの価格リスト
次の行を追加します。
行
チャネル
取扱商品
出荷先国
ビジネス・ユニット
顧客
調整タイプ
調整額
1
コール・センター
ラップトップ
韓国
Vision Operations
PennyPackシステム
割引率
45
2
インターネット
ラップトップ
韓国
Vision Operations
PennyPackシステム
割引率
50
3
ブローカ
ラップトップ
中国
Vision Operations
PennyPackシステム
割引率
55
各行の計算に注意してください。
割引合計
計算
行1、45%
5%のチャネル、10%の事業部門、10%の国、20%の顧客
行2、50%
10%のチャネル、10%の事業部門、10%の国、20%の顧客
行3、55%
5%のチャネル、10%の事業部門、20%の国、20%の顧客
割引リストの作成
-
割引リストを作成します。
属性
値
名前
Fantastic Laptopsの割引リスト
ビジネス・ユニット
Vision Operations
通貨
USD
価格タイプ
すべて
チャージ・タイプ
販売
手数料サブタイプ
価格
明細タイプ
購買
-
検索結果で、「処理」→「行の追加」をクリックし、値を設定して、「保存」をクリックします。
属性
値
品目レベル
すべての品目
価格設定単位
個
明細タイプ
購買
このステップでは、この割引リストが作成した割引を、割引ルールを満たすすべての販売品目に適用することを指定します。
-
顧客割引を作成します。
-
割引ルール領域で、「処理」>「作成」をクリックし、「属性ベースのルール」をクリックします。
-
「割引ルールの作成」ダイアログで、値を設定し、「OK」をクリックします。
属性
値
価格タイプ
すべて
チャージ・タイプ
販売
手数料サブタイプ
価格
名前
顧客割引
-
詳細領域で、「処理」>「ルール表列の編集」をクリックします。
-
「ルール表の列の編集」ダイアログの「条件列」領域で、「アクション」→「新規」をクリックし、値を設定して、「OK」をクリックします:
属性
値
名前
顧客
ソース・コード名
顧客
比較
次と等しい
属性との比較
Header.CustomerId
NULLを許可
チェック・マークが含まれていません
NULLはワイルドカードです
チェック・マークが含まれていません
次の値は、ドメインを設定するときに使用します。
属性
値
名前
顧客
ドメイン・タイプ
ビュー・オブジェクト問合せ
アプリケーション・モジュール
ManageOrdersAM (oracle.apps.scm.fom.common.ManageOrders.uiModel.applicationModule.ManageOrdersAM)
構成
ManageOrdersAMLocal
ビュー・オブジェクト
顧客
キー属性
PartyName
表示属性
PartyName
表示基準
空のままにします
データ型
テキスト
ビュー・オブジェクト・バインド変数
空のままにします
このステップの条件は、顧客属性をオーダー・ヘッダーのCustomerId属性に設定したオーダー・エントリ・スペシャリストの値に設定します。
Customer属性は事前定義されています。 ドメインは、事前定義済のビュー・オブジェクトを介して値を取得する方法を指定します。
-
「詳細」領域で行を追加し、「保存」をクリックします。
顧客
調整タイプ
調整額
Fantastic Laptops
割引率
5
Computer Service and Rentals
割引率
10
PennyPackシステム
割引率
20
-
-
事業部門割引を作成します。
-
割引ルール領域で、「処理」>「作成」をクリックし、「属性ベースのルール」をクリックします。
-
「割引ルールの作成」ダイアログで、値を設定し、「OK」をクリックします。
属性
値
価格タイプ
すべて
チャージ・タイプ
販売
手数料サブタイプ
価格
名前
業種別割引
-
詳細領域で、「処理」>「ルール表列の編集」をクリックします。
-
「ルール表の列の編集」ダイアログの「条件列」領域で、「アクション」→「新規」をクリックし、値を設定して、「OK」をクリックします:
属性
値
名前
取扱商品
ソース・コード名
LineofBusiness
比較
次と等しい
属性との比較
HeaderPricingEff_Custom.LineofBusiness_Custom
この値は、サービス・マッピングによって提供されます。 この属性が表示されない場合は、このトピックで以前に設定したサービス・マッピングを調べます。
NULLを許可
チェック・マークが含まれます
NULLはワイルドカードです
チェック・マークが含まれます
ドメイン
参照: PRC_LINE_OF_BUSINESS
このステップの条件は、拡張可能フレックスフィールドHeaderPricingEff_CustomのLineofBusiness_Custom属性を、PRC_LINE_OF_BUSINESS参照でオーダー入力スペシャリストが設定した値に設定します。
-
「詳細」領域で行を追加し、「保存」をクリックします。
チャネル
調整タイプ
調整額
コール・センター
割引率
5
インターネット
割引率
10
-
-
-
国割引を作成します。
-
割引ルール領域で、「処理」>「作成」をクリックし、「属性ベースのルール」をクリックします。
-
「割引ルールの作成」ダイアログで、値を設定し、「OK」をクリックします。
属性
値
価格タイプ
すべて
チャージ・タイプ
販売
手数料サブタイプ
価格
名前
出荷先国割引
-
詳細領域で、「処理」>「ルール表列の編集」をクリックします。
-
「ルール表の列の編集」ダイアログの「条件列」領域で、「アクション」→「新規」をクリックし、値を設定して、「OK」をクリックします:
属性
値
名前
出荷先国
ソース・コード名
ShiptoCountry
比較
次と等しい
属性との比較
HeaderPricingEff_Custom.ShiptoCountry_Custom
NULLを許可
チェック・マークが含まれていません
NULLはワイルドカードです
チェック・マークが含まれていません
ドメイン
参照: PRC_COUNTRY
ヒント: リスト内の品目をフィルタするには、PRCなどの最初の数文字を入力してから、キーボードのEnterキーを押します。
このステップの条件によって、拡張可能フレックスフィールドHeaderPricingEff_CustomのShiptoCountry_Custom属性が、PRC_COUNTRY参照でオーダー・エントリ・スペシャリストが設定した値に設定されます
-
「詳細」領域で行を追加し、「保存」をクリックします。
顧客
調整タイプ
調整額
日本
割引率
5
韓国
割引率
10
中国
割引率
20
-
-
ビジネス・ユニット割引を作成します。
-
ページ上部の「承認」をクリックします。
価格設定プロファイルおよび価格設定戦略の作成
価格設定プロファイルの付加フレックスフィールドの作成
詳細は、「価格設定での拡張可能フレックスフィールドの使用」を参照してください。
- 「ホーム」→「自分の企業」→「設定および保守」→「タスク」→「検索」→「価格設定付加フレックスフィールドの管理」に移動します。
-
「Manage Pricing Descriptive Flexfields(価格設定付加フレックスフィールドの管理)」ページで、値を検索します。
属性
値
名前
顧客価格設定プロファイルDFF
-
「処理」→「編集」をクリックします。
-
「付加フレックスフィールドの編集」ページで、「処理」>「作成」をクリックします。
-
「セグメントの作成」ページで値を設定し、「値セットの作成」をクリックします。
属性
値
名前
戦略
コード
戦略
API名
戦略
データ型
数値
表の列
ATTRIBUTE_NUMBER1
使用可能な最小属性番号を選択します。 たとえば、ATTRIBUTE_NUMBER1からATTRIBUTE_NUMBER5が使用できない場合、ATTRIBUTE_NUMBER6が使用可能な場合は、ATTRIBUTE_NUMBER6を選択します。
-
「値セットの作成」ページで値を設定し、「保存してクローズ」をクリックします。
属性
値
値セット・コード
pricing_strategies_set
モジュール
価格設定
検証タイプ
表
値データ型
文字
FROM句
qp_pricing_strategies_vl
値列名
名前
ID列名
Pricing_Strategy_Id
Where句
status_code = 'Approved'
Order By句
名前
-
「セグメントの作成」ページで値を設定し、「保存してクローズ」をクリックしてから、「保存してクローズ」を再度クリックします。
属性
値
値セット
pricing_strategies_set
プロンプト
戦略
表示タイプ
値リスト
-
「価格設定付加フレックスフィールドの管理」フィールド・ページで、「フレックスフィールドのデプロイ」をクリックします。
-
デプロイメントが終了するまで待機してから、結果ダイアログを確認して、デプロイメントがエラーなしで成功したことを確認します。
価格設定戦略の作成
顧客ごとに価格設定戦略を作成します。 詳細は、「価格設定戦略の管理」を参照してください。
-
Fantastic Laptopsの価格戦略を作成します。
-
次の値を価格設定戦略に使用します。
属性
値
名前
Fantastic Laptopsの価格設定戦略
ビジネス・ユニット
Vision Operations
通貨
USD
価格表上書きの許可
チェック・マークが含まれます
-
セグメント価格表を選択して追加します。 次の値を使用します。
属性
値
名前
Fantastic Laptopsの価格表
-
割引リストを選択して追加します。 次の値を使用します。
属性
値
名前
Fantastic Laptopsの割引リスト
-
「承認」をクリックします。
-
-
Computer Service and Rentalsの価格設定戦略を作成します。
-
次の値を価格設定戦略に使用します。
属性
値
名前
コンピュータ・サービスおよびレンタルの価格設定戦略
ビジネス・ユニット
Vision Operations
通貨
USD
価格表上書きの許可
チェック・マークが含まれます
-
セグメント価格表を選択して追加します。 次の値を使用します。
属性
値
名前
コンピュータ・サービスおよびレンタルの価格表
-
割引リストを選択して追加します。 次の値を使用します。
属性
値
名前
コンピュータ・サービスおよびレンタルの割引リスト
-
「承認」をクリックします。
-
-
PennyPackシステムの価格設定戦略を定義します。
-
次の値を価格設定戦略に使用します。
属性
値
名前
PennyPackシステムの価格戦略
ビジネス・ユニット
Vision Operations
通貨
USD
価格表上書きの許可
チェック・マークが含まれます
-
セグメント価格表を選択して追加します。 次の値を使用します。
属性
値
名前
PennyPackシステムの価格リスト
-
割引リストを選択して追加します。 次の値を使用します。
属性
値
名前
PennyPackシステムの割引リスト
-
「承認」をクリックします。
-
顧客価格設定プロファイルの作成
詳細は、「価格設定プロファイルの管理」を参照してください。
-
Fantastic Laptopsの顧客価格設定プロファイルを作成します。 次の値を使用します。
属性
値
顧客名
Fantastic Laptops
戦略
Fantastic Laptopsの価格設定戦略
-
コンピュータ・サービスおよびレンタル用の顧客価格設定プロファイルを作成します。 次の値を使用します。
属性
値
顧客名
Computer Service and Rentals
戦略
コンピュータ・サービスおよびレンタルの価格設定戦略
-
PennyPack Systemsの顧客価格設定プロファイルを作成します。 次の値を使用します。
属性
値
顧客名
PennyPackシステム
戦略
PennyPackシステムの価格戦略
価格設定アルゴリズムの変更
営業価格設定戦略価格設定の取得アルゴリズムの変更
「販売価格設定戦略の取得」価格設定アルゴリズムで行われる変更は次のとおりです。
この変更により、顧客価格設定プロファイルで定義した各顧客の価格設定戦略が取得され、この戦略がオーダー・ヘッダーに割り当てられます。
-
「価格設定構成」で「タスク」>「アルゴリズムの管理」をクリックします。
-
「アルゴリズムの管理」ページで、バージョン1などの価格設定アルゴリズムの公開済バージョンを選択します。
属性
値
名前
販売価格戦略の取得
-
「処理」>「バージョンの作成」をクリックし、ページがバージョン2などの進行中のバージョンが表示されるまで待ちます。
-
進行中バージョンを開きます。
-
「アルゴリズムの編集」ページのアルゴリズム・タブで、ステップ4、「顧客価格設定プロファイルの取得」をクリックします。
-
ステップ詳細領域で、条件ウィンドウのすべてのコードを削除します。
-
このコードを条件ウィンドウに追加します。
'SUCCESS' == Param.OutputStatus && Header.DerivePricingStrategyFlag && Header.PricingStrategyId == null && Header.PricingSegmentCode == null && CustomerPricingProfile?.size() == 0 && finer('-------- Derive Pricing Strategy: Get Customer Pricing Profile --------') == nullこのコードは、付加フレックスフィールド属性の値をサービス・データ・オブジェクトに追加します。
-
First Row Actions領域で、
])の直後にこの行を追加します。Header.PricingStrategyId = CustomerPricingProfile?.AttributeNumber1改訂したコードがこのコードと一致していることを確認してください。
finest('test customer Pricing profile - on First rows') CustomerPricingProfile.insert([ CostToServeCode: GetCustPricingProfile.CostToServeCode, CustomerPricingProfileId: getNextId(), CustomerRatingCode: GetCustPricingProfile.CustomerRatingCode, CustomerSizeCode : GetCustPricingProfile.CustomerSizeCode, CustomerValueCode: GetCustPricingProfile.CustomerValueCode, RevenuePotentialCode: GetCustPricingProfile.RevenuePotentialCode ]) Header.PricingStrategyId = CustomerPricingProfile?.AttributeNumber1 -
価格設定戦略割当を定義した場合は、このステップをスキップします。
この例では、価格設定戦略割当を設定していないが、かわりに、顧客価格設定プロファイルで付加フレックスフィールドを定義したときにこのトピックで前に参照した価格設定戦略を使用し、各顧客に対してこのプロファイルを使用するとします。
そのため、価格設定アルゴリズムから次のステップを削除します。
-
価格設定セグメント・マトリックスの取得
-
Invoke Pricing Segment Matrix -
セグメント・マトリックス処理エラーの処理
-
再利用のためのSuccessfulHeadersのパージ
-
ヘッダー戦略割当マトリックスの取得
-
ヘッダー戦略の取得
-
成功したヘッダーのパージ
これらのステップを削除しない場合は、次の手順を実行します。
-
ステップは削除しないでください。 かわりに、価格設定セグメント・マトリックスの取得ステップの直前に新しいステップを追加します。 新しいステップには、次の値を使用します。
属性
値
タイプ
コンポジット、If
名前
無効なステップ
条件
false説明
このステップでは、ステップに含まれるステップが無効になります。 価格設定アルゴリズムを設定して、使用不可のステップではなく価格設定プロファイルから価格設定セグメントおよび価格設定戦略を取得します。
-
無効なステップ・ステップを展開し、「上に移動」を使用して、削除しなかった各ステップを使用不可ステップに移動します。
-
-
「保存して閉じる」をクリックします
-
「アルゴリズムの管理」ページで、「処理」>「公開」をクリックします。
価格設定アルゴリズムの変更
この変更を行います。

この変更により、価格表で調整マトリックスを定義したときに、このトピックで以前に指定した拡張可能フレックスフィールドの属性値を参照するデータ・セットと、割引リストの調整マトリックスが追加されます。
-
「アルゴリズムの管理」ページで、バージョン1など、この価格設定アルゴリズムの公開済バージョンを選択します。
属性
値
名前
Apply Matrices -
「処理」>「バージョンの作成」をクリックし、ページがバージョン2などの進行中のバージョンが表示されるまで待ちます。
-
進行中バージョンを開きます。
-
「アルゴリズムの編集」ページのアルゴリズム・タブで、マトリックス調整の評価および適用ステップをクリックします。
複数のステップを展開する必要がある場合があります。
-
「ステップ詳細」領域の「データ・セット」領域で、次の値を含む行をクリックします。
属性
値
名前
ヘッダー
-
「データ・セット」領域で、「行の追加」をクリックし、値を設定します。
属性
値
名前
HeaderPricingEff_Custom
変数パス
PriceRequest.HeaderPricingEff_Custom
カーディナリティ
0または1つ
データ・セット結合
[HeaderId_Custom:{Line.HeaderId}]
-
「保存して閉じる」をクリックします
-
「アルゴリズムの管理」ページで、「処理」>「公開」をクリックします。
設定のテスト
価格販売トランザクション価格設定アルゴリズムのテスト
価格販売トランザクションに影響するため、テストする前にアルゴリズムを公開する必要があります。
-
「アルゴリズムの管理」ページで、価格販売トランザクションを開いて編集します。
-
「アルゴリズムの編集」ページで、「テスト」をクリックします。
-
「処理」→「行の追加」をクリックし、値を設定します。
属性
値
テスト・ケース名
顧客価格表のテストの上書き
-
入力のテスト領域の変数名列にPriceRequestが含まれている行で、変数値列の「鉛筆」をクリックします。
-
「変数の編集」ダイアログで、すべてのコードを削除します。
-
このコードを追加します。
<?xml version="1.0" encoding="UTF-8"?> <PriceRequestInternal:PriceRequestInternalType xmlns:ns0="http://xmlns.oracle.com/adf/svc/types/" xmlns:PriceRequestInternal="http://xmlns.oracle.com/apps/scm/pricing/priceExecution/pricingProcesses/PriceRequestInternal" xmlns:xsi="http://www.w3.org/2001/XMLSchema-instance" xsi:type="PriceRequestInternal:PriceRequestInternalType"> <PriceRequestInternal:Header> <PriceRequestInternal:CustomerId>1028144</PriceRequestInternal:CustomerId> <PriceRequestInternal:HeaderId>1</PriceRequestInternal:HeaderId> <PriceRequestInternal:CalculatePricingChargesFlag>true</PriceRequestInternal:CalculatePricingChargesFlag> <PriceRequestInternal:CalculateShippingChargesFlag>false</PriceRequestInternal:CalculateShippingChargesFlag> <PriceRequestInternal:CalculateTaxFlag>false</PriceRequestInternal:CalculateTaxFlag> <PriceRequestInternal:SellingBusinessUnitId>103</PriceRequestInternal:SellingBusinessUnitId> <PriceRequestInternal:SellingLegalEntityId>204</PriceRequestInternal:SellingLegalEntityId> <PriceRequestInternal:TransactionTypeCode>ORA_SALES_ORDER</PriceRequestInternal:TransactionTypeCode> </PriceRequestInternal:Header> <PriceRequestInternal:PricingServiceParameter> <PriceRequestInternal:PricingContext>SALES</PriceRequestInternal:PricingContext> </PriceRequestInternal:PricingServiceParameter> <PriceRequestInternal:Line> <PriceRequestInternal:HeaderId>101</PriceRequestInternal:HeaderId> <PriceRequestInternal:InventoryItemId>100000017351102</PriceRequestInternal:InventoryItemId> <PriceRequestInternal:InventoryOrganizationId>204</PriceRequestInternal:InventoryOrganizationId> <PriceRequestInternal:LineId>1001</PriceRequestInternal:LineId> <PriceRequestInternal:LineCategoryCode>ORDER</PriceRequestInternal:LineCategoryCode> <PriceRequestInternal:LineQuantity unitCode="Ea" xmlns:tns="http://xmlns.oracle.com/adf/svc/errors/">2</PriceRequestInternal:LineQuantity> <PriceRequestInternal:LineQuantityUOMCode>"Ea"</PriceRequestInternal:LineQuantityUOMCode> <PriceRequestInternal:LineTypeCode>ORA_BUY</PriceRequestInternal:LineTypeCode> </PriceRequestInternal:Line> <PriceRequestInternal:ChangeSummary logging="false" xmlns:sdo="commonj.sdo"/> </PriceRequestInternal:PriceRequestInternalType>説明
値
次に例を示します
1028144
CustomerId
103
SellingBusinessUnitId
204
SellingLegalEntityId
100000017351102
InventoryItemId
204
InventoryOrganizationId
Ea
unitCode
Ea
LineQuantityUOMCode
環境で使用する必要がある値を取得するには、このトピックの後述の「ペイロードのテスト」の識別子の取得の項を参照してください。
-
「テストの実行」→「出力のテスト」をクリックし、出力ペイロードに次の詳細が含まれていることを確認します。
属性
値の例
StrategyName
Fantastic Laptopsの価格設定戦略
OverridePriceListId
300100231040800などの数値。
この値によって、この例で設定した価格表が識別されます。
説明
Fantastic Laptopsの価格表から適用される基本定価
PriceElementCode
QP_BASE_LIST_PRICE
currencyCode
USD
xmlns:tns="http://xmlns.oracle.com/adf/svc/errors/">399</PriceRequestInternal:UnitPrice>399
この値が、価格表(この例では399)から計算された品目の価格を表すことを確認します。 価格設定戦略のデフォルト価格リストには、異なる値(499など)が含まれている場合があります。
たとえば:
<?xml version="1.0" encoding="UTF-8"?> <PriceRequestInternal:PriceRequestInternalType xmlns:ns0="http://xmlns.oracle.com/adf/svc/types/" xmlns:PriceRequestInternal="http://xmlns.oracle.com/apps/scm/pricing/priceExecution/pricingProcesses/PriceRequestInternal" xmlns:xsi="http://www.w3.org/2001/XMLSchema-instance" xsi:type="PriceRequestInternal:PriceRequestInternalType"> <PriceRequestInternal:Header> <PriceRequestInternal:DerivePricingStrategyFlag>true</PriceRequestInternal:DerivePricingStrategyFlag> <PriceRequestInternal:PricingDate>2016-10-13T18:58:22.99Z</PriceRequestInternal:PricingDate> <PriceRequestInternal:StrategyName>HDO Productions Pricing Strategy</PriceRequestInternal:StrategyName> <PriceRequestInternal:AllowCurrencyOverrideFlag>true</PriceRequestInternal:AllowCurrencyOverrideFlag> <PriceRequestInternal:AppliedCurrencyCode>USD</PriceRequestInternal:AppliedCurrencyCode> <PriceRequestInternal:CalculatePricingChargesFlag>true</PriceRequestInternal:CalculatePricingChargesFlag> <PriceRequestInternal:CalculateShippingChargesFlag>false</PriceRequestInternal:CalculateShippingChargesFlag> <PriceRequestInternal:CalculateTaxFlag>true</PriceRequestInternal:CalculateTaxFlag> <PriceRequestInternal:CustomerId>1028144</PriceRequestInternal:CustomerId> <PriceRequestInternal:DefaultCurrencyCode>USD</PriceRequestInternal:DefaultCurrencyCode> <PriceRequestInternal:HeaderId>1</PriceRequestInternal:HeaderId> <PriceRequestInternal:PriceAsOf>2016-10-13T18:58:22.99Z</PriceRequestInternal:PriceAsOf> <PriceRequestInternal:PriceValidFrom>2016-10-13T18:58:22.99Z</PriceRequestInternal:PriceValidFrom> <PriceRequestInternal:PricedOn>2016-10-13T18:58:22.99Z</PriceRequestInternal:PricedOn> <PriceRequestInternal:PricingStrategyId>300100071304851</PriceRequestInternal:PricingStrategyId> <PriceRequestInternal:SellingBusinessUnitId>103</PriceRequestInternal:SellingBusinessUnitId> <PriceRequestInternal:SellingLegalEntityId>204</PriceRequestInternal:SellingLegalEntityId> <PriceRequestInternal:TransactionTypeCode>ORA_SALES_ORDER</PriceRequestInternal:TransactionTypeCode> </PriceRequestInternal:Header> <PriceRequestInternal:PricingServiceParameter> <PriceRequestInternal:CacheEnabledFlag>false</PriceRequestInternal:CacheEnabledFlag> <PriceRequestInternal:ChargeComponentIdCntr>4</PriceRequestInternal:ChargeComponentIdCntr> <PriceRequestInternal:ChargeIdCntr>1</PriceRequestInternal:ChargeIdCntr> <PriceRequestInternal:CurrentPricingDate>2016-10-13T18:58:22.99Z</PriceRequestInternal:CurrentPricingDate> <PriceRequestInternal:OutputStatus>SUCCESS</PriceRequestInternal:OutputStatus> <PriceRequestInternal:PricingContext>SALES</PriceRequestInternal:PricingContext> </PriceRequestInternal:PricingServiceParameter> <PriceRequestInternal:Line> <PriceRequestInternal:AppliedCurrencyCode>USD</PriceRequestInternal:AppliedCurrencyCode> <PriceRequestInternal:DefaultPriceListPrecedence>2</PriceRequestInternal:DefaultPriceListPrecedence> <PriceRequestInternal:FromCurrencyCode>USD</PriceRequestInternal:FromCurrencyCode> <PriceRequestInternal:GlConversionTypeCode>Corporate</PriceRequestInternal:GlConversionTypeCode> <PriceRequestInternal:HasAlternatePriceList>true</PriceRequestInternal:HasAlternatePriceList> <PriceRequestInternal:ItemType>STANDARD</PriceRequestInternal:ItemType> <PriceRequestInternal:PricingDate>2016-10-13T18:58:22.99Z</PriceRequestInternal:PricingDate> <PriceRequestInternal:StrategyName>Corporate Pricing Strategy</PriceRequestInternal:StrategyName> <PriceRequestInternal:AllowCurrencyOverrideFlag>true</PriceRequestInternal:AllowCurrencyOverrideFlag> <PriceRequestInternal:AllowPriceListUpdateFlag>true</PriceRequestInternal:AllowPriceListUpdateFlag> <PriceRequestInternal:AppliedPriceListId>300100231040800</PriceRequestInternal:AppliedPriceListId> <PriceRequestInternal:DefaultCurrencyCode>USD</PriceRequestInternal:DefaultCurrencyCode> <PriceRequestInternal:DefaultPriceListId>300100231040790</PriceRequestInternal:DefaultPriceListId> <PriceRequestInternal:HeaderId>1</PriceRequestInternal:HeaderId> <PriceRequestInternal:InventoryItemId>100000017351102</PriceRequestInternal:InventoryItemId> <PriceRequestInternal:InventoryOrganizationId>204</PriceRequestInternal:InventoryOrganizationId> <PriceRequestInternal:LineCategoryCode>ORDER</PriceRequestInternal:LineCategoryCode> <PriceRequestInternal:LineId>1</PriceRequestInternal:LineId> <PriceRequestInternal:LineQuantity unitCode="Ea" xmlns:tns="http://xmlns.oracle.com/adf/svc/errors/">2</PriceRequestInternal:LineQuantity> <PriceRequestInternal:LineQuantityUOMCode>Ea</PriceRequestInternal:LineQuantityUOMCode> <PriceRequestInternal:LineTypeCode>ORA_BUY</PriceRequestInternal:LineTypeCode> <PriceRequestInternal:OverridePriceListId>300100231040800</PriceRequestInternal:OverridePriceListId> <PriceRequestInternal:PriceAsOf>2016-10-13T18:58:22.99Z</PriceRequestInternal:PriceAsOf> <PriceRequestInternal:PriceValidFrom>2016-10-13T18:58:22.99Z</PriceRequestInternal:PriceValidFrom> <PriceRequestInternal:PricedOn>2016-10-13T18:58:22.99Z</PriceRequestInternal:PricedOn> <PriceRequestInternal:PricingStrategyId>300100071304851</PriceRequestInternal:PricingStrategyId> <PriceRequestInternal:ShipToLocationId>929</PriceRequestInternal:ShipToLocationId> </PriceRequestInternal:Line> <PriceRequestInternal:Charge> <PriceRequestInternal:CompSeqCntr>1004</PriceRequestInternal:CompSeqCntr> <PriceRequestInternal:NeedsCostPlus>false</PriceRequestInternal:NeedsCostPlus> <PriceRequestInternal:NeedsMargin>true</PriceRequestInternal:NeedsMargin> <PriceRequestInternal:RunningUnitPrice>399</PriceRequestInternal:RunningUnitPrice> <PriceRequestInternal:CanAdjustFlag>false</PriceRequestInternal:CanAdjustFlag> <PriceRequestInternal:ChargeAppliesTo>PRICE</PriceRequestInternal:ChargeAppliesTo> <PriceRequestInternal:ChargeDefinitionCode>QP_SALE_PRICE</PriceRequestInternal:ChargeDefinitionCode> <PriceRequestInternal:ChargeDefinitionId>300100070852423</PriceRequestInternal:ChargeDefinitionId> <PriceRequestInternal:ChargeId>1</PriceRequestInternal:ChargeId> <PriceRequestInternal:ChargeSubtypeCode>ORA_PRICE</PriceRequestInternal:ChargeSubtypeCode> <PriceRequestInternal:ChargeTypeCode>ORA_SALE</PriceRequestInternal:ChargeTypeCode> <PriceRequestInternal:CurrencyCode>USD</PriceRequestInternal:CurrencyCode> <PriceRequestInternal:EstimatedPricedQuantityFlag>false</PriceRequestInternal:EstimatedPricedQuantityFlag> <PriceRequestInternal:EstimatedUnitPriceFlag>false</PriceRequestInternal:EstimatedUnitPriceFlag> <PriceRequestInternal:ParentEntityCode>LINE</PriceRequestInternal:ParentEntityCode> <PriceRequestInternal:ParentEntityId>1</PriceRequestInternal:ParentEntityId> <PriceRequestInternal:PriceTypeCode>ONE_TIME</PriceRequestInternal:PriceTypeCode> <PriceRequestInternal:PricedQuantity unitCode="Ea" xmlns:tns="http://xmlns.oracle.com/adf/svc/errors/">2</PriceRequestInternal:PricedQuantity> <PriceRequestInternal:PricedQuantityUOMCode>Ea</PriceRequestInternal:PricedQuantityUOMCode> <PriceRequestInternal:PrimaryFlag>true</PriceRequestInternal:PrimaryFlag> <PriceRequestInternal:RollupFlag>false</PriceRequestInternal:RollupFlag> <PriceRequestInternal:SequenceNumber>1</PriceRequestInternal:SequenceNumber> <PriceRequestInternal:TaxIncludedFlag>false</PriceRequestInternal:TaxIncludedFlag> </PriceRequestInternal:Charge> <PriceRequestInternal:ChargeComponent> <PriceRequestInternal:AbsoluteExtendedAmount>798</PriceRequestInternal:AbsoluteExtendedAmount> <PriceRequestInternal:PriceValidFrom>2016-10-13T18:58:22.99Z</PriceRequestInternal:PriceValidFrom> <PriceRequestInternal:ChargeComponentId>1</PriceRequestInternal:ChargeComponentId> <PriceRequestInternal:ChargeId>1</PriceRequestInternal:ChargeId> <PriceRequestInternal:CurrencyCode>USD</PriceRequestInternal:CurrencyCode> <PriceRequestInternal:Explanation>Base List Price Applied from HDO Productions PL</PriceRequestInternal:Explanation> <PriceRequestInternal:ExplanationMessageName>QP_BASE_LIST_PRICE_CHARGE</PriceRequestInternal:ExplanationMessageName> <PriceRequestInternal:ExtendedAmount currencyCode="USD" xmlns:tns="http://xmlns.oracle.com/adf/svc/errors/">798</PriceRequestInternal:ExtendedAmount> <PriceRequestInternal:HeaderCurrencyCode>USD</PriceRequestInternal:HeaderCurrencyCode> <PriceRequestInternal:HeaderCurrencyExtendedAmount currencyCode="USD" xmlns:tns="http://xmlns.oracle.com/adf/svc/errors/">798</PriceRequestInternal:HeaderCurrencyExtendedAmount> <PriceRequestInternal:HeaderCurrencyUnitPrice currencyCode="USD" xmlns:tns="http://xmlns.oracle.com/adf/svc/errors/">399</PriceRequestInternal:HeaderCurrencyUnitPrice> <PriceRequestInternal:PercentOfComparisonElement>1</PriceRequestInternal:PercentOfComparisonElement> <PriceRequestInternal:PriceElementCode>QP_BASE_LIST_PRICE</PriceRequestInternal:PriceElementCode> <PriceRequestInternal:RollupFlag>false</PriceRequestInternal:RollupFlag> <PriceRequestInternal:SequenceNumber>1000</PriceRequestInternal:SequenceNumber> <PriceRequestInternal:SourceId>300100231040804</PriceRequestInternal:SourceId> <PriceRequestInternal:SourceTypeCode>PRICE_LIST_CHARGE</PriceRequestInternal:SourceTypeCode> <PriceRequestInternal:UnitPrice currencyCode="USD" xmlns:tns="http://xmlns.oracle.com/adf/svc/errors/">399</PriceRequestInternal:UnitPrice> </PriceRequestInternal:ChargeComponent> <PriceRequestInternal:ChargeComponent> <PriceRequestInternal:AbsoluteExtendedAmount>798</PriceRequestInternal:AbsoluteExtendedAmount> <PriceRequestInternal:SkipRunningPrice>true</PriceRequestInternal:SkipRunningPrice> <PriceRequestInternal:ChargeComponentId>2</PriceRequestInternal:ChargeComponentId> <PriceRequestInternal:ChargeId>1</PriceRequestInternal:ChargeId> <PriceRequestInternal:CurrencyCode>USD</PriceRequestInternal:CurrencyCode> <PriceRequestInternal:ExtendedAmount currencyCode="USD" xmlns:tns="http://xmlns.oracle.com/adf/svc/errors/">798</PriceRequestInternal:ExtendedAmount> <PriceRequestInternal:HeaderCurrencyCode>USD</PriceRequestInternal:HeaderCurrencyCode> <PriceRequestInternal:HeaderCurrencyExtendedAmount currencyCode="USD" xmlns:tns="http://xmlns.oracle.com/adf/svc/errors/">798</PriceRequestInternal:HeaderCurrencyExtendedAmount> <PriceRequestInternal:HeaderCurrencyUnitPrice currencyCode="USD" xmlns:tns="http://xmlns.oracle.com/adf/svc/errors/">399</PriceRequestInternal:HeaderCurrencyUnitPrice> <PriceRequestInternal:PercentOfComparisonElement>1</PriceRequestInternal:PercentOfComparisonElement> <PriceRequestInternal:PriceElementCode>QP_LIST_PRICE</PriceRequestInternal:PriceElementCode> <PriceRequestInternal:PriceElementUsageCode>LIST_PRICE</PriceRequestInternal:PriceElementUsageCode> <PriceRequestInternal:RollupFlag>false</PriceRequestInternal:RollupFlag> <PriceRequestInternal:SequenceNumber>1001</PriceRequestInternal:SequenceNumber> <PriceRequestInternal:TaxIncludedFlag>false</PriceRequestInternal:TaxIncludedFlag> <PriceRequestInternal:UnitPrice currencyCode="USD" xmlns:tns="http://xmlns.oracle.com/adf/svc/errors/">399</PriceRequestInternal:UnitPrice> </PriceRequestInternal:ChargeComponent> <PriceRequestInternal:ChargeComponent> <PriceRequestInternal:AbsoluteExtendedAmount>798</PriceRequestInternal:AbsoluteExtendedAmount> <PriceRequestInternal:SkipRunningPrice>true</PriceRequestInternal:SkipRunningPrice> <PriceRequestInternal:ChargeComponentId>3</PriceRequestInternal:ChargeComponentId> <PriceRequestInternal:ChargeId>1</PriceRequestInternal:ChargeId> <PriceRequestInternal:CurrencyCode>USD</PriceRequestInternal:CurrencyCode> <PriceRequestInternal:ExtendedAmount currencyCode="USD" xmlns:tns="http://xmlns.oracle.com/adf/svc/errors/">798</PriceRequestInternal:ExtendedAmount> <PriceRequestInternal:HeaderCurrencyCode>USD</PriceRequestInternal:HeaderCurrencyCode> <PriceRequestInternal:HeaderCurrencyExtendedAmount currencyCode="USD" xmlns:tns="http://xmlns.oracle.com/adf/svc/errors/">798</PriceRequestInternal:HeaderCurrencyExtendedAmount> <PriceRequestInternal:HeaderCurrencyUnitPrice currencyCode="USD" xmlns:tns="http://xmlns.oracle.com/adf/svc/errors/">399</PriceRequestInternal:HeaderCurrencyUnitPrice> <PriceRequestInternal:PercentOfComparisonElement>1</PriceRequestInternal:PercentOfComparisonElement> <PriceRequestInternal:PriceElementCode>QP_NET_PRICE</PriceRequestInternal:PriceElementCode> <PriceRequestInternal:PriceElementUsageCode>NET_PRICE</PriceRequestInternal:PriceElementUsageCode> <PriceRequestInternal:RollupFlag>false</PriceRequestInternal:RollupFlag> <PriceRequestInternal:SequenceNumber>1002</PriceRequestInternal:SequenceNumber> <PriceRequestInternal:TaxIncludedFlag>false</PriceRequestInternal:TaxIncludedFlag> <PriceRequestInternal:UnitPrice currencyCode="USD" xmlns:tns="http://xmlns.oracle.com/adf/svc/errors/">399</PriceRequestInternal:UnitPrice> </PriceRequestInternal:ChargeComponent> <PriceRequestInternal:ChargeComponent> <PriceRequestInternal:AbsoluteExtendedAmount>798</PriceRequestInternal:AbsoluteExtendedAmount> <PriceRequestInternal:SkipRunningPrice>true</PriceRequestInternal:SkipRunningPrice> <PriceRequestInternal:ChargeComponentId>4</PriceRequestInternal:ChargeComponentId> <PriceRequestInternal:ChargeId>1</PriceRequestInternal:ChargeId> <PriceRequestInternal:CurrencyCode>USD</PriceRequestInternal:CurrencyCode> <PriceRequestInternal:ExtendedAmount currencyCode="USD" xmlns:tns="http://xmlns.oracle.com/adf/svc/errors/">798</PriceRequestInternal:ExtendedAmount> <PriceRequestInternal:HeaderCurrencyCode>USD</PriceRequestInternal:HeaderCurrencyCode> <PriceRequestInternal:HeaderCurrencyExtendedAmount currencyCode="USD" xmlns:tns="http://xmlns.oracle.com/adf/svc/errors/">798</PriceRequestInternal:HeaderCurrencyExtendedAmount> <PriceRequestInternal:HeaderCurrencyUnitPrice currencyCode="USD" xmlns:tns="http://xmlns.oracle.com/adf/svc/errors/">399</PriceRequestInternal:HeaderCurrencyUnitPrice> <PriceRequestInternal:PercentOfComparisonElement>1</PriceRequestInternal:PercentOfComparisonElement> <PriceRequestInternal:PriceElementCode>QP_MARGIN</PriceRequestInternal:PriceElementCode> <PriceRequestInternal:PriceElementUsageCode xsi:nil="true"/> <PriceRequestInternal:RollupFlag>false</PriceRequestInternal:RollupFlag> <PriceRequestInternal:SequenceNumber>1003</PriceRequestInternal:SequenceNumber> <PriceRequestInternal:TaxIncludedFlag>false</PriceRequestInternal:TaxIncludedFlag> <PriceRequestInternal:UnitPrice currencyCode="USD" xmlns:tns="http://xmlns.oracle.com/adf/svc/errors/">399</PriceRequestInternal:UnitPrice> </PriceRequestInternal:ChargeComponent> <PriceRequestInternal:ChangeSummary logging="false" xmlns:sdo="commonj.sdo"/> </PriceRequestInternal:PriceRequestInternalType> -
最終実行ステータスに成功または同様の成功を示すことを確認します。
失敗が表示された場合は、「例外詳細の表示」をクリックして確認し、トラブルシューティングします。
このエラーが表示された場合は、XMLエディタを使用して、コードで正しいXML形式が使用されていることを検証します。
Error: Unable to parse the variable[PriceRequest] using the service definition [Sales.PriceRequestInternal]. Please check the variable value or service schema -
「保存して閉じる」をクリックします
-
「アルゴリズムの管理」ページで、「処理」>「公開」をクリックします。
販売オーダーのテストの作成
-
Oracle Pricingからサインアウトし、販売オーダーの管理に必要な権限でOrder Managementにサインインします。
-
「オーダー管理」作業領域に移動します。
-
値を入力し、顧客属性からステップ・アウトします。
属性
値
顧客
Fantastic Laptops
-
「追加オーダー詳細」→「価格設定および通貨」をクリックし、次の値を確認します。
属性
値
価格設定セグメント
企業セグメント
戦略名
Fantastic Laptopsの価格設定戦略
-
品目AS54888を追加し、チャネル、ライン・オブ・ビジネス、出荷先国などの様々な属性を設定してから、価格表および割引リストで指定した割引がPricingによって適用されることを確認します。
-
コンピュータ・サービスおよびレンタルについて、ステップ3から5を繰り返します。
-
PennyPack Systemsについて、ステップ3から5を繰り返します。
テスト・ペイロードの識別子の取得
-
Order Management作業領域にサインインし、受注を作成します。
-
Customer(顧客)属性とBusiness Unit(ビジネス・ユニット)属性を、テストする必要がある値に設定します。 この例では、次の値を設定します。
属性
値
顧客
Fantastic Laptops
ビジネス・ユニット
Vision Operations
-
テストする品目を含むオーダー明細を追加します。 この例では、AS54888を追加します。
-
発行してから、Order Managementによって作成される受注番号(12345など)を確認します。
-
-
オーダー・ヘッダーの値を取得します。 ステップ1で作成した販売オーダーを格納するために実装で使用するデータベースに対して、SQL問合せを実行します。
select header_id, sold_to_party_id as CustomerId, org_id as SellingBusinessUnitId, legal_entity_id as SellingLegalEntityId from doo_headers_all where Order_Number = $12345;説明
-
12345は、ステップ1で書き留めた順序番号です。
-
問合せは、次のヘッダー属性のペイロードで使用できる値を返します。
SQLの値
テスト・ペイロードの属性の値を指定
値の例
sold_to_party_id
Header.CustomerId
Header_idは100413で、CustomerIdは1006です。
org_id
Header.SellingBusinessUnitId
SellingBusinessUnitIdは204です。
legal_entity_id
Header.SellingLegalEntityId
SellinglegalEntityIdは204です。
-
-
オーダー明細の値を取得します。 SQL問合せを実行します。
select inventory_item_id as InventoryItemId, inventory_organization_id as InventoryOrganizationId, ordered_uom as LineQuantityUOMCode from doo_fulfill_lines_all where header_id = $56789;説明
-
56789は、ステップ2の問合せ結果のヘッダーIDです。
-
問合せは、次のオーダー明細属性のペイロードで使用できる値を返します。
SQLの値
テスト・ペイロードの属性の値を指定
値の例
inventory_item_id
Line.InventoryItemId
Header_idは100413で、InventoryItemIdは149です。
inventory_organization_id
Line.InventoryOrganizationId
InventoryOrganizationIdは204です。
ordered_uom
Line.LineQuantity.UOMCode
ペイロード内の2つの異なるロケーションにあるUOMCodeを置換する必要があることに注意してください。 この例では、値は
Eaです。LineQuantityUOMCodeはUSDです。
-