Tax Reportingプロセスでは、当会計年度の初めから今日までの数字に基づいて完全な税引当の準備を行えます。グローバル引当金プロセスは、適切なレポート標準(US GAAPやIFRSなど)および現地通貨を使用して法的エンティティ・レベルで開始します。
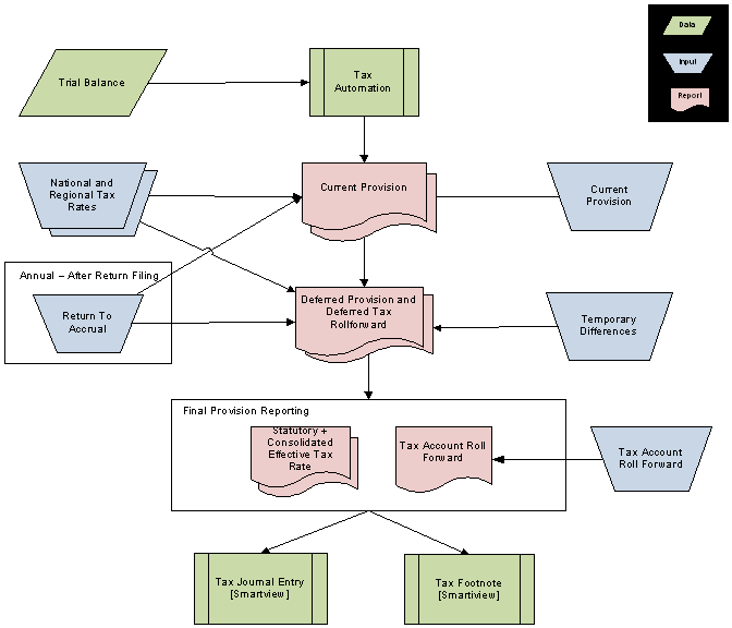
次のフローチャートは、Tax Reportingの税金プロセスの詳細を示しています。

事前作成されたデータ・フォームを使用して、またはOracle Smart View for Officeからの送信を通じて、残りのデータを入力します。このデータには次のようなものがあります。