通常使用 Oracle Fusion Cloud Enterprise Data Management 来监管多个外部应用程序的企业数据。例如,组织可以使用云 EDM 来管理总帐、合并和 Planning 外部应用程序中使用的实体节点。
视频
| 目标 | 观看此视频 |
|---|---|
|
了解如何在应用程序之间共享数据。 |
要构建应用程序,用户可以使用以下步骤管理外部应用程序的数据:
然后,用户使用视点来管理企业数据。例如,用户可以比较两个应用程序的视点,然后在视点之间复制节点。然后,可以将更改导出到外部应用程序。
注:
要在使用不同节点类型的视点之间拖放、比较和定位共有节点,需要使用节点类型转换器,请参阅“使用节点类型转换器”。共享数据的两个应用程序
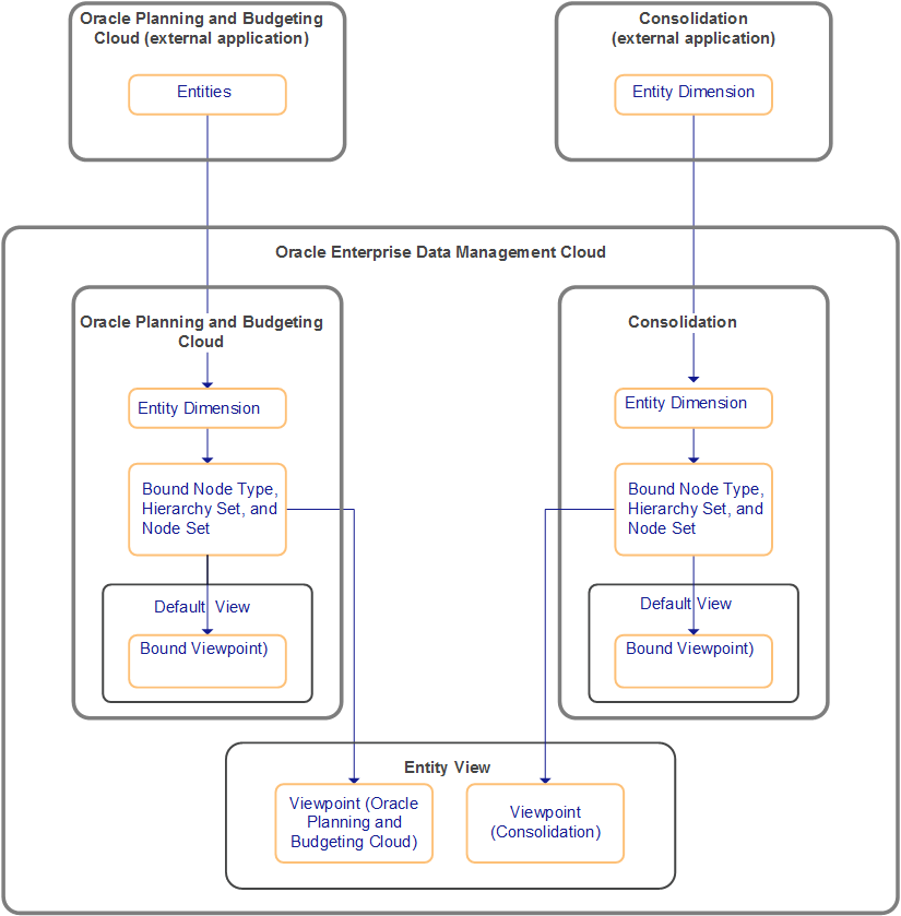
假设您需要将“合并”外部应用程序和 Planning 外部应用程序包含的实体维的节点合理化。您注册两个外部应用程序,为每个应用程序定义一个实体维。注册过程会创建一个默认视图、一个绑定视点以及相关的绑定数据对象。
如下图所示,为了在应用程序之间实现共享,您需要创建一个包含两个视点的视图;在此示例中,新视图名为实体视图。每个视点都使用其实体维的绑定节点集。

用户可以使用“实体视图”来管理维的数据;例如,用户可以在视点之间复制节点。因为“实体视图”的视点使用了绑定节点集,所以在新视点中所做的任何更改都会反映在绑定视点中,因此可以导出。
有关示例,请参阅“在应用程序之间比较企业数据”。