Defining Items at the Business Unit Level
Before processing an inventory item in a PeopleSoft application, you must define the item within the system. Items are defined at the SetID level first; then they are defined at the business unit level.
This topic discusses how to define items for the business unit:
Pages Used to Define Items for the Business Unit
| Page Name | Definition Name | Usage |
|---|---|---|
|
GEN_ATTRIB_INV |
Define basic business unit item attributes such as the item's cost element and current purchase cost, at the business unit level. |
|
|
CM_ITEM_METHOD |
Define item cost profiles of an item that is being added to a business unit in each of the books that the business unit uses. |
|
|
MATRL_USG_ATTRIB |
Define item usage attributes for an item at the business unit level. |
|
|
Define Business Unit Item - General: Export Information Page |
GEN_ATTRIB_EXP |
Define item export information by specifying values that are used in export documentation that is generated for the business unit. |
|
VMI Item Ship To Customers Page |
IN_VMI_BU_ITEMS |
Define customer ship to attributes for VMI items by selecting the ship to customers that are supplier managed by your organization for this item. |
|
Define Business Unit Item - Inventory: Shipping/Handling Page |
OVRD_ATTRIB_INV |
Define item attributes for shipping and handling for the business unit. |
|
Item Zone Assignments Page |
ZONE_ATTRIB_INV |
Associate an item with putaway and picking zones in the business unit. Zone assignment is optional; however, it enables much tighter control over the putaway and picking operations. |
|
REPLEN_ATTRIB_INV |
Define item replenishment attributes for use in the automated replenishment routines of a particular business unit. |
|
|
WTVOL_ATTRIB_INV |
Define item information for weight and volume at the business unit level. |
|
|
Define Business Unit Item - Inventory: Utilization Types Page |
COUNT_ATTRIB_INV |
Define item types and groups for an item at the business unit level. |
|
MFG_ATTRIB |
Define manufacturing information for an item by determining default production and bill of material (BOM) information if the installation includes PeopleSoft Manufacturing. |
|
|
Define Business Unit Item - Manufacturing: WIP Replenishment Page |
MFG_ATTRIB2 |
Set up item replenishment defaults, if you use PeopleSoft Manufacturing. This is required for PeopleSoft Flow Production. Also, set up default values if you use replenishment as the component issue method and you don't use PeopleSoft Flow Production. |
|
PL_ATTRIB_INV |
Specify Planning information for an item. |
|
|
PL_ATTRIB_INV2 |
Define how to generate item supply by determining the planning time, planning message parameters, safety stock and excess stock parameters, and other general information regarding how you generate supply for inventory items. |
|
|
PL_ATTRIB_INV3 |
Define forecast parameters by determining the parameters to control forecast consumption and incremental material supply and consumption. |
|
|
PL_ATTRIB_INV4 |
Define order modifiers for planning by determining planned transfer, purchase, and order quantity default values for a manufactured item. PeopleSoft Supply Planning use these values when creating planning models. When planning transfers between business units, purchases from suppliers, or the production of items using PeopleSoft Manufacturing, consider defining modifiers to set up guidelines when creating planned supply in PeopleSoft Supply Planning. |
|
|
Define Business Unit Item - Configuration Page |
CONFIG_ATTR_PNL |
Define business unit attributes for configured items if you use PeopleSoft Product Configurator. |
|
Define Business Unit Item - Custom1: Character Page |
ITEM_ATTR_CHAR_PNL |
Define alphanumeric field values at the business unit level for item attributes that are unique to the enterprise. Values that you define for the SetID on the Define Item - Custom1: Character page appear by default on this page, but you can modify them for the business unit. |
|
Define Business Unit Item - Custom1: Numeric Page |
ITEM_ATTR_NUMB_PNL |
Define numeric field values at the business unit level for item attributes that are unique to the enterprise. Values that you define for the SetID on the Define Item - Custom1: Numeric page appear by default on this page, but you can modify them for the business unit. |
|
Define Business Unit Item - Custom2: Character Page |
ITEM_ATTR_CHR2_PNL |
Define additional alphanumeric field values at the business unit level for item attributes that are unique to the enterprise. |
|
Define Business Unit Item - Custom2: Numeric Page |
ITEM_ATTR_NUM2_PNL |
Define additional numeric field values at the business unit level for item attributes that are unique to the enterprise. |
|
Business Unit Item Links Page |
INV_BU_ITEM_LINKS |
Access all the pages that are related to the business process of defining an item for a business unit. |
Understanding how to Define Items by Business Unit
To specify item attributes at the business unit level, use the Define Business Unit Item (ITEM_ATTRIBUTE) component. Inventory items are defined at the SetID level and can be shared among all of the business units. However, some item information (such as rules for replenishment, planning, and physical accounting) may vary depending on which business unit the item is in. These are the types of item attributes to define at the business unit level.
Note:
For non-inventory items, the only field values that you can override at the business unit level are Source Code (on the Define Business Unit Item - Manufacturing: General page), Explode Demand for Consumption, and Forecast Fulfillment Size (on the Define Business Unit Item - Planning: Forecast/Incremental page).
Keyword Search
Use the Business Unit Item Definition - Keyword Search page to perform keyword searches for items. Keyword search allows you to execute a deeper, more free-form search, to access application data from the Business Unit Item component.
For additional information on keyword searches, see the product documentation for PeopleTools: Search Technology, Working with Keyword Search modes.
Define Business Unit Item - General: Common Page
Use the Define Business Unit Item - General: Common page (GEN_ATTRIB_INV) to define basic business unit item attributes such as the item's cost element and current purchase cost, at the business unit level.
Navigation:
This example illustrates the fields and controls on the Define Business Unit Item - General: Common page. You can find definitions for the fields and controls later on this page.

| Field or Control | Description |
|---|---|
|
Current Status Date, Current Status, Future Status Date, and Future Status |
|
|
Cost Element |
Select the default material cost element for all receipts. The system requires this value for average-costed, actual-costed, and standard-costed items. You define cost elements on the Cost Elements page. |
|
Inventory Item |
Appears by default from item definition at the SetID level and cannot be overridden. |
|
Standard Cost Group |
Select a cost group code to select a set of items to roll up or update. You can also compare cost versions and report inventory value by cost group code. Establish cost group codes on the Cost Groups page, which you access from the Set Up Financials/Supply Chain - Product Related - Cost Accounting - Standard Cost Groups menu item. |
|
Current Purchase Cost |
Enter a value for the system to use to determine the material cost of purchased items and the lower-level material cost of a manufactured item when the cost type that you are rolling uses current costs. This value is per the standard UOM. This value is stored in the CURRENT_COST field of the BU_ITEMS_INV record. In addition, this value can be updated by the Update Default Actual Cost process. |
|
Avg Matl Cost (average material cost) |
This average material cost is automatically updated when a purchase receipt is put away. The current value is stored in the AVERAGE_COST_MAT field of the BU_ITEMS_INV record. This cost reflects the supplier's price of the item. This average cost calculation includes only the material portion of the purchase order cost; it does not include landed costs, voucher updates, or cost adjustments. |
|
Default Actual Cost |
Enter a value for actual-costed items that can be used by various processes and reports if the item does not yet have an actual cost generated from the receipt and putaway processes. This value is stored in the DFLT_ACTUAL_COST field of the BU_ITEMS_INV record. In addition, this value can be updated by the Update Default Actual Cost process. The value in this field is used in these processes and reports:
Note: You must enter a default actual cost if an average-costed book is defined for the business unit. |
|
Average Purchase Price |
The system updates this value when items are received and put away into an owned storage location, when the item is consigned, or when cost adjustments are applied using the Adjust Average Cost page. The only items that do not have this field updated are noncosted items or items for which all of the books are defined as standard costed. The average purchase price includes both the material and the landed costs of the item plus any cost adjustments. This value is stored in the AVERAGE_COST field of the BU_ITEMS_INV record. |
|
Last Price Paid |
The system updates this value when stock is put away from purchase receipts. It includes only the material cost of the received item. |
|
Non-Owned Item |
When you are adding an item to a VMI business unit, the item must be an inventory item, and it must be owned and non-consigned. See Define Item - General: Common Page. See PeopleSoft Inventory: Understanding Vendor Managed Inventory. |
|
Consigned Purchase |
If the item is non-owned, indicate whether it is also consigned in this business unit. Although consigned items are physically stocked in the business unit, they are owned by the suppliers and are therefore not counted as part of the business unit's total stock owned. They are, however, eligible for all inventory transactions. Note: The item's designation as non-owned or consigned appears by default from the Define Item - General: Common page, but you can override it. All transactions within PeopleSoft Inventory use the designation for the business unit rather than the designation that is assigned at the SetID level. |
|
Supplier ID, Supplier Location |
If the item is consigned, you must indicate which supplier supplies the item by entering values. The item can be supplied to this business unit as a consigned item only by the supplier that you assign here. (Other suppliers can supply the item as owned.) PeopleSoft Payables extracts this information for the creation of an invoice when the item is consumed. Note: Consignment suppliers must be established on the Procurement Options page (available from the Supplier Information - Location page, which you access from the Supplier Setup/Maintenance menu) before they are available for selection here. |
Define Business Unit Item - General: Costing Page
Use the Define Business Unit Item - General: Costing page (CM_ITEM_METHOD) to define item cost profiles of an item that is being added to a business unit in each of the books that the business unit uses.
Navigation:
Select the Costing link.
This example illustrates the fields and controls on the Define Business Unit Item - General: Costing page. You can find definitions for the fields and controls later on this page.

| Field or Control | Description |
|---|---|
|
Used in Mfg (used in manufacturing) |
Select if the item is used in PeopleSoft Manufacturing. |
|
Profile |
Scroll through all the books for this business unit to view or set the cost profile for the item in each of those books. The profile for each book appears by default from the cost profile group that you define on the Define Item - General: Common page. The item must have a cost profile for each book. If no cost profile group is associated with the item, or if a book is not associated with this cost profile group, the field is blank. Otherwise, an error message appears. You can change the profile for an item in a book if the book is not seeded for that item and if you select the Allow Overrides to Profile check box on the Group - Books page. Note: You cannot use this page to add or delete groups. To add, cancel, or delete books from a business unit, use the Define Inventory - Business Unit Books page. Note: Transactions involving a non-cost item (that is, items with a cost profile defined as non-cost) are not placed in the costing records by the Transaction Costing process. For example, putaway transactions are not moved to the CM_RECEIPTS record. Use caution if you later decide to use this page to change an item's cost profile from non-cost item to an actual, standard, or average cost profile. After transactions have been generated in the system, changing a non-cost item can result in discrepancies between the costing and inventory records. A warning message displays on this page if you change the non-cost cost profile for an item with an on hand balance. If you decide to change a non-cost item please make sure you have no on hand quantity in the inventory business unit by running the Inventory Balance report (INS9090) and the Cost Management On hand Balance Validation report (CMS9010). Any inventory balance created while the business unit item used a non-cost profile will no longer be available when changing to another cost profile. |
Related Topics
Define Business Unit Item - General: Usage Page
Use the Define Business Unit Item - General: Usage page (MATRL_USG_ATTRIB) to define item usage attributes for an item at the business unit level.
Navigation:
Select the Usage link.
Use this page when tracking material usage for items that are issued from par locations.
| Field or Control | Description |
|---|---|
|
Usage Tracking |
Select wether the item will be tracked for Billing or Costing purposes. |
|
Reconcile |
Select to indicate that this item should go through the reconciliation process. This option is available after you select Billing or Costing in the Usage Tracking field. |
Define Business Unit Item - General: Export Information Page
Use the Define Business Unit Item - General: Export Information page (GEN_ATTRIB_EXP) to define item export information by specifying values that are used in export documentation that is generated for the business unit.
Navigation:
Select the Export Information link.
| Field or Control | Description |
|---|---|
|
Export License Nbr (export license number) |
The value is used in situations where the products that are shipped from the business unit are under a general classification of export license commonly known as the general destination license. This is the default export license that the system uses for products that do not specifically require export commodity control. |
|
ECCN (export commodity control number) |
Enter a value if the export control business needs require it. |
|
Origin Country |
Enter the country in which the item was originally manufactured. The system uses this value for Intrastat reporting purposes. The country is generally required for the Intrastat Arrivals Report; however, the PeopleSoft Intrastat Transaction Loader also provides the value in this field for arrival and dispatch transactions. You can enter a specific country code for the item. If you leave the field blank, the transaction loader uses the country code for the business unit that shipped the item as the default origin country for PeopleSoft Order Management and interunit shipment transactions. |
|
Region of Origin |
See PeopleSoft Purchasing: Purchasing Attributes -Item Supplier (ITM_VENDOR)Page. |
VMI Item Ship To Customers Page
Use the VMI Item Ship To Customers page (IN_VMI_BU_ITEMS) to define customer ship to attributes for VMI items by selecting the ship to customers that are supplier managed by your organization for this item.
Navigation:
Select the VMI Item Ship To Customers link.
If the business unit is a VMI business unit, the VMI Ship To Customers link is displayed. Otherwise, the link is hidden. Only ship to customers that have material storage locations defined for the VMI business unit are displayed on this page.
| Field or Control | Description |
|---|---|
|
Select |
Select the check box next to the customers that have storage locations defined for the VMI business unit to indicate that they will stock the item. |
Related Topics
Define Business Unit Item - Inventory: Shipping/Handling Page
Use the Define Business Unit Item - Inventory: Shipping/Handling page (OVRD_ATTRIB_INV) to define item attributes for shipping and handling for the business unit.
Navigation:
This example illustrates the fields and controls on the Define Business Unit Item - Inventory: Shipping/Handling page. You can find definitions for the fields and controls later on this page.

| Field or Control | Description |
|---|---|
|
Ship Via |
For material stock requests, if the system does not find a ship via value for the item at the business unit level, then the system uses the ship via value that you define at the SetID level. Establish ship via codes on the Ship Via Codes page, which you access from the Common Definitions menu. |
|
Standard Pack Unit of Measure |
The Shipping Carton Label (INS6025) process uses this value to determine how many labels to print. The UOMs must first be established on the Units of Measure page, which you access from the Common Definitions menu, before they are available for selection. |
|
Stock Type |
If the item is non-owned, you must select a value to identify the type of stock. Establish stock types on the Stock Types page, which you access from the Define Controls menu. |
|
InterUnit Par Qty (interunit par quantity) |
Enter the minimum amount of stock that must be on hand in the business unit before the system fulfills interunit transfer requests. For example, suppose an interunit transfer request is made for 100 units of an item that has an interunit par quantity of 50. If the balance on hand in the business unit is 75 units, then only 25 units are available to transfer. PeopleSoft Inventory uses the interunit par quantity when entering material stock requests for interunit transfers and during reservation processing. |
|
UOM Conversion Flag |
Select a value for processing transactions using a bar code-enabled system or the Fulfillment Engine feature in PeopleSoft Inventory. Values are: Convert to Default Stock UOM: Converts the UOM on incoming transactions to the default stocking UOM. Convert to Standard UOM: Converts the UOM on incoming transactions to the item's standard UOM. This value enables you to stock all the inventory in the standard UOM and perform material movement transactions by using any valid UOM for the item. Use Entered UOM: Processes transactions with the UOM that the user enters. |
|
Shelf Life (Days) |
Enter the number of days that the item can remain in inventory before it is no longer usable. For lot-controlled items, PeopleSoft Inventory uses this value, along with the lot's creation date, to calculate the lot expiration date. |
|
Staged Date Control |
This field appears by default from the Define Item - Inventory: Tracking/Description page. |
|
Isolate Item |
Select to restrict the item's putaway or transfer transactions to empty storage locations or to locations containing stock with the same item ID. The option is not valid if the item exists in mixed-item storage locations. After stock that is marked for isolation is transferred to an empty storage location, you cannot transfer or put away stock with any other item ID until the quantity in the location is fully depleted. |
|
Additional Handling, Oversized Item |
PeopleSoft applications pass these values to the third-party system when calculating freight charges. You can also view this information on the Ship Container Details page. |
|
Availability Lead Time (Days) and Retest Lead Time (Days) |
If the item is lot-controlled, the availability lead time specifies the number of days between the lot's creation date and the date that it becomes available; the retest lead time specifies the number of days between a lot's creation date and the date that it needs to be retested. The Complete Putaway (INPPPTWY ) process uses these lead times to calculate the lot's availability and retest dates. Note: Although default values for shelf life and availability and retest lead times for the SetID are established on the Define Item - Inventory: Tracking/Description page, PeopleSoft Inventory transactions requiring these parameters use the values that are defined at the business unit level. |
|
Assign Items to Zones |
Click to access the Item Zone Assignments page, where you can associate the item with storage zones for putaway and picking that are established for the business unit. Zone assignment is optional; however, it enables much tighter control over the putaway and picking operations. |
Item Zone Assignments Page
Use the Item Zone Assignments page (ZONE_ATTRIB_INV) to associate an item with putaway and picking zones in the business unit.
Zone assignment is optional; however, it enables much tighter control over the putaway and picking operations.
Navigation:
Click the Assign Item to Zones link on the Define Business Unit Item - Inventory: Shipping/Handling page
| Field or Control | Description |
|---|---|
|
Priority |
PeopleSoft Inventory uses zone priority levels to determine which storage locations to use when putting away or picking the item. For example, suppose that you assign an item to two putaway zones, specifying that the first priority zone is fast-moving goods and the second priority zone is bulk storage. During putaway, the system first tries to place the item into the fast moving goods zone; if not enough space is available in fast-moving goods, the system moves on to bulk storage. If you assign these same zones as picking zones, the picking plan directs pickers first to locations in the fast-moving goods zone, then to locations in the bulk storage zone. |
|
Zone Code |
The options include all zones that are defined for the business unit that are also identified as putaway or picking zones for at least one storage location. Note: Zone codes (defined on the Storage Zone Codes page, which you access from the Inventory menu) and storage location zone assignments (defined on the Zone Assignments page, which you access from the Maintain Storage Locations menu) must be established before they are available for selection. |
Define Business Unit Item - Inventory: Replenishment Page
Use the Define Business Unit Item - Inventory: Replenishment page (REPLEN_ATTRIB_INV) to define item replenishment attributes for use in the automated replenishment routines of a particular business unit.
Navigation:
This example illustrates the fields and controls on the Define Business Unit Item - Inventory: Replenishment page. You can find definitions for the fields and controls later on this page.

| Field or Control | Description |
|---|---|
|
Not Included In Replenishment |
Select to exclude the item from being processed by the IN Replenishment Options process (IN_REPLEN_AE) and the Replenishment Parameters (INPQRPLP) process for the business unit. For example, select this check box if you use PeopleSoft Supply Planning to handle replenishment. |
|
Include WIP Quantity |
Select to enable the Replenishment Options process to add the quantity in WIP storage locations to the quantity that is available when determining whether an item has reached its reorder point. Note: Items in WIP locations are not considered to be available, so you must select this check box if you want to include WIP quantities in the replenishment calculation. |
|
Include Demand |
Select to include all unreserved demand in the reorder point calculation. The time period for unreserved demand is determined by the entry in the Offset Days Option field. |
|
Offset Days Option |
Select Offset Days to specify that the system should use offset days in the reorder point calculation. Select Replenish Lead Days to specify that the system should use replenish lead days in the reorder point calculation. This option is not available if the Include Demand option is not selected. |
|
Offset (Days) |
Enter the number of days if the Offset Days option was selected. This option is not available if the Offset Days option is not selected. |
|
Reorder Quantity Option |
Select the option for reorder quantities: Use Business Unit Default: The system will use the Reorder Point Order Quantity option that is selected for the business unit. EOQ (economic order quantity): The system creates replenishment requests using the economic order quantity. Min/Max: The system calculates the order quantity that is required to meet the maximum stocking level. Static Reorder Qty: The system creates replenishment requests using the reorder quantity. |
|
Replenish Class |
Categorizes the items by usage profile. This information is required if the item is included in replenishment processing. Establish replenishment classes on the Replenishment Classes page, which you access from the Define Controls menu. |
|
Replenish Calc Period (Days) (replenishment calculation period in days) |
Enter the number of days to use in calculating the item's replenishment values. |
|
Replenish Lead (Days) (replenishment lead time in days) |
Enter the average number of days from placement of the purchase order to receipt of the stock. Enter this field manually or let PeopleSoft Inventory calculate it. |
|
Reorder Point |
If the sum of an item's available quantity and its on-order quantity is less than or equal to this value for the item, then the Replenishment Options process generates a replenishment request for restocking purposes. Establish the reorder point levels or let PeopleSoft Inventory calculate a reorder point. |
|
Reorder Quantity |
Enter the static quantity that is ordered by automated replenishment events. Reorder quantities are subject to supplier minimum and maximum analysis during procurement. If PeopleSoft Inventory calculates a reorder quantity that is less than the reorder point, it resets the reorder quantity to be equal to the reorder point the next time that you save the page. Otherwise, the stock level never rises above the reorder point, and PeopleSoft Inventory is caught in a loop of reordering insufficient quantity. |
|
Maximum Quantity |
Enter the maximum stocking quantity for the item. |
|
Safety Stock |
Enter a buffer stocking level to guard against unanticipated surges (or spikes) in average daily demand. Establish the safety stock levels for the item or let PeopleSoft Inventory calculate a statistical value for safety stock. |
|
Last Annual Demand |
Enter a value for EOQ calculations. Enter the last annual demand manually or let PeopleSoft Inventory calculate it. |
|
Economic Order Quantity |
Enter a fixed-order quantity to determine the amount of an item to purchase or manufacture at one time. The EOQ should minimize the combined costs of acquiring and carrying inventory. You can use the EOQ as the automated replenishment's reorder quantity. Enter an EOQ value or let PeopleSoft Inventory calculate it. |
|
Desired Stock-In Probability |
Enter the percentage of the time that you want stock on hand for an item. PeopleSoft Inventory uses this value in safety stock calculations. |
Define Business Unit Item - Inventory: Weight/Volume Page
Use the Define Business Unit Item - Inventory: Weight/Volume page (WTVOL_ATTRIB_INV) to define item information for weight and volume at the business unit level.
Navigation:
| Field or Control | Description |
|---|---|
|
Packing Code |
|
|
Packaging Code |
Establish packaging codes on the Item Packaging Codes Page, which you access from the Set Up Financials/Supply Chain - Product Related - Inventory menu, It can also be displayed in the Packing Session (PACK_EST_SHIP) component, which you access from the Fulfill Stock Orders - Shipping menu. |
|
Container Type |
Establish container types by using the Container Types (CNTR_TYPE_INV_1) component, which you access from the Maintain Containers menu. |
|
Stocking Weight and Stocking Volume |
Enter the measurements for the item, plus any external straps, containers, pallets, or packing material that you use to stock the item. Enter values based on the UOM. Note: If you change the stocking weight and volume, you must recalculate capacity for the storage locations where capacity is tracked. For each storage location where the item is stored, select the Calc capacity at save time option on the Volume/Weight Capacity Checking page. |
|
Shipping Weight and Shipping Volume |
Enter the stocking measurements, plus any packing material or container measurements that you need for shipment. Enter values based on the UOM. These values are used in the delivery management feature of PeopleSoft Inventory to calculate the weight and volume of an order schedule line and determine when a delivery ID has reached capacity. |
Related Topics
Define Business Unit Item - Inventory: Utilization Types Page
Use the Define Business Unit Item - Inventory: Utilization Types page (COUNT_ATTRIB_INV) to define item types and groups for an item at the business unit level.
Navigation:
This example illustrates the fields and controls on the Define Business Unit Item - Inventory: Utilization Types page. You can find definitions for the fields and controls later on this page.

| Field or Control | Description |
|---|---|
|
Utilization Group |
Select the utilization group to which this item belongs. Utilization groups are set up on the Items - Define Controls - Utilization Groups page. |
|
Utilization Type |
The Utilization Type Calculation (IN_UTIL_AE ) process assigns a type to an item. The system uses utilization types in conjunction with the due to count option for cycle counts. |
|
Last Cycle Count, Cyc Interval (days) (cycle interval days), and Next Cycle Count |
PeopleSoft Inventory considers the item's last cycle count date and cycle interval days, and then automatically calculates the next cycle count date when you launch the page. Note: If the business unit requires closure-calendar validation and processing for materials management activities as defined on the Closure Calendar page, and if the next cycle count date is on a defined closure date, then the system returns the first future valid date that is defined for the function. |
|
Last Physical Count |
The value from the Update Stock Quantity process. |
|
For Planning |
Select to indicate whether this is the default utilization group for inventory planning. This default is established on the Util Group Inv (Inventory Utilization Group) page, but can be overridden on this page. |
|
For Cycle Count |
Select to indicate whether this is the default utilization group for cycle counts. This default is established on the Util Group Inv page. |
Define Business Unit Item - Manufacturing: General Page
Use the Define Business Unit Item - Manufacturing: General page (MFG_ATTRIB) to define manufacturing information for an item by determining default production and bill of material (BOM) information if the installation includes PeopleSoft Manufacturing.
Navigation:
This example illustrates the fields and controls on the Define Business Unit Item - Manufacturing: General page. You can find definitions for the fields and controls later on this page.

| Field or Control | Description |
|---|---|
|
Production Area |
PeopleSoft Product Configurator uses this as the default production area for configured items, and it also uses it to search for the item's production options. PeopleSoft Supply Planning uses the production area that is defined here when the system creates planned production orders and when the business unit and item aren't associated with a production area. Note: You must create a production area and associate the item with it before specifying the production area information by using this page. |
|
Calc Comp Yield at Completion (calculate component yield at completion) |
Select this option to calculate component yield automatically when recording a completion at an operation, a completion to stock, or an assembly scrap. If you do not select this option, the system doesn't calculate component yield at completions. If you want to calculate component yield manually, deselect the check box and enter component yield by editing components during the Completions process by using the Edit/Issue Components component. |
|
Source Code |
Select a value: Buy: Items that you typically purchase. Expense: Non-inventory items for which you do not maintain quantity on hand. Floor Stck (floor stock): Items that you maintain in inventory, but don't expense until you issue them to production. These might represent low-cost items that issue in bulk to production and do not monitor for cost or quantity on hand. Both floor stock and expense items can be specified as components on a BOM but are not issued to production, considered in planning, or included in the assembly item's cost. You cannot create BOMs, routings, production IDs, or production schedules for floor stock or expense items. Floor stock items cannot be identified as serial in production or the trace usage cannot be set to serial or lot. Make: Assemblies or subassemblies that you manufacture in house, at a subcontractor, or both. For this source code, select the Phantom Item option to issue all components for this item, instead of issuing the item itself, within PeopleSoft Manufacturing. Note: The source code for serial in production or trace usage items must be Make or Buy. Planning: Non-inventory items that can represent a family or group of inventory items for which you do not maintain quantity on hand. Planning items can have a planning BOM or planning routing and can be components on a planning BOM. However, you cannot specify planning items on a production or engineering BOM or routing, or use them as a component in production. Note: Because you define expense and planning items as non-inventory items at the SetID level, many of the attributes are not applicable, and all fields except the Business Unit, Item ID, and Source Code are unavailable. |
|
Phantom Item |
Select this check box to use a phantom item with the Make source code. This enables you to issue all components for this item, instead of issuing the item itself. |
|
Average Order Qty (average order quantity) |
The typical batch or lot size that is used to produce this item. PeopleSoft Managing Costs uses this value when calculating per unit setup, fixed-run, and post production conversion costs. The system determines each cost by dividing the cost of each process by the average order quantity (AOQ). Typically, it calculates these costs at the operation level, then adds the costs for each operation together to provide the total cost. When the production order quantity differs from the AOQ here, and when the per unit setup, fixed run, and post-production conversion costs differ as well, the system calculates a labor and machine and a material lot size variance. The Linear Programming solver in PeopleSoft Supply Planning uses the AOQ as a standard lot size. |
|
Associated Primary BOM (associated primary bill of material) |
If you use multiple outputs, a given co-product might be created in more than one way; in other words, an item is a co-product on more than one item's primary BOM. By assigning an associated primary BOM to a co-product, you tell the system which BOM to use in exploding the co-product to the next level. |
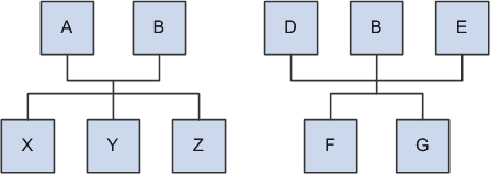
The following diagram illustrates multiple outputs. In the first structure, A is the primary item, B is the co-product, and X, Y, and Z are the components. In the second structure, D is the primary, B and E are the co-products, and F and G are the components:
Example: Two processes with the same co-product

The above diagram shows that there can be two ways of making the same product. You need to decide which structure to use when exploding to lower levels. Therefore, you need to signify a primary structure (Associated Primary BOM) that is associated with each item that may exist as a co-product but not as a primary. To do this, you can assign B's associated primary BOM as either A or D. If B has its own BOM structure and you want to use that structure when exploding to lower levels, then you can leave B's associated primary BOM as B.
Component Issue Method
The Component Issue Method group box defines how to issue the item to the shop floor. If you define an item's component issue method as Use Component's Method for a production area on the Production Area/Item page, the system uses the component issue method that you define here. The options are:
| Field or Control | Description |
|---|---|
|
Issue |
Enables you to generate a picking plan and use PUSH or PULL to issue material directly from PeopleSoft Inventory to the operation's work center. The operation's work center for the component is defined on the routing. |
|
Kit |
Enables you to issue components directly to a production ID. As in the production issue method, you use a picking plan to list the required items. The items are then assembled into batches for each order. The material is charged to the production order when it is issued. |
|
Replenish |
Enables you to stock components in the WIP locations that are associated with the work center in which you use the components. The item is typically stocked to a maximum stocking level. When the quantity on hand falls below the replenishment point, a notification is sent to the stockroom. |
BOM Usage
The BOM Usage group box contains the following options:
| Field or Control | Description |
|---|---|
|
Revision Control |
If you select this option, and BOMs exist for the assembly item, then the dates for the components that are specified in the BOMs must be aligned with the dates within the revisions. If you select this option, you can select By Effectivity Date or By Revision to define how you want to maintain a BOM for this item. A BOM for the item need not exist for you to make this choice. You can always deselect this option without deleting any revisions for the item. |
|
By Effectivity Date |
You can enter dates on which components are in effect for an assembly's product structure when maintaining BOMs by using the BOM Maintenance Summary and Component pages. The system validates these dates so that they align with item revision dates. |
|
Auto Revision |
If you select Revision Control, you can select this option. Selecting it indicates that revisions for the item can be automatically generated by using a scheme that is defined at the business unit level. If revisions are already created manually with the Revision Maintenance component, then the system uses the revision scheme to select the next available revision. If you want the system to create item revisions automatically, you can use the mass maintenance process in either PeopleSoft Manufacturing (by using the BOM Mass Maintenance by Mass Maintenance Code component) or PeopleSoft Engineering (by using the BOM Mass Maintenance by Engineering Change Order component). The mass maintenance process creates revisions only for those items that have both Revision Control and Auto Revision selected. |
|
By Revision |
You can associate effective and obsolete revisions with components by using the BOM Maintenance and Component pages. Specify revision dates on the Rev Maintenance page. |
If you change from not maintaining revision control to maintaining revision control, and if you create one or more BOMs for the item, then you must make sure that the effectivity dates on the BOMs align with the effectivity dates on the revisions.
If you do not select the Revision Control option, then the BOM Usage group box is unavailable for entry and By Effectivity Date appears by default for BOM usage.
Note:
The BOM usage settings, displayed on this page, appear by default from settings that are defined at the business unit level on the Manufacturing Business Unit Options page. You can, however, overwrite those business unit settings here.
Master Routing Option
Use the Master Routing Option group box to select the routing for this item. The options are:
| Field or Control | Description |
|---|---|
|
Item |
Select to link an item directly to the routings of the item that you select in the Reference Routing Item field. The default is the item itself. |
|
Item Group |
Select to link the routings of a reference routing item to an item group. Before you use this option, define item group routings on the Group Rtg Assignment page. |
|
Item Family |
Select to link the routings of a reference routing item to an item family. Before you use this option, define item group routings on the Family Rtg Assignment page. |
Production Option Control
The Production Option Control group box determines whether the system uses BOM/routing defaults or uses production option maintenance. By using this page, you control how you define production options at the business unit and item level. This information is used by Supply Planning to extract data based on the option that you select from these two choices: BOM/Routing Defaults or Prdn Option Maintenance.
| Field or Control | Description |
|---|---|
|
Use BOM/Routing Defaults |
Select this option if specific BOM/Routing combinations are not required. In addition, you can limit the number of BOM/routing combinations that are extracted to PeopleSoft Supply Planning by using the BOM and Routing fields in the Production Option Control group box. If you select this option, first create BOM and routing codes for an item, and then use the Production Option Maintenance component to link the BOM and routing codes together and (optionally) assign them to production areas. If you select this option, you cannot access the Production Option Maintenance component for the item, but you can still limit the production options that are created in PeopleSoft Supply Planning by selecting a BOM code, a routing code, or both. |
|
Use Prdn Option Maintenance |
Select this option if you want to define specific BOM/routing combinations that can be extracted to PeopleSoft Supply Planning or used to create production IDs and production schedules. In addition, you can effective-date the BOM/routing combinations (for example, if you want to handle seasonal variations in the product mix). If you select this option:
|
|
BOM Code and Routing Code |
Enter values to limit the number of BOM and routing combinations that the system extracts to PeopleSoft Supply Planning. |
|
Valid Production Options only |
If you select Use Prdn Option Maintenance, select this option only if you want to use predefined production options when creating production IDs. Do not select it if you want to be able to specify, in the Production ID Maintenance component, BOM/routing combinations that are not defined with the Production Option Maintenance component. |
With either option (using production option maintenance or using BOM/routing defaults), you can create specific BOM/routing combinations for PeopleSoft Supply Planning. By selecting a specific BOM code and a routing code, you can limit the number of BOM/routing combinations that are extracted by PeopleSoft Supply Planning. For example, by picking a specific BOM code and routing code, you eliminate all but this specific combination from consideration. At the other extreme, if you leave both fields blank, PeopleSoft Supply Planning extracts all possible combinations. Here is an outline of the production options that are created when you select various BOM code and routing code combinations:
| BOM Code and Routing Code Settings | Production Options Created |
|---|---|
|
Both BOM code and routing code are blank. |
The system creates a production option for every possible BOM/routing combination. |
|
A BOM code is selected but the routing code is blank. |
The system creates a production option for all routing codes with the specific BOM code selected. |
|
A routing code is selected and the BOM code is blank. |
The system creates production options for all BOMs with the specific routing code selected. |
|
Both a routing code and a BOM code are selected. |
The system creates one production option for the single specified BOM/routing combination. |
Backflush Lot Option
Use this group box to define the backflush lot selection rule for this item ID and business unit combination. The backflush lot selection rule enables you to determine which lot IDs are selected for consumption when a backflush is performed for a production ID or production schedule. The option selected on this page overrides the manufacturing business unit level setting on the MFG BU Prnd Options page.
The options for the backflush lot selection rule are:
| Field or Control | Description |
|---|---|
|
Default from BU |
(Default) Select to use the backflush lot selection rule defined at the manufacturing business unit level on the MFG BU Prnd Options page. |
|
Manual |
Select this option to require the user to enter the specific lot IDs consumed during backflushing. The system does not automatically select any lot IDs. |
|
Earliest Expiration Date |
Select this option to have the system select the lot IDs for consumption based on the lot expiration date. The system first selects the lots with the earliest expiration date. |
|
Earliest Available Date |
Select this option to have the system select the lot IDs for consumption based on the lot available date. The system first selects the lots with the earliest available date. |
Note:
Before changing the backflush lot selection rule, it is recommended that you process all pending transactions in the staging tables (BCT tables) that impact production completion. Changing the backflush lot selection rule can impact how these BCT transactions are processed.
See PeopleSoft Manufacturing: Automatically Consuming Lot-Controlled Stock During a Backflush.
Production Lead Times
The fields in this group box are used by PeopleSoft Supply Planning . In PeopleSoft Supply Planning, these lead time fields are used when generating planned orders without routings.
| Field or Control | Description |
|---|---|
|
Fixed Lead Time |
Enter a time period to use as the fixed lead time of an item when generating planned orders without routings. |
|
Variable Lead Time |
Enter a time period to use as the variable lead time of an item when generating planned orders without routings. |
|
Use Lead Time |
Select this check box to use the Fixed Lead Time field and the Variable Lead Time field in production planning. If you don't define any lead times, the PeopleSoft Supply Planning models both expect either an enterprise routing or a production routing, respectively, to exist in order to define the run rates when planning production. |
Related Topics
- PeopleSoft Manufacturing: Understanding Production Areas
- PeopleSoft Manufacturing: Understanding Component Lists
- PeopleSoft Manufacturing: Assigning Associated Primary BOMs
- PeopleSoft Manufacturing: Understanding Business Unit Structures
- PeopleSoft Manufacturing: Understanding Routings
- PeopleSoft Manufacturing: MFG BU Prdn Options Page
Define Business Unit Item - Manufacturing: WIP Replenishment Page
Use the Define Business Unit Item - Manufacturing: WIP Replenishment page (MFG_ATTRIB2) to set up item replenishment defaults, if you use PeopleSoft Manufacturing.
This is required for PeopleSoft Flow Production. Also, set up default values if you use replenishment as the component issue method and you don't use PeopleSoft Flow Production.
Navigation:
This example illustrates the fields and controls on the Define Business Unit Item - Manufacturing: WIP Replenishment page. You can find definitions for the fields and controls later on this page.

When creating replenishment requests or Kanban cards, the system checks whether production replenishment location default values exist first, then looks to the WIP replenishment default values that you set up for replenishment guidelines.
| Field or Control | Description |
|---|---|
|
Repl Point (replenishment point) and Iss Mult (issue multiple) |
Enter a value if you are using production replenishment as the component issue method. When the quantity that is on hand in the WIP location drops below the specified replenishment point, the system issues a workflow replenishment request indicating that additional material needs to be supplied, using the issue multiple that you specify here. If you use PeopleSoft Flow Production, the system uses the issue multiple for the Kanban quantity. If you do not have PeopleSoft Flow Production installed, the system uses only the Repl Point for items that have a WIP replenishment mode of Backflush-Controlled. |
|
Repl Max Qty (replenishment maximum quantity), WIP RPL Mode (WIP replenishment mode), and WIP RPL Type (WIP replenishment type) |
If you don't use PeopleSoft Flow Production, the WIP fields are unavailable for entry. In this case, the system uses defaults for a WIP replenishment mode of Backflush Controlled and a replenishment method of Workflow. If you use PeopleSoft Flow Production, enter a replenishment maximum quantity to set the maximum amount of the item that you want stored at any WIP location using the item. It includes the item's on-hand quantity and any open requests that are already made. The system issues a warning message if you perform a replenishment transaction that exceeds the replenishment maximum quantity. The replenishment maximum quantity is available for only those items that use the manual replenishment mode. PeopleSoft Flow Production uses the WIP RPL Mode to determine how to generate replenishment requests for this item. Options include: Backflush Controlled: You consume components from the WIP location while backflushing completions. When the quantity on hand falls below the replenishment point, the system automatically generates a replenishment request to bring the on-hand quantity back above the replenishment point. The replenishment request is a multiple of the issue multiple. For example, if the replenishment point is 60, the on-hand quantity is 30, and the issue multiple is 20, then the system generates a replenishment request for 40 to bring the on-hand WIP location quantity back above the replenishment point. Kanban Card: The replenishment process uses Kanban cards as a manual request for material. In this scenario, Kanban cards are either entered or imported into the system and then printed out. A Kanban card is attached to a box of components; as components are used on the production line, you place the Kanban cards in a Kanban holder. The Kanban cards are picked up periodically at the WIP location and taken to a Kanban sorting room or to the source location (such as inventory, feeder line, or supplier) on the card to get the components. Manual: You have a visual indicator that the WIP location needs replenishment, and you scan in the item ID and WIP location to generate a replenishment request for the specified issue multiple. This request includes the replenishment quantity and source location that is associated with that item and WIP location. This is largely used with electronic data collection. |
|
WIP RPL Source (WIP replenishment source) |
Determines where you send the PeopleSoft Flow Production replenishment request and what source supplies the WIP location. Options include: Feeder: A feeder line creates subassemblies that it feeds into the main production line. When you use a certain quantity of the subassemblies, you send a replenishment signal to start production on the feeder line. If you select this option, select the WIP production area that serves as a feeder line for this item. Inventory: Replenish the WIP location directly from an inventory location. Supplier: Use Supplier replenishment to replenish the WIP location by directly receiving purchased components from a supplier. If you select this option, select the supplier ID and supplier location that directly replenish this item. You can override this prior to dispatch if necessary. |
|
WIP RPL Method (WIP replenishment method) |
Designate how the PeopleSoft Flow Production replenishment request is communicated. You must select Backflush or Manual as the WIP replenishment mode to use WIP replenishment methods. For supplier replenishment, a separate replenishment method is available and none of these options are used. The available WIP replenishment method options include: Workflow: The system generates a worklist entry that takes you to the Production Replenishment worklist and uses defaults for the item, quantity, and from/to WIP locations. You can override the values to complete the transfer. Pull Ticket: You create a one-time replenishment request through either a backflush or a manual scan and run the Pull Ticket print process to print the pull ticket. This is similar to a one-time Kanban card. You scan in the Kanban ID, and the system supplies the default item, Kanban quantity, source, and WIP location information. Pull List: A pull list is a list of Kanban requests that you use in a manner similar to the way you use a pick list. You scan in Kanban IDs to transfer quantities. You run the Pull List process on a scheduled basis, which picks up all new requests. As you do with pull tickets, you scan in the Kanban ID from the pull list to process each request. |
|
Source Location |
If you select Inventory as the WIP replenishment source, this field is available for entry. Select the source storage location that replenishes this item. The location field is not mandatory but, if entered, must be a valid location. The storage levels that appear depend on the storage structure that is established on the Inventory Options page, which you access from the Set Up Financials/Supply Chain - Business Unit Related - Inventory menu. |
Define Business Unit Item - Planning: General Page
Use the Define Business Unit Item - Planning: General page (PL_ATTRIB_INV) to specify Planning information for an item.
Navigation:
This example illustrates the fields and controls on the Define Business Unit Item - Planning: General page. You can find definitions for the fields and controls later on this page.

| Field or Control | Description |
|---|---|
|
Planner Cd (planner code) |
Planner codes are used to filter information in most pages and processes in PeopleSoft Supply Planning. Third-party forecasting applications also use planner codes. You set up planner codes by using the Planner Code page, which you access from the Set Up Financials/Supply Chain - Product Related - Planning menu. |
|
Planned By |
Select one of these methods: Distribution Planning: Select this method if you want to include the item in the distribution plan. The distribution plan typically displays the tasks that are quantities associated with the movement of the item throughout the distribution and manufacturing business units of the supply chain. Distribution-planned items are included in the PeopleSoft Supply Planning data model. You should select this option if the item is planned across multiple business units and is either a transfer or purchase item. A distribution-planned item is most likely a finished good or spare part that is used to fulfill customer demand at an inventory-only business unit. Master Planning: Select this method if you want to include the item in the master plan. The master plan provides a schedule of planned orders for the item at each manufacturing site. Typically, master-planned items are the top-level, finished-good manufactured items. Master-planned items can be included in either PeopleSoft Supply Planning models. You use the Manufacturing Business Unit Options page to specify which model (Supply Planning) includes the master plan. When the master plan is included in the PeopleSoft Supply Planning model, the system models production in a collapsed, aggregate view of all production capabilities for the item that is associated with the business unit. In addition, new planned orders and rescheduled messages for production can be returned from the planning server. When the master plan is included in the PeopleSoft Supply Planning model, the system models production based on the detailed bills and routings that are defined for the item in PeopleSoft Manufacturing. Material Planning: Select this method if you want to include the item in the material plan. The material plan schedules the raw materials and subassemblies that are required, supporting the production of finished goods. Material-planned items are included in the PeopleSoft Supply Planning model only. Not Planned: Select this method if you do not want to include the item in any of the PeopleSoft Supply Planning generated plans. |
|
Forecasting Item |
Select to indicate that this item is available as a Forecasting item. |
|
Inventory Policy Planning Item |
A non-active field that is related to a deprecated product. |
|
Use Ship To Locations |
Select this option if you want to model sourcing requirements for new planned purchase orders based on the ship to location information that is established for suppliers within PeopleSoft Purchasing. By using the ship to location information, you can establish specific purchase–source definitions for a single inventory business unit. This information is used by the PeopleSoft Supply Planning solvers for modeling purposes. Note: If you do not make a selection in the Planning Sourcing group box, the system bases the sourcing requirements for new planned orders on the item/supplier information. You can only select one value in the group box. To change selections, deselect the current value and select a new value. |
|
Use Item Supplier By Region |
Select to have the system model sourcing requirements for new planned purchase orders based on item supplier by region information that is established for suppliers within PeopleSoft Purchasing. This information is used by PeopleSoft Supply Planning solvers for modeling purposes. |
|
Spot Buy |
Select to indicate that this item is used by PeopleSoft Strategic Sourcing. When you select the Spot Buy check box, the system does not consider the ship to, supplier region, or PeopleSoft Purchasing item supplier attributes. Instead, it generates only a generic purchase option, and enables you to select the supplier later using PeopleSoft Sourcing. This information is used by PeopleSoft Supply Planning solvers for modeling purposes. |
Define Business Unit Item - Planning: Fences Page
Use the Define Business Unit Item - Planning: Fences page (PL_ATTRIB_INV2) to define how to generate item supply by determining the planning time, planning message parameters, safety stock and excess stock parameters, and other general information regarding how you generate supply for inventory items.
Navigation:
This example illustrates the fields and controls on the Define Business Unit Item - Planning: Fences page. You can find definitions for the fields and controls later on this page.

| Field or Control | Description |
|---|---|
|
Planning Time Fence [days] |
Identifies when changes or recommendations for an item are difficult to react to. You typically set this time fence to the cumulative lead time of the item. When the system generates messages, any message for an order with a start date that is equal to or less than the planning time fence receives a status code of Before Planning Time Fence in the appropriate review page in PeopleSoft Manufacturing, PeopleSoft Inventory, or PeopleSoft Purchasing. This alerts you to changes occurring early in the planning horizon that can be difficult to react to. |
|
Action Message Cutoff [days] |
Tells the Receive Planning Messages process to stop creating action messages. The system generates recommendations for new orders only after this time fence. It does not generate recommendations for cancellations or reschedules. When the system generates messages for new orders, any message for a planned order with a start date that is greater than the cutoff time fence receives a status code of After Cutoff Fence. PeopleSoft Supply Planning uses message filters to reduce the number of planning system messages that require review in PeopleSoft Manufacturing, PeopleSoft Inventory, PeopleSoft Purchasing, and PeopleSoft Order Management. Each filter has a set tolerance that tells the system whether the message is automatically approved. |
|
Reschedule In Factor [days] and Reschedule Out Factor [days] |
Set tolerances for recommendations to move an order. For example, if you set both factors to 5 and the production date is December 10, then planning automatically approves any order between the reschedule in date of December 5 and the reschedule out date of December 15 without going to the appropriate review page. This applies only if the change is a reschedule. |
|
Safety Stock Level |
Enter the quantity of the item that you keep on hand to buffer against stock outages. If you want to change the safety stock level from period to period, you can set up a time-phased safety stock level on the Stocking Periods page in the Define Controls menu. PeopleSoft Supply Planning always uses the Stocking Period record first. If no record exists there, then the system uses the static quantity that you enter in the Define Business Unit Item Planning: Order Modifiers page. |
|
Excess Stock Level |
The upper limit that you place on the quantity of the item to buffer against overstocking. You can also define excess stock levels (along with safety stock) on the Stocking Periods page. |
|
Fixed Period [days] |
Determines how far the system looks ahead for demand as you determine the amount of supply that is required during the creation of a new supply order. PeopleSoft Supply Planning uses this value when generating all supply (production, purchase, and transfer). When using the fixed period value, the system respects the order modifiers (minimums, maximums, and multiples) that are defined when you use the Define Business Unit Item - Planning: Order Modifiers page. |
|
Use Global Early Fence |
Select to indicate that the system will use the early fence value that is defined on the Load Planning Instance component. |
|
Early Fence |
Enter a number of days (negative or positive) that will be used from any planning date to determine a boundary before which planning solvers make no changes to supply or demand tasks. For example, if the current planning date is January 15, 2000 and the early fence is set to 2, then the planning solver will make no changes to supply or demand tasks before January 17, 2000. |
|
New Order Fence |
Define how the system uses the order start date to assign statuses to planned production orders that are received from a planning engine session. If you leave both fields in this group box blank, the system assigns the entered status to all new planned orders. To create all planned orders in the Released status, you can enter a value of 999 for the Released Order fence field and leave the Firmed Order fence field blank. Alternatively, to create all planned orders in the firmed status, enter a value of 999 in the Firmed Order fence field and leave the Released Order fence field blank. If you enter a value in the Released Order fence field and nothing in the Firmed Order fence field, then all the planned orders that are between the day that you run the Receive Planning Messages process and the released order fence days are created in the Released status. The planned orders that are scheduled after that day are created in the Entered status. When you review planning messages by using one of the planning message pages, the system determines the status of new planned orders based on these fences that are defined for the items. You can change the status during the planning message review process. |
|
Released Order |
Indicates the number of days from the current date that the system sets planned orders to the Released status when planning messages are received, reviewed, and applied. |
|
Firmed Order |
Enter the number of days that represents planned orders that are created in the Firmed status. The system creates all planned orders that are scheduled after the firmed order fence in the Entered status. |
The following diagram illustrates time fences for new orders. In this diagram, a released order fence of 30 days and a firmed order fence of 60 days is set. The system creates all new planned orders with start dates that are between the current date and 30 days in the future as Released. The system creates all planned orders with start dates that are between 31 and 60 days as Firmed, and all planned orders beyond 60 days as Entered:
Example of how the New Order Fence group box impacts the status of new orders

Define Business Unit Item - Planning: Forecast Page
Use the Define Business Unit Item - Planning: Forecast page (PL_ATTRIB_INV3) to define forecast parameters by determining the parameters to control forecast consumption and incremental material supply and consumption.
Navigation:
This example illustrates the fields and controls on the Define Business Unit Item - Planning: Forecast page. You can find definitions for the fields and controls later on this page.

| Field or Control | Description |
|---|---|
|
Forecaster |
Enables you to restrict, or segment, the demand data extracts to these item-forecaster records. |
|
UOM Group |
Select the UOM Group that determines the type of measurement for this item. PeopleSoft Inventory Policy Planning uses the group to correlate different units of measure so that the system produces a single standard UOM output for a specified UOM group. You use UOM groups for informational purposes so that you can associate units of measure with certain quantities. |
|
Demand Time Fence [days] |
Manages forecast consumption in the planning process. The demand time fence days is often set to the finishing lead time for an item, based on the current system date plus the demand time fence for the item. Before the demand time fence, forecast is ignored: only actual orders are used as demand. After the demand time fence, the greater of actual orders or forecast consumption is used as demand. |
|
Forecast Adjustment Action |
Select an action to indicate how the forecast is allocated for PeopleSoft Supply Planning. Forecast adjustment alters the quantity of the next forecast planning bucket quantity to match the known actual demand. This is done by taking the unconsumed forecast from before the demand fence and prorating the unconsumed forecast to periods after the demand fence. Various actions are available to control how the unconsumed forecast is to be prorated. |
|
Forecast Fulfillment Size |
Define the numerical value that you want to use when dividing the total forecast demand into portions that make up task quantities. The PeopleSoft Supply Planning application uses the fulfillment size when it attempts to meet certain portions of the forecast if the total forecast cannot be met entirely. The system divides net forecasts into tasks that are associated with the original planning period, and each task represents a portion of the quantity that is required to meet the forecasted demand. These tasks represent the movable portions of a forecast when you make a feasible plan and allow the system to reschedule top-level demand. |
|
Explode Demand for Consumption |
Select this option if you use:
|
|
Aggregate Demand |
Identifies the item as representing a group of items for forecast consumption. For an aggregate demand item, you establish aggregate demand children. The forecast for the aggregate demand children is rolled up to one demand total for the aggregate demand item. Forecast consumption is then performed at the aggregate-item level rather than at the individual-item level. You can identify both planning items and inventory items as aggregate demand items. |
|
Forecast Consumption Method |
Select the types of demand that PeopleSoft Supply Planning will use to consume the forecast. |
Define Business Unit Item - Planning: Order Modifiers Page
Use the Define Business Unit Item - Planning: Order Modifiers page (PL_ATTRIB_INV4) to define order modifiers for planning by determining planned transfer, purchase, and order quantity default values for a manufactured item.
PeopleSoft Supply Planning use these values when creating planning models. When planning transfers between business units, purchases from suppliers, or the production of items using PeopleSoft Manufacturing, consider defining modifiers to set up guidelines when creating planned supply in PeopleSoft Supply Planning.
Navigation:
This example illustrates the fields and controls on the Define Business Unit Item – Planning: Order Modifiers page. You can find definitions for the fields and controls later on this page.

| Field or Control | Description |
|---|---|
|
Transfer Attribute |
Transfer order modifiers that you enter are used as defaults on the Inventory Transfer Attributes pages that establish relationships between business units (destination and sourcing) and items. Order modifiers on the Inventory Transfer Attributes pages take precedence over order modifiers that are defined at the item level. |
|
Transfer Yield and Purchase Yield |
Enter the usable output, expressed as a percentage. This is used in planning to inflate the planned quantity on transfers or production orders to account for any loss that may occur during transport or production. For example, if you're expecting the yield of quality items from a transfer to be 90 percent of the delivered items and you need 90 items, then you should order 100 items to fulfill requirements. |
Define Business Unit Item - Planning: Solvers Page
Use the Define Business Unit Item - Planning: Solvers page (PL_ATTRIB_INV5) to specify a ‘Tolerance’ for lateness within which MRP solver can consider the supply.
Navigation:
This example illustrates the fields and controls on the Define Business Unit Item – Planning: Solvers page. You can find definitions for the fields and controls later on this page

| Field or Control | Description |
|---|---|
|
Reschedule Tolerance (in days) |
Specify a tolerance value for lateness of an item in calendar days. You can specify a tolerance value starting from 0 (default value) up to 999 days. The value in the Reschedule Tolerance (in days) field indicates a tolerance window to consider late supply before creating new supplies. If supply order falls inside specified window, existing supply order is considered first before any new supply orders can be created. |