Closing Individual Vouchers
This section gives an overview of voucher close functionality discusses how to close vouchers and restore encumbrances.
Pages Used to Close Individual Vouchers
| Page Name | Definition Name | Usage |
|---|---|---|
|
VCHR_CLOSE1 |
Mark a voucher for closure by the Voucher Posting process. You can close vouchers associated with POs or not associated with POs. |
|
|
Document Sequence (Close) Page |
DOC_SEQ_CLOSE_SEC |
Specify document sequencing information for the voucher closing transaction. |
|
Voucher Details Page |
VOUCHER_DETAILS |
Confirm that you have selected the correct voucher for unposting, closing, or deletion. View the voucher details, including payment terms, discount information, amount of voucher, and tax information |
|
AP_VCLOSE_PO_DET |
View purchase orders associated with the selected voucher. This link is conditional, and the page appears only when the following three conditions exist:
|
|
|
PO Schedules tied to the Voucher Page |
AP_VCLOSE_PO_DET1 |
View purchase order schedules associated with the selected voucher, and determine if you want to restore its encumbrance. The system displays purchase order and voucher quantities and amounts in the Purchase Order Schedule group box and PO ChartFields in the PO Distribution group box. This link is conditional, and the page appears only when the following three conditions exist:
|
|
AP_VOUCHER_INQUIRY |
Search for and review status of a voucher and any payment information. |
Understanding Voucher Close Functionality
This section discusses:
-
Voucher close functionality.
-
PO voucher close functionality with no Commitment Control integration
-
PO voucher close functionality and Commitment Control integration.
-
Voucher closure processing sequence.
Voucher Close Functionality
You close vouchers when you want the remaining liability to be "written off" the supplier balance and the voucher to be considered complete. For example, when you have items in dispute that you and the supplier have agreed that you will not make a payment on these items. Close the voucher to credit the expense accounts and debit the liability accounts for the portion of the voucher that remains unpaid.
To close a voucher, the voucher must satisfy both of these conditions:
-
The voucher is Posted and
-
The voucher is unpaid or partially paid.
To close vouchers:
-
Create the vouchers.
-
Run the Budget Processor Application Engine process (FSPKBDP3).
-
Run the Matching process.
-
Run the Document Tolerance Application Engine process (FS_DOC_TOL).
-
Run the Voucher Posting process.
-
Close vouchers after the system completes the Voucher Posting process.
For matched vouchers, the Voucher Posting process reverses the matching, provided the voucher meets certain requirements.
PeopleSoft Payables voucher close logic handles increasingly complex voucher close scenarios, such as the following:
-
Basic voucher closures.
-
Voucher closures involving associated purchase orders (PO).
The PO voucher close functionality gives you the option to unmatch vouchers.
-
Voucher closures involving associated purchase orders and Commitment Control integration.
The PO voucher close functionality gives you options by which to make further adjustments to a PO voucher transaction after it has been matched, budget checked, and posted. The PO voucher close functionality enables you to either restore the encumbrance and reopen a purchase order (PO) or to liquidate the remaining liability on a purchase order.
The PO voucher close functionality offers greater flexibility with exception processing of PO vouchers. For example, if you match a PO voucher to the wrong purchase order or PO line/schedule, the PO Voucher Close option enables you to restore the encumbrance back to the purchase order. However, if you do not want to pay the remaining unpaid amount of a PO voucher, you can close the voucher without restoring the purchase order encumbrance.
After closing the PO voucher, you must run the Voucher Posting process, as running this process triggers the system to concurrently run the Budget Processor process.
The system performs various edits when you save voucher closures. Note the following restrictions for vouchers with associated purchase orders:
-
You cannot close PO vouchers when the voucher is associated with a debit memo or reversal voucher.
-
You cannot reverse encumbrances on partially paid vouchers. You must either cancel the payment or close only the remaining liability.
-
You cannot reverse encumbrances if the associated purchase order has been reconciled.
For vouchers without associated purchase orders, you cannot close non-PO vouchers when the voucher is associated with an adjustment voucher or reversal voucher. Vouchers associated with adjustment vouchers cannot be closed unless all related vouchers are closed first.
Note the following limitations for voucher payments:
-
You cannot close vouchers having multiple payment schedules, with one of the schedules already paid.
-
You cannot cancel a voucher payment if the voucher is associated with a debit memo or a reversal voucher.
Similar functionality exists in the payment cancellation and payment schedule cancellation functionality for payments associated with PO vouchers. This functionality enables you to cancel payments with associated liabilities.
See Understanding Payment Cancellation With Associated Liabilities.
PO Voucher Close Functionality With No Commitment Control Integration
When the closure includes purchase orders associated with vouchers, but Commitment Control is not enabled, the system provides you with the option of unmatching the voucher, in addition to closing the liability. The system:
-
Determines if the matched voucher is associated to a closed receiver line.
-
Provides you with the option for unmatching the voucher if there is no association to a closed receiver line.
The system generates a new message asking if you wish to unmatch the voucher. Select Yes to unmatch the voucher and close the liability. Select No to only close the liability.
-
Provides you with the option for unmatching the voucher if there is an association to a closed receiver line.
The system generates a new message asking if you wish to unmatch the voucher. Select Yes to unmatch the voucher and close the liability. Note that the system unmatches the closed receiver line as well. Select No to only close the liability.
-
Determines if the voucher is partially paid.
If so, the system displays a warning message that the voucher cannot be unmatched because it has been partially paid. You can continue with closing the voucher, however, the system does not unmatch the voucher.
PO Voucher Close Functionality and Commitment Control Integration
If purchase orders are associated with a voucher marked for closure, the system gives you the option of restoring encumbrance to the purchase order. If you choose to restore the encumbrance, the system automatically unmatches the voucher. If you choose not to restore the encumbrance, the system does not unmatch the voucher.
When the voucher is associated with purchase orders, and Commitment Control is enabled, the system:
-
Determines if the encumbrance can be restored to the purchase order.
The system generates a message asking if you wish to restore the encumbrance and reopen the purchase order. Select Yes to restore the encumbrance and reopen the purchase order. Select No and the system only liquidates the liability.
If you use matching and you opted to restore the encumbrance and reopen the purchase order, the system automatically unmatches the voucher after the Voucher Posting process, which updates the purchase order and the receiver match statuses to Partial.
-
Determines if the purchase order has been reconciled and finalized, and if encumbrances are established.
If all purchase orders have been reconciled, then the system prevents you from reopening the purchase orders and restoring the encumbrances and the system advises you that only the remaining liability can be restored.
-
Determines if the PO voucher has no associated partial payments.
If associated partial payments exist, the system does not perform the undo matching functionality.
The system uses these results to ensure field value synchronization between source transactions and referenced transactions, which are used in the Budget Processor process.
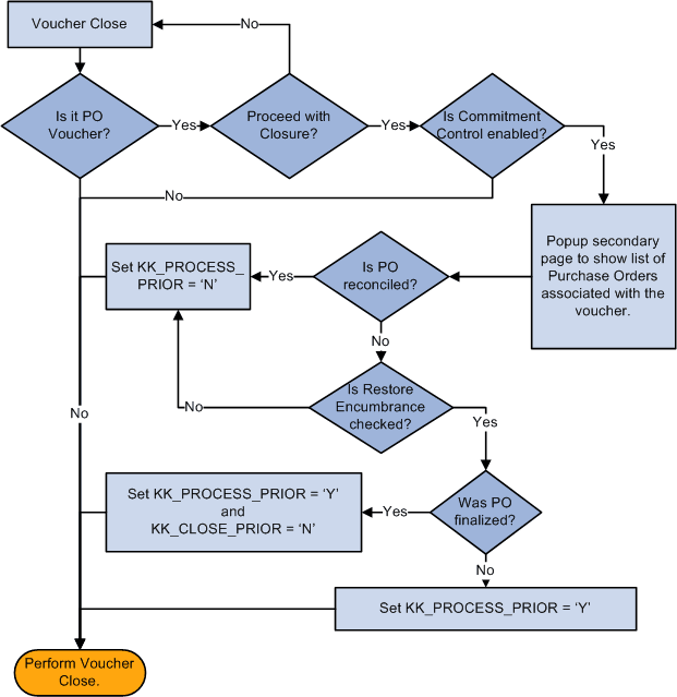
The following diagram illustrates the PeopleSoft Payables voucher closure processing logic for scenarios involving associated purchase orders and Commitment Control integration.

Voucher Closure Processing Sequence
The following is the sequence of processes you perform to successfully close a PO voucher that has not been paid:
-
Create a PO voucher.
-
Run the Budget Processor process.
-
Run the Matching process.
-
Run the Voucher Posting process.
-
Close the voucher.
-
Run the Voucher Posting process again to unmatch any matched items.
Close Voucher Page
Use the Close Voucher page (VCHR_CLOSE1) to mark a voucher for closure by the Voucher Posting process.
You can close vouchers associated with POs or not associated with POs.
Navigation:
This example illustrates the fields and controls on the Close Voucher page. You can find definitions for the fields and controls later on this page.

Process Manual Close
| Field or Control | Description |
|---|---|
|
Manual Close Date |
Enter the date on which the expense will be credited and the liability debited. |
|
Mark Voucher for Closure |
Select to indicate that this voucher is to be closed with the next posting run for this business unit.
Note: Once you mark a voucher for closure and save the voucher, you must run the Voucher Posting process to create the accounting entries to relieve the liability and activate the Budget Processor process. The amount relieved is applied against the original accounts. Note: If your organization uses Commitment Control, saving a voucher marked for closure is irreversible; you cannot undo this action. You should carefully review all vouchers marked for closure before saving. |
|
Comments |
Click to enter any details about closing the voucher. Comments entered in this field are for your reference and are displayed on the Voucher Summary page. Note: This field is available only when the Mark Voucher for Closure check box is on. |
|
Reinvoice ERS Receipt Lines? |
Select this check box to create new invoices from the ERS receipt lines attached to this voucher. New invoices will be created when voucher build is run for ERS vouchers. |
|
Close Reopened Receipts? |
This check box is not visible if the voucher is not from ERS. If the box is checked, the receipt lines will be updated so that they are in a state where they will be processed by Voucher Build creating ERS vouchers again. If it is not checked, the receipt lines will remain as they are and will not be eligible to be processed by Voucher Build again. |
|
Action |
Select to run one of the following processes, after dating and marking the voucher for closure. Options are: Voucher Post: Run this process to create the accounting entries to relieve the liability. Voucher Post and GL: (Voucher Posting process and Journal Generator Application Engine process (FS_JGEN). Run this process to perform the actions of the Voucher Posting process and create PeopleSoft General Ledger journal entries. |
Before saving the page, you can go to the Voucher Details page to view the details for the voucher.
To access the PO Associated with a Voucher page, click the Associated POs link on the Close Voucher page.
To access the PO Schedules tied to the Voucher page, click the Associated PO Schedules link on the Close Voucher page.
To access the Document Sequence (Close) page, click the Document Sequencing link on the Close Voucher page.
To access the PO Schedules tied to the Voucher page, click the Associated PO Schedules link on the Close Voucher page.
PO Associated with a Voucher Page
Use the PO Associated with a Voucher page (AP_VCLOSE_PO_DET) to view purchase orders associated with the selected voucher.
This link is conditional, and the page appears only when the following three conditions exist:
Navigation:
Click the Associated POs link on the Close Voucher page.
The system lists all purchase orders linked to the PO voucher on this page, including reconciled purchase orders, which are unavailable for selection.
| Field or Control | Description |
|---|---|
|
Reverse Enc (reverse encumbrance) |
Select the check box for the purchase orders that you want to restore the encumbrance on. The system updates Commitment Control field flags for the POs you selected in the DISTRIB_LINE, DISTRIB_LINE_NP, and PO_LINE_DISTRIB tables, depending on whether the PO line distribution has been finalized, or closed or cancelled. The Budget Processor and Voucher Posting processes then use these flag values to generate the appropriate budget and actuals entries. Note: Be aware that if the selected purchase order has a status of Finalized, the system changes the status to Partial and adds the delta amount to the encumbrance. Also, if you use matching and you opted to restore the encumbrance and reopen a completely closed purchase order (one without partial payments), then the Voucher Posting process automatically invokes the undo matching process, which reopens the PO Line/Schedule for further invoicing. |