Drafts
Drafts are used throughout the world in commercial transactions for which a customer or supplier agrees to pay a specified amount on a certain day. Drafts are payments that are dated for a time in the future—usually 20, 60, 90, or 120 days later. PeopleSoft Payables currently supports supplier-initiated drafts, customer-initiated drafts, and customer-initiated EFT drafts, enabling you to manage and process these draft payments efficiently.
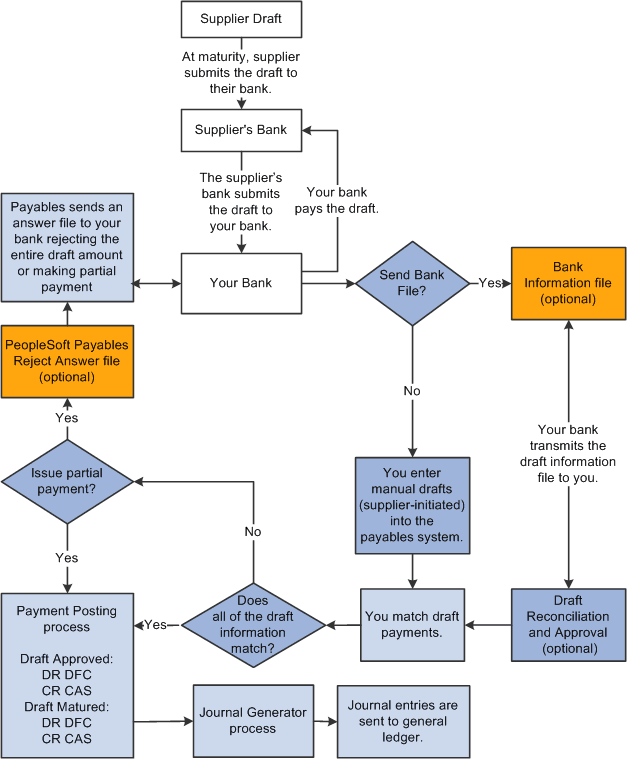
Supplier-Initiated Drafts
You manually create bills of exchange (BOE), which are supplier-initiated draft payments. After you record the draft information, the PeopleSoft Payables system creates the draft payment and generates the accounting entries.
This diagram shows the process flow for supplier-initiated drafts.

Customer-Initiated Drafts
Bills of order (BOO), which are customer-initiated draft payments, are usually created during an automatic batch process. If stamp tax minimization is applicable, PeopleSoft Payables splits the draft master and assigns sibling system draft identification numbers.
You can also create customer-initiated drafts manually.
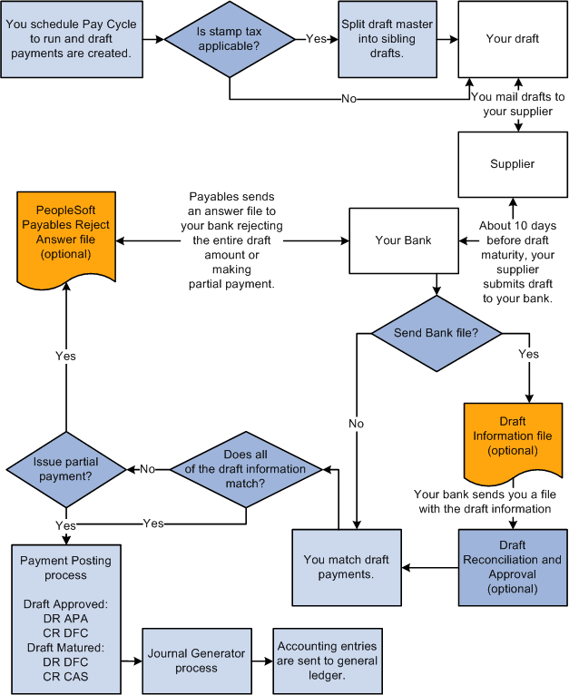
Customer-Initiated EFT Drafts
Customer-initiated EFT drafts are processed in PeopleSoft Payables much the same way as customer-initiated drafts, except that you send an EFT file to your bank when the draft payment is due. You do not print the drafts. Your bank pays the draft on the draft maturity date.
This diagram shows the process flow for customer-initiated EFT drafts.
