Project Templates
You can create and modify an unlimited number of reusable project templates to populate new projects with preset standard information such as project and activity-level information, teams, budget plans, and attachments. You can also modify existing active or pending projects using data from templates.
To create a template, either save a new or existing project as a template, or create a new template by starting with a blank project. For easy access to your templates, you can attach a link to the templates on the My Projects page. Alternatively, you can search for project templates—just as you search for transactional projects—using many of the component search pages in the Project Definitions, Activity Definitions, and Budgeting menu navigation folders. To search for templates, enter a processing status of Template as a search criteria to view the list of available project templates.
The Copy Template Option 1 and Copy Template Option 2 pages in the Project Costing Options component (PC_BUS_UNIT_OPT) identify the tables that the system uses to copy data into projects and activities that you create or modify by using project templates.
Process Flow - Creating a Template from a Blank Project
This diagram illustrates the process of creating a new template from a blank project:
Steps for creating a template from a new project.

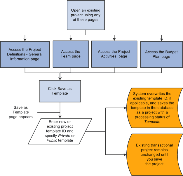
Process Flow - Creating a Template from an Existing Project
This diagram illustrates the process of creating a new template from an existing project:
Steps for creating a template from an existing project.

Modify Existing Projects with Templates
If you use project templates to modify existing projects, the system determines which template data to append or overwrite to the existing project data, or ignore, based on the criteria that you select and:
-
The project processing status.
-
Duplicate data, if it exists on the project.
-
The business unit options in the Copy Template Option 1 and Copy Template Option 2 pages that identify the tables that the system uses to copy data into projects and activities.
Note:
You can use project templates to modify existing transactional projects; however, you cannot use project templates to modify other existing templates.
This table lists the pages that you can use to import template data into an existing project based on the project processing status:
| Pages Used to Import Template Data | Project Processing Status |
|---|---|
|
All pages in the Project General component (PROJECT_GENERAL) |
Pending |
|
Project Activities |
Pending |
|
Team (if you use PeopleSoft Project Costing without PeopleSoft Program Management) |
Pending Active |
|
Resources (if you use PeopleSoft Program Management) |
Pending Active |
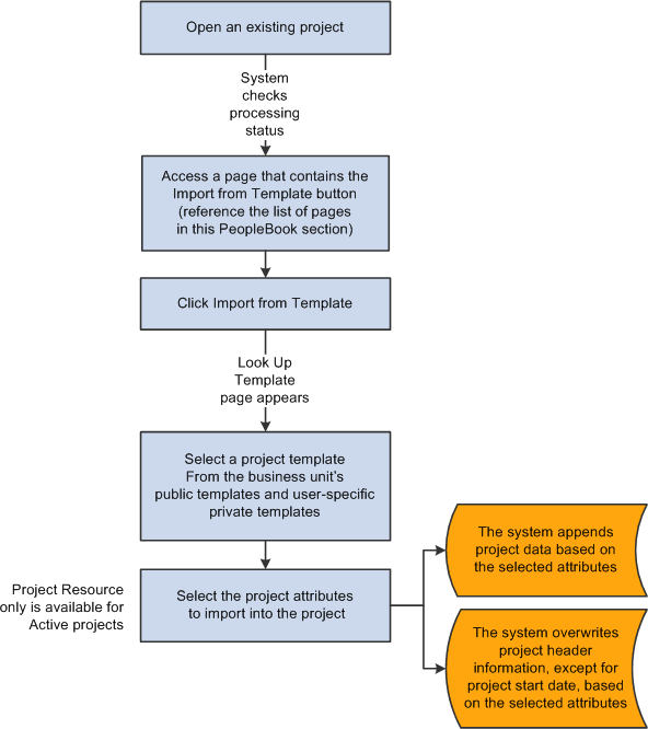
This diagram illustrates the process of importing data from a project template into an existing project:
Steps for importing data to an existing project from a template.

Security and Structure
Templates can be public or private. Templates are designated as public or private at the project level, and the designation applies to all information on the template. Users who have security permission to create and modify projects for a business unit and project type can create and modify public templates. Users can create their own user-specific, private templates to use in projects and to view or modify as needed.
The system treats project templates as projects with a processing status of Template. Templates use the same project tables, pages, and menu structure as transactional projects. However, you cannot post transactions against templates; they do not appear in transactional project reports and in some component search pages, and they are available only in PeopleSoft Project Costing and PeopleSoft Program Management.
You can delete templates by using the Project Delete utility.