Pending Session Recall
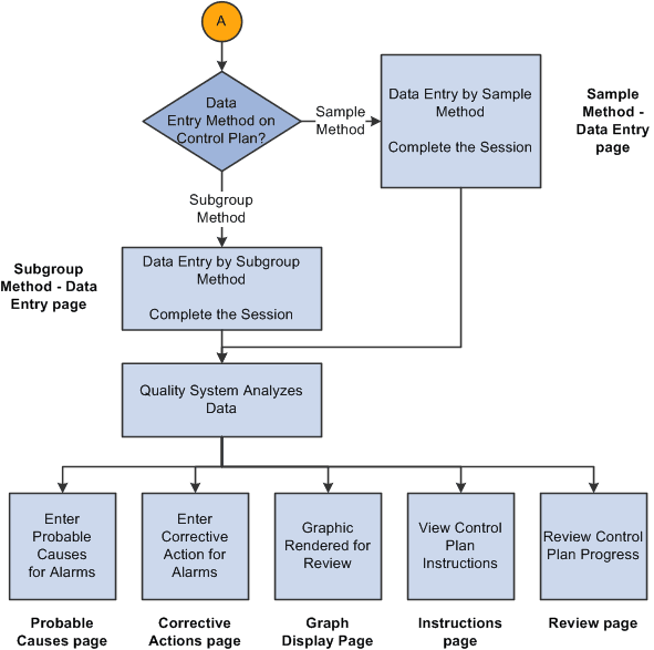
This graphic illustrates the process flow when recalling a pending data-entry session for completion. For the pending session that needs to be completed, choose to access the control plan using the access list mode or the hierarch fields mode. Select the data entry method of subgroup method or sample method and then complete the session. Next, the Quality system analyzes the data to generate any alarms, and display the results in graphic form:
This graphic illustrates the process flow.

This graphic illustrates the process flow.

To recall a pending session:
-
Determine whether you have pending sessions that need to be completed and how you want to access the control plans.
-
If you choose the access list mode, perform the steps in the "To choose the access list mode" procedure.
-
If you choose the hierarchy field mode, perform the steps in the "To choose the hierarchy field mode" procedure.
To choose the access list mode:
-
Enter the data entry access list ID and select the control plan with which you want to work on the Data Entry From Access List page.
-
Click the Pending Sessions button on the Data Entry From Access List page.
-
Select the pending session that you want to complete, by clicking the Recall Session button on the Select Pending Session page.
-
Enter data associated with the characteristics for the control plan on the Subgroup Method - Data Entry page or the Sample Method - Data Entry page.
The appropriate data-entry page appears depending on the data-entry method that you defined for the control plan.
As you enter data for a session, you can:
-
Complete the data-entry readings for the incomplete characteristics.
-
View the instructions for the entire control plan on the Instructions page.
-
View the current results for a sampling on the Review page.
-
-
Submit the readings for analysis.
-
Review and diagnose the alarms that the system generated.
If the system generates alarms, you can:
-
View the alarm notifications for each characteristic.
-
Enter the causes for the alarms on the Probable Causes page.
-
Enter the corrective actions taken to correct the alarm condition on the Corrective Actions page.
-
-
(Optional) Enter causes for potential problems and corrective actions on the Probable Causes and Corrective Actions pages even if the system does not generate alarms.
-
View the results in a graphic.
The working control chart that you assigned to the characteristic appears on the Graph Display page.
To choose the hierarchy field mode:
-
Select the quality function and then enter the hierarchy fields associated with the control plan, using the Data Entry by Control Plan page.
-
Click the Pending Sessions button on the Data Entry by Control Plan page.
-
Select the pending session that you want to complete, by clicking the Recall Session button on the Select Pending Session page.
-
Enter data associated with the characteristics for the control plan on either the Subgroup Method - Data Entry page or the Sample Method - Data Entry page.
The system invokes the appropriate data-entry page depending on the data-entry method that you defined for the control plan. While you enter data for a session you can:
-
Complete the data-entry readings for the incomplete characteristics.
-
View the instructions for the entire control plan on the Instructions page.
-
View the current results for a sampling on the Review page.
-
-
Submit the readings for analysis.
-
Review and diagnose the alarms that the system generated.
If the system generates alarms, you can:
-
View the alarm notifications for each characteristic.
-
Enter the causes for the alarms on the Probable Causes page.
-
Enter the corrective actions taken to correct the alarm condition on the Corrective Actions page.
-
-
(Optional) Enter causes for potential problems and corrective actions on the Probable Causes and Corrective Actions pages even if the system does not generate alarms.
-
View the results as a graphic.
The working control chart that you assigned to the characteristic appears on the Graph Display page.