4 Features L - O
This chapter describes features starting with letters from L to O.
Large BICC MSU Support for IP Signaling (Release 37.0)
Description
The Large BICC MSU Support for IP Signaling enhances the EAGLE 5 ISS by increasing the SIF size of the BICC MSUs that the system can send and receive from 272 bytes to 4095 bytes over the M2PA and M3UA protocols.
A FAK is required to enable the Large BICC MSU Support for IP Signaling feature.
The Large BICC MSU Support for IP Signaling feature increases the SIF size of the Bearer Independent Call Control (BICC) MSUs that the EAGLE 5 ISS can send and receive over the M2PA and M3UA protocols from 272 bytes to 4095 bytes.
The Large BICC MSU Support for IP Signaling feature allows large BICC MSU traffic on IP7 signaling-links/connections cards. The cards that support the feature include the SSEDCM cards (SS7IPGW, IPGWI, IPLIM, and IPLIMI GPLs) and the E5-ENET cards (IPGHC and IPLHC GPLs).
The feature also prevents routing of large BICC MSU traffic on non-IP7 GPLs. The IPGWx software rejects a large BICC MSU if it arrives on a double-slot DCM card. If a large BICC MSU is rejected, then the MSU is discarded, a discard measurement is updated, and a UIM is issued.
The feature supports ANSI, ITU-N, ITU-I and ITU-N24 networks.
If the feature is enabled and turned on, then BICC MSUs with a SIF size greater 272 bytes can be routed. MSUs with a SIF size that is equal to or less than 272 bytes can be routed when the feature is not enabled.
Note:
Data feed to the Sentinel and IMF systems is not supported for BICC MSU messages with a SIF size greater than 272 bytes. DTA and STP LAN do not support large BICC MSUs. If a large BICC MSU initiates DTA or STPLAN processing, then the MSU is routed without copying and the appropriate UIM will be issued. See Table FN-3 on page FN-94 for more information for the UIMs generated for the Large BICC MSU Support for IP Signaling feature.Measurements
The following LINK-COMP measurements are added for the Large BICC MSU Support for IP Signaling feature:
- LMSURCV: Number of large MSUs received
- LMSUTRN: Number of large MSUs transmitted
- LMSUOCTRCV: Number of octets received in large MSUs
- LMSUOCTTRN: Number of octets transmitted in large MSUs
- LMSURCVDSC: Number of large MSUs discarded in the receive path
- LMSUTRNDSC: Number of large MSUs discarded in the transmit path
Feature Control Requirements
The Large BICC MSU Support for IP Signaling feature has the following feature control requirements:
- A FAK for part number 893-0184-01
- A temporary key cannot be used to enable the feature.
- The feature can be turned off after it is turned on.
Hardware Requirements
None.
Limitations
None.
Large MSU Support for IP Signaling (Release 42.0)
The Large MSU Support for IP Signaling feature allows the Large BICC MSU Support for IP Signaling feature to support additional service indicator (SI) values. As part of this feature, the Large BICC MSU Support for IP Signaling feature is now referred to as the Large MSU Support for IP Signaling feature.
The Large MSU Support for IP Signaling feature supports MSUs with a SIF size of up to 4095 bytes for M2PA and M3UA protocols with SI values from 6 - 15.
The SI values are:
- 6, 7—Data
- 9—Broadband ISDN
- 10—Satellite ISDN
- 13—BICC
- 14—H.248
- 8, 11, 12, 15—Spare
The SLAN, Database Transport Access (DTA), and E5IS features do not support Large MSUs.
Feature Control Requirements
- The Large MSU Support for IP Signaling feature continues to be enabled by a FAK for part number 893-0184-01. The existing FAK is expanded to support large MSUs with SI from 6 - 15.
- The feature can be turned on and off.
- If the feature is turned on, then MSUs with a SIF size from 272-4095 bytes can be routed.
- If the feature is turned off, then MSUs with a SIF size greater than 272 bytes are not routed.
Large System (Release 27.2)
Description
EAGLE 27.2 introduces the Large System Feature, which increases the number of SS7 high- and low-speed links supported by the EAGLE, currently limited to 500 links per system, to 700 links.
The EAGLE Large System supports, with the existing 250 available card slots, the simultaneous operation of the following combinations of links:
Table 4-1 Large System Configurations
| Configuration | ATM Links | Low Speed Links |
|---|---|---|
|
Configuration #1 |
100 |
600 |
|
Configuration #2 |
0 |
700 |
-
Low speed links are defined as 56kb/sec or 64kb/sec links achieved through multi-port LIMs or any combination of the multi-port LIMs and 2-port LIMs.
-
ATM links are defined by the existing EAGLE High Speed Link feature provided via the LIM-ATM board. Up to 100 of the 700 links can be LIMATM links.
Large System—Phase 2 (Release 28.0)
Description
This feature builds upon the Large System foundation, and increases the number of SS7 high- and low-speed links supported by the EAGLE to 1200 links.
Refer to the Database Administration Manual - SS7 for more information.
Hardware Required
To provision up to 1200 signaling links in the database, the following hardware must be installed:
-
HMUX cards, P/N 870-1965-XX, replacing all the IPMX cards.
-
GPSM-II, P/N 870-2360-XX or later, installed in card locations 1113 and 1115.
Caution:
Never install or initialize MCAP cards in MASP slots 1113 and 1115 after features that require GPSM-II cards are provisioned.
Attempting to initialize MCAP cards with GPSM-II features provisioned will cause a system outage. Before replacing an existing GPSM-II card in a MASP slot (1113 and 1115) contact Tekelec Customer Service.
-
TDM, P/N 870-0774-10 or later, installed in card locations 1114 and 1116.
-
Control Shelf Backplane, P/N 850-0330-06
-
The Measurements Platform feature must be enabled.
-
Enough Multiport LIMs (MPL), P/N 870-1826-XX, or E1/T1 MIMs, P/N 870-2198-XX to bring the number of signaling links from 701 to 1200, installed according to the provisioning rules for a 1200 signaling link system; see the following section. The system can contain a mix of 2-port LIMs, Multiport LIMs, and E1/T1 MIMs.
For detailed hardware information, refer to the NSD Hardware Manual.
Large System (Phase 3)—1500 Links (Release 29.0)
Description
The Large System (Phase 3)—1500 Links feature is the EAGLE with 1,500 links.
Customers continue to rapidly expand their link capacities beyond the configuration supported in previous releases. The Large System—Phase 2 feature with 1200 links, 115 ATM cards and 100 IPLIMs, implemented in Release 28.0, has been expanded to include additional links, as well as Sigtran-based associations.
With the increased number of links (and with the introduction of the 6,000 Routesets feature) the Multicast traffic will grow significantly.
With this feature, the total number of signal links supported by EAGLE is 1500 total links per system. The EAGLE also enforces the following link/card counts:
-
Maximum of 1500 links is the total number of links supported per system:
-
Default of 1200 links are allowed
-
Allow maximum 1500 links by Feature Key
-
-
Within the total number of links allowed, the user may provision:
-
Maximum 115 ATM cards
-
Maximum 100 IPLIM cards
-
Maximum 2 SS7IPGW (ANSI) application DCM cards
-
Maximum 2 IPGWI (ITU) application DCM cards
-
The EAGLE enforces a maximum link count of 1500 total links per system, as well as the following link/card counts:
-
Maximum 1500 links
-
Maximum 115 ATM cards
-
Maximum 100 IPLIM cards
-
Maximum 2 IPGTWY cards
For this feature, the EAGLE provides feature access keys to exceed 1200 links. The default for these feature access key is OFF.
Hardware Requirements
No new hardware required or introduced to support the software. However, in order to provision more than 1,200 links, the EAGLE must be equipped with the HMUX and TDMs (870-0774-10) or later, and GPSM-II must be the active and standby EOAM.
Caution:
Never install or initialize MCAP cards in MASP slots 1113 and 1115 after features that require GPSM-II cards are provisioned. Attempting to initialize MCAP cards with GPSM-II features provisioned will cause a system outage. Before replacing an existing GPSM-II card in a MASP slot (1113 and 1115) contact Tekelec Customer Service.
Last 10 Command Retrieval (EAGLE Release 30.0/IP7 Secure Gateway Release 8.0)
Description
Currently the EAGLE supports retrieving the last command entered from the terminal only. Customers use this feature when making multiple entries that require only minor changes to the previous command. They want the ability to display the last 10 commands entered, in a manner similar to the DOSKEY function.
The Last 10 Command Retrieval feature supports command retrieval of at least the last 10 commands entered at KSR, VT 320, and SCCS type terminal (up to 20 commands for IP User Interface terminals). This capability is supported at the EAGLE MMI terminals, as well as at terminals connected via the IP user interface.
Note:
This feature is supported only on KSR, VT 320, and SCCS type terminals. Terminals configured as SEAS or OAP terminals are not supported for this feature.
Hardware Requirements
No new hardware is needed to support this feature.
Limitations
Resetting the COM parameters on terminal clears the history queue. This is only done internally by software. This occurs when a terminal is inhibited and allowed (i.e. inh-trm:trm=xx and alw-trm:trm=xx ) or Kermit transfer is initialized ( i.e. with command act-file-trns).
Link Failure Status Information (Release 22.0)
The level 2 SS7 data is divided into 2 groups, service data and alignment data.
Service data is a running history of when the link comes in service and goes out of service. The history contains the reason the link fails from the perspective of Level 2 along with the timestamp. This information can be used to help solve whether the near end or far end node is responsible for causing the link to fail. This is a list of all the possible level 2 link failure reasons.
-
RC/BSNR link failure — Received two out of three invalid backward sequence numbers from the far end. The far end office should be contacted to determine why invalid BSNs are being sent.
-
RC/FIBR link failure — Received two out of three invalid forward indicator bits from the far end. The far end office should be contacted to determine why invalid FIBs are being sent.
-
SIE received — Received status indication of Emergency from the far end. An SIE indicates the far end is now being aligned. The far end office should be contacted to determine why an SIE was sent.
-
SIN received — Received status indication of Normal from the far end. An SIN indicates the far end is now being aligned. The far end office should be contacted to determine why an SIN was sent.
-
SIO received — Received status indication of Out of Alignment from the far end. An SIO is sent when the node begins initial alignment. The far end office should be contacted to determine why an SIO was sent.
-
SIOS received — Received status indication of Out of Service from the far end. An SIOS is sent upon completion power up until initial alignment is started. An SIOS is also sent when the far end cannot transmit or receive message signal units for reasons other than processor outage. The far end office should be contacted to determine why an SIOS was sent.
-
Stop commanded — Level 3 commanded Level 2 to stop.
-
Stopped receiving data — No data is being received on the signaling link. Check the physical connections of the signaling link. Using an analyzer, test for level 1 and level 2 functions.
-
SUERM link failure — Signal Unit Error Rate Monitor (SUERM) counter exceeded threshold. The SUERM maintains a counter to estimate the signal unit error rate. The far end office should be contacted to determine why the error rate is high.
-
Too many ISCC interrupts — Too many interrupts received over the link.
-
TXC/T6 expired — Remote congestion timer expired. The far end is in congestion too long. The far end office should be contacted to determine why BSN and BIB are not being sent.
-
TXC/T7 expired — Excessive delay of acknowledgment timer expired. Far end taking too long to acknowledge the messages sent to it by the near end. The far end office should be contacted to determine why the delay in acknowledging MSUs.
The level 2 link failure reason shows which node on the link caused the fault and why. If the history shows the link did not realign after the failure, the alignment data buffer shows the reason the link was unable to be realigned.
Alignment data is a running history of Level 2 alignment events with timestamps. This information can be used to help solve why the link does not realign.
Alignment events are buffered during the out of service, initial alignment, aligned/ready and aligned/not ready states. Only the first unique occurrence of an event and its timestamp is buffered. Alignment events are transmitted signal units, received signal units, level 3 commands, level 2 status and state transitions. The following table lists all the possible alignment events sorted by event type. Realignment may fail for reasons other that the events listed in the table. For example, realignment fails if an SIO is received when the link is in the aligned/ready state. Therefore, the failure reason is displayed as an abnormal link state control state transition.
Table 4-2 Signaling Link Alignment Events
| Transmitted | Received | State | Event |
|---|---|---|---|
|
FISU |
FISU/MSU |
IAC Idle |
AERM/Abort proving |
|
SIO |
SIO |
IAC Not aligned |
T2 expired |
|
SIE |
SIE |
IAC Aligned |
T3 expired |
|
SIN |
SIN |
IAC Proving |
Exceeded proving period count |
|
SIB |
SIB |
Out of Service |
Stop commanded |
|
SIOS |
SIOS |
Initial Align |
SUERM link failure |
|
SIPO |
SIPO |
Align/Ready |
RC/BSNR link failure |
|
Align/Not Ready |
RC/FIBR link failure |
||
|
In Service |
Stopped receiving data |
||
|
Processor Outage |
Too many ISCC interrupts |
||
|
T1 expired |
These are definitions of the alignment failure reasons.
-
AERM/Abort proving - Alignment Error Rate Monitor (AERM) counter exceeded threshold. AERM increments a counter if it detects an error in the signal unit. Aborting the proving period causes the proving period count to be incremented. If the proving period count exceeds its threshold, the link will fail with the Level 2 Exceeded proving period count failure reason. The far end office should be contacted to determine the cause for the high error rate.
-
Exceeded proving period count - The proving period was aborted five times by the AERM before the proving period timer expired. The far end office should be contacted to determine the cause for the high error rate.
-
RC/BSNR link failure — Received two out of three invalid backward sequence numbers from the far end. The far end office should be contacted to determine why invalid BSNs are being sent.
-
RC/FIBR link failure — Received two out of three invalid forward indicator bits from the far end. The far end office should be contacted to determine why invalid FIBs are being sent.
-
Stop commanded — Level 3 commanded Level 2 to stop.
-
Stopped receiving data — No data is being received on the signaling link. Check the physical connections of the signaling link. Using an analyzer, test for level 1 and level 2 functions.
-
SUERM link failure — Signal Unit Error Rate Monitor (SUERM) counter exceeded threshold. The SUERM maintains a counter to estimate the signal unit error rate. The far end office should be contacted to determine why the error rate is high.
-
T1 expired - Align/Ready timer expired. Far end is not responding during Aligned/Ready or Aligned/Not Ready states before timer expires. The far end office should be contacted to determine why the far is not responding.
-
T2 expired - Not aligned timer expired. Far end is not responding during Not Aligned Initial Alignment Control state before timer expires. The far end office should be contacted to determine why the far end is not responding.
-
T3 expired - Aligned timer expired. Far end is not responding during Aligned Initial Alignment Control state before timer expires. The far end office should be contacted to determine why the far end is not responding.
-
Too many ISCC interrupts — Too many interrupts received over the link.
The service data and alignment data is displayed with the L2stats parameter of the rept-stat-slk command. The L2stats parameter has the following values:
no = don’t display Level 2 status information (the default value)
align = display alignment data only
service = display service data only
both = display both alignment and service data
brief = display at most last 10 alignment data events only
The alignment data is displayed in a three column format. Column 1 is the type of event that was buffered. Column 2 is the event. Column 3 is the timestamp for the event.
The service data is displayed in a two column format. Column 1 contains the event. Column 2 has the corresponding timestamp.
The following is an example of how the service data and alignment data is displayed.
Input/Output Examples
rept-stat-slk:loc=1203:port=b:L2stats=both
SLK LSN CLLI PST SST AST
1203,B lsnsspn2 ----------- OOS-MT-DSBLD LPBK ISCC
Event Type Event Timestamp
Transmit SIOS 97-06-07 10:04:23.000
State Out of Service 97-06-07 10:04:23.000
State Initial Align 97-06-07 10:05:31.100
State Idle 97-06-07 10:05:31.100
Transmit SIO 97-06-07 10:05:31.105
State Not Aligned 97-06-07 10:05:31.105
Receive SIO 97-06-07 10:05:46.425
Transmit SIN 97-06-07 10:05:46.430
State Aligned 97-06-07 10:05:46.430
Receive SIN 97-06-07 10:06:02.110
State Proving 97-06-07 10:06:02.120
Receive SIN 97-06-07 10:06:02.885
State Idle 97-06-07 10:06:53.625
Transmit FISU 97-06-07 10:07:14.000
State Align/Ready 97-06-07 10:07:14.000
Receive FISU 97-06-07 10:08:01.760
State In Service 97-06-07 10:08:01.760
Service Event Timestamp
In Service 97-06-07 02:11:54.875
SIOS received 97-06-07 05:40:10.160
In Service 97-06-07 05:42:12.235
SIOS received 97-06-07 09:37:02.100
In Service 97-06-07 09:38:55.995
SUERM link failure 97-06-07 10:02:02.125
In Service 97-06-07 10:08:01.760
rept-stat-slk:loc=1203:port=b:L2stats=brief
SLK LSN CLLI PST SST AST
1203,B lsnsspn2 ----------- OOS-MT-DSBLD LPBK ISCC
Event Type Event Timestamp
Transmit SIOS 97-06-07 02:44:23.000
State Out of Service 97-06-07 02:44:23.000
State Initial Align 97-06-07 02:45:31.100
State Idle 97-06-07 02:45:31.100
Transmit SIO 97-06-07 02:45:31.105
State Not Aligned 97-06-07 02:45:31.105
State T2 Expired 97-06-07 02:45:46.425
If a card is unplugged, the link status information is lost.
The alignment data buffer and service data buffers are circular buffers that can hold 69 events.
The level 2 statistics can only be displayed for SS7 LIMs. If the specified signaling link is not an SS7 LIM, the command is rejected and this message is displayed.
Error Message
E2918 Cmd Rej: Link must be SS7 to display Level 2 stats
Link Fault Sectionalization (Release 21.0)
Overview
The EAGLESTP supports up to 16 Link Fault Sectionalization (LFS) tests at one time and a maximum of 32 remote link elements for each LFS Test while being able to display real time results of the tests in progress.
Link fault sectionalization allows maintenance personnel, using industry standard error patterns, to perform DSOA fault sectionalization tests, a series of far-end loopback tests from the local EAGLESTP or to a remote EAGLESTP, and to identify faulty segments of an SS7 transmission path up to and including the remote network element. Refer to the following two figures.
The SS7LIM must be powered up and provisioned with the signaling link deactivated before starting the link fault sectionalization tests. No messages are transferred to or from the signaling link by the SS7LIM while the link is performing a link fault sectionalization test.
Figure 4-1 DS0 Link LBPs for Latching Test

Figure 4-2 OCU/DCU Link LBPs for Non-Latching Test

The point on the signaling link at which each loopback test ends is called the far-end loopback point. A far-end loopback point (LBP) is achieved when the remote link element (RLE) sends the received data back to the transmitter, allowing the transmitter to verify the received data.
The remote link elements are shown in the following table.
Table 4-3 Link Fault Sectionalization Tests Remote Link Element (RLE) Types
| Element | RLE Description | Latching | Nonlatching |
|---|---|---|---|
|
DSO |
DSO Dataport |
Yes |
No |
|
OCU |
OCU Dataport |
Yes* |
Yes |
|
CSU |
CSU Dataport |
Yes* |
Yes |
|
DSU |
DSU Dataport |
Yes* |
Yes |
|
NEI |
Network Element Interface |
Yes |
No |
|
* The OCU, CSU and DSU must be strapped or optioned to support latching link fault sectionalization loopback. |
|||
The LBP is moved along the signaling link path until the LBP is in the far-end network element. Therefore, each LBP along the link requires the initiation of one link fault sectionalization test on the SS7LIM.
The link fault sectionalization test types for loopback tests are shown in the following table.
Table 4-4 Link Fault Sectionalization Test Types
| Link Fault Sectionalization Test Types | Description |
|---|---|
|
Latching link fault sectionalization test (LLT-auto) |
A loopback point is established using signaling commands and remains until it is removed by signaling commands. |
|
Latching link fault sectionalization test (LLT-man) |
A loopback point is established by manual means and remains until it is removed by manual means. |
|
Nonlatching link fault sectionalization test (NLT) |
A loopback command is interleaved with the test data. |
Remote Loopback Testing for DS0A
This capability allows a LIM card at a remote location running the ss7ansi application to be placed in loopback automatically when it receives a valid latching loopback code sequence from the network (when a test pattern is detected). This allows the signaling link connected to that card to be tested from another far-end network element or maintenance test unit. While in loopback mode, the signaling link assigned to the LIM card that is in loopback mode is out of service.
Remote Loopback Testing for OCU
This feature allows a LIM card (configured as a LIMOCU) running the ss7ansi application to be placed in loopback automatically when it receives a valid latching loopback code sequence from the network (when a test pattern is detected). Both latching and nonlatching loopback are supported. Because latching and nonlatching loopback cannot be mixed in a network, the loopback testing mode selected depends on the network configuration and configuration of OCU channel bank. The OCU channel back recognizes the loopback control codes and does a current reversal. The LIMOCU only sees a current reversal and acts on that without knowing whether it is latching or nonlatching. While in loopback mode, the signaling link assigned to the LIM card that is in loopback mode is out of service.
Link Diagnostics
Link Diagnostics provides detailed status information of link failures. This capability either confirms or eliminates a portion of the near-end node as the reason for the link failure.
Figure 4-3 Link Diagnostic Diagram

SS7 Level 2 status information is buffered before and after a link failure has occurred. This feature provides the capability to loop the internal transmit and receive data on the LIM card. Link failures can occur on the near end node, far end node, or the cable connecting the two nodes.
Link Failure Status Information
The Level 2 SS7 data is divided into two groups: service data and alignment data.
Service data is a running history of when the link comes in service and goes out of service. The history contains the reason the link fails from the perspective of Level 2 along with the timestamp. This information can be used to help solve whether the near end or far end node is responsible for causing the link to fail.
Alignment data is a running history of Level 2 alignment events with timestamps. This information can be used to help determine why the link does not realign.
The service and alignment data buffer and service data buffers can each hold 69 events.
Hardware Configuration
The link fault sectionalization feature requires a LIM running the SS7ANSI application with the AINF interface. With this interface, the test data is guaranteed to be a continuous data stream, and the commands provide the ability to put any element in the link into latched loopback.
The test data is provided by the AINF interface and is shown in the following table. The data stream sent is verified against the data stream received and a bit error count is updated. When the bit error count exceeds 255, the value of the bit error count remains at 255 and does not overflow.
Table 4-5 Link Fault Sectionalization Test Patterns
| Test Pattern | Data | Description |
|---|---|---|
|
B2047 |
N/A |
2047-bit Bert pattern sent until it is terminated by software. |
|
B2047 Non Latching |
N/A |
2047-bit Bert pattern sent interleaved with loopback command until it is terminated by software. |
|
B511 |
N/A |
511-bit Bert pattern sent until it is terminated by software. |
|
B511 Non Latching |
N/A |
511-bit Bert pattern sent interleaved with loopback command until it is terminated by software. |
|
OCTET |
default =h’32 |
A continuous series of the specified octet data is sent until it is terminated by software. (Latching only) |
|
ALTERNATE |
default = h’FF |
A count of 100 octets of the specified data followed by 100 octets of 0 is sent alternating until it is terminated by software. (Latching only) |
Link Fault Sectionalization Test Indicators
Two indicators have been added to the rept-stat-slk and rept-stat-ls commands to show whether the signaling link has a far end loopback condition and if a link fault sectionalization test is in progress.
When the signaling link is in a far end loopback condition:
-
The primary state (PST) is OOS-MT-DSBLD.
-
The secondary state (SST) is LPBK.
-
The associate state (AST) is FE.
When a link fault sectionalization test is in progress:
-
The primary state (PST) is OOS-MT-DSBLD.
-
The secondary state (SST) is LPBK.
-
The associate state (AST) is LFS.
When both the signaling link is in a far end loopback condition and a link fault sectionalization test is in progress:
-
The primary state (PST) is OOS-MT-DSBLD.
-
The secondary state (SST) is LPBK.
-
The associate state (AST) is FE-LFS.
Link Fault Sectionalization Test Report
Test results are displayed to the terminal when the link fault sectionalization tests have completed. The following is an example of a link fault sectionalization test report.
Output Example
RLGHNCXA03W 96-04-16 16:02:05 EST Rel 21.0.0
LOC = 1205 Port = B LSN = -------- Start time = 11:10:34
PATTERN = ALTERNATE DATA= FF MAXERR = 10 TIME = 00:02:00
TEST STATUS = ERROR, bit error exceeded threshold.
LBP CLLI RLE REP LFST BIT_ERROR ERRORED_SEC DURATION
2 rlghncxa05w DSO 0 LLT 0 0 00:02:00
3 ------------ OCU 0 NLT 8 2 00:02:00
5 ------------ NEI 0 LLT 15 1 00:01:20
Link Maintenance Enhancements/LFS Increase for MPL-T and MIM (Release 31.3)
Proper functionality of a signaling link (SLK), from an EAGLE MTP card to a remote Network Element, is determined through a variety of mechanisms provided by EAGLE. This feature covers two main areas of improvement to these mechanisms. These improvements are the introduction of an operator command to force a signaling link into local line-oriented loopback and the enhancement of the TST-SLK command to allow for duration tests up to 24 hours.
The LFS Increase for MPL-T and MIM feature increases the number of simultaneously initiated Link Fault Sectionalization (LFS) tests on the MPL-T, T1 MIM and CR-T1 MIM from 1 to at least 4.
Link Status Reporting (Release 21.0)
The current method for reporting link unavailability requires the user to decipher several print outs. The first report informs the user of the link status, while subsequent reports detail the reasons for the status change. This feature provides a single report informing the user of the link unavailability with the corresponding reason. This report is generated by the rept-stat-slk command. If there are multiple reasons for the link becoming unavailable, the user is informed of the highest priority cause.
The rept-stat-slk command output is expanded to display new error codes in the Unvail Cause field for each of the link unavailability causes detailed in the following table. Two lines of information for the Unavail Cause field are displayed if conditions require it.
When an unavailability cause clears, the alarm text is displayed for the next highest priority cause.
When the last unavailability cause clears, a link available message (UAM 200) is displayed.
Table 4-6 21.0 Link and Link Set UAMs
| UAM | Alarm | MRN in Release 21.0 | Signaling Link Unavailability Priority | Abbreviation for the rept-stat-slk Unavail Cause field |
|---|---|---|---|---|
|
0200 |
None |
RCVRY-LKF: link available |
||
|
0201 |
Minor |
REPT-LKF: remote NE loopback |
1 |
NE |
|
0202 |
Minor |
REPT-LKF: HWP - too many link interrupts |
3 |
INTR |
|
0203 |
Minor |
REPT-LKF: lost data |
4 |
LD |
|
0204 |
Minor |
REPT-LKF: XER - SUERM threshold exceeded |
5 |
XER |
|
0205 |
Minor |
REPT-LKF: APF - lvl-2 T1 expd (ready) |
6 |
T1R |
|
0206 |
Minor |
REPT-LKF: APF - lvl-2 T1 expd(not ready) |
7 |
T1NR |
|
0207 |
Minor |
REPT-LKF: APF - lvl-2 T3 expired |
8 |
T3 |
|
0208 |
Minor |
REPT-LKF: APF - lvl-2 T2 expired |
9 |
T2 |
|
0209 |
Minor |
REPT-LKF: APF - failed proving period |
10 |
PF |
|
0210 |
Minor |
REPT-LKF: OSA - received SIO |
11 |
SIO |
|
0211 |
Minor |
REPT-LKF: OSA - received SIN |
12 |
SIN |
|
0212 |
Minor |
REPT-LKF: OSA - received SIE |
13 |
SIE |
|
0213 |
Minor |
REPT-LKF: OSA - received SIOS |
14 |
SIOS |
|
0214 |
Minor |
REPT-LKF: ABN - rcvd 2 of 3 invalid BSN |
15 |
BSN |
|
0215 |
Minor |
REPT-LKF: ABN - rcvd 2 of 3 invalid FIB |
16 |
FIB |
|
0216 |
Minor |
REPT-LKF: remote congestion timeout |
17 |
CNGT |
|
0217 |
Minor |
REPT-LKF: excess acknowledge delay |
18 |
XDA |
|
0218 |
Minor |
REPT-LKF: COO - rcvd changeover order |
19 |
COO |
|
0219 |
Minor |
REPT-LKF: false congestion restart |
20 |
FC |
|
0220 |
Minor |
REPT-LKF: MTP link restart delayed |
21 |
RD |
|
0221 |
Minor |
REPT-LKF: X25 link unavailable |
22 |
X25FL |
|
0222 |
Minor |
REPT-LKF: remote FE loopback |
2 |
FE |
|
0232 |
Minor |
REPT-LKF: remote blocked |
24 |
RB |
|
0233 |
Minor |
REPT-LNK-MANUAV: local blocked |
25 |
LB |
|
0234 |
Minor |
REPT-LKF: RMI - remote inhibited |
26 |
RMI |
|
0235 |
Minor |
REPT-LNK-MGTINH: local inhibited |
27 |
LI |
|
0236 |
Minor |
REPT-LKF: not aligned |
23 |
NA |
|
0264 |
None |
REPT-LINK-CGST: congestion level 0 to 1 |
||
|
0265 |
None |
REPT-LINK-CGST: congestion level 1 to 2 |
||
|
0266 |
None |
REPT-LINK-CGST: congestion level 2 to 3 |
||
|
0267 |
None |
REPT-LINK-CGST: congestion level 3 to 2 |
||
|
0268 |
None |
RCVRY-LINK-CGST: congestion level 2 to 1 |
||
|
0269 |
None |
RCVRY-LINK-CGST: congestion has cleared |
||
|
0270 |
None |
REPT-LINK-CGST: discard level 0 to 1 |
||
|
0271 |
None |
REPT-LINK-CGST: discard level 1 to 2 |
||
|
0272 |
None |
REPT-LINK-CGST: discard level 2 to 3 |
||
|
0273 |
None |
RCVRY-LINK-CGST: discard level 3 to 2 |
||
|
0274 |
None |
RCVRY-LINK-CGST: discard level 2 to 1 |
||
|
0275 |
None |
RCVRY-LINK-CGST: discard has cleared |
||
|
0317 |
None |
RCVRY-LKSTO: link set allowed |
||
|
0318 |
Minor |
REPT-LKSTO: link set prohibited |
The signaling link unavailability messages use Bellcore recommended keywords in the output message. The following table shows the keywords that are supported in Release 21.0.
The signaling link unavailability messages also support Bellcore signaling link related keywords, link unavailability messages have been updated to support SEAS link failure cause codes shown in Section 8 of the SEAS-STP Interface Specification, GR-310-CORE, Issue 1, November 1994. These standard three letter codes denote the reason for link failure.
Table 4-7 Bellcore Message Keywords
| Keyword | Event |
|---|---|
|
REPT-XLST-TIMO |
Removal of Member from X-list Due to Timeout |
|
REPT-MTPLP-DET |
MTP Loop detected: Prohibited Destination |
|
REPT-MTPLP-SUST |
Sustained Prohibited Destination Due to MTP Loop |
|
RCVRY-MTPLP-RST |
Resumption of Traffic to Loop Prohibited Destination |
|
REPT-LKSTO |
Link Set Failure |
|
RCVRY-LKSTO |
Recovery From Link Set Failure |
|
REPT-MTP-RSTRT |
Commencement of MTP Restart |
|
REPT-STATUS-RSTRT |
Progress of MTP Restart |
|
RCVRY-MTP-RSTRT |
Completion of MTP Restart |
|
REPT-LINK-CGST |
Link Congestion Level Increase |
|
RCVRY-LINK-CGST |
Link Congestion Level Decrease |
|
REPT-LNK-MGTINH |
Near End Link Management Inhibit |
|
RCVRY-LNK-MGTINH |
Near End Link Management Uninhibit |
|
REPT-LKF |
Link Failure |
|
RCVRY-LKF |
Recovery From Link Failure |
|
REPT-LNK-MANUAV |
Near End Manually Made Link Unavailable |
|
RCVRY-LNK-MANUAV |
Near End Manually Made Link Available |
Linkset ID to Measurements Report (EAGLE Release 30.0/IP7 Secure Gateway Release 8.0)
Description
Currently, the EAGLE On-Demand Component Measurement report for the command rept-meas:enttype=link provides the linkset ID (name) for the linkset to which the link in question belongs. However, unsolicited scheduled reports of this type do not provide the linkset ID in the report, which can make link monitoring difficult for some customers.
The Linkset ID to Measurements Report feature adds the field "Linkset ID" to the unsolicited Component Measurement reports created with rept-meas:enttype=link.
Hardware Requirements
There are no hardware requirements for this feature.
Linkset Name Increase—ANSI/ITU (EAGLE Release 30.0/IP7 Secure Gateway Release 8.0)
Description
Customers may need more than 8 characters that the EAGLE currently allows for the linkset name. The linkset name may be used to identify the EAGLE and the adjacent point code and have other codes associated with it such as link speed and linkset size codes. All these attributes added up can exceed 8 characters.
The Linkset Name Increase—ANSI/ITU feature increases the maximum linkset name from 8 characters to 10 characters.
Note:
For SEAS-provisioned linksets, SEAS still supports a maximum of 8 characters.
Hardware Requirements
No new hardware is needed to support this feature.
Limitations
For SEAS verify commands that allow a wildcard for the linkset name parameter, the EAGLE will display all linkset names, including the ones that were entered via EAGLE commands and contain more than 8 characters. However, the names will be truncated to 8 characters. Therefore it may appear that there are duplicate linkset names, when each actually is unique.
Furthermore, in SEAS, the user cannot specify a particular linkset name that is greater than 8 characters, either for ENT-, CHG-, or VFY- commands. If the user tries to retrieve information about a specific linkset that appears to have duplicates, it will not be clear which is the desired linkset name from the results of a wildcard display of VFY-LS. The best thing for a user to do is to enter all linkset names via SEAS, or, if also entering them via EAGLE commands, structure the names with >8 characters so as not to cause duplicates if they are truncated to 8 characters.
Linkset Restricted Support (Release 31.9)
This feature provides an optional alternate routing determination algorithm that is more tolerant during linkset transitions and reduces the likelihood of experiencing congestion on linksets that do not have a sufficient quantity of available links to carry normal traffic loads.
This feature prevents congestion on newly available linksets for GT routed traffic in addition to MTP routed traffic.
This feature supports ITU linksets and ANSI linksets.
Transfer Restricted (TFR) procedures support ITU-N linksets only if the ITU TFR option is turned on for the linkset. ITU-I linksets do not support TFR procedures. However, the restricted status for a route internal in the EAGLE still applies for ITU linksets when the lsrestrict option is on. The user can set the number of links required to a higher number just like ANSI linksets.
The restricted status for a route internal in the EAGLE still applies for ITU linksets when the lsrestrict option is on.
For routing path decisions, two factors determine what route (linkset) a message should take:
-
Route Status. Restricted and Allowed are both considered available from a routing path perspective.
-
Routing cost (ent-rte:rc=)
Currently, once the lowest cost available route is determined, it is always used. This can lead to congestion issues when the least cost Available route has a linkset status of Restricted (too few links available to handle the expected load). A higher cost Available route that is Allowed will receive no traffic, even though it may have more links available than the lowest cost Available route and would be able to handle the load without causing congestion.
The current routing determination algorithm does not use Restricted status when determining the preferred route. Use of the current algorithm is normally not an issue for messages not destined to the EAGLE (e.g., ISUP) but can have detrimental effects on messages destined to the EAGLE's point code (e.g., GTT traffic). The EAGLE can issue TFRs for MTP-routed traffic and expect the upstream nodes to find alternate routes. However, when GTT traffic arrives destined for the EAGLE's point code during a linkset failure, the originating node does not receive a TFR concerning the EAGLE's point code. Therefore, GTT traffic will not be diverted; and when the first link in the failed linkset becomes allowed, the EAGLE will try to route all traffic over the newly available link. Congestion can occur due to the potentially large amounts of GTT traffic. This behavior is shown in the following figure.
Figure 4-4 Example of SCCP Traffic During Linkset Failures

The B-linkset from STP 235-0-8 to STP 235-0-7 and the D-Linkset from STP 235-0-8 to STP 235-0-5 fail. Normally, a TFR would be sent to the MSC/VLR concerning destinations such as HLR 235-1-1. MTP traffic would be diverted from STP 235-0-8 to STP 235-0-6 and STP 235-0-8 would not receive any traffic. As links become available again on the B- or D-linksets, when the threshold is specified by the tfatcabmlq parameter, a TFA/TCA is broadcast to the MSC/VLR and thus allow MTP-routed traffic to flow again through STP 235-0-8.
However, GT-routed traffic to the true point code or CPC of STP 235-0-8 continues to arrive at STP 235-0-8 and be sent over the C-linkset when the B- and D-linksets fail. The failure is caused by an affected destination of the TFx message. The destination tells the receiving node the point code that is allowed, restricted, or prohibited. The affected destination would not be the EAGLE's point code.
When links start to become available on the B-linkset again, GT-routed traffic immediately starts to undergo changeback procedures, and these procedures can congest the newly available links if there are not enough links within the B-linkset to carry the normal traffic load. Again, MTP-routed traffic is still be diverted to the mate STP 235-0-6 by the MSC/VLR until the setting in the tfatcabmlq parameter is met and a TFA/TCA is issued.
The Linkset Restricted Support feature changes the routing path decision process. The routing path decision process chooses a higher-cost Allowed route over a lower-cost Restricted route based on available link count.
Note:
NonAdjacent Restricted status is not used to determine when to use higher-cost routes. A route that has a linkset status of Allowed and a NonAdjacent status of Restricted is considered the lowest-cost available route and is used. NonAdjacent Prohibited status is still used to determine routing path decisions.
Linkset Restricted Support (Release 34.0)
The Linkset Restricted Support feature provides an optional alternate routing determination algorithm that is more tolerant during linkset transitions and reduces the likelihood of experiencing congestion on linksets that do not have a sufficient quantity of available links to carry normal traffic loads.
This feature prevents congestion on newly available linksets for GT-routed traffic in addition to MTP-routed traffic.
The route (linkset) that a message takes is determined using one of two factors:
-
Route Status. Restricted and Allowed are both considered available from a routing path perspective.
-
Routing cost (ent-rte:rc=)
Current routing procedures determine and use the least cost available route, regardless of whether the route is Allowed or Restricted. However, congestion can occur if too few Allowed links are available to handle an unexpected spike in the traffic load. While at the same time, a higher cost available route may exist that is Allowed and with more links available to handle the congestion, receives no traffic.
The current routing determination algorithm does not use Restricted status when determining the preferred route. Use of the current algorithm is normally not an issue for messages not destined to the EAGLE 5 SAS (e.g., ISUP) but can have detrimental effects on messages destined to the EAGLE 5 SAS's point code (e.g., GTT traffic). The EAGLE 5 SAS can issue TFRs for MTP-routed traffic and expect the upstream nodes to find alternate routes. However, when GTT traffic arrives destined for the EAGLE 5 SAS's point code during a linkset failure, the originating node does not receive a TFR concerning the EAGLE 5 SAS's point code. Therefore, GTT traffic will not be diverted; and when the first link in the failed linkset becomes allowed, the EAGLE 5 SAS will try to route all traffic over the newly available link. Congestion can occur due to the potentially large amounts of GTT traffic. This behavior is shown in the following figure.
Figure 4-5 Example of SCCP Traffic During Linkset Failures

The B-linkset from STP 235-0-8 to STP 235-0-7 and the D-Linkset from STP 235-0-8 to STP 235-0-5 fail. Normally, a TFR would be sent to the MSC/VLR concerning destinations such as HLR 235-1-1. MTP traffic would be diverted from STP 235-0-8 to STP 235-0-6 and STP 235-0-8 would not receive any traffic. As links become available again on the B- or D-linksets, when the threshold is specified by the tfatcabmlq parameter, a TFA/TCA is broadcast to the MSC/VLR and thus allow MTP-routed traffic to flow again through STP 235-0-8.
However, GT-routed traffic to the true point code or CPC of STP 235-0-8 continues to arrive at STP 235-0-8 and be sent over the C-linkset when the B- and D-linksets failed. STP 235-0-8 knows that HLR 235-1-1 is restricted, but has no method of notifying MSC 2-5-4 to attemp to find an alternate path. Since the destination of the GT-routed traffic is STP 235-0-8, a TFR to MSC 254 concerning HLR 235-1-1 is ignored.
As links become available on the B-linkset again, GT-routed traffic immediately starts to undergo changeback procedures. This can congest the newly available links, if there are not enough, within the B-linkset to carry the normal traffic load. Again, MTP-routed traffic is still being diverted to the mate STP 235-0-6 by the MSC/VLR until the setting in the tfatcabmlq parameter (broadcast minimum link quanity) is met and a TFA/TCA is issued.
The Linkset Restricted Support feature compares a linkset’s available links against its provisioned links to determine if it is capable of carrying its normal load. If all or most links are available, the linkset is considered Allowed. If fewer than a specified number of links are available, the linkset may experience congestion and is considered Restricted.
Based on available link count, the Linkset Restricted Support feature alters the routing path decision process and chooses the higher-cost Allowed route instead of the lower-cost Restricted route.
For Linkset Restriced Support, while the B-Linkset is Restricted, it gets bypassed and GT-routed traffic is sent on the C-Linkset. When enough links become available for the B-Linkset to be Allowed, then B-Linkset will again be used for routing. This helps prevent congestion by ensuring that traffic gets routed on the linkset with the most available capacity.
Note:
NonAdjacent Restricted status is not used to determine when to use higher-cost routes. A route that has a linkset status of Allowed and a NonAdjacent status of Restricted is considered the lowest-cost available route and is used. NonAdjacent Prohibited status is still used to determine routing path decisions.
LNP 96 Million TNs—EAGLE 5 (EAGLE Release 30.0, IP7 Secure Gateway Release 8.0)
The concepts and facilities in this section apply to the LNP 96 Million TNs feature, the Increase LNP LRN and Default NPA-NXX Table Capacities feature, and the Mass Update of SPIDs feature. For convenience of discussion, these three features are presented here.
Note:
The LNP 96 Million TNs feature, the Default NPA-NXX Table Capacities feature, and the Mass Update of SPIDs feature are EAGLE 5 features.Overview
LNP 96 Million TNs Feature—EAGLE 5
Customers would like to increase the database capacity of the existing 48 Million number EAGLE LNP solution. Increasing the database capacity on a single node solves several architectural issues some customers face in regionalizing their LNP solutions.
This feature increases an EAGLE single node LNP number capacity from 48 Million to 60, 72, 84, or 96 Million LNP Numbers.
Note:
The existing 4G DSM cards will support this feature. Other variants of DSM cards (i.e. 1G, 2G, and 3G), however, are not supported.
Increase LNP LRN and Default NPA-NXX Table Capacities Feature
Currently, major hub customers, whether regionalized or centralized, potentially can run out of LRN table capacity and, more critically, default NPA-NXX table capacity. There is an anticipated need to increase these tables in all supported ELAP-DSM LNP configurations, except the 1GB (12 Million) configuration.This feature increases an EAGLE single node LNP LRN table to a maximum of 150,000, and the default NPA-NXX table to a maximum of 300,000 entries for all configurations of the ELAP-DSM LNP solution, excluding 1 GB DSM and all TSM variants.Mass Update of SPIDs
Note:
The Mass Update of SPIDs function is not operational unless LSMS 6.1 is used.
This feature supports the ability to update a set of subscription and network data from one Service Provider ID to another. The NPAC (Number Portability Administration Center) provides an offline file with selection criteria for the data to be modified. The data is independently updated at the LSMS (Local Service Management System); update information is not received over the NPAC/LSMS interface. The LSMS then creates the necessary file to transmit to the EAGLE to effect the same changes. This must be done for systems having TSMs or DSMs.
Although this feature is optional, no feature controls are required at the EAGLE; these controls are present at the LSMS.
Note:
The Mass Update of SPIDs feature is supported only on the MPS-LSMS interface.
Description
The Local Number Portability (LNP) implementation for the ELAP Application on the MPS platform consists of a Real-Time-Database (RTDB) component, which performs the following tasks.
-
Accepts provisional transactional updates from a Local Service Management System (LSMS).
-
Processes Auditing requests.
-
Processes Bulk re-load request of the entire Database (DB).
-
Handles Provisioning & Reload sessions to the PROV task.
-
Services UI requests for Data Retrieval.
Ownership of the "golden database" resides on the LSMS, and maintains the integrity of the RTDB. All provisioning occurs on the LSMS. Additionally, the ELAP provides the ability to locally provision LNP data through the ELAP User Interface.
The following figure provides an architectural overview an LNP 48/96 Million System.
Figure 4-6 LNP 48/96 Million System Architectural Overview

Feature Control Mechanism
This feature requires that the LNP feature be on. Previously, the mechanism for identifying this condition was to perform the EAGLE UI command rtrv-feat and to view the LNP component in the "ON" state. This feature employs the Feature Control Mechanism. With feature keys, the verification method for identifying the LNP feature condition is to perform the EAGLE UI command rtrv-ctrl-feat. If the "LNP portedTN" entry is displayed, the LNP feature is considered to be ON.
The feature key mechanism provides some additional security against mistakes and/or fraud, thereby protecting the feature assets. There is a single feature key to indicate the existence of the ELAP device. This feature key behaves similarly to the previous LNP48MIL feature bit.
The LNP ELAP Configuration feature key indicates that the VSCCP applications should look to the TCP/IP connection for the source of the LNP DB. Three additional feature keys (LNP ported TN QTY, LNP ported NPANXXs QTY, and LNP ported LRNs QTY) regulate the maximum capacity allowed within the LNP DB System.
Under the current system, neither the feature bits nor the feature keys are conveyed to the ELAP. The ELAP currently performs no regulation of the capacities within the LNP System, other than the global capacity that it can perform. The LNP 96 Million TNs Feature enforces LNP quantities on the ELAP by way of the feature keys. Loading and maintaining the feature key table on the ELAP via the OAM accomplishes this enforcement. Therefore, the feature keys are to be provisioned solely on the OAM, and the associated keys are to be distributed to the ELAP. Synchronization occurs on the ELAP in a similar manner to that of the EAGLE LIM cards.
Upgrade routines convert feature bits to feature keys by examining the existing feature bits and SCCP hardware to determine the LNP ELAP Configuration feature key and LNP QTY levels.
Object Capacity
The maximum capacity of the objects for persistent storage is increasing; see the following table.
Table 4-8 Maximum Object Capacity
| Object | LNP 12 Million | LNP 48 Million | LNP 96 Million |
|---|---|---|---|
|
Telephone Number (TN) |
12 Million |
48 Million |
96 Million. |
|
NPANXX |
150,000 |
150,000 |
300,000 |
|
Local Routing Number (LRN) |
100,000 |
100,000 |
150,000 |
Measurements Collection
The measurements requirements remain the same as the existing LNP 12 Million and LNP 48 Million architectures, with the exception of the expanded NPANXX and LRN listed in the previous table. Measurement objects are capped at 150,000 NPANXXs and 100,000 LRNs when collection is performed via the OAM. When measurements are being collected by the Measurement Platform, the objects are capped at 300,000 NPANXXs and 150,000 LRNs.
SCCP Application Storage and Provisioning
The new LNP 96 Million TNs architecture utilizes DSM cards ranging from 1 GB to 4 GB of expanded memory. Like the existing LNP systems, the LNP 96 Million TNs feature auto-inhibits any SCCP application card that does not meet the minimum hardware requirements, based upon feature key capacities and the LNP ELAP Configuration feature keys.
Hardware Requirements
The MPS 3.0 platform is required for this feature.
DSMs
The following DSM configurations are supported:
Table 4-9 DSM Configuration Table for Release 30
| Name | Description | Maximum Number of Ported/pooled numbers supported |
|---|---|---|
|
DSM 1GB |
DSM with 1GB populated memory and 12 Million feature access keys activated |
12,000,000 |
|
DSM 2GB |
DSM with 2GB populated memory and 24 Million feature access keys activated |
24,000,000 |
|
DSM 3GB |
DSM with 3GB populated memory and 36 Million feature access keys activated |
36,000,000 |
|
DSM 4GB |
DSM with 4GB populated memory and 48, 60, 72, 84, or 96 Million feature access keys activated |
96,000,000 |
MPS
The Multi-Purpose Server (MPS) does not require additional processors, memory, and/or additional disk capacity to accommodate the requirements for the 96 Million number feature.
Enhancements to ELAP Graphical User Interface
The ELAP Graphic User Interface has been enhanced to support this feature. For more information, see ELAP Administration Manual.
Simplex Mode Menu Option
The new Simplex Mode menu option provides the functionality to view as well as change (i.e toggle) whether or not the ExAP is in simplex mode; see the following figure.
Figure 4-7 Maintenance>Simplex Mode Submenu

View Simplex Mode
This menu selection displays whether or not the ExAP is in simplex mode state. The user requires "View Simplex Mode" action privilege to view this menu selection.
Figure 4-8 View Simplex Mode Screen

Change Simplex Mode
This menu selection toggles simplex mode on the selected ExAP.
Figure 4-9 Change Simplex Mode Screen

The current state of the selected ExAP is determined prior to the output of this screen. If the ExAP is not currently in simplex mode, this screen will enable the user to force it into simplex mode. If the contrary is true, the user will be enabled to remove the simplex mode condition on the selected ExAP. User requires "Change Simplex Mode" action privilege to view this menu selection.
View LNP Qty Features
This new ELAP version-only menu item selection displays the enabled LNP quantity features as provisioned on the EAGLE . The user requires "View LNP Qty Features" action privilege to view this menu selection.
Figure 4-10 View LNP Qty Features Screen

Subscriptions
This menu option allows the user to retrieve a single subscription record using a single 10-digit subscription or an optional 10-digit subscription range as a key. If a single 10 digit subscription is used the exact value is displayed if present, otherwise, a "not found" message is displayed.
If a 10-digit subscription range is used a start value (TN:) and end value (ETN:) must be specified and the first subscription found in the specified range is displayed if present, otherwise, a "not found" message is displayed.
Figure 4-11 Retrieve Subscription Screen

Retrieve
This menu option allows the user to retrieve a single subscription record using a single 10 digit subscription or an optional 10 digit subscription range as a key.
Figure 4-12 Retrieve Subscription Screen

If a single 10-digit subscription is used, the exact value is displayed if present; otherwise, a "not found" message is displayed. If a 10-digit subscription range is used, a start value (TN:) and end value (ETN:) must be specified. The first subscription found in the specified range is displayed, if present; otherwise, a "not found" message is displayed.
Upgrade Considerations
EAGLE
The EAGLE upgrade must occur prior to the ELAP v3.0 upgrade. This allows for a stepwise upgrade process that will ensure “loss-less” traffic and continued service through the upgrade process. The EAGLE VSCCP-DSM application will support the legacy ELAP up to the LNP 48 Million architecture, including Warm-Restart.
The EAGLE will convert the existing LNP feature bits to feature keys as part of the upgrade conversion process. In all cases, the Feature Keys 893-0094-01 representing 150,000 NPANXXs and 893-0105-05 representing 100,000 LRN capacities will be set, except for those specifically indicated.
The next two tables show how the LNP Subscription quantities and LNP ELAP Configuration key are to be set through examining existing feature bits and IS-NR SCCP hardware. If conflicting feature bits and SCCP hardware are encountered during the upgrade process, the upgrade will fail during the table conversion.
Table 4-10 TSM Feature Key Upgrade Matrix
|
Feature Bit On |
SCCP Hardware IS-NR |
|||
|
TSM-256 MB |
TSM-512 MB |
TSM-768 MB |
TSM-1024 MB |
|
|
LNP |
893-0110-01 (2M TNs) |
893-0110-02 (4M TNs) |
893-0110-03 (6M TNs) |
893-0110-04 (8M TNs) |
|
LNP12MIL |
Foot 1
N/A |
N/Aa |
N/Aa |
893-0110-05 (12M TNs) |
| Foot 2
LNP18MIL |
N/Aa |
N/Aa |
N/Aa |
N/Aa |
|
LNP48MIL |
N/Aa |
N/Aa |
N/Aa |
N/Aa |
Footnote 1 These cards will be auto-inhibited and not detected during the upgrade process.
Footnote 2 LNP18MIL is an Obsolete Feature Configuration and should not be present in the field.
Table 4-11 DSM Feature Key Upgrade Matrix
|
Feature Bit On |
SCCP Hardware IS-NR |
|||
|
DSM-1 GB |
DSM-2 GB |
DSM-3 GB |
DSM-4 GB |
|
|
LNP |
893-0110-04 (8M TNs) |
893-0110-04 (8M TNs) |
893-0110-04 (8M TNs) |
893-0110-04 (8M TNs) |
|
LNP12MIL |
893-0110-05 (12M TNs) |
893-0110-05 (12M TNs) |
893-0110-05 (12M TNs) |
893-0110-05 (12M TNs) |
|
LNP18MILb |
N/Ab |
N/Ab |
N/Ab |
N/Ab |
|
LNP48MIL |
893-0109-01 (ELAP) 893-0110-05 (12M TNs) 893-0105-05 (100k LRNs) 893-0094-01 (150k NPAs) |
893-0109-01 (ELAP) 893-0110-06 (24M TNs) 893-0105-01 (150k LRNs) 893-0094-02 (300k NPAs) |
893-0109-01 (ELAP) 893-0110-07 (36M TNs) 893-0105-01 (150k LRNs) 893-0094-02 (300k NPAs) |
893-0109-01 (ELAP) 893-0110-08 (48M TNs) 893-0105-01 (150k LRNs) 893-0094-02 (300k NPAs) |
ELAP
The ELAP v3.0 upgrade must occur after the EAGLE v30.0 upgrade has occurred. This is to allow the EAGLE v30.0 time to soak with upgraded hardware such as GPSM-II and HMUX. During the ELAP upgrade process the RTDB database will be moved from its current location /usr/rt to the /usr/db location in preparation for the upgrade process and allows for back-out capabilities.
Once the LNP 48 Million tables are located in the /usr/db directory, new LNP 96 Million TNs architecture tables are created and populated through conversion of the old data. This avoids the Bulk Download procedures from the LSMS in order to populate the new architecture. Once conversion has occurred on one ELAP, it can then be loaded from the mate as part of the mate upgrade.
When upgrade of the ELAPs are complete, the DSM connection will be re-established. Once the ELAP-DSM connection is re-established, the VSCCP-DSM application will recognize the architectural change and set all connected DSM cards to INCONSISTENT. This will allow for continuation of LNP queries from the protocol, yet prevents any further DB updates. By re-booting the SCCP application, the reloading of data will take on the new architecture.
Note:
This specifically entails that a COLD re-start will occur on each DSM card being reloaded with the new 96 Million architecture, regardless of the LNP quantity setting in the feature key.
Note:
An ELAP v3.0 is not structurally compatible with and EAGLE Release v27, 28 and 29 (pre release 30.0); therefore it must not be connected in that configuration.
The steps involved in performing the upgrade are specific to maintaining provisioning capability to the EAGLE DSM cards at all times, starting with ELAP v1.0 or v2.0 units operating in duplex mode.
-
Maximum NPANXX Objects
The maximum NPANXX objects is capped at 300,000 NPANXXs. Although feature keys have been allocated for further expansion in the future, they will not be permitted to be provisioned.
-
Maximum NPANXX Objects
The maximum LRN objects is capped at 150,000 LRNs. Although feature keys have been allocated for further expansion in the future, they will not be permitted to be provisioned.
-
OAM-based Measurements Subsystem
The OAM-based Measurements Subsystem will not support the LRN and NPANXX increase to 150,000 and 300,000 entries, respectively. The OAM will collect and report 100,000 LRNs and 150,000 NPANXXs only.
The NPANXXs reported will be the first 150,000 provisioned NPANXXs. Collection data for the remaining 150,000 NPANXXs will be discarded.
The LRNs reported will be the first 100,000 provisioned LRNs. Collection data for the remaining 50,000 LRNs will be discarded. Note that this could result in a significant change in the reported data set, if provisioning occurs during upgrade.
-
OAM Upgrade
The OAM Upgrade will not execute if LNP18MIL = ON and LNP48MIL = OFF. Although this is a condition carried over from the LNP 18 Million TN feature (which became obsolete in EAGLE Release 27.0), it still may be encountered. In this event, the upgrade will return a failure, and will not continue until the LNP48MIL feature bit is turned ON.
LNP AIN Query Enhancement (PR28376) (Release 26.0)
Currently, the LNP AIN solution does not preserve the Charge Number and Charge Party Station type in the LNP AIN query and response. Without these parameters, SSP’s cannot set up calls to IC type trunk groups.
With this enhancement, the EAGLE STP’s LNP solution provides the ability to copy Charge Number and Charge Party Station type parameters from the LNP AIN query to the LNP AIN response. This capability is accessed on a per-STP basis via the LNPOPTS.
LNP Measurements Enhancements (Release 25.0)
Overview
This feature adds additional per SSP measurements for LNP Queries and for LNP Message Relay. It splits existing per SSP measurments into ported and non-ported measurements, and it adds Message Relay measurements for CNAM and ISVM messages to the existing LIDB and CLASS Message Relay measurements.
Message Relay Measurements per SSP
The following message relay measurements are pegged per SSP:
-
LIDBGTP - Ported LIDB transactions, per originating SSP
-
LIDBGTNP - Non-Ported LIDB transactions, per originating SSP
-
CLASSGTP - Ported Class transactions, per originating SSP
-
CLASSGTNP - Non-Ported Class transactions, per originating SSP
-
CNAMGTP - Ported CNAM transactions, per originating SSP
-
CNAMGTNP - Non-Ported CNAM transactions, per originating SSP
-
ISVMGTP - Ported ISVM transactions, per originating SSP
-
ISVMGTNP - Non-Ported ISVM transactions, per originating SSP
For the above counts, Ported means Successful 10 digit translations; non-Ported means an aggregate of the following:
-
Successful 6 digit translations (non-ported numbers in portable NPA-NXX) either default GTT or normal GTT
-
Successful 6 digit translations (non portable numbers) normal GTT
-
Failed 6 digit translations (no GTT entry matched)
Note:
Only MSUs with valid and supported parameters are pegged.
The originating SSP is derived from:
-
Calling Party address in the SCCP header. The point code must exist and the RI must NOT = GT.
-
OR the OPC of the MTP routing label.
This implementation will peg measurements under the above circumstances for any ANSIUDT or UDTSMSU requiring global title.
For backwards compatibility, the following counts also are maintained on disk. These counts are the sum of the ported and non-ported measurements for that service:
-
LIDBGTRQ - Total LIDB transactions, per originating SSP
-
CLASSGTRQ - Total Class transactions, per originating SSP
LIDBGTRQ = LIDBGTP + LIDBGTNPCLASSGTRQ = CLASSGTP + CLASSGTNP
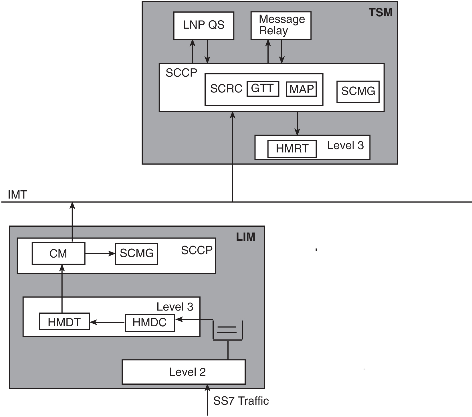
The following figure illustrates the various subsystems involved in the EAGLE/LNP. The shaded boxes represent the subsystems affected by these new measurements. For measurements purposes all GTT measurements occur with the SCRC application, regardless of whether the MSU is a routine GTT or MRGTT. The transactions are recorded for LNPMR service and regular GTT entries.
Note:
Only MSUs with valid GTT parameters and format are pegged.
Figure 4-13 LNP Block Diagram

Message Relay Measurements per SSP
Limitations for Message Relay Measurements
-
Only valid GTTMSUs are pegged. The following conditions are considered invalid MSUs:
-
SCCP called SSN not included in MSU,
-
Called party GT indicator not equal to 0010 (TT only)
-
-
ITUMSUs are not pegged.
-
CLASS, LIDB, CNAM, and ISVM translations are recorded only if the TT-SERV table is provisioned with CLASS, LIDB, CNAM, and ISVMTT values
-
These measurements are recorded per originating SSP only so far as the point code exists in the provisioned routing table data base.
-
If the originating SSP does not have a full PC entry in the routing table, but does have a cluster entry, the measurement will be pegged for the cluster entry.
LNP Query Measurements per SSP
Before Release 25.0, the number of LNP Queries processed per SSP were pegged. Beginning with Release 25.0, this count is broken into two separate counts:
-
SSPQRCVP - Ported LNP Queries processed, per originating SSP
-
SSPQRCVNP - Non-Ported LNP Queries processed, per originating SSP
These measurements are pegged only if the message goes to EAGLE's LNP subsystem. The message must also be formatted correctly.
The following types of LNP Queries are pegged:
-
AIN Queries
-
IN Queries
-
Wireless LNP Queries
-
Triggerless LNP Messages (ISUPIAM messages intercepted by TLNP)
The originating SSP is derived from:
-
Calling Party Point Code in the SCCP header (AIN, IN, and WLNP Only). The point code must exist and the RI must NOT = GT.
-
OR the OPC of the MTP routing label.
The originating SSP must be in the routing table, or the measurement will not be pegged. If the originating SSP does not have a full PC entry in the routing table, but does have a cluster entry, the measurement will be pegged for the cluster entry.
For backwards compatibility, SSPQRCV - the count of Total Queries processed, per originating SSP, will also be maintained on disk. This count is the sum of the ported and non-ported LNP Queries processed.
SSPQRCV = SSPQRCVP + SSPQRCVNP
Collection
These new measurements are added to the existing per SSPLNP measurements data maintained hourly and daily. The data is collected along with the existing per SSP data from all SCCP cards.
Storage
The per SSP measurements tables on disk are replaced with enhanced tables to store the additional registers.
Upgrade Considerattions
The new software accommodates the old database during the upgrade. The new fields for the existing tables, such as the NCR bit in the feature table, defaults to 0 (OFF), and the NCAI parameter in the destination table defaults to 0 (NO).
Use the rtrv-dstn command to verify the status of the NCAI parameter (it should display ncai = no for existing cluster destinations). To activate the Nested Cluster Feature, the software release must contain the CRMD feature (non-nested cluster management).
LNP Message Relay Enhancement (PR28810) (Release 26.0)
In Release 24.0, a change was implemented to address a non-conformance to the LNP message relay function. This change involved discarding a message if it was related to a ported TN, with LRN override data provisioned, but not for the specific service. This change has resulted in these customers provisioning default service data into the override tables to continue this type of LNP message relay service portability functionality.
In order to address the needs of these customers while continuing to provide the enhanced solution, in Release 26.0 the EAGLE will allow for either method of operation for LNP message relay on a per STP basis.
Figure 4-14 Example Network

Consider the network depicted in the figure. If customer 212-543-2345 ports from Service Provider B to A, Service Provider A needs to provide CNAM functionality, as it does not provide CNAM service within its network. However, Service Provider B can potentially "resell" CNAM service to Service provider A. The EAGLE LNP subsystem for Service Provider B would require that only the override GTT for the CNAM service be provisioned at the STP. Calls from the customer requiring LIDB service that originate in Service Provider's B network would arrive at Service Provider's B EAGLE Gateway STP.
Since 212-543-2345 is ported out, the override GTT data is first used. If the override data contains only data for CNAM service, the EAGLE formerly used the default data in the NPAC subscription information for LIDB and route the query to Service Provider A's Gateway STP.
This functionality was changed so that individual services would not default to the NPAC subscription data if the override GTT data was provisioned for one service, but was missing for another service. Due to this change, if Service Provider B wanted to route the LIDB query to Service Provider A's gateway STP, Service Provider B would have to provision the NPAC default data into the override table in order not to reject the LIDB query. This could cause unacceptable provisioning requirements for Service Provider B.
LNP Response to STPLAN (PR28660) (Release 26.0)
Currently, STPLAN functionality does not include LNP responses generated from the EAGLE LNP Database. This is due to the fact that the response is an EAGLE-generated MSU that does not have the STPLAN copy flag set.
With this feature, the LNP Query Service application now supports the copying of LNP response messages to the STP/LAN application. All LNP response messages will have the GWS Action Set ID set to the value of the corresponding LNP query message. This ensures that all LNP query messages that passed gateway screening with the STOP© action set will have their responses copied to STPLAN.
The LNP response messages that are copied to STP/LAN are:
-
AIN
-
IN
-
TCAP Error Response
-
Wireless LNP
-
PCS 1900
LNP Short Message Service (Release 28.2)
Description
EAGLE LNP currently supports the message relay function. LNP Short Message Service is an additional service offered in the message relay function. The DPC/SSN for the WSMSC is provisioned in the subscription versions received from the NPAC via the LSMS. This feature incorporates interface, administration, and protocol changes. All functions of the core LNP message relay feature are supported for the new LNP Short Message service. The LNP Short Message Service is unique, in that the service is supported for two protocols, ANSI-41 and PCS1900.
All EAGLEs must be upgraded to the LNP SMS capable release prior to configuring the LSMS to send WSMSC data in the subscription version. The LNP SMS capable EAGLE release will be capable of receiving subscription versions with and without WSMSC data. This allows the EAGLEs to operate without receiving WSMSC data, until all EAGLEs are upgraded and the LSMS configuration change is made.
Protocol
Message relay operates on GTT messages with translation types administered as "LNP Services." The 10-digit ported number is extracted from the message, and used to perform a lookup in the LNP database. If the ported number is found, the appropriate ported number or LRN override routing information is used to route the message. If the number is not found, default GTT data is used, if provisioned. Otherwise, the traditional (non-LNP) global title function is performed, using all the digits present in the SCCP layer.
To perform the lookup, the 10-digit dialed number (NPA-NXX-XXXX) is required as the key. Two protocols are supported for the WSMSC support, ANSI-41 and PCS1900. For ANSI-41, the WSMSC DPC/SSN in the subscription version locates the Message Center. For PCS 1900, the WSMSC DPC/SSN locates the HLR. The subscription version contains one set of WSMSC DPC/SSN data. Therefore, incoming messages with different TTs may resolve to the same information in the TN record, using TT aliasing.
Hardware Requirements
No new hardware is needed to support this feature.
Note:
This feature requires the MPS and DSMs on the EAGLE (i.e. 48 Million Number Architecture). This feature also requires the corresponding feature on the LSMS.
Measurements
Two new Measurements Registers have been added to the LNP SSP report.
Table 4-12 LNP Short Message Service Measurements Registers
| Name | Description |
|---|---|
|
WSMSCGTP |
Number of WSMSC Global Title Translations for ported TNs received per originating SSP. |
|
WSMSCGTNP |
Number of WSMSC Global Title Translations for non-ported TNs received per originating SSP. |
These new LNP SMS Measurements Registers are supported for two protocols: ANSI-41 and PCS 1900. Also, they are supported with and without the Measurements Platform feature enabled. If the Measurements Platform feature is not enabled, the LNP SSP report is generated to the FTA area from which it can be downloaded via Kermit. If the Measurements Platform feature is enabled, the LNP SSP report is transferred to an FTP server.
LNP—10 Digit Telephone Number Subscription Commands (Release 22.0)
Refer to the Commands Manual for current usage information.
ent-lnp-sub
The ent-lnp-sub command is used to add an LNP 10 digit ported telephone number and its LNP query LRN or message relay global title information to the database.
dlt-lnp-sub
The dlt-lnp-sub command is used to remove an LNP 10 digit ported telephone number message relay service, LRN, or the entire telephone number subscription from the database.
chg-lnp-sub
The chg-lnp-sub command is used to change the attributes of an existing 10 digit telephone number subscription. The chg-lnp-sub command uses these parameters.
rtrv-lnp-sub
The rtrv-lnp-sub command displays all the LNP 10 digit ported TNs and their assigned services in the database.
dlt-lnp-serv
The dlt-lnp-serv command is used to remove an LNP service from the database.
chg-lnp-serv
This chg-lnp-serv command is used to change the attributes of an existing LNP service using the chg-lnp-serv command.
LNP—Allow Subsystem Command (Release 22.0)
The alw-ss command is used to bring a mated application subsystem back into service. This command uses only one parameter, ssn, the mated application subsystem number. This command can only be executed when the current state of the mated application subsystem is OOS-MT-DSBLD and the subsystem is online. When the subsystem has been successfully placed back into service, the primary maintenance state of the specified mated application subsystem is set to IS-NR (in service normal).
LNP—Automatic Call Gapping (Release 22.0)
Automatic call gapping controls the rate that location routing number (LRN) queries for a particular telephone number or a portion of a telephone number are received by the EAGLE LNP when a particular threshold is reached. ACG controls are used under two conditions:
-
When a node overload condition is detected and an ACG control is configured for that overload level, the EAGLE LNP sends an ACG component within each LRN query response it processes. The ACG control is invoked for the first 6 or 10 digits of the called party address in all queries sent to the EAGLE LNP to control the rate that queries are processed.
-
If no overload control is sent, the EAGLE LNP sends an ACG for a manually initiated control to control the rate of queries for a particular area code (3 digits), area code and prefix (6 digits), 10 digit telephone number, or part of a 10 digit telephone number (6 to 10 digits) are processed. The database can contain a maximum of 256 manually initiated ACG controls.
-
Refer to the Database Administration Manual - LNP for the current details of this feature.
LNP—Automatic Call Gapping Commands (Release 22.0)
Refer to the Commands Manual for current usage information.
ent-acg-nog The ent-acg-noc command is used to add an ACG node overload control level to the database.
dlt-acg-noc The dlt-acg-noc command is used to remove an ACG node overload control level from the database. The dlt-acg-noc command uses only one parameter, lvl - the overload levels 1 though 9. The database contains 10 ACG node overload levels, but only nine are configurable.
chg-acg-noc The chg-acg-noc command is used to change the values of an existing ACG node overload control level in the database.
rtrv-acg-noc The rtrv-acg-noc command displays the definitions of the node overload levels in the database. The definition is comprised of the threshold LNP query rates for node overload levels and the values for the ACGs to be sent when at the level. The rtrv-acg-noc command uses one parameter, lvl, to display a specific node overload level.
ent-acg-mic The ent-acg-mic command is used to assign ACG controls to all LNP queries or to specific LNP query services and called party digits. If the EAGLE LNP query service receives a query to which a control applies, then the EAGLE LNP sends an ACG, encoded as configured, with the response.
dlt-acg-mic The dlt-acg-mic command is used to remove an ACG manually initiated control.
chg-acg-mic The chg-acg-mic command is used to change an existing ACG manually initiated controls .
rtrv-acg-mic The rtrv-acg-mic command displays the values of ACG controls assigned to certain queries. The control can apply to all queries or to specific query services and called party digits. A set of controls is selected to be displayed by specifying the type of control(s), the service (serv), and/or the digits (dgts).
LNP—Call Completion to Ported Number (CCPN) (Release 22.0)
This capability allows the call to be completed to a telephone number that has been moved from one switch to another, a ported number. When a call is placed to a ported telephone number, the switch where the number used to reside sends a query to the LNP database to obtain the location routing number (LRN). The LRN gives the location of the new switch that the telephone number resides on. When a response to the query is returned to the old switch, the call is completed using the LRN to route the call to the new switch. To implement this capability, these features are required.
-
LRN query processing - services LRN queries in real time and generates the appropriate LRN response. Multiple query types are supported.
-
SMS interface - the SMS interface is required for LNP database management from an SMS system.
-
ACG control - Automatic call gapping is required for overload control when an excessive number of LRN queries are received for a number.
-
Local subsystem management - The LNP query processing application is implemented as a local SCCP subsystem and local subsystem management functions are performed in the EAGLE LNP.
LNP—Change Database Command (Release 22.0)
A new action, import, has been added to the action parameter of the chg-db command. The action=import parameter restores selected portions of the current LNP database from a removable cartridge created by the LSMS. If the EAGLE LNP’s database becomes severely out of sync with the LSMS’s LNP database, the chg-db:action=import command can be used to resynchronize the LNP portion of the database with the LSMS.
The removable cartridge containing a copy of the LSMS’s LNP database, formatted in EAGLE database format, is created at the LSMS. The action of the chg-db:action=import command is similar to the action of the chg-db:action=restore:src=remove command, except that only these tables in the LNP portion of the database are replaced.
-
servprov.tbl
-
lnp_stat.tbl (only a portion of this table is imported)
-
lnp_lrn.tbl
-
lnp_mr.tbl
-
lnp_npa.tbl
-
lnp_4dig.tbl
-
lnp_dbmm.tbl
After the chg-db:action=import command has completed, this minor alarm is raised for all operational TSMs showing that the TSMs must be reinitialized to use the newly imported LNP data.
* 5022.0429 * CARD xxxx SCCP LNP database is inconsistent
When the chg-db:action=import command has completed successfully, both the active and standby MASPs are reinitialized.
LNP—Changes to Existing Commands (Release 22.0)
LNP—Self ID Commands
The cpctype parameter has been added to the chg-sid command to define the type of capability point code being added to the self ID of the EAGLE LNP. The EAGLE LNP can contain two types of capability point codes, LNP and STP. If the cpctype=lnp parameter is specified, the capability point code must be an ANSI point code. The LNP capability point codes are used to associate a specific LNP service or capability ( for example, Local Number Portability Query Response and Message Relay service) with one or more of the capability point codes in the self ID of the EAGLE LNP. If the cpctype=stp parameter is specified, the capability point codes can be an ANSI, ITU international, or ITU national point code. The self ID of the EAGLE LNP can contain a maximum of 96 capability point codes.
The CPCA (LNP) field has been added to the output of the rtrv-sid command to display the LNP capability point codes contained in the self ID of the EAGLE LNP. The cpctype parameter has been added to the rtrv-sid command to display either the LNP capability point codes (cpctype=lnp) or the STP point codes (cpctype=stp).
LNP—Mated Application Commands
The ent-map and chg-map commands have been changed to allow the EAGLE's true point code and the LNP subsystem number to be entered into the mated application table, if the LNP feature is turned on. When the LNP subsystem number is specified, the multiplicity indicator can be either solitary (mult=sol) or dominant (mult=dom). If the LNP feature is not on, the point code specified in these commands must be in the routing table.
LNP—chg-feat and rtrv-feat Commands
The lnp=on parameter has been added to the chg-feat command to turn the LNP feature on. To show whether the LNP feature is on, the LNP field has been added to the rtrv-feat command output.
Before the LNP feature can be turned on, the global title translation feature must be on and the EAGLE LNP must be configured with this hardware.
LNP—clr-disk-stats Command (Release 22.0)
The clr-disk-stats command is a debug command used to clear the disk performance statistics and set all the disk performance statistic fields to 0. This command uses only one parameter, loc - the card location of the MASPs, either 1113 or 1115.
LNP—Degraded Mode (Release 22.0)
For the LNP application, software loading has been modified to verify the validity of the hardware configuration for both MASP and SCCP cards. The MASP hardware configuration is verified first. Once MASPs configuration is determined to be valid, then the SCCP hardware configuration is verified. The hardware configuration for MASP and SCCP cards is verified only when the LNP feature is turned on. The verification of the hardware includes:
-
validity of the main assembly
-
verification of applique’s memory size
When the hardware configuration for the MASP is determined to be invalid for the LNP feature, the MASP enters a degraded mode. Degraded mode inhibits some MASP functionality in hopes of preventing more serious system fault conditions.
When the hardware configuration for an SCCP card is determined to be invalid for the LNP application, SCM automatically inhibits loading for that specific SCCP card. A minor alarm is generated indicating that card loading for that SCCP card has failed and has been automatically inhibited (i.e. prevented from reloading again). When card loading has been inhibited, the primary state of the card is set to OOS-MT-DSBLD and the secondary state of the card is set to MEA (Mismatch of Equipment and Attributes).
To activate loading of an SCCP card which has been automatically inhibited, enter the alw-card command. The alw-card command is rejected if the LNP is in degraded mode.
Degraded mode is entered under any of these situations:
-
Active and standby MASPs do not have an E586 main assembly and an applique with a minimum of 256 Mbytes of memory.
-
Any IS-NR SCCP card does not have an E586 main assembly and an applique with a minimum of 256 Mbytes of memory.
The following actions are taken during degraded mode:
-
LNP database commands for configuring LNP data in the database is rejected. Retrieve commands is accepted.
-
Loading of SCCP cards is disabled. SCCP cards requesting to be loaded will have loading automatically inhibited. SCCP cards already in service continue to run.
-
The LNP subsystem is prevented from going online. (any attempt to execute the
alw-map-ssis rejected). The LNP subsystem can be taken offline (theinh-map-ssis accepted). -
The PST/SST of each MASP with an invalid configuration is set to IS-ANR/MEA.
-
The
rept-stat-syscommand output shows that the EAGLE is in degraded mode.
The method to recover from degraded mode is dependent upon the reason degraded mode was entered. The list below defines method(s) to recover from degraded mode for each possible reason the mode can be entered.
-
The active and standby OAMs do not have the correct main assembly/applique combination.
Change the MASP hardware configuration to an E586 main assembly with a minimum of 256 Mbytes of memory on the applique.
-
An SCCP card does not have the correct main assembly/applique combination.
Change the SCCP hardware configuration to an E586 main assembly with a minimum of 256 Mbytes of memory on the applique.
LNP—Destination Point Code Exception Report (Release 23.1)
The EAGLE requires that the destination point code contained in the global title translation data in the database has a route assigned to it so the MSU can be routed to the destination point code. The LNP subscription data the EAGLE receives from the LSMS can contain global title translation data with destination point codes that do not have routes assigned to them in the EAGLE database. Normally this type of data would be rejected since the EAGLE does not know how to route to the destination point code. However, since this data is coming from the LSMS for LNP updates, the EAGLE must accept it.
This feature generates a report of LNP subscriptions in the database whose destination point codes have not been assigned to a route. Two types of reports are generated:
-
All destination point codes in the LNP database that are not assigned to a route.
-
For each telephone number, all destination point codes in the LNP database that are not assigned to a route.
LNP—disp-disk-stats Command (Release 22.0)
The disp-disk-stats command is a debug command that displays the disk performance statistics. The MASPs maintain disk read/write access times as well as statistics for each table and application showing the number of disk accesses and cache accesses. The application and table statistics that have zero values will not be output if an application ID or table ID is not specified; only non-zero statistics are displayed in the default report.
Refer to the Commands Manual for current usage information.
LNP—EAGLE LNP Configuration (Release 22.0)
The EAGLE LNP uses the same platform as the EAGLE STP, but with these changes.
The LNP data is stored on the fixed disk drive on the TDM. The fixed disk is partitioned to store both the LNP data and the STP data to prevent a failure of either database from affecting the other. The LNP data is downloaded from the fixed disk drive to the TSM, an ASM containing 1 Gbyte of memory. The TSM is made up of an E586 main assembly and 4 M256 appliques. Each M256 applique contains 256 Mbytes of memory.
To configure an EAGLE LNP for the LNP feature, these software changes have been made.
-
The LNP feature must be turned on with the
chg-featcommand. No LNP commands can be executed if the LNP feature is not turned on. The LNP feature cannot be turned on if the SCCP memory (ASM or TSM) is not large enough to hold the LNP data. -
If a TSM card is loading data, LNP data cannot be configured until the loading process has completed.
-
The LNP database is audited every 24 hours.
The LNP database contains this data.
-
Six global title translation services requiring message relay service. This data is received from the LSMS.
-
Default global title translation for each ported NPANXX. This data is received from the LSMS.
-
A list of ported NPANXX requiring SCCP message relay service at the EAGLE LNP. This data is received from the LSMS.
-
An indication for each translation type (applicable for only ported NPANXXs requiring LIDB, CLASS, ISVM, and CNAM message relay service) indicating if SCCP CDPA includes 10 digits. The default is “Yes.” This indicator is used only when the length of the SCCP CDPA is 10 digits, but only 6 digits are included. If the length of the CDPA is 6 digits, this indicator is ignored. This data is received from the LSMS.
-
Six digit global title translation for LNP query messages. This data is not required if this global title translation is performed in a preceding STP. The results of the global title translation is an alias point code (or true point code of the EAGLE LNP) and SSN of the LNP query function. The alias point code represents the LNP query function. Using the alias point code instead of true point code allows using same global title translation record in both mated STPs. This global title translation data can be configured from SEAS or EAGLE LNP terminals.
-
LNP information for each 10 digit ported telephone number. This data is received from the LSMS.
-
Directory number (DN) or range of directory numbers
-
Location routing number (LRN)
-
Current facilities based service provider ID
-
Service 1 global title translation data through Service 6 global title translation data (DPC/SSN, routing indicator, etc.)
-
Billing Service Provider ID
-
If the global title translation is a final global title translation, then the mated application and related data (loadshare mode, concerned point code list, etc.) corresponding to the global title translation data.
-
-
Parameters required to customize LNP query and response processing. These are configured on each EAGLE LNP.
-
AMAslpID value
-
Indicator to include or exclude AMAslpID parameter in the AIN response
-
Billing indicators (call type and feature ID) for the IN connection control response
-
3 or 4 digit CIC for IN connection-control response
-
Parameters for treatment of outgoing global title translation messages. The new translation type and global title address indicator can be configured for each DPC, as long as the DPC is used in an existing non-final global title translation. The global title address indicator shows the outgoing global title address treatment, either the telephone number or LRN.
LNP—Element Manager System (EMS) (Release 22.0)
The EMS is an interface between the EAGLE LNP and the LSMS and converts the LSMS protocol (CMIP) to an asynchronous serial format. Two terminal disk module (TDM) ports (RS-232) running at 19,200 bps connect the EMS to the EAGLE. The EMS is connected to the LSMS using the Q.3 interface. The EMS is mounted in the OAPF frame.
The EMS performs these functions.
-
Receiving LNP data and requests from the LSMS and converting the LNP data to EAGLE LNP commands
-
Connection management to the LSMS
-
Support data audit function between EAGLE LNP and the LSMS
The data downloaded to the EAGLE through the EMS is stored in the fixed disks on the TDMs.
The EMS is a TEXAS MICRO™ Intelligent Processor Unit Telecommunications Server, model 9605 (Sparc 05, 85 MHz processor) and contains:
-
32 megabytes of RAM
-
a 1.02 gigabyte hard drive using a SCSI interface
-
a 1.44 megabyte floppy disk drive, a high-speed serial interface (HSI) SBUS card (with 4 synchronous ports)
-
RS-232C-extender SBUS communications board (with 4 asynchronous ports).
The EMS is powered from the OAP frame’s fuse and alarm panel with -48 VDC.
The EMS uses this software to allow the EAGLE to communicate with the LSMS.
-
SUN™ Solaris version 2.4 operating system
-
SunLink Solaris version 9 for X.25
-
The EMS application software.
The EMS is deployed in pairs at each EAGLE LNP for redundancy.
LNP—Enhanced Global Title Translation Routing Services (Release 22.0)
This capability locates the LNP database using 10 digit global title translation. To implement this capability, these features are required.
-
Ported NPANXX detection - the EAGLE LNP maintains a list of all ported NPANXXs for each translation type that the node must perform 10 digit global title translation for. The first pass search shows if the number belongs to a ported NPANXX.
If the number does not belong to a ported NPANXX, normal global title translation is performed on the number.
If the number belongs to a ported NPANXX, two options are available for performing LNP global title translation.
-
The EAGLE LNP is not responsible for performing 10 digit LNP global title translation. The EAGLE LNP performs normal global title translation which results in routing the MSU to an external LNP database (for example, an LNP SCP) or another STP.
-
The EAGLE LNP is responsible for performing 10 digit LNP global title translation. This routes the MSU to an internal LNP subsystem for performing 10 digit LNP global title translation.
-
-
Message Relay - This function is required to perform 10 digit LNP global title translation while maintaining backward compatibility with existing non-LNP OSSs. Currently, OSSs (and some switches) use 6 digit global title translation for certain services. To minimize the impact of LNP on these systems, they will continue to route using 6 digit global title translation. If the called party address does not include 10 digits, the 10 digits are extracted from the TCAP portion of the message and are used as a global title address (GTA).
-
Prevention of SCCP looping - The complexity of LNP data administration across multiple carrier networks increases the chances of data inconsistencies and may result in SCCP circular looping. The global title translation feature has been enhanced to modify the translation type (TT) and global title address (GTA) as result of translation. The GTA is replaced by the location routing number. This function is optional and can be configured by the user.
-
SMS interface - the SMS interface is required for loading LNP global title translation data from an SMS system.
-
10 digit final LNP global title translation - The EAGLE LNP requires that final global title translation is performed on 10 digits. When the STP performs 10 digit final global title translation, it will be capable of supporting routing and management of mated databases. All existing functions (load sharing between databases, primary/backup relationship between databases, remote subsystem management, translation type mapping, translation aliasing, etc.) are performed with the 10 digit final LNP global title translation.
-
6 digit default LNP global title translation - If the 10 digit global title translation does not find a match (for example, when a number is not ported but belongs to a ported NPANXX), the EAGLE LNP performs a 6 digit default global title translation.
LNP—Inhibit Subsystem Command (Release 22.0)
The inh-ss command is used to place a mated application subsystem out of service. This command uses two parameters, ssn and force. The ssn parameter specifies the subsystem number of the mated application subsystem to be taken out of service. If the inh-ss command is entered with the force parameter set to yes, the mated application subsystem is forced out of service. When the subsystem has been successfully taken out of service, the primary maintenance state of the specified mated application subsystem is set to OOS-MT-DSBLD (out of service maintenance disabled).
LNP—Impact of LNP on Other Features (Release 22.0)
Gateway Screening
Gateway screening has been modified to help prevent the looping of SCCP messages. When LNP global title translation is performed at SCCP level, SCCP Called Party Address screening is performed after the 6 digit default global title translation, if required, or after 10 digit LNP global title translation.
Translation Type Mapping
Translation type mapping is used on internetwork linksets to prevent the looping of SCCP messages between networks. For example, an originating network maps the translation type x to the new value y before transmitting it to the destination network. The new translation type value y is used in the destination network for translating and routing the MSU to a node inside the destination network. The MSU stays inside the destination network and message looping is prevented.
STPLAN
Gateway screening is used for STPLAN feature to selectively copy MSUs. This has the same impact as gateway screening.
Database Transport Access (DTA)
LNP has no impact on the DTA feature because MSUs are only redirected by the DTA feature before any global title translation takes place.
Other Features
Because LNP applies only to ANSI SS7 networks, the LNP feature has no impact on these features.
-
ITU/ANSI Interworking
-
X25/SS7 Interworking
LNP—Location Routing Number Commands (Release 22.0)
Refer to the Commands Manual for current usage information.
ent-lnp-lrn
The ent-lnp-lrn command is used to add an LNP location routing number (lrn) and its corresponding overriding message relay global title translations (mrgt) to the database.
dlt-lnp-lrn
The dlt-lnp-lrn command is used to remove a location routing number or its corresponding overriding message relay global title translations from the database.
chg-lnp-lrn
The chg-lnp-lrn command is used to change the attributes of an existing LRN and its corresponding overriding message relay global title translations in the database.
rtrv-lnp-lrn
The rtrv-lnp-lrn command displays all the LRNs and their associated final overriding message relay global title translations in the database.
LNP—Mapping LNP Translation Type Commands (Release 22.0)
Refer to the Commands Manual for current usage information.
chg-lnp-ttmap
The chg-lnp-ttmap command is used to change globally administered NGT and RGTA indications for each point code and translation type combinations for a group of existing telephone numbers in the database.
rtrv-lnp-ttmap
The rtrv-lnp-ttmap command displays all globally administered NGT and RGTA indications for each point code and translation type combinations for a group of existing telephone numbers in the database.
LNP—Measurements (Release 22.0)
Overview
LNP measurements are obtained using the rept-meas command and specifying the report types MTCH (:type=mtch, an hourly maintenance report) or MTCD (:type=mtcd, a daily maintenance report) and the entity type LNP (:enttype=lnp). When a report of LNP measurements is requested with the rept-meas command, four comma delimited text files containing the LNP measurement information are created in the file transfer area on the active fixed disk. For a daily maintenance report, these files are created.
-
MDAY_LNP.CSV - Daily LNP System Wide Measurements
-
MDAY_SSP.CSV - Daily LNP Measurements per SSP
-
MDAY_LRN.CSV - Daily LNP Measurements per LRN
-
MDAY_NPA.CSV - Daily LNP Measurements per NPA
For an hourly maintenance report, these files are created.
-
M60_LNP.CSV - Hourly LNP System Wide Measurements
-
M60_SSP.CSV - Hourly LNP Measurements per SSP
-
M60_LRN.CSV - Hourly LNP Measurements per LRN
-
M60_NPA.CSV - Hourly LNP Measurements per NPA
LNP—System Wide Measurements
Table 4-13 MTCD - LNP and MTCH-LNP System Wide Measurement Report
| Event Name | Description | Unit |
|---|---|---|
|
LNPQRCV |
The number of total queries received by LNPQS. |
peg count |
|
LNPQDSC |
The number of invalid queries that are discarded as no reply can be generated. |
peg count |
|
LNPQTCPE |
The number of error replies with TCAP error code. |
peg count |
|
LNPSREP |
The number of successful replies. |
peg count |
|
LNPQUNPA |
The number of correct queries received for non-ported DN when NPANXX is not provisioned. |
peg count |
This is an example of the text file created when a system wide LNP measurement report is requested.
"rlghncxa03w 97-06-30 15:51:37 EST Rel 22.0.0 "<cr><lf>
"TYPE OF REPORT: DAILY MAINTENANCE MEASUREMENTS ON LNP SYSTEM"<cr><lf>
"REPORT PERIOD: LAST"<cr><lf>
"REPORT INTERVAL: 97-06-29, 00:00:00 THROUGH 23:59:59 "<cr><lf>
<cr><lf>
"LNPQRCV","LNPQDSC","LNPQTCPE","LNPSREP","LNPQUNPA"<cr><lf>
4294967295,4294967295,4294967295,4294967295,4294967295<cr><lf>
SSP Measurements
Table 4-14 MTCD - LNP and MTCH-LNP SSP Measurement Report
| Event Name | Description | Unit |
|---|---|---|
|
SSPQRCV |
The number of correct queries received per originating SSP. |
peg count |
This is an example of the text file created when an SSP LNP measurement report is requested.
"rlghncxa03w 97-06-30 15:51:37 EST Rel 22.0.0 "<cr><lf>
"TYPE OF REPORT: DAILY MAINTENANCE MEASUREMENTS ON LNP SSP"<cr><lf>
"REPORT PERIOD: LAST"<cr><lf>
"REPORT INTERVAL: 97-06-29, 00:00:00 THROUGH 23:59:59 "<cr><lf>
<cr><lf>
"SSP","SSPQRCV"<cr><lf>
"002-002-100",123456789<cr><lf>
"004-052-033",23456789<cr><lf>
"001-023-073",456789<cr><lf>
"240-098-019",345<cr><lf>
"123-043-099",99999<cr><lf>
"123-048-059",4294967295<cr><lf>
LNP—LRN Measurements
Table 4-15 MTCD - LNP and MTCH-LNP LRN Measurement Report
| Event Name | Description | Unit |
|---|---|---|
|
LRNQRCV |
The number of correct queries received per LRN. |
peg count |
This is an example of the text file created when an SSP LNP measurement report is requested.
"rlghncxa03w 97-06-30 15:51:37 EST Rel 22.0.0 "<cr><lf>
"TYPE OF REPORT: DAILY MAINTENANCE MEASUREMENTS ON LNP LRN"<cr><lf>
"REPORT PERIOD: LAST"<cr><lf>
"REPORT INTERVAL: 97-06-29, 00:00:00 THROUGH 23:59:59 "<cr><lf>
<cr><lf>
"LRN","LRNQRCV"<cr><lf>
9194560000,123456789<cr><lf>
4087550001,23456789<cr><lf>
5155550000,456789<cr><lf>
3022330001,345<cr><lf>
7032110002,99999<cr><lf>
8123048059,4294967295<cr><lf>
NPANXX Measurements
Table 4-16 MTCD - LNP and MTCH-LNP NPANXX Measurement Report
| Event Name | Description | Unit |
|---|---|---|
|
NPAQRCV |
The number of correct queries received per NPANXX for non-ported DN. |
peg count |
This is an example of the text file created when an NPANXX LNP measurement report is requested.
"rlghncxa03w 97-06-30 15:51:37 EST Rel 22.0.0 "<cr><lf>
"TYPE OF REPORT: DAILY MAINTENANCE MEASUREMENTS ON LNP NPXNXX"<cr><lf>
"REPORT PERIOD: LAST"<cr><lf>
"REPORT INTERVAL: 97-06-29, 00:00:00 THROUGH 23:59:59 "<cr><lf>
<cr><lf>
"NPANXX","NPAQRCV"<cr><lf>
919456,123456789<cr><lf>
408755,23456789<cr><lf>
515555,456789<cr><lf>
302233,345<cr><lf>
703211,99999<cr><lf>
812304,4294967295<cr><lf>
Once the LNP measurement files have been created in the file transfer area on the active fixed disk, these files can be transferred to another computer using the act-file-trns command for further processing. To make the file transfer, the computer that the files are transferred to must have these items.
-
a VT320 or KSR connection to the EAGLE LNP
-
a communication program that emulates VT terminals and supports Kermit file transfer, for example, ProComm© for Windows
-
a spreadsheet software program that interprets comma separated value text files, for example, Microsoft Excel©
Once the measurement text files have been created, they must be transferred to another computer. When the files have been transferred, they must be removed from the file transfer area with the dlt-fta command. If these files are not removed, no other LNP measurement reports of that report type can be created.
LNP—Message Relay (Release 22.0)
Message Relay (MR) contains these enhancements to existing global title translation functions.
-
Extraction of 10 digit dialed number from the TCAP portion of the message: If the MSU contains a 6 digit called party address, the 10 digit dialed number is extracted from the TCAP portion of the MSU.
-
Increased number of translations: For each 10 digit dialed number, up to 6 translations are available. The previous limit was 270,000 total translations. The number of dialed numbers that can be entered depends on the hardware, but the minimum hardware configuration supports 500,000 dialed numbers, so 3 million translations can be entered on the minimum hardware configuration. The maximum hardware configuration supports 2 million dialed numbers, so 12 million message relay translations can be entered on the maximum hardware configuration.
-
Replacing the global title address: The global title address in the called party address can be replaced with the LRN associated with the ported dialed number.
Message Relay is performed in three stages:
-
The message arrives at the EAGLE LNP
route-on-gt. The EAGLE LNP performs 6 digit (NPANXX) translation. The result of this translation indicates if message relay is required. If it is required, the result of this translation also gives the default data that may be used in stage 3. -
If the results of stage 1 indicates message relay is required, the EAGLE LNP performs 10 digit message relay. If the 10 digit number is found, the translation data for the 10 digit number is used to route the message.
-
If the 10 digits are not found, the dialed number is not ported, and the default data from stage 1 is used to route the message.
LNP—MSU Trap and Trace Command (Release 22.0)
Refer to the Commands Manual for current usage information.
The ent-trace command is a debug command used to trace MSUs sent to SCCP cards.
LNP—MTP and SCCP Management to Support LNP (Release 22.0)
When the LNP subsystem goes offline, the EAGLE sends SSPs that cause messages with the routing indicator set to SSN to be diverted to the mate subsystem. But these will not cause messages with the routing indicator set to GT to be diverted. In order to make other nodes divert the messages with the routing indicator set to GT to the mate, the EAGLE sends response method TFPs for these messages that require either message relay or LNP query.
There are two reasons the EAGLE generates a response method TFP.
While the LNP subsystem is offline, a message arrives with the routing indicator set to GT for one of EAGLE's capability point codes. The result of the global title translation is the EAGLE's LNP subsystem or that message relay is required on EAGLE.
In both of these cases, the EAGLE generates a TFP concerning the capability point code and sends the TFP to the OPC in the message. This TFP should cause the OPC to divert traffic to the mate. If a message arrives with the routing indicator set to GT for EAGLE's true point code, EAGLE does not generate a TFP. Nodes that send traffic to EAGLE with the routing indicator set to GT should use one of EAGLE's capability point codes, not EAGLE's true point code.
If the EAGLE receives an RSP (Route Set Test Message - Prohibited) for a capability point code that is used for LNP, and the LNP subsystem is offline, the EAGLE does not reply. If the EAGLE receives an RSR (Route Set Test Message - Restricted) for a capability point code for LNP, and the LNP subsystem is offline, the EAGLE replies with a TFP concerning the capability point code. When LNP subsystem is online, the RSRT replies to both RSRs and RSPs for a capability point code that is used for LNP with a TFA.
LNP—New LNP Input and Output Groups (Release 22.0)
The LNP commands described in the New Commands section are assigned to three new command classes: LNP Basic, LNP Database Administration, and LNP Subscription. To allow users to execute these commands, three new parameters have been added to the ent-user, chg-user, and chg-secu-trm commands: lnpbas, lnpdb, and lnpsub. To show the values assigned to these parameters, the lnpbas, lnpdb, and lnpsub fields have been added to the rtrv-secu-user, rtrv-user, and rtrv-secu-trm command outputs.
Two new unsolicited output message groups have been added to support the LNP feature: LNP Database Administration and LNP Subscription. To allow these types of messages to be output on a specific terminal, the lnpdb and lnpsub parameters have been added to the chg-trm command. To show the values assigned to these parameter, the LNPDB and LNPSUB fields have been added to the rtrv-trm command output.
LNP—New Unsolicited Alarm Messages (UAMs) (Release 22.0)
LNP Degraded Mode Alarm
This critical alarm is displayed when the system automatically puts itself in a degraded mode because of invalid OAM hardware configuration for the LNP feature.
UAMs
*C 0012.0419 *C SYSTEM Entering LNP Degraded Mode
When the reason the system has entered degraded mode is resolved, this message is displayed showing that system has returned to normal operation.
0012.0420 SYSTEM Exiting LNP Degraded Mode
LNP—Auto Inhibit/Uninhibit Alarms
This minor alarm is displayed when an SCCP card does not have the hardware configuration required for the LNP application. Loading of the SCCP card is automatically inhibited.
* 0012.0421 * CARD 1108 SCCP CARD REPAIR: Incorrect HW configuration
This minor alarm is displayed when an SCCP card hardware configuration does not have enough memory for the LNP data. Loading of the SCCP card is automatically inhibited.
* 0012.0422 * CARD 1108 SCCP CARD REPAIR: Insufficient memory for LNP
When the alw-card command is executed, loading of the SCCP card is attempted. This message is displayed indicating that card loading is no longer inhibited.
0012.0423 CARD 1108 SCCP CARD REPAIR: Card reload attempted
LNP Subsystem Alarms
This critical alarm is displayed when the LNP subsystem is unavailable.
UAMs
*C 0012.0424 *C LNP SYSTEM LNP Subsystem is not available
This minor alarm is displayed when the LNP subsystem is available, but the LNP Status of all of the SCCP cards is not ACTIVE.
* 0013.0425 * LNP SYSTEM LNP normal, card(s) abnormal
This message is displayed when the LNP subsystem becomes available.
0014.0426 LNP SYSTEM LNP subsystem is available
LNP—New Unsolicited Information Messages (UIMs) (Release 22.0)
LNP—Subsystem State Change Failures
When the inh-ss command is entered and the subsystem is not inhibited, but an inhibit request is already outstanding, this message is displayed.
UAMs
RLGHNCXA03W 97-06-30 16:28:08 EST Rel 22.0.0
0002.1164 SYSTEM INFO Inh LNP SS request already
outstanding
Report Date: 94-03-30 Time: 16:27:19
The failure of a coordinated state change of the LNP subsystem resulting from the inh-ss command will be reported with this message.
RLGHNCXA03W 97-06-30 16:28:08 EST Rel 22.0.0
0002.1165 SYSTEM INFO Failure Inhibiting LNP SS
Report Date: 94-03-30 Time: 16:27:19
LNP—ACG Overload Level Change
When the overall ACG overload level of the system has changed, UIM 1166 is displayed.
UAM
RLGHNCXA03W 97-06-30 16:28:08 EST Rel 22.0.0
0003.1166 SYSTEM INFO ACG Node Overload Level Change
OLD ACG LEVEL= 4 NEW ACG LEVEL= 5
Report Date: 94-03-30 Time: 16:27:19
LNP—NPANXX Commands (Release 22.0)
Refer to the Commands Manual for current usage information.
ent-lnp-npanxx
The ent-lnp-npanxx command is used to add an LNP NPANXX (area code and office prefix) and its associated default global title translations to the database.
pdlt-lnp-npanxx
The dlt-lnp-npanxx command is used to remove an LNP NPANXX or its associated default global title translations from the database.
chg-lnp-npanxx
The chg-lnp-npanxx command is used to change the attributes of an existing LNP NPANXX and its associated default global title translations in the database.
LNP—Query Routed as Final Global Title Translation (Release 22.0)
Description
This is a case where the final global title translation is performed by a different STP before routing the LNP query to the EAGLE LNP. The first STP performs the 6 digit final global title translation and routes the message using EAGLE LNP’s true point code and subsystem number of LNP query application. The EAGLE LNP processes LNP query and sends an LNP response. The following figure illustrates this action.
Figure 4-15 LNP Query Routed as Final Global Title Translation

-
Line A (708-224-1111) dials Line B (708-713-2222).
-
The originating switch performs digit analysis on the dialed digits to determine how to route the call. The switch determines that B is in a portable NPANXX (708-713) and the line does not reside on the switch.
-
The switch sends an AIN (Info_Analyzed) or IN (InstructionStart) query based on the dialed digits to the capability point code of the first STP.
-
The STP performs final global title translation using 6 digits, determines that the query should be routed to EAGLE LNP. The query is routed to LNP application at EAGLE LNP using it’s true point code and subsystem number identifying LNP query application.
-
The LNP application at EAGLE LNP finds the telephone number in its LNP database and sends an AIN (Analyze_Route) or IN (ControlConnect) response containing the LRN of the recipient switch.
-
The originating switch receives the LNP response and analyzes the data. The LRN is translated in the LNP routing tables and an ISUP route out of the switch is determined. The LRN is stored in the called party number parameter and the dialed digits are stored in the generic address parameter of the ISUP IAM message. The FCI translated called number indicator is set to indicate a query has been done (set to “translated number”).
-
The call is routed to the recipient switch based on the LRN.
-
The recipient switch receives and processes the contents of the IAM message. The switch determines that an LRN is received and that it is the switch’s LRN, and the switch replaces the called party number parameter's contents with the dialed digits stored in the generic address parameter. The switch does digit analysis on the dialed digits and finds the subscriber on the switch. The recipient switch completes the call to the subscriber.
Global Title Translation Examples
CLASS TCAP Queries for Portable NPANXX to Another Network
Figure 4-16 Internetwork Class Query

-
The originating switch (708-248) needs to launch a CLASS query for 312-727-1111. The switch formulates the query using the alias point code of the EAGLESTP as the destination, and codes the SCCP global title address as the queried number (312-727-1111). The translation type is coded as appropriate for a CLASS query.
-
The EAGLESTP receives the query and looks up the global title address of 312-727-1111 in the six digit global title translation table identified by the translation type. Since 312-727 has been designated as a portable NPANXX, the six digit global title translation indicates that message requires 10 digit global title translation on EAGLE.
-
The EAGLE message relay function checks to see if there is a ten digit translation for the number in the global title address. If there is, the translation information is used to forward the query to the gateway STP of the switch currently serving that telephone number. If no 10 digit translation is found, then the telephone number is still associated with the donor exchange, and a default six digit translation for the NPANXX value would be performed before forwarding the query.
-
The STP performs MTP routing for the message.
-
The gateway EAGLESTP performs ten digit final global title translation and routes the CLASS query to the recipient switch. Remote subsystem management is performed. The recipient switch processes it as appropriate. The destination SSP can route the response message directly to the originating SSP, since the point code and SSN for the originating SSP would have been carried unchanged in the calling party address of the SCCP.
Internetwork LIDB Query with 6 Digits Included in the Global Title Address
Figure 4-17 Internetwork LIDB Query with 6-Digit GTA

-
The operator service system launches a LIDB query for 312-727-1111. The switch formulates the query using the alias point code of the STP as the destination, and codes the SCCP global title address with the NPANXX of the queried number (312-727). The translation type is for a LIDB query.
-
The STP receives the query and looks up the global title address of 312-727 in the six digit global title translation table identified by the translation type. Since 312-727 has been designated as a portable NPANXX, the EAGLESTP forwards the query to the local LNP global title translation function.
-
The LNP global title translation function recognizes that only 6 digits are present in the global title address. Based on the translation type, the type of query (LIDB) is determined, and the LNP global title translation function decodes the necessary portion of the LIDBTCAP message to determine the ten digit telephone number for the LIDB query. Once the telephone number has been retrieved from the TCAP portion, the LNP global title translation function checks to see if there is a ten digit translation for the number. If there is a match on the full 10 digits of the telephone number, the translation information is used to route the message. (When no match is found for the 10 digit telephone number in the global title translation translations, the default data would be examined on a six digit basis to determine the translation information.) In this case, the ported number is served by another network, so the ten digit translation indicates a non-final global title translation to route to that network's gateway.
-
The EAGLESTP would perform MTP routing for the message. The message would be routed to the gateway STP in the next network.
-
The gateway STP receives the LIDB query and processes it as appropriate. The gateway STP may be able to perform a final global title translation based on the six digit global title address value, or may need to perform an LNP global title translation to route the message on ten digits. The gateway STP performs remote subsystem management.
LNP—Query Routed as Non-Final Global Title Translation (Release 22.0)
This is a case where the LNP query is routed as a non-final global title translation MSU. The EAGLE STP first performs the regular 6 digit global title translation. If the result of the global title translation is an internal LNP query application, the LNP query is processed and the response is sent to the originating switch. This example illustrates both normal 6 digit global title translation and LNP query processing are done on the same STP. The originating switch uses a separate capability point code (different from capability point code used for non-LNP global title translation) to route LNP global title translation traffic. The advantage of using a separate capability point code is that Level 3 network management can be performed independently for LNP global title translation traffic and non-LNP traffic, such as 800 global title translation traffic. For example, if the LNP application is manually taken out of service, the STP can divert the LNP traffic to the mate by sending a TFR concerning the LNP capability point code. The EAGLE LNP continues to process 800 global title translation traffic.
Figure 4-18 LNP Query Routed as a Non-Final Global Title Translation

-
Line A (708-224-1111) dials Line B (708-713-2222).
-
The originating switch performs digit analysis on the dialed digits to determine how to route the call. The switch determines that B is in a portable NPANXX (708-713) and the line does not reside on the switch.
-
The switch sends an AIN (Info_Analyzed) or IN (InstructionStart) query based on the dialed digits to the capability point code of the EAGLE STP pair. Different capability point codes are used for LNP and non-LNP global title translation.
-
The EAGLE STP performs global title translation on the query and sends the query to a local LNP subsystem. The local LNP subsystem finds the telephone number in its LNP database and sends an AIN (Analyze_Route) or IN (ControlConnect) response containing the location routing number (LRN) (312 979) of the recipient switch.
-
The originating switch receives the LNP response and analyzes the data. The LRN is translated in the LNP routing tables and an ISUP route out of the switch is determined. The LRN is stored in the called party number parameter and the dialed digits are stored in the generic address parameter of the ISUP IAM message. The FCI translated called number indicator is set to indicate a query has been done (set to “translated number”).
-
The call is routed to the recipient switch based on the LRN.
-
The recipient switch receives and processes the contents of the IAM message. The switch determines that an LRN is received and that it is the switch’s LRN, and the switch replaces the called party number parameter's contents with the dialed digits stored in the generic address parameter. The switch does digit analysis on the dialed digits and finds the subscriber on the switch.
-
The recipient switch completes the call to the subscriber.
LNP—Report LNP Status Command (Release 22.0)
The rept-stat-lnp command displays the current status of LNP. This command uses the two parameters, loc and card.
The loc parameter is used to display a detailed status of LNP information for the TSM specified by the card location. This detailed report includes information for each of the global title translation (GTT), LNP message relay (LNPMR), LNP query service (LNPQS) and automatic call gapping (ACG) functions.
The card parameter has only one value, sccp-all. When card=sccp-all parameter is specified, a detailed status of LNP information for all SCCP cards is provided.
When the rept-stat-lnp command is entered with no parameters, a summary of the LNP status of all equipped TSMs is provided. This summary includes global title translation (GTT) and LNP function status for every TSM as well as LNPQS system information. The possible states of the global title translation status are ACTIVE and SWDL (software loading). The possible states of LNP Status are ACTIVE, OFFLINE and SWDL.
Refer to the Commands Manual for current information on this command.
LNP—Rerouting Messages for the Local Subsystem (Release 22.0)
If the local LNP subsystem is unavailable and the mated subsystem is available, EAGLE uses the routing indicator to determine whether to reroute the message.
If the routing indicator of the message is SSN, EAGLE does not reroute the message to the mate. In this case, EAGLE is acting as an end node, and end nodes do not reroute. If the return on error option is set, EAGLE will generate a UDTS, otherwise it discards the message
If the routing indicator of the message is GT, EAGLE reroutes the message to the mated subsystem.
LNP—Retrieve LNP Database Time Stamp Command (Release 22.0)
The rtrv-lnp-dbts command displays the LNP database time stamp corresponding to the latest LNP Database update applied by the LSMS.
The time stamp displayed by this command is updated when an LNP database is downloaded from the LSMS with the chg-db:action=import command or when a command updating a 10 digit telephone number subscription is received from the LSMS.
Refer to the Commands Manual for current information on this command.
LNP—SCCP Management on the LIMs (Release 22.0)
SCCP Management (SCMG) on the LIM is used when the LIM does not have an SCCP card assigned to it. The following figure shows the message flow for SCMG. If an SCCP message arrives destined for EAGLE, the cluster manager (CM) attempts to send the message to an SCCP card. If the LIM is not assigned to an SCCP card, the cluster manager sends the message to SCMG on the LIM.
Figure 4-19 SCMG on the LIM

SCMG on the LIM first determines if all SCCP cards have failed. It performs the following functions when all SCCP cards are unavailable:
-
Generate response method SSPs if the routing indicator in the message is SSN for a local subsystem, other than SCMG.
-
Notify MTP to generate response method TFPs if the routing indicator of the message is GT and is destined for an EAGLE capability point code that is used for LNP.
-
Generate UDTS messages if the incoming message is a UDT with the return on error option.
If some SCCP cards are available, SCMG does not send SSPs or TFPs. In this case, the SCCP cards are available, but are overloaded. This is a partial failure: some LIMs have been denied service, but other LIMs have SCCP service. SCMG on the LIM still generates UDTS messages if the incoming message is a UDT with the return on error option.
Note:
If the UDT message has a calling party address whose routing indicator is set to GT, the LIM does not generate a UDTS, because the LIM cannot perform global title translation.
The following table shows what actions the EAGLE takes when SCCP cards are unavailable and a message arrives requiring LNP.
Table 4-17 Receiving Messages when SCCP is Unavailable
| Routing Indicator in Incoming Message | DPC | Full or Partial Failure | LNP Status | Message Handling | Network Management |
|---|---|---|---|---|---|
|
GT |
Capability Point Code |
Full |
-- |
Generate UDTS |
Send TFP Concerning CPC |
|
GT |
True Point Code |
Full |
-- |
Generate UDTS |
Send UPU |
|
SSN |
Capability Point Code |
Full |
-- |
Generate UDTS |
None |
|
SSN |
True Point Code |
Full |
-- |
Generate UDTS |
Send SSP Concerning True Point Code |
|
GT |
LNP Capability Point Code |
Partial |
Online |
Generate UDTS |
None |
|
GT |
True Point Code |
Partial |
Online |
Generate UDTS |
None |
|
SSN |
LNP Capability Point Code |
Partial |
Online |
Generate UDTS |
None |
|
SSN |
True Point Code |
Partial |
Online |
Generate UDTS |
None |
|
GT |
LNP Capability Point Code |
Partial |
Offline |
Generate UDTS |
Send TFP Concerning CPC |
|
GT |
True Point Code |
Partial |
Offline |
Generate UDTS |
None |
|
SSN |
LNP Capability Point Code |
Partial |
Offline |
Generate UDTS |
None |
|
SSN |
True Point Code |
Partial |
Offline |
Generate UDTS |
Send SSP Concerning True Point Code |
|
GT |
Non LNP Capability Point Code |
Partial |
-- |
Generate UDTS |
None |
|
SSN |
Non LNP Capability Point Code |
Partial |
-- |
Generate UDTS |
None |
LNP—Service Provider Commands (Release 22.0)
Refer to the Commands Manual for current information on the following commands.
ent-lnp-sp
The ent-lnp-sp command is used to assign an LNP service provider to the database. The ent-lnp sp command uses only one parameter, sp—4 alphanumeric characters identifying the service provider.
dlt-lnp-sp
The dlt-lnp-sp command is used to remove an LNP service provider from the database. The dlt-lnp-sp command uses only one parameter, sp—4 alphanumeric characters identifying the service provider.
rtrv-lnp-sp
The rtrv-lnp-sp command displays the LNP service provider information in the database.
LNP—Split NPA Commands (Release 22.0)
Refer to the Commands Manual for current information on the following commands.
By splitting the NPANXX, the user can force 2 different NPANXXs to reference the same last 4 digits of a 10 digit ported telephone number in the database. When either NPANXX is updated, the 10 digit ported telephone numbers in each NPANXX with the same last 4 digits are updated. When the NPANXX is split, all existing NPANXX data for the NPANXX being split is copied to the new NPANXX.
ent-split-npa
The ent-split-npa command is used to add a split NPANXX to the database.
dlt-split-npa
The dlt-split-npa command is used to remove a split NPANXX from the database. The dlt-split-npa command uses only one parameter, npanxx - the split NPANXX, the value in either the NPANXX or NEW NPANXX fields of the rtrv-split-npa command output.
rtrv-split-npa
The rtrv-split-npa command displays all split NPANXXs in the database. Displaying the split NPANXX is done from the perspective of the old NPANXX, the NPANXX which contains default data.
LNP—Subsystem Application Commands (Release 22.0)
Refer to the Commands Manual for current information on the following commands.
ent-ss-appl
The ent-ss-appl command is used to reserve a subsystem number for the LNP application and place the LNP application either online or offline using the ent-ss-appl command.
dlt-ss-appl
The dlt-ss-appl command is used to remove a subsystem application from the database using the dlt-ss-appl command. The dlt-ss-appl command uses only one parameter, :appl = the subsystem application,. The EAGLE LNP contains only one subsystem application, the LNP subsystem application.
chg-ss-appl
The chg-ss-appl command is used to set an existing subsystem application either online or offline using the chg-ss-appl command.
rtrv-ss-appl
The rtrv-ss-appl command is used to display all of the applications from the database. The command displays the application type, subsystem number, and application status.
LNP—System Options Commands (Release 22.0)
Refer to the Commands Manual for current information on the following commands.
chg-lnpopts
The chg-lnpopts command is used to change the LNP specific options.
rtrv-lnpopts
The rtrv-lnpopts command displays the LNP specific system options in the database.
LOCREQ Query Response (Release 42.0)
The LOCREQ Query Response feature allows the EAGLE 5 ISS to respond to LOCREQ queries with a LOCREQ response message for both ported and non-ported subscribers.
The LOCREQ Query Response feature populates the RN of the ReturnResult message. Service Portability (S-Port) processing is used to control whether Generic Routing Number (GRN) or default RN digits are used for the RN in the ReturnResult message.
Feature Control Requirements
- FAK for Part Number 893-0385-01
- The A-Port (Part Number 893-0166-01) or IS41 GSM Migration (Part Number 893-0173-01) feature must be turned on before the LOCREQ Query Response feature can be enabled.
- The S-Port feature (Part Number 893-0379-01) must be turned on before S-Port processing can occur.
- The MNP service must be online before message processing can occur.
Login Failure Message (Release 21.0)
When a user attempts to log in to the EAGLE and enters either an invalid user ID or password, the EAGLE currently responds with the following message.
Error Messages
E2264 Cmd Rej: Password verification failed
Error message E2264 is the same message that is issued when the new and verify passwords entered during a password change do not match.
When this message is issued after a failed login attempt, it implies that only password was invalid, when an invalid user ID was entered with a correct password, or both the user ID and password were invalid.
Now, after a failed login attempt, the EAGLE responds with a new message,
E2757 Cmd Rej: Invalid userID/password combination.
When this message is received, the user should verify both user ID and password.
Error message E2264 is still issued when the new and verify passwords entered during a password change do not match.
Login Success or Failure Tracking (Release 21.0)
When a user has successfully logged on to the EAGLE, a message is displayed followed by 2 lines of login history information. The login history information contains the number of login failures that have occurred since the last time the user successfully logged in to the EAGLE and the date and time of the user’s last successful login and the terminal that the user logged in to the EAGLE on. At each successful login, the login history messages are displayed to the user in the scroll area.
xxxx LOGIN failures since last successful LOGIN
Last successful LOGIN was on port zz on yy-mm-dd @ hh:mm:ss
where:
xxxx—the number of unsuccessful login failures since the last successful login
zz—the number (1 - 16) of the port on which the last successful login occurred.
yy-mm-dd—the date of the last successful login
hh:mm:ss—the time of the last successful login
An unsuccessful login attempt is any use of the login command, while not already logged on, that does not result in the user getting logged on to the EAGLE. Some examples of an unsuccessful login in which the failure count maintained for the user ID is incremented are:
-
user ID valid, password invalid
-
user ID valid, password valid, user ID is already logged on at some other port.
-
user ID valid, password valid, user ID has been suspended
-
user ID valid, password valid, a password change is required and the new password is not valid
-
user ID valid, password valid, the password is older than allowed by the
pageparameter of either theent-user,chg-user, orchg-secu-dfltcommands, the new password is not valid. -
user ID valid, password valid, the user ID has been inactive for a period of time that is greater than the value of the
uoutparameter of either theent-user,chg-user, orchg-secu-dfltcommands.
Login attempts that are rejected while a terminal port is temporarily locked out due to excessive login failures are not counted. While the terminal port is temporarily locked out, the EAGLE immediately rejects all login attempts regardless of the user ID specified on the login command and makes no attempt to verify that the specified user ID.
Logout on Communications Failures (Release 22.0)
Whenever communications is lost between the EAGLE and a terminal, the user logged on to that terminal will be automatically logged off. Some examples of communications loss are:
-
terminal is powered off
-
telephone connection between dial-up terminal and EAGLE is disrupted
-
directly-connected terminal is unplugged from the backplane.
When communications between EAGLE and the terminal are re-established, the user must login on the terminal again to access the EAGLE on that terminal.
This does not apply to SEAS terminals. SEAS terminals are considered to be connected to the EAGLE by secure lines and the login command cannot be entered on that terminal.
When a user is logged off of a terminal because of a communications loss, the following message is displayed to all terminals that are able to receive unsolicited system administration messages in addition to the affected terminal.
User xxxxxxxx auto logged out (communications failure) on port yy.
Where:
xxxxxxxx = the user ID that was logged off
yy = the affected terminal port (1 - 16)
If a user is logged off a terminal when the system is in the middle of processing a command that gathers passwords (for example, the chg-pid, chg-user, or ent-user commands), any prompt that is being displayed is removed and the character echo (which was disabled so that the password could be entered) is re-enabled. If the communications loss occurs while the system is in the middle of processing other types of commands (such as a database backup or restore), the user is logged off the terminal, but the command will continue to be executed until it has completed.
If the communications loss occurs while displaying the password prompt while the login command is being executed, the command is not interrupted since while the login command is in progress, the user is not yet logged in.
If the keyboard is locked when the communications loss occurs, the user is logged off and the keyboard is unlocked.
If a communication failure occurs while a file transfer is in progress, the user is logged off the terminal, but the file transfer continues. The communications failure may or may not affect the successful transfer of the file.
LRN Table Increase (Release 26.1)
This feature increases the size of the LRN table within EAGLE from 30000 LRN entries to 100000 LRN entries. It provides the user the ability to administer up to 100,000 LRN entries at the EAGLE STP. This number was selected because there are possibly 25,000 end offices, with two LRNs per office (2X maximum capacity).
The enlarged number of LRN entries applies to the OAM and SCCPs GPLs.
M2PA on IPLIMx (Release 29.1) (IP7 Release 7.1)
Description
The M2PA on IPLIMx feature provides support for the IETF's SS7 MTP2-User Peer-to-Peer Adaptation Layer (M2PA) protocol to the IPLIMx, prior to RFC status of the protocol.
The SS7 MTP2-User Peer-to-Peer Adaptation Layer (M2PA) protocol supports the transport of SS7 Message Transfer Part (MTP) Layer 3 signaling messages over IP, using the services of SCTP. This protocol would be used between the IPLIMx and an IP Signaling Point employing the MTP Level 3 protocol. M2PA is an IETF-based replacement for the EAGLE STP IP Transport feature.
This protocol is intended for use between:
-
a Signaling Gateway (SG) and a Media Gateway Controller (MGC)
-
an SG and an IP Signaling Point (IPSP)
-
an SG and another SG
where Signaling Gateway (SG) is the IPLIMx-equipped EAGLE STP or IP7 Secure Gateway.
The M2PA on IPLIMx feature enhances IPLIMx in the following ways:
-
Adds the M2PA adapter type when provisioning an association for an IPLIMx card.
-
Provides an M2PA implementation on IPLIMx that is compliant with v6 of the M2PA internet draft.
-
A M2PA link provides for zero message loss on fail-over, while a M3UA link can lose messages.
-
A M2PA link provides additional MTP2 features beyond that provided by either SAALTALI or M3UA links.
-
A M2PA association acts as both server and client. Both sides of an M2PA link may initiate the association. Two EAGLEs or Secure Gateways can be connected using M2PA links.
The following aspects of IPLIMx remain unchanged by this feature:
-
IPLIMx on SSEDCM (870-2372-xx) continues to support both SAALTALI and M3UA links.
-
IPLIMx on SSEDCM continues to provide a card capacity of 3000 TPS. Application-rated capacity on other cards is unaffected by this feature.
-
IPLIMx on SSEDCM now supports a maximum of eight signaling links. This maximum applies to links of the SAALTALI, M3UA, and M2PA types.
-
IPLIMx continues to support only DPC-SLS routing. Routing keys are not supported.
-
Multiple ITU-N groups support is provided by SAALTALI and M3UA links. Support of multiple ITU-N groupcodes over M2PA links is provided only for links connecting two Tekelec SGs. Multiple ITU-N groupcode support is not provided by a M2PA link connecting a Tekelec SG to a non-Tekelec IP signaling point.
-
IPLIMx does not support ISUP Normalization.
This feature allows for convergence of some signaling and data networks. Switched Circuit Network signaling nodes would have access to databases and other devices in the IP network domain that do not employ SS7 signaling links.
Likewise, IP telephony applications would have access to SS7 services over B, C, and D links. There also may be operational cost and performance advantages when traditional signaling links are replaced by IP network "connections."
Hardware Requirements
This feature requires the Single Slot EDCM (870-2372-01).
Limitations
The M2PA draft v6 protocol provides no facility for specifying network context, such as a group code or network appearance.
IPLIMx supports multiple ITU-N groupcodes over a M2PA link, when the link connects two Tekelec SGs, and each Tekelec SG has the ITUDUPPC feature bit enabled. IPLIMx does not support multiple ITU-N groupcodes over a M2PAlink, when the link connects a non-Tekelec signaling point, or the Tekelec SG ITUDUPPC feature bit is disabled.
M2PA RFC Support (Release 34.3)
The MTP Level 2 Peer to Peer Adaptation Layer (M2PA) is a protocol used between the SCTP and the MTP Level 3 that enables SS7 links to run over IP.
M2PA provides a mechanism to transport SS7 MTP2 user signaling (e.g., MTP3 messages) over IP using SCTP. M2PA enables seamless operation between MTP2 user peers in the SS7 and IP space.
The M2PA RFC Support feature adds functionality to support the M2PA RFC implementation while continuing to support earlier (Draft 6) implementations.
To aid the transition from Draft 6 to RFC, the following changes are implemented:
-
20 new M2PA timer sets are created for M2PA RFC associations.
-
Existing associations are changed to have ver=d6 during upgrade.
-
M2PA Draft 6 timer set values were not changed during upgrade (T16 changed from ms to s, hence table values are multiplied by 1000).
-
M2PA Draft 6 associations use the d6 timers.
-
M2PA RFC adapters use the rfc timers.
Note:
It is not necessary to change the m2patset value on the association to retrieve the new timer values.
-
The chg-m2pa-tset command defaults to the rfc values.
-
To change the MP2A Draft 6 timers, a new ver=d6 parameter is specified.
M3UA Protocol Enhancements (EAGLE Release 30.0/IP7 Secure Gateway Release 8.0)
Description
Customers for M3UA have requested the implementation of the enhancements to RFC3332 to ease Application Server development, enhance robustness, and incorporate support for the SG abating congestion and maintaining congestion status of SS7 destinations on behalf of AS's.
Since the introduction of the IETF Sigtran protocols in IP7 Secure Gateway Release 5.0, the IETF has created newer versions of these protocols. This feature updates the IP7 Secure Gateway and EAGLE IPLIMx implementation of these protocols to the current revisions.
The following summarizes the M3UA RFC updates to this feature:
-
Tekelec's M3UA implementation adds support for the optional ASP ID parameter.
-
Congestion Control
-
The Secure Gateway prevents a UA (IETF User Adaptation Layers) association from remaining congested forever.
-
The Secure Gateway maintains congestion status of SS7 destinations on behalf of the Applications Servers, as well as abates congestion.
-
-
This feature complies with RFC3332, and supports additional protocol updates.
-
This feature also supports several “custom” extensions to RFC3332, to satisfy customer requests.
Hardware Requirements
The M3UA for IP7 8.0 feature runs on existing hardware, i.e. the Single Slot Enhanced DCM (P/N 870-2372-01).
Limitations
-
Tekelec's implementation neither supports nor prevents hooking up M3UA to M3UARFC associations, and relies on the M3UA user to configure both ends correctly. A mismatch between versions can transition to the ASP-UP and ASP-Active States, although DATA Messages and others may fail with error messages returned. No adverse affects should occur either.
-
In Tekelec's implementation, since individual queues are not allocated to ASs, any initiation of the AS Recovery Timer T(r) causes the L3_L2 queue for the entire IPGWx card to be placed on hold, queuing messages for all of the AS's ASPs assigned to the card. Because multiple ASs can effectively be assigned to one card, multiple instances of T(r) can be in effect at one time controlling the same L3_L2 queue.
The net result is that the total time the L3_L2 queue is on hold is longer than the duration of the first timer instance, and is not predictable. Because the delay between multiple instances of the timer can't be predicted, the overlap can't be predicted. If each AS is assigned a different value of T(r), this complicates the problem. Therefore, the total time the queue can be on hold is bounded by either an absolute 200 ms, or by the queue depth exceeding congestion thresholds.
Tekelec's implementation will not account for the ASP ID Race Condition. If two ASPs send ASP-UP messages containing the same ASP ID on two different cards simultaneously, there's the potential that the same ASP ID value will be assigned to both the ASPs.
Make DB Split Feature and GFlex MAP Layer Routing Work With Each Other (Release 46.5)
This feature allows GTT Action Services to work together with the RTDB Split Feature (120M DN and 120M IMSIs via split database). The SCCP card selection on LIM cards is done on the basis of the Opcodes from the MAP layer. If the Opcode is not supported, selection is then done on the basis of the SNP parameter. For the GTT Actions table, the dependency to activate "EPAP Data Split" and GFLEX MLR is removed and the user can use the functionality of both features together. This compatibility occurs when GTT Action is executed on GTT enabled LIM cards (in cooperation with the Add GTT on SLIC IPSG (6500 TPS) enhancement).
The Services in GTT Action can also be configured if the 240 Million SPLIT DB feature is enabled, and vice versa.
Management of Unused User IDs (Release 21.0)
In Release 21.0, the EAGLE maintains the date and time that each user ID last successfully logged on to the EAGLE. During the login process, the system computes how many days have elapsed since the last successful login. If the number of elapsed days exceeds the value of the uout parameter, used with either the ent-user, chg-user, or chg-secu-dflt commands, access to the EAGLE is denied, and the following message is displayed to the user.
Error Message
E2752 Cmd Rej: UserID has become obsolete and cannot be used
This test for inactivity is performed after the user ID and password combination has been validated, and before any of the password aging tests.
The rstlsl=yes parameter with the chg-user command resets the last successful login date associated with the user to the current date. This allows that user to login to the system.
When a user ID is initially created, the last successful login date and time that is entered in the database is set to the date and time that the user ID was created. If a user ID is created and never used, it becomes obsolete when the number of days the user ID was inactive, measured from the creation date, is greater than the value of the uout parameter. At that time, the system does not allow a login session to be established with that user ID.
This feature does not apply to all user IDs assigned to the Security Administration command class. If the EAGLE detects that all user IDs have been inactive longer than value of the uout parameter (for example, the system administrator mis-typed the date 10 years in the past with the set-date command resulting in all user IDs appearing obsolete to the system), no one would have access to the EAGLE and the EAGLE would be un-administrable. Since the EAGLE requires at least one user ID to be assigned to the Security Administration command class, by having this feature not apply to any user IDs assigned to the Security Administration command class ensures that at least one user will always have access to the EAGLE.
Managing deprecation of Java Applet plugin support from Browsers (Release 16.2)
This feature makes the EPAP GUI Banner independent of Java. The Java Applet plugin is no longer needed to launch the EPAP GUI Banner. See "EPAP GUI Main Screen" in Administration Guide for me details on the updated EPAP Banner Components.
Manual Deactivation of SRST Message (Release 21.0)
When a destination for a route becomes restricted or prohibited, the EAGLE starts sending signaling route set test (SRST) messages for that destination. This feature allows a user to manually stop sending signaling route set test messages for a specific destination on a specific route using the dact-rstst command. The destination of the route must be either the DPC of the route, a cluster point code of a route, or an entry on the cluster routing exception list. The route’s status is changed to allowed.
If the SRST messages for a particular destination have been manually deactivated and that destination becomes restricted or prohibited again, the dact-rstst command must be issued again to manually stop sending the SRST messages for that destination.
MAP Table Increase (Release 29.0)
Description
With the MAP Table Increase feature, the number of GTT MAP Table entries can be increased from 1024 to 2000 or 3000, independent of the GTT capacity. The GTT MAP Table is used for final global title applications. This feature is also known as the XMAP feature.
Hardware Requirements
All existing SCCP ASM cards must be replaced with SCCP TSM or better (DSM) equipment when activating XGTT.
All existing SCCP ASM cards must be replaced with SCCP TSM or better (DSM) equipment when activating XMAP.
Measurements Enhancements (Release 22.0)
These new measurements are being added to the EAGLE.
-
The GTWY measurement report type.
-
The RBASE measurement report type.
-
These measurements in the daily reports (MTCD and MTCDTH): OCTRETRN, TLNKACTV and MSURCERR.
-
The MTCH measurement report type for the LNP entity. This report contains measurements that apply to the LNP feature. The details of this report are discussed in the LNP Feature Notice.
The GTWY measurement report collects and reports gateway-related data from the STP. The gateway related data collected for this report is the network management and global title translation load on the EAGLE, and the source of this load. The level and source of pass through TCAP traffic is also collected. In previous releases, the MTP cards in the EAGLE did not measure the data required to be reported for the GTWY measurement report. In release 22.0, the MTP cards measure this data which is reported when requested. The MTP cards are polled every 30 minutes for the gateway-related data. The gateway-related data is retained by the EAGLE for 24 hours.
The addition of the GTWY measurements increases the amount of measurements data collected and reported. To make sure that no measurements data is lost when the data is printed on a printer, Release 22.0 requires that the minimum baud rate of the printer is 9600 bps and that the printer must be able to print at a minimum at 1200 characters per second.
The RBASE measurement report reports various data related to the configuration or status of the EAGLE’s major configurable components. The data that appears in this report could be obtained in an existing system by issuing a variety of rtrv-xxxx and rept-stat-xxxx commands. In release 22.0, this information can be obtained by entering a single command and can be displayed in a single report. The data in this measurement report is obtained from either the database or from maintenance tasks performed on the EAGLE. The data is not periodically collected and stored in same the manner of other measurements data, but it is collected on demand when a RBASE measurement report is requested.
Measurements Platform Filename with CLLI (Release 31.3)
The Measurements Platform Filename with CLLI feature allows Measurement Platform processors on several EAGLEs to send their measurements reports to a single directory on a centralized FTP server without duplicate file name problems or overwritten files caused by multiple EAGLEs writing to the directory.
The Measurements Platform Filename with CLLI function is controlled. Feature ON/OFF status is controlled by a measurements option. when the option is turned ON, the unique CLLI field for each EAGLE is prepended to the beginning of the measurements report file name.
The only other major impact of this feature on the filenames generated to the FTP server is that when the option is ON the year is not included as a part of the name.
Measurements Platform IP Security (Release 31.6)
Description
Secure Shell defines a protocol for secure network services over any non-secure network. The Secure Shell utility SFTP is a file transfer replacement for FTP used for transferring Measurements Platform measurement reports.
SFTP uses the same provisioning information as FTP (IP address, username, password) and transparently replaces FTP. The EAGLE OA&M IP Security Enhancements feature provides the Secure Shell SFTP file transfer program on the EAGLE for the Measurements Platform IP Security feature (and for the IP User Interface telnet sessions).
The EAGLE OA&M IP Security Enhancements Feature provides tools to securely pass data across an otherwise non-secure network. Once the EAGLE OA&M IP Security Enhancements Feature is turned on, the EAGLE provides secure measurements information transfer between the EAGLE and the target server.
In order to use security, the target server needs to support Secure Shell Server with SFTP specified with subsystem option in SSH Server configuration file. When operational, the secure file transfers requires SSHD Server & SFTP server, version 2.0, to be available. (Customer responsibility)
The hardware baseline for EAGLE 31.6 software release only supports EDSM-2G (870-2372-03) for the MCP application. If any DSM-2G card is presently congigured to run the MCP application in an EAGLE 31.6 system, it will be auto-inhibited during it's loading process. The hardware baseline is independent of activated features. Therefore if an MCP is provisioned in any 31.6 system, it must be running on an EDSM-2G.
The swap of hardware from DSM-2G to EDSM-2G for MCPMs must be done prior to the system being upgraded to EAGLE 31.6. The upgrade command will verify that all MCP provisioned in a system are running EDSM-2G prior to executing the upgrade. In event of an MCP running on a DSM-2G, the MO must be removed and the system will need to be booted out of upgrade and the hardware swapped, prior to any re-attempt. This check is to prevent the loss of any MCP service.
If the IP security feature is activated before the software upgrade to Release 31.6, a secure FTP server should be in the Measurements FTP server list before starting the upgrade. The FTP server list can be retrieved via rtrv-ftp-serv. All servers listed with app=meas are Measurements FTP servers. A maximum of two can be Measurements FTP servers. Servers may be provisioned with the ent-ftp-serv command. After the MCP software is upgraded during EAGLE Upgrade to 31.6, it will immediately begin transferring files to the secure FTP server. If no secure FTP server is found, the report transfers will fail. No servers can be provisioned during upgrade, so the servers must be provisioned before upgrade in order to transfer all measurements.
The EAGLE OA&M IP Security Enhancements feature provides the Secure Shell SFTP file transfer program on the EAGLE for the Measurements Platform IP Security feature.
Once the EAGLE OA&M IP Security Enhancements Feature is turned on, the EAGLE provides secure measurements information transfer between the EAGLE and the target server.
Hardware Required
The Measurements Platform feature in Release 31.6, with or without use of the IP Security feature, requires an MCPM card with 32MB FSRAM and 2 GB RAM (EDSM-2G, part number 870-2372-03). This is a hardware baseline change for the MCPM to be upgraded to the EDSM-2G.
Note:
Release 31.X baseline hardware includes GPSMIIs, HMUXs, -10s TDMs. If these modules are not equipped the act-upgrade command will be rejected.
Limitations
-
This feature provides secure access for the EAGLE transfer of data off-board to remote SFTP servers.
-
This feature does not provide the remote Secure Shell client or server applications (SSH, SFTP).
-
The EAGLE OA&M IP Security Enhancements feature is an On/Off feature. Turning on the EAGLE OA&M IP Security Enhancements disables the unsecure FTP, and telnet functions for all MCPM and IPSM cards, and enables secure datat transfer. Turning off the EAGLE OA&M IP Security Enhancements feature disables the secure data transfer for all MCPM and IPSM cards and enables Telnet/FTP functions. Security cannot be enabeld and disabled separately for telnet and Measurements Platform.
-
If data transfer is in progress when the EAGLE OA&M IP Security feature is turned on or off, the transfer will be allowed to complete. Subsequent transfers will occur in the mode that is enabled by the change in the feature status (on or off, secure or not secure). The Measurements Platform entries in the FTP Servier table must be defined to allow the switch between secure and unsecure data transfer.
-
Multiple SFTP sessions are not allowed on an MCPM card. Each MCPM card in an EAGLE system shall support one SFTP session, but only one session is allowed to be in progress at any given time on the Measurements Platform, regardless of the number of MCPMs installed.
-
The Measurements Platform as FTP Client provides no inherent control of access to the FTP session (there is no available way to manually exchange server keys on the EAGLE). Access is controlled at the FTP Server. Thus, references to IP Security on the Measurements Platform essentially describe encryption of the data transmitted during the FTP session.
-
There is the potential for the restart data to be over-written on EDSMs. Should a software error occur, the MCPM card will cold-reboot and request reload from mate. Should the fault occur simultaneously on both MCPM cards, Measurement data will be lost.
Measurements Platform—Phase 1 (Release 28.0)
Description
The Measurements Platform supports the growth path of the EAGLE STP beyond 700 links by providing a dedicated processor for collecting and reporting STP, LNP, INP, G-Flex, and G-Port Measurements data. This platform consists of multiple MCPM (Measurement Collection and Polling Module) cards in a primary/secondaries configuration, in which a single primary MCPM performs all collection and reporting functions. The secondary MCPM cards serve as backup for the primary.
Note:
The measurements platform is required for customers with more than 700 links.
The following figure presents a logical diagram of the Measurements Platform and its interfaces to the customer's network and the existing EAGLE architecture. The EAGLE interface is via the standard IMT bus, and allows communications with the network elements and the OAM. The interface to the customer's network supports the FTP transfer of Measurements reports to an FTP server.
Refer to the Database Administration Manual - System Management for configuration information. Refer to the Maintenance Manual for detailed measurements information.
Figure 4-20 Measurements Platform Architecture

Hardware Required
The Measurements Platform requires a minimum of 2 MCPM cards with at least 2 GB of memory. For Release 28.0, the Measurement Platform uses GPSM-II based cards (P/N 850-0622-01) as the MCPM cards.
Caution:
Never install or initialize MCAP cards in MASP slots 1113 and 1115 after features that require GPSM-II cards are provisioned. Attempting to initialize MCAP cards with GPSM-II features provisioned will cause a system outage. Before replacing an existing GPSM-II card in a MASP slot (1113 and 1115) contact Tekelec Customer Service.
During card boot up, the amount of memory in the card is verified; if it is less than 2 GB, the card is inhibited.
For detailed information on hardware, refer to the NSD Hardware Manual.
Message Flow Control Replacement for TVG (Release 44.0)
Message Flow Control (MFC) provides a framework to control the flow of data between cards based on the capacity of the services provided by the cards. The MFC framework can be used to replace the Group Ticket Voucher (TVG) framework.
When a server card determines that the capacity for a service is reached, the service is considered to be 'in flow control'. The server card broadcasts a message to all cards indicating that the service is not available for the remainder of a configured time slice and specifies the interval that defines the remainder of the time slice. When the time slice expires, the service is automatically marked available again on all client cards, and the server card is considered to be 'out of flow control'.
MFC supports two service types:
- Card Services are provided by a card, and the capacity stated by that card service only affects the usage of that card. If the capacity of a card service is exhausted, only that service on that card is affected. The client card can obtain the service from another card. A card service is used for features with an ‘N+1’ configuration.
- System Services are provided by the system as a whole. Several cards can provide the same system service, and each card can have a different rated capacity. A service request that is sent to a system service is sent to all cards that provide the service. If the capacity of the system service is exhausted on one card, the service for the whole system group is in flow control. A system service is used when the available pool of resources must be limited by the weakest link (the card with the lowest rated capacity).
When an application that is using the MFC framework needs to use a service, the application looks through a list of cards or services and makes a service request. For card services, if the desired card is in flow control, the application selects a different card and uses MFC to qualify its flow control status. For system services, if any card providing a system service is in flow control, the application has to wait until the system service is out of flow control.
Feature Control Requirements
MFC is provisioned using the on=mfc option in the chg-stpopts command. After MFC has been provisioned, the My Oracle Support (MOS) must be contacted to return control to TVG.
MFC for EROUTE (Release 44.0)
Message Flow Control (MFC) can be used to control EROUTE traffic from the MTP/OAM application to the EROUTE application. If MFC is off, then TVG is used for flow control (for cards that support TVG).
See Message Flow Control Replacement for TVG (Release 44.0) for additional information about MFC, including Feature Control and Hardware Requirements.
MFC for MTP3 (Release 44.0)
Message Flow Control (MFC) can be used to control the flow for INM and SNM MSUs and MTP layer 3 routing. If MFC is off, then TVG is used for flow control for INM and SNM (for cards that support TVG), and for the linkset rerouting that is used in MTP Layer 3 routing.
See Message Flow Control Replacement for TVG (Release 44.0) for additional information about MFC, including Feature Control and Hardware Requirements.
MFC for SCCP (Release 44.0)
Message Flow Control (MFC) can be used to control the flow of SCCP traffic between LIM cards and Service Module cards. If MFC is off, then TVG is used for flow control (for cards that support TVG).
See Message Flow Control Replacement for TVG (Release 44.0) for additional information about MFC, including Feature Control and Hardware Requirements.
MFC for SLAN (Release 44.0)
Message Flow Control (MFC) can be used to control STP LAN service requests. If MFC is off, then TVG is used for flow control (for cards that support TVG).
See Message Flow Control Replacement for TVG (Release 44.0) for information on MFC, including Feature Control and Hardware Requirements.
Miscellaneous Command Adjustments (Release 26.0)
Refer to the Commands Manual for current command usage information.
Activate Echo to a Terminal
Customers want the ability to echo a terminal to another terminal(s), in addition to a printer. This capability will allow customers to monitor terminal command input and output from another terminal. This will also allow Tekelec’s Technical Services group to monitor customer terminal activity while dialed in on a customer's switch.
Also, during upgrades, this feature will allow Technical services to monitor what the customer is entering into the terminal, step-by-step.
Note that unsolicited output (alarm and network messages) still require the chg-trm command to be sent to the screen.
The terminal receiving the echo must be logged on.
Figure 4-21 Echoing Remote Terminal Input/Output

Miscellaneous Command Adjustments (Release 26.1)
Customers desire multiple enhancements to the administration functionality for the OAM. The following sections describe the enhancements implemented for Release 26.1.
Different Database Level Alarm Repetition When UAM 34 Has Been Raised (PR28908)
When a card in the system is at a different database level than the active OAM, a UAM 34 is sent to the terminal. Because this occurs only once, operators may not notice the alarm at the card, or might enter a rtrv-trbl command to see that the card's database is inconsistent with the OAM. Customers wish to have this alarm added to the list of alarms that are reissued to the terminal at prescribed intervals.
For every card in the EAGLE system that is at a different database level than the active OAM, UAM 34 is logged and issued to the terminal 30 minutes after the database mismatch occurs, and 30 minutes thereafter.
Output Example
** Alarm Summary: Card database is inconsistent (xxx of yyy shown)
** --------------------------------------------------------------------------
** card 1101, card 1201, card 1202, card 1203, card 3113, card
1314,
** card 4101, card 4102, card 4103, card 4104, card 4105, card
4106,
Ent-/Chg-GTT Failure Message Should Show Overlap (PR28909)
When customers enter or modify GTT's, they are able to do so for a range of Global Title Addresses. If GTT entries already exist within that range, the command is rejected and displayed in the scroll area. Customers want the ability to see the actual condition that caused the command to fail, instead of having to execute a rtrv-gtt or rtrv-gta command on that range.
This enhancement affects the ent-gtt/-gta, chg-gtt/-gta, and dlt-gtt/-gta commands.
For ent-gtt, the scroll area message shows the first instance of an overlap for an entry/range.
For chg-gtt, the scroll area message shows the first instance of the two existing entries/ranges that the user attempted to change.
Examples: VGTT feature is off:

The command ent-gtt:gta=3037073333 would display an E2401 message, and the scroll area message would be displayed, since there is an overlapping range.
The command chg-gtt:gta=3037072000:egta=3037074000 would display an E2401 message, and the scroll area message would be displayed, since the change covers two entries. (See the examples below.)
chg-gtt
This example shows what happens when the database contains point codes within the range of 800555000 to 800555999, and the user attempts to change a point code that overlaps that range. In this situation. error message E2401 is generated:
Error Message
E2401 Cmd Rej: GTA range overlaps a current range
Output Example
Enter UI command or 'exit':
chg-gtt:type=2:gta=8005550000:egta=8005555999:pc=5-5-2
chg-gtt:type=2:gta=8005550000:egta=8005555999:pc=5-5-2
Command entered at terminal #4.
The following GTA ranges overlap the input GTA range
START GTA END GTA
8005550000 8005551999
8005552000 8005553999
8005554000 8005555999
E2401 Cmd Rej: GTA range overlaps a current range
CHG-GTT: MASP A - Command Aborted
dlt-gtt
This example shows what happens when the database contains point codes within the range of 800555000 to 800555999, and the user attempts to change a point code that overlaps that range. In this situation. error message E2401 is generated:
E2401 Cmd Rej: GTA range overlaps a current range
Output Example
Enter UI command or 'exit':
dlt-gtt:type=2:gta=8005550020:egta=8005555900
dlt-gtt:type=2:gta=8005550020:egta=8005555900
Command entered at terminal #4.
The following GTA ranges overlap the input GTA range
START GTA END GTA
8005550000 8005551999
8005552000 8005553999
8005554000 8005555999
E2401 Cmd Rej: GTA range overlaps a current range
DLT-GTT: MASP A - Command Aborted
MO-Based GSM SMS NP (Release 37.5)
The MO-Based GSM SMS NP feature provides network information to the short message service center (SMSC) for subscribers using the GSM network. This information allows the SMSC to select a protocol to deliver SMS messages to the called party.
The MO-Based GSM SMS NP feature:
- Intercepts SMS messages after they have undergone Prepaid SMS (PPSMS) and Portability Check for Mobile Originated SMS (MNPSMS) processing and before they reach the SMSC.
Note:
The MO-Based GSM SMS NP feature does not require the PPSMS or MNPSMS features to be enabled. - Decodes the TCAP/MAP message destination address and performs lookup in the number portability (NP) database
- Modifies the destination address in the TCAP message with directory number (DN) porting information, and
- Relays the message to the SMSC
The SMSC uses the DN porting information to determine whether to forward the message to other operators or to process the message for an in-network subscriber.
The MO-Based GSM SMS NP feature applies to ForwardSM SMS MSUs with ITU TCAP/MAP for either ITU or ANSI MTP messages.
Options
The MO-Based GSM SMS NP feature provides the following configurable options for controlling the processing of GSM SMS messages:
- Modifying SMS destination address information for processing
- Outbound digit format
- When an NP DB lookup is considered to be successful
- Handling of sub address field in destination address
Feature Control Requirements
The MO-Based GSM SMS NP feature has the following feature control requirements:
- A FAK for part number 893-0194-01
- The G-Port feature must be enabled and turned on before the feature can be enabled and turned on.
- The feature cannot be enabled if LNP is enabled.
- A temporary FAK cannot be used to enable the feature.
- The feature cannot be turned off after it has been turned on.
Limitations
When this feature is implemented, the capacity limits for combinations of DN/IMSI will be less than what is supported today.
- Existing limit: {DN, IMSI} = {36M, 60M}, {12M, 82M} and {6M, 90M}
- New limit for EPAP 10.0: {DN, IMSI} = {36M, 52M}, {12M, 75M} and {6M, 82M}
This decrease in capacity is based on high-level engineering design for the feature. Since these combinations are not used in the field, this limitation does not affect any customers.
MO-Based IS41 SMS NP (Release 37.5)
The MO-based IS41 SMS NP feature provides network information to the Short Message Service Center (SMSC) for subscribers using the IS41 network. This information allows the SMSC to select a protocol to deliver Short Message Service Delivery Point-to-Point (SMDPP) messages to the called party.
The MO-Based IS41 SMS NP feature:
- Intercepts SMDPP messages after they have undergone Prepaid SMS (PPSMS) and Portability Check for Mobile-Originated SMS (MNPSMS) processing and before they reach the SMSC.
Note:
The MO-Based IS41 SMS NP feature does not require the PPSMS or MNPSMS features to be enabled. - Decodes the TCAP/MAP message destination address and performs lookup in the number portability (NP) database
- Modifies the destination address in the TCAP message with Directory Number (DN) porting information, and
- Relays the message to the SMSC
The SMSC uses the DN porting information to determine whether to forward the message to other operators or to process the message for an in-network subscriber.
The MO-Based IS41 SMS NP feature applies to ANSI TCAP/MAP and ANSI transport (MTP and SCCP) messages.
Options
The MO-Based IS41 SMS NP feature provides configurable options for controlling the processing of SMDPP messages. These options specify the following:
- How to consider SMDPP destination address for processing
- Outbound digit format
- When an RTDB lookup is considered to be successful
- Handling of sub-address field in destination address
Feature Control
The MO-Based IS41 SMS NP feature has the following feature control requirements:
- A FAK for part number 893-0195-01
- The A-Port feature must be enabled and turned on before this feature can be enabled and turned on.
- The feature cannot be enabled if the LNP feature is enabled.
- A temporary FAK cannot be used to enable the feature.
- The feature cannot be turned off after it has been turned on.
Limitations
When this feature is implemented, the capacity limits for combinations of DN/IMSI will be less than what is supported today.
- Existing limit: {DN, IMSI} = {36M, 60M}, {12M, 82M} and {6M, 90M}
- New limit for EPAP 10.0: {DN, IMSI} = {36M, 52M}, {12M, 75M} and {6M, 82M}
This decrease in capacity is based on high-level engineering design for the feature. Since these combinations are not used in the field, this limitation does not affect any customers.
MO SMS B-Party Routing (Release 39.1)
The MO SMS B-Party Routing feature allows global translation type (GTT) routing to be performed on IS41 MO SMDPP and GSM MO_FSM messages based on the SMS B-party digits from the MAP layer of the message.
If the B number is a short code, then a short message service (SMS) can be directed to a specific short message service center (SMSC) based on the short code dialed by the SMS sender. If the B number is the MSISDN/MDN of the SMS recipient, then the SMS can be directed to a specific SMSC based on subscriber groupings or types.
Feature Control Requirements
The MO SMS B-Party Routing feature has the following feature control requirements:
- The Enhanced GTT (EGTT) feature must be turned on before the MO SMS B-Party Routing feature can be enabled.
- FAK for part number 893-0246-01
- A temporary FAK cannot be used to enable the feature.
MO SMS Migration Enhancements (Release 40.0)
The MO SMS Migration Enhancements feature includes the addition of a new MO SMS IS41-to-GSM Migration feature and enhancements to existing MO SMS features. The addition and enhancements are discussed below.
MO SMS IS41-to-GSM Migration
The MO SMS IS41-to-GSM Migration feature allows IS41 to GSM Migration to occur with or without number portability. This feature also allows the IS412GSM Migration Prefix to be used for lookup instead of the routing number (RN) obtained from the RTDB.
Feature Control Requirements
The MO SMS IS41-to-GSM Migration feature has the following feature control requirements:
- FAK for part number 893-0262-01
- The feature can be turned on and off.
- A temporary FAK cannot be used to enable the feature.
- The feature cannot be enabled if TSM cards running the sccp application are present in the system.
- The feature cannot be enabled if the North American LNP (LNP ELAP Configuration) feature is enabled.
- The feature must be turned on before message processing requirements can be applied.
Enhancements to Existing MO SMS Features
The MO SMS Migration Enhancements feature includes enhancements to existing MO SMS features. For complete descriptions of all associated commands, refer to Commands Manual of your EAGLE 5 ISS Release 40.0 documentation set.
- The MO-based IS41 SMS NP, MO-based GSM SMS NP, and MO SMS IS41-to-GSM Migration features can use the HomeSMSC Match with Digits option. The MO-based IS41 SMS NP and the MO SMS IS41-to-GSM Migration features can also bypass the HomeSMSC address check if the SCCP called party address (CdPA) digits do not contain the SMSC address.
The
chg/rtrv-gsmsmsoptsandchg/rtrv-is41smsoptscommands are enhanced to allow the Home SMSC option to be provisioned for the MO-based GSM SMS, MO-based IS41 SMS NP, and MO SMS IS41-to-GSM Migration features.. - The MO-based IS41 SMS NP and MO SMS IS41-to-GSM Migration features can use the original destination address (ODA) in the IS41 MO SMDPP for B number lookup and prefixing instead of the destination address (DA).
The
chg/rtrv-is41smsoptscommands are enhanced to allow the ODA or DA to be provisioned. - The MO-based IS41 SMS NP and MO SMS IS41-to-GSM Migration features can support the ITU lower layer protocols. The MO-based IS41 SMS NP feature adds support for the IS41 MAP / ANSI TCAP / ITU SCCP / ITU MTP protocol stack. The MO SMS IS41-to-GSM Migration feature supports the IS41 MAP / ANSI TCAP / ANSI SCCP / ANSI MTP and the IS41 MAP / ANSI TCAP / ITU SCCP / ITU MTP protocol stacks.
- The MO-based GSM SMS feature can be turned on if the GSM Mobile Number Portability (G-Port) feature (893-0172-01) is not turned on.
The
chg-ctrl-featcommand is enhanced to allow the MO-based GSM SMS NP feature to be turned on if the G-Port feature is not turned on. - The MO-based IS41 SMS NP can be turned on if the ANSI-41 Mobile Number Portability (A-Port) feature (893-0166-01) is not turned on.
The
chg-ctrl-featcommand is enhanced to allow the MO-based IS41 SMS NP feature to be turned on if the A-Port feature is not turned on.
MO SMS NPP (Release 40.1)
The MO SMS NPP feature applies comprehensive Numbering Plan Processor (NPP) number conditioning and service logic execution to the following existing features:
- MO SMS B-Party Routing
- MO SMS IS41-to-GSM Migration
- MO SMS Prepaid Intercept on B-Party
- MO-based GSM SMS NP
- MO-based IS41 SMS NP
- Portability Check for MO SMS
- Prepaid SMS Intercept Phase 1 (PPSMS)
The MO SMS NPP feature causes execution of all of the above features to be controlled by NPP, whether the feature is turned on or off.
This feature also adds new MO SMS ASD and MO SMS GRN features, which are used to support Additional Subscriber Data and Generic Routing Number information, respectively.
The MO SMS NPP feature supports GMS and IS41 protocols and IS41 SMDPP and GSM Forward SM Mobile Originated messages.
Feature Control Requirements
The MO SMS NPP feature has the following feature control requirements:
- The feature of interest must be enabled and turned on, using its current FAK.
- The GTT feature bit and EGTT feature bit must be turned on before any of the existing features can be enabled.
- The mosmsgcdpn or the mosmsgcgpn NPP service must be turned on before the MO SMS Prepaid Intercept on B-Party or the PPSMS feature can function.
- The mosmsgcgpn NPP service must be turned on before the Portability Check feature can function.
- The mosmgcdpn NPP service must be turned on before the MO-based GSM SMS NP feature can function.
- The mosmsicdpn NPP service must be turned on before the MO-based IS41 SMS NP feature can function.
- The MO SMS ASD feature requires a FAK for Part Number 893-0267-01.
- The MO SMS GRN feature requires a FAK for Part Number 893-0266-01.
- The mosmsgcdpn, mosmsgcgpn, mosmsicdpn, or mosmsicgpn NPP service must be turned on before the MO SMS ASD or MO SMS GRN feature can function.
- The MO SMS ASD and MO SMS GRN features can be turned on and off.
- A Temporary FAK cannot be used to turn on the MO SMS ASD or MO SMS GRN feature.
Limitations
- If both migrate and cdpnnp Service Actions are provisioned, then the outgoing number format can only have a single format. For example, a migrated subscriber cannot be formatted with RN+DN while a ported subscriber is formatted with CC+RN+DN
- If a sub-address is present and needs to be stripped off before executing an RTDB lookup and restored with DN after the RTDB lookup, then the NPP final Formatting Action must be dn.
.
MO SMS Prepaid Intercept on B-Party (Release 39.1)
The MO SMS Prepaid Intercept on B-Party feature allows the existing Prepaid Intercept Phase 1 feature to redirect MO SMS messages based on whether the B-Party of the subscriber is prepaid. This enhancement allows MO SMS messages for prepaid subscribers to be redirected to a different short message service center (SMSC) than postpaid subscribers.
Note:
The B-party is checked only if the A-party is not a prepaid subscriber.This feature also allows the Prepaid Intercept Phase 1 feature to support ANSI MTP/SCCP messages.
Feature Control Requirements
The MO SMS Prepaid Intercept on B-Party feature has the following feature control requirements:
- The Prepaid Intercept Phase 1 feature must be enabled before the MO SMS Prepaid Intercept on B-Party option can be provisioned.
- The
chg-ppsopts:bpartychk=oncommand must be specified before the option can be provisioned.
MO SMS Service Portability (Release 41.1)
Service Portability support for the MO-based SMS features determines whether Service Portability processing applies to SMDPP or MO-FSM messages for own-network subscribers. This support applies to the MO-based IS41 SMS NP and MO-based GSM SMS NP features. When Service Portability is applied, the GRN is used to prefix the Destination address in outgoing messages.
The CDPNNP NPP Service Action verifies that RTDB lookup using the conditioned digits is successful based on the GSM or IS41 MOSMSTYPE configuration option value. Service Portability processing can populate the NPP RN Formatting Action value with the GRN digits provisioned for the dialed number (DN), populate the SP Formatting Action value with RN/SP entity digits, and populate the SRFIMSI Formatting Action value with SRFIMSI digits from the RN/SP entity. The populated values depend on RTDB lookup and configuration option values.
Default Routing Number
A Default Routing Number (Default RN) for the MO-based IS41 SMS NP and MO-based GSM SMS NP features is introduced. This number can be used if the HLR address is not applicable, and a global routing number is required instead of the SP entity digits for all own-network subscribers.
This option applies to Number Portability and can be used whether the S-Port feature is on or off. The CDPNNP NPP Service Action can use the provisioned Default RN digits to populate the RN Formatting Action value for own-network subscribers. Other Formatting Action values can be populated depending on the Default RN use and configuration option values.
SPFILL
An SPFILL option for the MO-based IS41 SMS NP and MO-based GSM SMS NP features is also introduced. This option applies to MO SMS NP functionality and can be used whether the S-Port feature is on or off. The option applies to the handling of own network subscribers and controls whether NPP populates both SP and RN Formatting Action Values.
Move GLS to EPM (Release 40.0)
The Move GLS to EPM feature moves the existing Gateway Screening Binder/Generic Loading Services software to an EPM-based hardware module. This feature introduces a new E5-TSM card (870-2943-03), which is used to download the Gateway Screening database to all cards running the ss7 or sccp applications. This card can be hot-swapped with the TSM-256 cards and does not support network traffic.
The E5-TSM card is provisioned using the ent-card:type=tsm:appl=gls command. The card supports the new glshc GPL.
MSISDN Truncation Support for G-Port (Release 31.6)
In some networks, the SRI-ack response returned by G-Port includes the Routing Number (RN) associated with a ported out number prefixed to the International MSISDN in the MAP MSRN parameter. Depending on the number of digits in the MSISDN and the RN, this prefixing could result in the MSRN parameter exceeding 15 digits. This can cause problems with certain MSCs. Therefore, a new option for G-Port allows a certain specified number of digits to be deleted from the beginning of the National MSISDN (MSISDN without Country Code) prior to formulating the MSRN parameter of the SRI-ack response. (This feature does not affect the encoding of any other parameters or any other messages processed by G-Port.)
A new option for G-Port allows a specified number of digits to be deleted from the beginning of the National MSISDN (MSISDN without Country Code) prior to formulating the MSRN parameter of the SRI-ack response.
MT-Based GSM MMS NP (Release 38.0)
Note:
The MT-Based GSM MMS NP feature can be used only in conjunction with the MT-Based GSM SMS NP feature.The MT-Based GSM MMS NP feature allows the EAGLE 5 ISS to intercept non-call related messages and reply with routing information for out-of-network destination subscribers using the following process:
- An SRI_SM message is intercepted from the MMSC before the message reaches the home location register (HLR).
- The message destination address (SCCP Called Party GTA), is extracted, the digits are conditioned, and lookup is performed in the NP database.
- If the destination address/subscribers belongs to a foreign network, then a reply message is sent to the MMSC with routing information. If the destination address/subscribers belongs to a local network, then the SRI_SM message is relayed to the HLR.
The feature provides the following configurable options for controlling processing of SRI_SM messages and the content of the response:
- Selecting the MMSC response message type and digit format
- Specifying when an NP database lookup is considered to be successful
- Specifying the format of digits encoded in the response message.
Feature Control Requirements
The MT-Based GSM MMS NP feature has the following control requirements:
- The MT-Based GSM MMS NP feature must be enabled and turned on.
- A FAK for part Part number 893-0241-01
- The feature cannot be turned off after it has been turned on.
- A temporary FAK cannot be used to enable the feature.
MT-Based GSM SMS NP (Release 38.0)
The Mobile Terminated (MT)-Based GSM SMS NP feature allows number portability (NP) database lookup to be performed on SRI_SM messages. These messages are normally generated from the short message service center (SMSC) to determine the destination for a short message service (SMS) message.
The MT-Based GSM SMS NP feature allows the EAGLE 5 ISS to intercept non-call related messages and reply with routing information for out-of-network destination subscribers using the following process:
- An SRI_SM message is intercepted from the SMSC before the message reaches the home location register (HLR).
- The message destination address (SCCP Called Party GTA), is extracted, the digits are conditioned, and lookup is performed in the NP database.
- If the destination address/subscribers belongs to a foreign network, then a reply message is sent to the SMSC with routing information. If the destination address/subscribers belongs to a local network, then the SRI_SM message is relayed to the HLR.
The feature provides configurable options for controlling processing of SRI_SM messages and the content of the response:
- Selecting the SMSC response message type and digit format
- Specifying when an NP database lookup is considered to be successful
- Specifying the format of digits encoded in the response message.
Feature Control Requirements
The MT-Based GSM SMS NP feature has the following control requirements:
- The defcc parameter in the
chg-stpoptscommand must be set to a value other than none before the feature can be turned on. - The defmcc parameter in the
chg-gsmoptscommand must be set to a value other than none before the feature can be turned on. - A FAK for part Part number 893-0200-01
- The G-Port feature must be enabled before the MT-Based GSM SMS NP feature can be enabled.
- The G-Port feature must be turned on before the MT-Based GSM SMS NP feature can be turned on.
- The MT-Based GSM SMS NP feature cannot be enabled if the LNP feature is enabled.
- A temporary FAK cannot be used to enable the feature.
- The feature cannot be turned off after it has been turned on.
MT-Based IS41 SMS NP (Release 38.0)
The Mobile Terminated (MT)-Based IS41 SMS NP feature enhances the A-Port feature to allow wireless operators to route short message service (SMS) messages within a number portability (NP) environment. If the MT-Based IS41 SMS NP feature is not enabled and turned on, then messages are processed by the A-Port feature.
This feature provides the following configurable options for controlling processing of SMS routing request messages and the content of the response:
- Selecting the short message service center (SMSC) response message type and digit format
- Specifying when an NP database lookup is considered to be successful
- Specifying the format of digits encoded in the response message.
The MT-Based IS41 SMS NP feature acts as follows:
- Intercepts an SMSREQ message from the SMSC before the message reaches the home location register (HLR).
- Extracts the message destination address (SCCP Called Party GTA), conditions the digits, and performs lookup in the NP database.
- If the destination address/subscribers belongs to a foreign network, then a reply message is sent to the SMSC with routing information. If the destination address/subscribers belongs to a local network, then the SMSREQ message is relayed to the HLR.
Feature Control Requirements
The MT-Based IS41 SMS NP feature (part number 893-0199-01) has the following control requirements:
- The defcc parameter in the
chg-stpoptscommand must be set to a value other than none before the feature can be turned on. - A FAK for part number 893-0199-01
- The A-Port feature must be enabled before the MT-Based IS41 SMS NP feature can be enabled.
- The A-Port feature must be turned on before the MT-Based IS41 SMS NP feature can be turned on.
- The feature cannot be enabled if the LNP feature is enabled.
- A temporary FAK cannot be used to enable the feature.
- The feature cannot be turned off after it has been turned on.
MTP and other MRN Message Format Improvements (Release 21.0)
The following table shows the MRNs that have been added to Release 21.0.
Table 4-18 MRNs Added to Release 21.0
| MRN | Alarm | Message Text |
|---|---|---|
|
0010 |
None |
MASP became standby |
|
0061 |
None |
Customer trouble detected |
|
0063 |
Critical |
Critical holdover clock trouble detected |
|
0064 |
Major |
Major holdover clock trouble detected |
|
0065 |
Minor |
Minor holdover clock trouble detected |
|
0066 |
None |
Holdover clock trouble cleared |
|
0204 |
Minor |
REPT-LKF: XER - SUERM threshold exceeded |
|
0206 |
Minor |
REPT-LKF: APF - lvl-2 T1 expd(not ready) |
|
0264 |
None |
REPT-LINK-CGST: congestion level 0 to 1 |
|
0265 |
None |
REPT-LINK-CGST: congestion level 1 to 2 |
|
0266 |
None |
REPT-LINK-CGST: congestion level 2 to 3 |
|
0267 |
None |
REPT-LINK-CGST: congestion level 3 to 2 |
|
0268 |
None |
RCVRY-LINK-CGST: congestion level 2 to 1 |
|
0269 |
None |
RCVRY-LINK-CGST: congestion has cleared |
|
0270 |
None |
REPT-LINK-CGST: discard level 0 to 1 |
|
0271 |
None |
REPT-LINK-CGST: discard level 1 to 2 |
|
0272 |
None |
REPT-LINK-CGST: discard level 2 to 3 |
|
0273 |
None |
RCVRY-LINK-CGST: discard level 3 to 2 |
|
0274 |
None |
RCVRY-LINK-CGST: discard level 2 to 1 |
|
0275 |
None |
RCVRY-LINK-CGST: discard has cleared |
|
0300 |
Minor |
Active OAM Grant Failure |
|
0301 |
None |
Active OAM Grant Recovery |
|
0302 |
Minor |
CARD REPAIR: Card Auto Inhibited |
|
0303 |
None |
CARD REPAIR: Card Auto Uninhibited |
|
0304 |
Minor |
REPT-NMTSK-DSCD: SNM Discard Onset |
|
0305 |
None |
RECVY-NMTSK-DSCD: SNM Discard Abated |
|
0306 |
Minor |
SNM Overload Onset |
|
0307 |
None |
SNM Overload Abated |
|
0319 |
Critical |
REPT-MTPLP-DET: Circ rte det(cong) |
|
0320 |
Critical |
REPT-MTPLP-SUST:Sustained circ rte(cong) |
|
0321 |
Minor |
X-LIST occupancy threshold exceeded |
|
0322 |
None |
X-LIST occupancy below threshold |
|
0338 |
Major |
X-LIST space full-entry(s) discarded |
|
0339 |
None |
X-LIST space full condition abated |
|
0340 |
None |
RCVRY-MTPLP-RST:Circ rte status cleared |
|
0341 |
Major |
OAP unavailable |
|
0342 |
Major |
SEAS UAL unavailable |
|
0343 |
Major |
SEAS X.25 Link unavailable |
|
0344 |
Minor |
SEAS PVC unavailable |
|
0345 |
Major |
SEAS UAL unavailable |
|
0346 |
Minor |
SEAS PVC session unavailable |
|
0347 |
None |
SEAS X.25 Link is available |
|
0348 |
Major |
SEAS is at min service limit |
|
0349 |
Critical |
SEAS unavailable |
|
0350 |
Critical |
SEAS ports inhibited |
|
0351 |
None |
SEAS is available |
|
0352 |
None |
SEAS is removed |
|
0353 |
None |
OAP is available |
|
0354 |
Major |
One SEAS TDM Port unavailable |
|
1083 |
None |
GWS rcvd H0/H1 that is not allowed |
|
1087 |
None |
MTP RSTRT rcvd unexpected user traffic |
|
1088 |
None |
REPT-MTP-RSTRT MTP Restart started |
|
1089 |
None |
RCVRY-MTP-RSTRT MTP Restart completed |
|
1099 |
None |
String Data Dump |
|
1146 |
None |
REPT-XLST-TIMO: X-LIST entry expired |
|
1147 |
None |
MTP Invalid TFA received |
|
1148 |
None |
MTP Invalid TFR received |
The following table shows the MRNs that have been changed from Release 20.0 to Release 21.0.
Table 4-19 MRNs Changed from Release 20.0 to Release 21.0
| Release 20.0 MRN | Release 20.0 Alarm Level | Release 20.0 Message Text | Release 21.0 MRN | Release 21.0 Alarm Level | Release 21.0 Message Text |
|---|---|---|---|---|---|
|
0082 |
Major |
Alarm in Fuse Panel |
0082 |
Minor |
Alarm in Fuse Panel |
|
0110 |
Minor |
Minor failure detected on both IMTs |
0110 |
Minor |
Major failure detected on IMT |
|
0200 |
None |
SLK available: aligned |
0200 |
None |
RCVRY-LKF: link available |
|
0201 |
Minor |
SLK unavailable for traffic |
0201 |
Minor |
REPT-LKF: remote NE loopback |
|
0202 |
None |
SLK aligned |
0202 |
Minor |
REPT-LKF: HWP - too many link interrupts |
|
0203 |
Minor |
SLK unavailable: not aligned |
0203 |
Minor |
REPT-LKF: lost data |
|
0205 |
Minor |
SLK unavailable: link failure |
0205 |
Minor |
REPT-LKF: APF - lvl-2 T1 expd (ready) |
|
0207 |
Minor |
SLK unavailable: remote blocked |
0207 |
Minor |
REPT-LKF: APF - lvl-2 T3 expired |
|
0208 |
Minor |
SLK unavailable: local blocked |
0208 |
Minor |
REPT-LKF: APF - lvl-2 T2 expired |
|
0209 |
Minor |
SLK unavailable: remote inhibited |
0209 |
Minor |
REPT-LKF: APF - failed proving period |
|
0210 |
Minor |
SLK unavailable: local inhibited |
0210 |
Minor |
REPT-LKF: OSA - received SIO |
|
0211 |
None |
SLK congestion has cleared |
0211 |
Minor |
REPT-LKF: OSA - received SIN |
|
0212 |
None |
SLK congestion onset from level 0 to 1 |
0212 |
Minor |
REPT-LKF: OSA - received SIE |
|
0213 |
None |
SLK congestion onset from level 1 to 2 |
0213 |
Minor |
REPT-LKF: OSA - received SIOS |
|
0214 |
None |
SLK congestion onset from level 2 to 3 |
0214 |
Minor |
REPT-LKF: ABN - rcvd 2 of 3 invalid BSN |
|
0215 |
None |
SLK discard has cleared |
0215 |
Minor |
REPT-LKF: ABN - rcvd 2 of 3 invalid FIB |
|
0216 |
None |
SLK discard onset from level 0 to 1 |
0216 |
Minor |
REPT-LKF: remote congestion timeout |
|
0217 |
None |
SLK discard onset from level 1 to 2 |
0217 |
Minor |
REPT-LKF: excess acknowledge delay |
|
0218 |
None |
SLK discard onset from level 2 to 3 |
0218 |
Minor |
REPT-LKF: COO - rcvd changeover order |
|
0219 |
None |
SLK has received SIO |
0219 |
Minor |
REPT-LKF: false congestion restart |
|
0220 |
None |
SLK has received SIN |
0220 |
Minor |
REPT-LKF: MTP link restart delayed |
|
0221 |
None |
SLK has received SIE |
0221 |
Minor |
REPT-LKF: X25 link unavailable |
|
0222 |
None |
SLK has received SIOS |
0222 |
Minor |
REPT-LKF: remote FE loopback |
|
0232 |
None |
SLK Level-2 T2 timer expired |
0232 |
Minor |
REPT-LKF: remote blocked |
|
0233 |
None |
SLK Level-2 T1 timer exp (not ready) |
0233 |
Minor |
REPT-LINK-MANUAV: local blocked |
|
0234 |
None |
SLK Level-2 T1 timer exp (ready) |
0234 |
Minor |
REPT-LKF: RMI remote inhibited |
|
0235 |
None |
SLK has lost data |
0235 |
Minor |
REPT-LINK-MGTINH: local inhibited |
|
0236 |
None |
SLK is attempting to align |
0236 |
Minor |
REPT-LKF: not aligned |
|
0248 |
None |
SLK Level-3 T19 timer expired |
1149 |
None |
SLK Level-3 T19 timer expired |
|
0253 |
None |
SLK Inhibit denied |
1150 |
None |
SLK Inhibit denied |
|
0254 |
None |
SLK Inhibit response timeout |
1151 |
None |
SLK Inhibit response timeout |
|
0255 |
None |
SLK Uninhibit denied |
1152 |
None |
SLK Uninhibit denied |
|
0256 |
None |
SLK Uninhibit response timeout |
1153 |
None |
SLK Uninhibit response timeout |
|
0317 |
None |
Link Set allowed: RCVRY-LKSTO |
0317 |
None |
RCVRY-LKSTO: link set allowed |
|
0318 |
None |
Link Set prohibited: REPT-LKSTO |
0318 |
Minor |
REPT-LKSTO: link set prohibited |
Table 4-20 Release 20.0 MRNs Removed from Release 21.0
| MRN | Alarm | Message Text |
|---|---|---|
|
0006 |
None |
Card connected to IMT |
|
0007 |
Minor |
Card disconnected from IMT |
|
0027 |
Major |
Clock A distribution failed |
|
0028 |
Major |
Clock B distribution failed |
|
0030 |
None |
Clock A distribution normal |
|
0031 |
None |
Clock B distribution normal |
|
0032 |
None |
Clocks A and B distribution normal |
|
0129 |
Minor |
Wrong card type in position |
|
0223 |
None |
SLK has become remotely blocked |
|
0224 |
None |
SLK received 2 out of 3 invalid BSN |
|
0225 |
None |
SLK received 2 out of 3 invalid FIB |
|
0226 |
None |
SLK SUERM threshold exceeded |
|
0227 |
None |
SLK detected remote congestion timeout |
|
0228 |
None |
SLK excessive delay of acknowledgment |
|
0229 |
None |
SLK received an unexpected SIOS |
|
0230 |
None |
SLK has failed proving period |
|
0231 |
None |
SLK Level-2 T2 timer expired |
|
0239 |
None |
Too many link interrupts have occurred |
|
0240 |
None |
SLK has received a changeover order |
|
0241 |
None |
SLK has been automatically canceled |
|
0243 |
None |
SLK has returned to service |
|
0244 |
None |
SLK has become locally uninhibited |
|
0245 |
None |
SLK has become remotely uninhibited |
|
0246 |
None |
SLK has become locally unblocked |
|
0247 |
None |
SLK has become remotely unblocked |
|
0249 |
None |
SLTC failure: invalid Point Code |
|
0250 |
None |
SLTC failure: invalid SLC |
|
0251 |
None |
SLTC failure: no response |
|
0252 |
None |
SLTC failure: bad data pattern |
|
0257 |
None |
SLK congestion cleared from level 2 to 1 |
|
0258 |
None |
SLK congestion cleared from level 3 to 2 |
|
0259 |
None |
SLK discard cleared from level 2 to 1 |
|
0260 |
None |
SLK discard cleared from level 3 to 2 |
MTP Circular Route Detection (Release 21.0)
The EAGLE automatically tests for circular routing when congestion occurs on an ANSI signaling link. If the routing data were provisioned incorrectly, or were corrupted, MSUs could be routed in an endless circular route. The incorrect routing data could be on the EAGLE or at a remote STP. With the addition of cluster routing and E links, the danger of circular routing is greater.
The EAGLE starts the test when a signaling link reaches onset congestion threshold 1. The EAGLE only runs the test for one signaling link per linkset. If a second signaling link in the same linkset goes into congestion, the EAGLE does not start a new test. Each time the signaling link’s congestion level increases, the test is restarted. The link interface module (LIM) that terminates to the congested signaling link determines which DPCs have the most MSUs transmitted on the signaling link. The LIM then transmits a circular routing test message to the DPCs that have been sent the most MSUs. The circular route test message can be sent to a maximum of 10 DPCs. This value is configured by the chg-stpopts command with the mtpltctdpcq parameter. A circular routing test message is a routeset congestion test message with priority of 3.
If any LIM receives one of the test messages before the circular route test timer expires, the EAGLE performs the following actions.
-
Marks the destination as prohibited due to circular routing.
-
Broadcasts TFPs for the destination.
-
Reports that circular routing was detected for the destination.
-
Raises a critical alarm.
The circular route test timer can be configured by the user using the chg-stpopts command with the mtpltst parameter. The mtpltst parameter value is between 10 and 20 seconds, with 10 seconds being the default value. The DPC remains prohibited until it is manually allowed using the rst-dstn (reset destination) command.
If the destination is a cluster point code entry in the routing table, then an exception list (x-list) entry is created for the destination. If the cluster has the exception list exclusion indicator set to yes (meaning do not create x-lists for that cluster), then an x-list is not created, UAM 319 is generated, and a critical alarm is raised for the cluster. The critical alarm can be cleared by entering the rst-dstn command for the cluster. The following is an example of UAM 319.
UAMs
RLGHNCXA03W 96-04-16 16:28:08 EST Rel 21.0.0
*C 0101.0319 *C DPC 011-210-* REPT-MTPLP-DET: Circ rte det(cong)
XMIT LSN=ls01 RC=10
RCV LSN=ls14
MEMBER=011-210-007
If the number of entries in the x-list has exceeded the maximum allowed for the x-list and circular routing is detected, then additional entries to the x-list are not added. In addition to UAM 319 being generated, UAM 321 is also generated. The following is an example of UAM 321.
RLGHNCXA03W 96-04-16 16:21:11 EDT Rel 21.0.0
* 0061.0321 * XLIST X-LIST occupancy threshold exceeded
When a point code is prohibited due to circular routing, the EAGLE ignores TFx/TCx management messages for that point code. The EAGLE does not send routeset test messages for the point code. The EAGLE discards any MSUs received for the point code and sends response method TFPs or TCPs.
When EAGLE detects circular routing for a destination, it sets the circular routing flag for the destination in the routing table. The rst-dstn command clears this flag. Once the circular routing flag is cleared, the status of the destination depends on what type of entry is used.
-
If the destination is a member of a cluster for which EAGLE performs full point code routing only, all routes to the destination are marked as allowed and the destination’s status is allowed. The EAGLE broadcasts TFAs for the destination.
-
If the destination has a full point code entry in the routing table, and there is also an entry for the point code’s cluster, then each route used by the point code that is also used by the cluster entry assumes the status of the route for the cluster entry. The EAGLE then determines the point codes route set status and broadcasts TFA/TFR if the point code becomes allowed or restricted.
If the rst-dstn command is entered for an x-list entry with the circular routing flag set, the x-list entry is deleted. The point code’s status becomes the same as the cluster entry’s status.
The circular route detection test feature can be turned on or off with the mtplti parameter of the chg-stpopts command.
The circular route detection test is not performed for ITU or X25 signaling links.
MTP Map Screening (Releases 31.7, 34.0)
Description
MTP MAP Screening is an enhancement to the existing GMS/EGMS features that adds the ability to route MTP traffic whose service indicator (SI) field is SCCP through the MAP Screening subsystem.
If the MTP MAP Screening feature is enabled and turned on and the linkset that an SCCP MSU arrives on has GSMSCRN=ON, the SCCP MSU arrives at the MAP Screening subsystem, even if it does not require GTT, and is MTP-routed. All MAP Screening measurements registers will contain counts for MTP-routed messages in addition to GTT-routed messages.
MTP MAP Screening added the following register to the per-path MTCH and MTCD-MAP hourly and daily MAP Screening reports:
MSCRNPAFP - Total number of messages that contained the forbidden parameter but were not rejected due to Screening action set as PASS
Hardware Required
This feature requires an MCPM EDSM-2G (870-2372-03) card and DSM cards.
MTP Messages for SCCP Applications (Release 36.0)
Description
The MTP Messages for SCCP Applications (MTP Msgs for SCCP Apps feature allows MTP-routed ANSI-41 LOCREQ messages to be subject to the A-Port, IS41 GSM Migration, and G-flex processing. (The GSM messages are still not supported by the IS41 GSM Migration feature.)
The MTP Msgs for SCCP Apps feature can be used only when the A-Port feature or the IS41 GSM Migration feature or the G-Flex feature is on.
NOTE: Use of the MTP Msgs for SCCP Apps feature adversely affects the SCCP capacity, because all of the messages are counted under SCCP capacity.
Service Selection and Routing
All service selector options are not supported by the MTP Msgs for SCCP Apps feature. Only MNP services for the A-Port and IS41 GSM Migration features and GFLEX services for the G-Flex feature are supported by this feature.
Service re-route is not performed on MTP-routed messages.
If the MTP Msgs for SCCP Apps feature is turned on, all SCCP messages are routed to SCCP cards. SCCP cards perform SCCP decode and verification as they do for GTT today.
If the MTP-routed messages have CDPA GTI =0 and the IGM feature is turned on, a message is sent for MNP processing. If MNP service is OFFLINE, MTP routing is performed on messages.
If the MTP-routed messages have CDPA GTI not zero, service selector lookup is performed using the SCCP CDPA information.
-
If the result of the lookup is for MNP service, a message shall be sent to MNP handling. MNP shall check if the TCAP portion of the message is ITU or ANSI. If the message has ITU TCAP, the message is forwarded to G-Flex processing. If the message has ANSI TCAP, A-Port general TCAP/MAP verification is performed if A-Port or IGM feature is turned ON.
-
If a service selector is not defined or does not match, or if the service is OFFLINE, MTP routing is performed on the messages. Service re-route is not performed on MTP-routed messages.
-
Only LOCREQ messages are supported . See the A-Port and IGM feature descriptions for LOCREQ message handling.
G-Flex Feature Processing
If the result of service selector lookup is for G-Flex service, G-Flex message processing is performed. This feature supports GFLEX service for MTP-routed TCAP/MAP messages. If the MTP Map Screening feature is on, MTP Map Screening is performed on post G-Flex messages and fall-through MTP-routed messages.
SMS Address Conversion
SMS Address conversion is not affected by the MTP Msgs for SCCP Apps feature; SMS conversion handles only Registration Notification and SMS Notification messages.
Feature Access Key
A feature access key (FAK) for part number 893017401 is required to enable the MTP Msgs for SCCP Apps feature.
-
The A-Port feature or the IS41 GSM Migration feature or the G-Flex feature must be on before the MTP Msgs for SCCP Apps feature can be enabled.
-
After the feature is enabled and turned on, it cannot be turned off.
-
No temporary FAK is allowed for the feature.
Hardware Requirements
The MTP Msgs for SCCP Apps feature requires DSM cards.
Limitations
None
MTP Restart (Release 21.0)
The MTP restart feature provides an orderly process for bringing signaling links back into service after the EAGLE has been restarted after being isolated. During a node's isolation, its route status information could become incorrect. When the node is restarted, the node starts carrying traffic too soon without updating its routing tables. This results in sending traffic on prohibited and restricted routes which eventually are discarded. This increases loss of traffic and also burdens the network to process this unnecessary traffic.
As routes become available or unavailable during restarting, the node acts on a per event basis and propagates the route status to the rest of the network. The sequence of route status messages broadcast depends on the sequence in which the routes became available or unavailable. This can result in sending lot of redundant network management messages. Since the route status is propagated from one node to other, this may have a ripple effect and increases the network management load of the network.
When the MTP restart process is used, a restarting node does not start carrying user traffic until a sufficient number of signaling links are available and the routing tables are sufficiently updated with the current status. Also, the restarting STP broadcasts the network management messages only after its routing table are updated. This reduces the number of unnecessary network management messages broadcast to the adjacent nodes and also makes the behavior of restarting STP more predictable.
The MTP restart process is started when the EAGLE detects that it has been isolated under the following conditions.
-
SS7 application subsystem loading (after power on reset, system initialization or SS7 application subsystem initialization). In this case, route status is lost due to memory reset.
-
When the node is totally isolated for a period of time that is equal to the isolation timer (
mtprsit) due to all signaling link failures (for example, losing both primary and secondary clock). The isolation timer is configurable. In this case, the status of the routes may become inaccurate due to the long amount of time that the node is isolated. The MTP restart procedure is started only if the node is isolated for a period of time that exceeds the value of the isolation timer. The reasons for waiting for the isolation timer to expire before starting the MTP restart process are:-
If the amount of time that the node is isolated is less than the isolation timer, the status of the routes is more accurate.
-
Allows the EAGLE to force uninhibit signaling links and come out of isolation.
-
The following conditions should also be met for starting a full MTP restart:
-
The MTP restart feature is enabled (
chg-stpopts:mtprsi=yes) -
There is at least one restart-capable adjacent node (linkset parameter
mtprse=yes)
There are other conditions in which the EAGLE may have inaccurate route status information such as a major but partial failure of the EAGLE. The MTP restart process is not invoked in these cases. However, such failures are likely to cause adjacent nodes to become unavailable. This may result in invoking of the MTP restart process in the role of being adjacent to a restarting node.
The MTP restart process brings the signaling links back into service in four steps.
-
The signaling links are activated and traffic is stopped.
-
The EAGLE receives route status information from all adjacent nodes.
-
The EAGLE broadcasts route status information to all adjacent nodes.
-
Traffic is restarted.
User traffic is not carried on the signaling links during the MTP restart process. Two new protocol messages have been defined to signal the adjacent nodes when traffic may be sent on the linkset connecting the restarting node and the adjacent node.
-
Traffic-restart-waiting (TRW) — an indication to the receiving STP that no user traffic can be sent to the sending signaling point.
-
Traffic-restart-allowed (TRA) — an indication to the receiving STP that user traffic can be sent to the node sending the TRA message.
The route status is exchanged using Transfer (TFx) and Transfer Cluster (TCx) messages.
The MTP restart feature is supported only for ANSI signaling links. This feature is not supported for ITU and X.25 signaling links.
The time it takes to come out of isolation (when the first signaling link is available to carry level 3 traffic) is not increased due to the MTP restart feature.
Message Routing
Route availability has two parts:
-
The network route status. This is affected by the TFx/TCx network management messages received from the network. The network route status is in either an Allowed, Restricted, or Prohibited state.
-
The local route status. This is affected by changes in the linkset states. Currently, this can be either Allowed or Prohibited.
The MTP restart feature affects the linkset state and thus affects the local route state of all routes using that linkset. Currently a linkset can be in one of the two states, Available or Not Available. With the MTP restart feature, in certain states of the restart procedure, a linkset is available to carry only certain type of messages. During these states, the linkset is available to carry network management messages, signaling test, and maintenance messages that are originated and terminated at the nodes engaged in the MTP restart process. The linkset is not available to carry other types of messages which are commonly referred as user traffic. The user traffic includes ISUP, SCCP and management messages like TFC which are not originated and terminated at the nodes engaged in the MTP restart process. A new state Restart has been added to the local route status during which it is not available to carry user traffic. The local route state of a route can now be in one of three states.
-
Prohibit — Linkset failure, same as before
-
Restart — Because of the MTP restart process, the linkset cannot carry user traffic
-
Allowed — Linkset available to carry all traffic
Aligning Signaling Links in a fully Restarting Node
During the MTP restart process, all adjacent nodes are sending TFx/TCx messages to the restarting node. To handle this burst of traffic and to avoid excessive network management load, the signaling links are activated in the following order:
-
restart-capable signaling links
-
non-restart-capable signaling links
-
X.25 signaling links
If the MTP restart feature is turned on, the alignment of all ANSI signaling links is delayed until all the LIMs containing ANSI signaling links are in service. This allows the EAGLE to be restored to network service in an orderly fashion and allows all the LIMs containing ANSI signaling links to participate in the MTP restart process. The amount of time that the alignment of the signaling links is delayed is dependent on the number of LIMs in the EAGLE and is shown in the following table.
Table 4-21 MTP Restart Signaling Link Alignment Delay
| Number of LIMs Containing ANSI Signaling Links | Signaling Link Alignment Delay |
|---|---|
|
1 to 64 |
62 seconds |
|
64 to 127 |
97 seconds |
|
128 to 191 |
132 seconds |
|
192 or more |
167 seconds |
Measurements
One new measurement has been added to support the MTP restart feature.
Number of MTP Restarts Initiated —The number of times a full MTP restart is initiated by the STP. This measurement count does not include the number of times the MTP restart process was initiated as a result of messages from adjacent nodes.
This measurement is collected for the whole system and is reported every hour in the STP-SYSTOT measurement report.
Event Reporting
Two new UIMs have been added to support the MTP restart feature.
UIMs
-
Commencement of MTP restart process (UIM 1088) — This UIM shows that the EAGLE has started the MTP restart process. The following is an example of UIM 1088.
RLGHNCXA03W 96-04-16 16:28:08 EST Rel 21.0.0 0002.1088 SYSTEM INFO REPT-MTP-RSTRT MTP Restart started Report Date: 96-04-16 Time: 16:27:19 -
Completion of MTP Restart (UIM 1089) — This UIM shows that the EAGLE has completed the MTP restart process. The following is an example of UIM 1089.
RLGHNCXA03W 96-04-16 16:28:08 EST Rel 21.0.0 0002.1089 SYSTEM INFO RCVRY-MTP-RSTRT: MTP Restart Completed Report Date: 96-04-16 Time: 16:27:19
Alarms
No new alarms are required for this feature. The definition of clearing an existing alarm messages has changed because of the MTP restart feature.
-
Critical Alarm 0308—Node Isolated due to SLK failures
This alarm is cleared when the first signaling link becomes available at level 3 and not when the EAGLE is ready to carry user traffic like ISUP/SCCP. Even though this alarm is cleared, the EAGLE is not available to carry user traffic because the MTP restart process is in progress.
MTP Routed GTT (Release 42.0)
The MTP Routed GTT feature allows Global Title Translation (GTT) and GTT Actions (Release 42.0) functionality to be performed on MTP-routed SCCP messages. This feature is provisioned using options in the chg-sccpopts command.
Feature Control Requirements
The MTP Msgs for SCCP Apps (Part Number 893-0174-001) or MTP Routed GWS Stop Action (Part Number 893-0356-001) feature must be turned on before the MTP Routed GTT feature can be provisioned.
For actual processing to occur, the MTP Msgs for SCCP Apps must be turned on or the MTP Routed GWS Stop Action feature must be turned on and the SCCP stop action must be provisioned.
Multiple Capability Point Codes (Release 21.0)
Before Release 21.0, the EAGLE could have only one capability point code of each network type (ANSI, ITU international, and ITU national) defined with the self ID of the EAGLE. With this feature, the EAGLE can have up to 96 capability point codes and these capability point codes can have any mixture of network types. This feature also allows the EAGLE to use capability point codes when performing global title translation. The capability point code identifies a group of functionally related STPs.
Messages requiring global title translation can be sent to other STPs to determine the final destination of the message. Since each STP has its own unique point code, the message must be sent to a specific STP. There can be more than one STP in a network that can perform the global title translation on the message. To make it easier to route these messages to STPs, capability point codes are assigned to the STPs and the global title translation tables are configured with the capability point code instead of the self ID point code of the STPs in the network. The capability point codes can be assigned to more than one STP in the network.
This allows other STPs to handle the required translation if, for example, the desired STP fails and no action would be required at the sending STP or at the other signaling points in the network to route the message to other STPs in the network to get the required translation.
Multiple Country Code Support for G-Port (Release 31.6)
Description
Currently, the EAGLE's G-Port MNP feature allows entry of one Default Country Code (DEFCC) per system. The DEFCC has four main uses in G-Port:
To condition non-International format MSISDNs received by G-Port prior to performing a Mobile Number Portability (MNP) database lookup. (All Mobile Switching Integrated Services Digital Network Numbers (MSISDNs) stored in the MNP database are stored in International format. Therefore, if a MSISDN is received in National format, G-Port converts it to International by appending the DEFCC.)
To formulate the CC+RN+MSISDN response format for the MSRN parameter in SRI-ack responses. (In this case, G-Port compares the DEFCC against the leading digits of the International MSISDN (i.e. CC+MSISDN) to determine where to place the RN returned from the database.)
To formulate the CC+RN+MSISDN format in the outgoing SCCP CdPA GTA parameter in message relay scenarios for non-SRI messages. (As with MSRN formulation, G-Port uses the DEFCC to determine where to place the RN).
To perform HomeRN deletion. Again, G-Port uses the DEFCC to determine which digits are the RN.
Certain operators wish to use a single MNP database to handle portability for different countries, and some areas may have more than one country code defined. In this case, due to condition 1 noted above, G-Port would not be able to correctly condition numbers that are received in non-International format, because it will always append the same DEFCC. However, because numbers must be provisioned in International format in the MNP database, this limitation can be easily overcome by insuring that the Mobile Switching Centers (MSCs) always send the MSISDN in the SCCP Called Party Address (CdPA) in International format. Therefore, no conditioning needs to be performed.
On the other hand, if these customers also require the use of the CC+RN+MSISDN format in the SRI-ack response or for message relay, G-Port is currently unable to handle this condition. This is because G-Port currently uses the DEFCC to determine which digits of the International number are the CC, and there can be only one DEFCC per system.
Likewise, if the EAGLE is configured to perform non-SRI message relay using the digit action of "Insert", this will cause the SCCP CdPA of outgoing messages to be in the format CC+RN+MSISDN. Using only DEFCC, the same problems would be encountered when constructing the outgoing SCCP CdPA as detailed for the MSRN parameter above.
The Multiple Country Code Support for G-Port MNP feature addresses the problem noted in condition 2 above. The G-Port MNP feature is modified to provide support for up to 10 "Multiple Country Codes” (MultCCs) for use in formulating the MSRN parameter of the SRI-ack response for G-Port Query Response, and for constructing the SCCP CdPA in certain cases of G-Port Message Relay.
The existing defcc parameter in the chg-stpopts command will continue to be used for conditioning of numbers to International format when necessary, and will also be used for constructing the MSRN and SCCP CdPA parameters in addition to the new MULTCC list.
This feature provides the ability to define multiple country codes in the system (up to 10) for use by the G-Port MNP feature, in addition to the existing default country code (dsefcc).
Limitations
-
For a network using multiple country codes, it is assumed that all messages needing G-Port service will be sent with MSISDNs in International format. This is true whether the SCCP CdPA digits or the MAP MSISDN digits are used for the database lookup. (This is determined by the message type and the setting of the SRIDN option in G-Port). There continues to be only one default country code (DEFCC) per system for conditioning of non-International MSISDNs. All MSISDNs sent in National format will be conditioned using the same system-wide DEFCC, regardless of the actual country code that may be assigned to the MSISDN.
-
This feature changes only the encoding of the MAP MSRN parameter in the SRI-ack response generated by G-Port for a ported out number and the encoding of the SCCP CdPA parameter for G-Port message relay when Digit Action = "Insert". It does not change the encoding of the MAP MSISDN or SCCP CdPA parameters in the SRI-ack, or SCCP parameters when Digit Action is not equal to "Insert".
-
The country code search is a longest match search; for example, if MSISDN = 12345, and two country codes are provisioned equal to 1 and 123, G-Port MULTCC will match on 123 for this number and consider this to be the country code. There may be cases of overlap depending upon the country code and the digits allowed by the particular numbering plan. For example, assume 1 and 123 are both valid country codes for the node. Also assume that 2345 is a valid National MSISDN for country code 1. This will cause a problem with G-Port because MULTCC will match on 123 for this number, and consider the National MSISDN to be 45 instead of 2345. Therefore, the number returned will be 123RN45 instead of 1RN2345 as it should be. Using country codes of all one length will reduce the likelihood of a mismatch occurring.
Multiple Flash Download (Release 29.0)
Description
This feature reduces the total time required to update Flash GPLs (i.e. board PROM) by providing the capability to simultaneously update, via commands, the Flash GPL for multiple cards.
Hardware Requirements
No new hardware is needed to support this feature.
Multiple IDP Relay Instances (Release 43.0)
The Multiple IDP Relay Instances feature allows the existing Prepaid IDP Query Relay feature (Part Number 893-0160-01) to support up to 4 IDPRCDPN NPP services (IDPRCDPN, IDPRCDPN2, IDPRCDPN3, and IDPRCDPN4) for Called Party modifications. Each service can be configured separately to process an incoming IDP message in a different way. Refer to the Numbering Plan Processor (NPP) Overview for more information.
Note:
The combined services are referred as IDPRCDPN(X) unless a specific service must be specified.Multiple LFS Tests (Release 26.0)
Overview
The Multiple Link Fault Sectionalization (LFS) Feature allows the maintenance craftsperson to perform up to 16 DSOA fault sectionalization tests from the EAGLE. The LFS tests are initiated by the EAGLE, and are used to test the functionality of the link from the EAGLE SS7 LIM through multiple channel banks to a remote Network Element. With this feature, a craftsperson can test up to 16 SS7 links simultaneously. An unlimited number of tests are supported if the EAGLE is not the integrating node for the LFS test.
Note:
The Multiple LFS is a debug tool provided to the craftsperson. It should be used to help isolate a link failure. Improper use of this feature can result in a link element stuck in a far-end loop-back mode. If an LFS test is aborted by a card reset, it could leave the remote far-end loop-back condition active. Therefore, LFS tests must always be cancelled by the craftsperson if they need to be aborted.
Latching versus Non-latching LFS Tests
The process of activating and maintaining a loop-back is the major difference between latching and non-latching LFS tests.
Non-latching loop-backs are activated by the transmission of the following sequence:
-
Minimum of 40 bytes of loop-back code, in multiples of 40 bytes, transmitted continuously until a software command is received to halt transmission or begin test data transmission.
-
Alternating loop-back code and test data transmitted continuously until a message is received to halt transmission.
In this case, the loop-back is dropped if every other byte transmitted is not a loop-back code.
Latching loop-backs are activated by the transmission of a sequence of pre-defined control codes. In this case, once the loop-back is established, it can only be removed by another set of pre-defined control codes.
The following figure illustrates a link from an EAGLE to another EAGLE with two DSO Channel banks in the path, allowing for three LBP for Latching LFS Test.
Figure 4-22 DSO Link LBPs for LLT

The following figure illustrates a link from an EAGLE to a CSU/DSU with a DS0 and OCU in the path, allowing for three LBP for Non-Latching LFS Test. A loop back cannot be set in the DS0.
Figure 4-23 OCU/DCU link LBPs for NLT

Administrative commands (ent-lbp, chg-lbp, dlt-lbp and rtrv-lbp) are used to store, change, delete and confirm the SS7 link RLEs as LBPs in the EAGLE database, where the RLE nearest the EAGLE is known as LBP one.
The following figure shows the valid RLE types for LLT and NLT.
Table 4-22 Remote Link Element (RLE) Types
| Element | RLE Description | Valid RLE for LLT | Valid for RLE for NLT |
|---|---|---|---|
|
DSO |
DSO Dataport. |
Yes |
No |
|
OCU |
OCU Dataport. |
Yes ** |
Yes |
|
CSU |
CSU Dataport. |
Yes ** |
Yes |
|
DSU |
DSU Dataport. |
Yes ** |
Yes |
|
NEI |
Network Element Interface |
Yes |
No |
UAM
** The OCU, CSU and DSU must be strapped/optioned to support Latching
LFS loop back.
Maintenance commands (act-lbp, dact-lbp) should be used to initiate and stop the LFS feature. The SS7 LIM card must be powered up and in service with the link deactivated (OOS_MT_DSBLD) prior to invoking the LFS tests. No SS7 traffic will be transferred to or from the signaling link by the SS7 LIM while the link is performing an LFS test.
Multiple Linksets to Single Adjacent PC (Release 37.5)
The Multiple Linksets to Single Adjacent PC (MLS) feature allows linksets to be established from up to 6 point codes on the EAGLE 5 ISS to a single point code on an adjacent node.
Note:
Multiple linksets involving IPGW links to an adjacent point code are not supported.SLSCI Extension to ITU MSUs
With or without the MLS feature, only two linksets can have the same routing cost, which is used to loadshare across those two linksets. Even distribution of the load over all 32 links (16 links in each linkset) requires a minimum of 5 bits. ANSI MSUs have either 5-bit or 8-bit signaling link selector (SLS) values and meet the minimum requirements. However, ITU MSUs have 4 bit SLS values.
In order to use all 32 links in two ITU linksets, the 5-to-8 bit SLS conversion algorithm used for ANSI MSU traffic is extended to support 4-to-8 bit SLS conversion for ITU MSUs. The extended 8-bit value is used only for traffic distribution and is not included in the outgoing MSU for ITU messages.
Feature Control Requirements
- A FAK for part number 893-0197-01
- After the feature is turned on, it cannot be turned off.
- A temporary FAK cannot be used to enable the feature.
- The Multiple Point Code (MPC) feature must be turned on at the EAGLE 5 ISS where the linksets originate before the feature can be enabled. It is NOT necessary for the MPC feature to be turned on at the adjacent node.
Hardware Requirements
The MLS feature does not have specific hardware requirements. However, the feature cannot be enabled if any of the following cards is present in the system:
- LIMDS0
- LIMV35
- LIMOCU
- ILA/EILA
- LIM-E1
- Dual-Slot DCM
If one of these cards is inserted after the feature is enabled, then the card will auto-inhibit.
Multiple Point Code Support (Release 26.05)
Overview
Currently, the EAGLE supports three true point codes (one each for ANSI, ITU-National, and ITU-International). In addition, the EAGLE supports up to 96 capability point codes, each of which can be designated as either ANSI, ITU-N, or ITU-I. Each capability point code defined on an EAGLE node can be used for routing messages to that node. For various reasons, customers might need the EAGLE to support more than one true point code in a particular domain.
This feature adds the ability to support Secondary Point Codes (SPCs) in addition to the true point codes used by the EAGLE in any of the three domains ANSI, ITU-N and ITUI. Secondary point codes are used by provisioning and routing as if they are the true point code of the EAGLE. SPCs are supported for any type of link (A, B, C, D, etc.). There is no effect on provisioning capability point codes as a result of this feature.
In addition to the one True Point Code (TPC) already supported for each of the ANSI, ITU-N and ITU-I domains, the EAGLE support a pool of 40 Secondary Point Codes (SPC), each of which may be assigned as either ANSI, ITU-N, or ITU-I (not to exceed a total of 40 in one system). SPCs can be used in the same ways that true PCs are used.
There are three main reasons for this feature:
-
Some customers desire to collapse multiple existing STP's into one EAGLE. This can present problems in that end offices and other nodes may not be controlled by the carrier making reprovisioning of these network elements difficult. Multiple Point Code (MPC) support is designed to allow the EAGLE to assume more than one point code for SS7 routing. MPC support is different in concept from capability point codes in that provisioning and routing will use secondary point codes as if they were the actual point code of the EAGLE.
-
Several customers in the international market want to deploy a single STP pair in multiple national (ITU-N) networks. This may not be possible without the MPC feature, as these operators are often forced to use a unique point code assigned by each national regulator of these target countries.
-
Customers may require additional links between two nodes beyond the number of links permitted by the protocol. For example, the maximum number of links between two nodes in an ITU network is 16. The MPC feature can allow for additional linksets between these nodes, increasing the number of links that can be used.
Replacing Two STP Pairs with One EAGLE Pair
The following example shows how an EAGLE pair can replace two existing STP pairs. In this example, each EAGLE in the pair uses one True Point Code and one Secondary Point Code.
As shown in the following figure, a new EAGLE first replaces one existing STP pair. In this case, EAGLE's True Point code is set to the True Point Code of the old STP. The adjacent nodes are cut over to the EAGLE STP pair. The adjacent nodes do not need to be reconfigured.
Figure 4-24 Replacing the First STP Pair

Next, a second STP pair is replaced with the EAGLE pair. As shown in the following figure, an SSP and an STP are being “re-homed” from an old STP pair to a new EAGLE STP pair. In this example, the STP (3-3-3) is reconfigured with new routes to recognize that it is now connected to Eagel1 and EAGLE2 instead of 1-1-1 and 1-1-2. STP 3-3-3, if not an EAGLE STP with Multiple Point Codes, may not be able to support more than one linkset to the same point code. See “Multiple Linksets between Two Nodes” for a description of this capability. The interconnecting device (STP or SSP) can use either the TPC or SPC as the device requires.
At EAGLE1, the user would configure the secondary point code 1-1-1, using the ent-spc command. The user would also configure a route to 1-1-2 over the C-linkset. The user would then configure point code 4-4-4 in the EAGLE's database to indicate that this point code uses the secondary point code 1-1-1, instead of the EAGLE's true point code (chg-dstn:dpc=4-4-4:spc=1-1-1. This last step would be repeated for all other adjacent SSPs and SCPs that are re-homed from the old STP Pair to the new EAGLE Pair.
Similarly, at EAGLE2, the user would configure the secondary point code 1-1-2, and configure a route over the C-link to 1-1-1. The user would also configure point code 4-4-4 in EAGLE2's database to indicate that this point code uses the secondary point code 1-1-2, instead of the EAGLE's true point code.
When EAGLE1 receives a message from the SSP destined for 1-1-1, EAGLE processes the message as if the message was sent to EAGLE's True Point Code.
When EAGLE1 generates a message (for example, Network Management, Link Test Messages, or GTT messages) that is destined for 4-4-4, EAGLE1 puts the OPC 1-1-1 in the message. When EAGLE1 generates a message that is destined for 3-3-3 or 5-5-5, it puts the OPC 2-2-1 in the message. When EAGLE1 generates GTT and SCMG messages that are destined for non-adjacent PCs, it includes the OPC 2-2-1 in the message.
Figure 4-25 Replacing a Second STP Pair

Multiple Linksets between Two Nodes
With this feature, it is possible to configure multiple linksets between two nodes, if the adjacent node also supports Multiple Point Codes. EAGLE continues to enforce the rule that each linkset must have a different adjacent point code.
One reason for provisioning multiple linksets between two nodes is to increase the number of links that can be configured between STP pairs. For example, in Figure 4-26, EAGLE is connected to an STP pair that supports multiple point codes. Without this feature, only 16 ITU links can be configured between EAGLE and the STP pair (8 links in LS1 and 8 links in LS2). In this example, two linksets are added, increasing the number of links to 32 (8 links in each of LS1, LS2, LS3, and LS4).
Figure 4-26 Multiple Linkset Example

In this example, the adjacent point code (APC) for LS1 is 4-1-0 and the APC for LS2 is 4-1-1. 4-1-1 is assigned an SPC of 3-1-1. So adjacent, Adj Node1 sees LS1 as having an APC of 3-1-0, and LS2 as having an APC of 3-1-1.
To load balance over these 4 linksets, half the destinations that use the STP pair can be assigned LS1 and LS3 as a combined linkset. The other half of the destinations can be assigned LS2 and LS4 as a combined linkset.
The commands to provision EAGLE1 for the above network are:
Input Examples
chg-sid:pc=3-1-0:
ent-spc=3-1-1
ent-dstn:dpc=4-1-0
ent-dstn:dpc=4-1-1:spc=3-1-1
ent-dstn:dpc=4-1-5
ent-dstn:dpc=4-1-6:spc=3-1-1
ent-dstn:dpc=5-5-1
ent-dstn:dpc=5-5-5
ent-ls:lsn=LS1:apc=4-1-0
ent-ls: lsn=LS2:apc=4-1-1
ent-ls: lsn=LS3:apc=4-1-5
ent-ls: lsn=LS4:apc=4-1-6
ent-rte:dpc=4-1-0:lsn=ls1:rc=10
ent-rte:dpc=4-1-1:lsn=ls2:rc=10
ent-rte:dpc=4-1-5:lsn=ls3:rc=10
ent-rte:dpc=4-1-6:lsn=ls4:rc=10
ent-rte:dpc=5-5-1:lsn=ls1:rc=10
ent-rte:dpc=5-5-1:lsn=ls3:rc=10
ent-rte:dpc=5-5-5:lsn=ls2:rc=10
ent-rte:dpc=5-5-5:lsn=ls4:rc=10
Impact on Other Features
Local Subsystems (LNP and Toll-Free)
EAGLE allows only the True Point Code to be entered into the MAP table. Also, EAGLE continues to allow the user to enter translations to the True Point Code. However, EAGLE does not allow the user to enter translation to a Secondary Point Code.
If a node sends a rt-on-gt query, the node should set the query's DPC to EAGLE's Capability Point Code. If a node sends a rt-on-ssn query, the node should set the query's DPC to the TSPC used by that node.
rt-on-gt Queries from a Node That Uses Secondary PC
Nodes that send rt-on-gt queries should use the Capability PC, regardless of whether these nodes use a True or a Secondary Point Code.
-
Node sends query with DPC=EAGLE's LSS Capability PC, CDPA is
rt-on-gt, CGPA PC=node's PC -
Result of translation on EAGLE is: DPC=TPC, CDPA is
rt-on-ssn, CDPA SSN = LSS Subsystem number -
LSS sends reply with DPC=CGPA PC, OPC = SPC, CDPA is
rt-on-ssn
In this case, if the Local Subsystem on EAGLE fails or is taken offline, EAGLE sends a response method TFP:
TFP with DPC = node's PC, OPC = SPC, Concerned PC = EAGLE's Capability PC
This TFP causes the node to divert traffic to the mate.
If a node sends a rt-on-gt query to either EAGLE's True Point Code or a Secondary Point Code, EAGLE cannot divert traffic to the mate. In this case, EAGLE does not send a TFP concerning the Secondary Point Code or the True Point Code, so the node will not divert traffic to the mate.
rt-on-ssn queries from a Node That Uses Secondary PC
It is possible that nodes using a Secondary PC will send rt-on-ssn queries. In this case, these nodes should send the queries to the Secondary Point Code. EAGLE will accept rt-on-ssn queries from these nodes if the DPC is the TPC or an SPC. However, SCCP Management will not work correctly if the rt-on-ssn queries do not use TSPC associated with the sending node.
-
Nodes send query with DPC=SPC, CDPA is
rt-on-ssn, CDPA SSN = CDPA, SSN = LSS Subsystem number, CGPA PC=node's PC -
LSS sends reply with DPC=CGPA PC, OPC = SPC, CDPA is
rt-on-ssn, CGPA PC = SPC
In this case, if the Local Subsystem on EAGLE fails or is taken offline, EAGLE broadcasts an SSP (assuming that the node is in the Concerned Point Code group):
SSP with DPC = node's PC, OPC = SPC, Affected PC = SPC, Affected SSN = LSS Subsystem number
Measurements
EAGLE pegs the following ANSI measurements for messages received from or destined for a different network:
-
MSURCVNA
-
OCTRCVNA
-
ORIGNET_30_SCCP_GTTUNTT
-
ORIGNET_30_SCCP_GTTUNADDR
-
ORIGNET_30_SCCP_GTTPFDPC
-
ORIGNET_30_SCCP_GTTPFDIC
For this feature it is likely, but not required, that the True ANSI point code and the ANSI Secondary Point codes will be in the same network. If they are in different networks, EAGLE uses only the network of the True ANSI point code to determine EAGLE's network.
For example, assume that EAGLE's True ANSI point code belongs to network A, and a Secondary point code is entered that belongs to network B. If a message arrives destined for point code in Network B (other than EAGLE's SPC), EAGLE treats that message as if it were destined for a different network.
Gateway Screening
The use of the Multiple Point Code feature requires a customer who is also using the gateway screening feature to add provisioning rules to recognize the new site id point code provided by the MPC feature. Failure to add the appropriate rules could result in inappropriately blocked messages.
Provisioning Multiple Point Codes
To use this feature, the user must perform some extra steps when provisioning the EAGLE:
-
Provision each Secondary Point Code using the
ent-spccommand. -
Provision a route to each of the mate's Secondary Point Codes.
-
For each destination that uses a Secondary Point Code, enter the Secondary Point Code using the
ent-dstnorchg-dstncommand.
Upgrade Considerations
The upgrade of fielded EAGLE software takes into account the changes introduced by Multiple Point Codes and no degradation of system capability will occur as a result of performing the system upgrade.
Any Table Creation Utility (TCU) support needed to transfer information from the single Site Id table to the planned use of a combined Site Id Table and Secondary Point Code table form will be provided.
The MPC Feature Bit will be initialized to OFF.
Limitations
-
The same adjacent point code cannot be used for two different links.
-
Local EAGLE subsystems (e.g. LNP) must use the True Point Code.
Multiple Routing Contexts (Release 34.0)
Description
EAGLE 5 ISS RELEASE 34.0 supports Multiple Routing Contexts for M3UA and SUA protocols.
In the M3UA and SUA protocols, there is a Routing Context parameter that can be used by the application to distinguish between traffic associated with different Application Servers (ASs).
In the original EAGLE 5 SAS implementation, an Application Server Process (ASP) could be assigned to only a single AS. A single AS could be associated with any number of routing keys if the routing keys do not contain a Routing Context. A single AS could be associated with up to 4 Routing Keys if the routing keys contain a Routing Context. However, the traffic state (ASP-Active/ASP-Inactive) for the ASPs within an AS could not be independently controlled using the individual Routing Contexts. This effectively restricts the traffic on each SCTP association to 4 Routing Contexts that must all transition their traffic state in unison. If traffic to the same far end has different Routing Context values, the original EAGLE 5 SAS design requires multiple SCTP associations to the far end in order to support independent control of the traffic state using the Routing Context.
This feature enhances the original EAGLE 5 SAS Routing Context implementation to allow more than one Routing Context to be assigned to a single M3UA/SUA SCTP association, while supporting independent control of the traffic state using the Routing Contexts. The traffic state (ASP-Active / ASP-Inactive) can be modified for one Routing Context independently of any other Routing Context.
The following changes to EAGLE 5 SAS IP functions have been made in conjunction with the Multiple Routing Contexts implementation:
-
This feature removes the ASP entity from M3UA and SUA configuration. Although the configuration of ASPs is being removed from the EAGLE 5 SAS for this feature, the ASP entity still exists in the M3UA and SUA architecture. The ASP states (ASP-Down, ASP-Inactive, and ASP-Active) are still used in the EAGLE 5 SAS when reporting the management and traffic handling states of each Association/AS combination within the EAGLE 5 SAS.
The rept-stat-as command can be used to retrieve association ASP states and ASP-IDs per AS or per association. The asplog pass-through command is renamed to ualog, and the log entries are enhanced to include a routing context indication for all applicable log entries. The ASPNAME parameter in the ent-as, dlt-as, rtrv-as and ualog commands has been changed to the ANAME parameter.
-
With the removal of the ASP entity in configuration, the feature allows an M3UA/SUA association to be assigned to more than one Application Server (AS).
Each time an association is assigned to an AS, it requires that the IPGWx card which hosts the Association maintain a unique adapter state for the association-AS combination. Each time a TALI socket is entered, it requires that the IPGWx card which hosts the socket maintain an adapter state for the TALI socket. This feature requires that the total number of adapter states maintained by a single IPGWx card is less than or equal to 50. On a given IPGWx card, the total number of all association-to-AS assignments and TALI connections cannot exceed 50. This total number could be reached by assigning a single association to up to 50 Application Servers.
-
To ensure that it is not possible for an M3UA or SUA connection to be in the ASP-Active state without a routing key, the last routing key containing a given AS may not be deleted unless all associations in the AS are set to OPEN=NO.
-
Prior to this feature, many of the IP database tables reference other IP database tables using name strings. In many cases, the name strings are not resolved to existing IP database entries at the time of provisioning. For example, a routing key can be successfully entered with an Application Server Name that does not exist in the AS table. As another example, it is possible to have a connection with an LHOST that cannot be resolved to a card because the matching IPHOST entry does not have a corresponding IPLNK entry. In this case the card location for the association cannot be determined. This lack of IP database cross-checking at provisioning time provides flexibility in command order and eases re-mapping of IP database entries, but it creates complexity and allows provisioning errors to go unnoticed.
This feature modifies the IP database provisioning rules to require a strict order of entry and deletion in order to prevent unresolved references. The IP database tables must be provisioned in the following order:
Note:
In previous releases, the IPHOST table was required to be provisioned before the IPLNK table for a given IP address. This feature reverses the required order.
-
Provision the card (ent-card command)
-
Provision the IPLNK entry with the card’s IP address(es) (chg-ip-lnk command).
-
Provision the IPHOST entry with the card’s IP address and host name (ent-ip-host command).* IPHOST entries for local hosts (IP cards in this EAGLE 5 SAS) will be designated as “local” in the ent-ip-host command and must exist in the IPLNK table. If the entry is not specifically designated as local or remote, it defaults to “local”. Attempts to enter IPHOST entries as “remote” are rejected if the corresponding IP address exists in the IPLNK table.
-
Provision the Association/Socket connections (ent-assoc command and ent-appl-sock command). The LHOST parameter is now mandatory for these commands. The LHOST and ALHOST of the connection must exist and must be provisioned as “local” in the IPHOST table. The RHOST of the connection is not required to be provisioned in the IPHOST table. If the RHOST of the connection is provisioned in the IPHOST table, it is not required to be provisioned as “remote”.
-
Provision the Application Server (ent-as command). Each association that is added to the AS must exist.
-
Provision the routing key (ent-appl-rtkey command). For M3UA/SUA, the AS being entered into the routing key must exist. For TALI, each socket entered into the routing key must exist.
Deleting of configuration entities that are referenced by other configuration entities is required before the referencing configuration entities can be modified or deleted (don’t break the chain).
-
Before the IP address or hostname assigned to an IP card’s Ethernet interface can be changed, all connections referencing the hostname must be closed, removed from any Application Servers and/or routing keys that they are assigned to, and deleted or temporarily modified to reference another valid LHOST/ALHOST. This requires entry of more commands than in previous releases, but it does not present any new out-of-service conditions because the card has always been required to be inhibited prior to modifying its IP address(es).
-
The AS recovery timer has been relocated from the UAPS Timer 1 in the UAPS table to the AS table. Because with this feature a single association can now exist in more than one AS, the chg-as command is now used to modify the AS recovery timer (instead of the chg-uaps command). The timer units are in milliseconds, and the valid range is 10-2000 ms.
-
This feature modifies the existing reporting of primary service state (PST) and secondary service state (SST) for all SCTP associations. This change in PST function for SCTP associations results in a change in the meaning of the “IP Connection” alarms for SCTP (M3UA/SUA/M2PA) associations only. TALI socket IP Connection alarms remain unchanged.
-
This feature removes support for M3UA/SUA connections on IPLIMx cards. All M3UA deployments must use IPGWx cards only. An EAGLE 5 SAS containing M3UA IPLIMx links cannot be upgraded to this release. The EAGLE 5 SAS Health Check procedure has been updated to detect this condition.
The following changes have also been made for IPGWx functions:
-
M3UA/SUA connections must be assigned to an Application Server (AS) and the AS must have at least one routing key assigned to transition to ASP-Active state.
-
Validation that the ASP-ID received in an ASP-UP message is unique across connections within the AS will be removed (this removes Strict/Relaxed ASP-ID validation); as a result, the UAPS Parm 3 becomes undefined.
-
The chg-appl-rtkey command no longer has the capability to override the current AS in a routing key to another AS; or the current set of sockets in a routing key to a single socket. This prevents an M3UA or SUA association from being brought into service (ASP-ACTIVE) without having an assigned AS and routing key. The NSNAME and NASNAME parameters are no longer valid for the chg-appl-rtkey command. The equivalent function can be accomplished using the dlt-appl-rtkey and ent-appl-rtkey commands.
Hardware Requirements
No new hardware is required for this feature.
Limitations
Currently there is no maintenance action at the EAGLE 5 SAS to prohibit or allow an association’s traffic state for a specific AS. For this reason, an association that is to be added to or removed from an AS must be set to OPEN=NO, preventing it from carrying traffic in any other AS during these provisioning activities. The OPEN=NO state ensures that there are other associations in the ASs being modified that can carry the traffic during the provisioning activities.
Multi-Port LIM (Release 27.1) (IP7 Release 6.0)
Description
The Multi-Port LIM feature improves the functionality of SS7 routing within EAGLE by increasing the number of SS7 links the EAGLE handles per LIM card. This will allow the EAGLE to interact in larger SS7 networks, and reduces the footprint of an EAGLE (i.e. previously 250 cards would have been required to support 500 links; now only 63 cards are required).
The Multi-Port LIM feature has been engineered to satisfy the following requirements:
-
Increase link capacity while reducing footprint
-
Increase the number of ports on a LIM card from the current 2 to 8.
-
Support the complement of low speed links with any combination of 2-port and multi-port LIMs.
-
Allow easy transition to higher capacity LIM cards.
-
Support alarms for higher-capacity LIM cards, and a larger number of links.
No new measurements are defined in this feature.
The Multi-Port LIM card supports all the card functionality and table capacity currently available (as of Release 26.1) for the 2-port LIM DS0-A card.
The Multi-Port LIM card can replace a 2-port LIM DS0-A within the same slot.
Table 4-23 Multi-Port LIM/2-Port LIM Provisioning Matrix
| Provisioned Ports (56 kps) | LIM Type | System Response |
|---|---|---|
|
A-B |
2-port |
Accept card |
|
A-B |
Multi-port |
Accept card |
|
A1-B3 |
2-port |
Reject card |
|
A1-B3 |
Multi-port |
Accept card |
A 2-port DS0-A LIM can replace a Multi-Port LIM, depending on the number of ports provisioned.
The Multi-Port LIM provides mapping of ports according to the diagram in the following figure.
Figure 4-27 Multi-Port LIM to 2-Port LIM Relationship

The provisioning of additional ports is not limited to a particular pattern. For example, customers can provision six ports with the following link identifiers:
Table 4-24 Link Identifier Example
|
1st Port-1101A |
1st Port-1101A3 |
|
2nd Port-1101B |
2nd Port-1101B |
|
3rd Port-1101A1 |
3rd Port-1101A1 |
|
4th Port-1101B1 |
OR 4th Port-1101A2 |
|
5th Port-1101A2 |
5th Port-1101B2 |
|
6th Port-1101B2 |
6th Port-1101B3 |
Hardware Requirements
To support the increased data content in scheduled reports, terminal pacing must be increased, which requires a 19.2K baud terminal dedicated to output class TRAFFIC. For systems exceeding 350 links, a printer is not recommended.
For the Multi-Port LIM card, no new hardware other than the new MPL card (870-2061-01) itself is needed to support more than 8 ports.
Upgrade Considerations
Measurements data are not preserved from a prior release to the upgrade release during an upgrade. If the customer desires to retain a record of pre-upgrade measurements, a hardcopy of the measurements data can be obtained using the documented measurement report procedures. Alternatively, measurements data can be copied to a Measurements removable cartridge, using the copy-meas command. The data is then available for offline (non-EAGLE) processing. Measurements data cannot be restored to the upgraded EAGLE, due to potential changes in data formats as a result of the upgrade.
National Spare Network Indicator Support (Release 22.2)
The National Spare Network Indicator feature enables the EAGLE to support the National Spare value for Network Indicator for both ANSI and ITU-National (ITU-N) links. The National Spare Network Indicator feature is either enabled or disabled for each linkset, where the disabled state is the default condition.
Enabled States
When the National Spare Network Indicator feature is enabled for an ANSI linkset, the incoming message, National (10) or National Spare (11), is read and the outgoing message is forced to National Spare (11).
When the National Spare Network Indicator feature is enabled for an ITU-N linkset, the incoming message of International (00), National (10), or National Spare (11) is read, and the outgoing message is forced to National Spare (11).
Disabled States
When the National Spare Network Indicator feature is disabled for an ANSI linkset, the EAGLE can accept only National network indicator (10) and the outgoing message is National (10).
When the National Spare Network Indicator feature is disabled for an ITU-N linkset, the EAGLE can accept International network indicator (00) or National (10), and the outgoing message is National (10).
Gateway STP Impact
The National Spare Network Indicator impacts ANSI to ITU-National and ITU-National to ANSI message conversions when the EAGLE is configured as a Gateway STP. When enabled, the National Spare Network Indicator feature takes priority over those message conversions.
National Spare Network Indicator Support (Release 24.0)
The National Spare Network Indicator feature enables the EAGLE to support the National Spare value for Network Indicator for both ANSI and ITU-National (ITU-N) links. The National Spare Network Indicator feature is either enabled or disabled for each linkset, where the disabled state is the default condition.
Enabled States
When the National Spare Network Indicator feature is enabled for an ANSI linkset, the incoming message, National (10) or National Spare (11), is read and the outgoing message is forced to National Spare (11).
When the National Spare Network Indicator feature is enabled for an ITU-N linkset, the incoming message of International (00), National (10), or National Spare (11) is read, and the outgoing message is forced to National Spare (11).
Disabled States
When the National Spare Network Indicator feature is disabled for an ANSI linkset, the EAGLE can accept only National network indicator (10) and the outgoing message is National (10).
When the National Spare Network Indicator feature is disabled for an ITU-N linkset, the EAGLE can accept International network indicator (00) or National (10), and the outgoing message is National (10).
Gateway STP Impact
The National Spare Network Indicator impacts ANSI to ITU-National and ITU-National to ANSI message conversions when the EAGLE is configured as a Gateway STP. When enabled, the National Spare Network Indicator feature takes priority over those message conversions. The network indicator of the MSU will be the National Spare network indicator, no matter what other network indicator conversion rules are enabled for the EAGLE.
NEBS Compliance (Release 20.0)
The EAGLE will comply with the requirements of Bellcore’s TR-NWT-000063, Network Equipment-Building System (NEBS) Generic Equipment Requirements. This document lists the generic requirements for all new telecommunications equipment systems used in central offices and other telephone buildings of a typical Bellcore Compliant Company. These requirements include:
-
Spatial Requirements - vertical and horizontal space allocations within central offices for equipment frames, overhead cabling, lights, and air distribution elements.
-
Environmental requirements for all new central office equipment systems including the cable distribution systems, distributing and interconnecting frames, power equipment, operations systems, and cable entrance facilities, and the methods for testing the equipment to determine if it meets the environmental requirements.
There have been no electrical or software changes made to the EAGLE for NEBS compliance. The following hardware changes have been made:
-
The rear panel support brackets have now been completely welded to the frame instead of tack welded.
-
The door closing mechanism is now threaded instead of notched.
-
There have been minor changes made to the shelves to strengthen them.
-
The end panels are now attached to the bottom of the frames with screws.
Need to decode Multiple components in a TCAP message (Release 46.5)
This feature allows TCAP Opcode Based Routing (TOBR) to check for the presence of more than one component in the MAP portion of the message. The appropriate OPCODE GTTSet is configured with the option to process multiple component sets. TOBR decodes both components, and 2 keys are formed:
- Key 1 - Package Begin/ ACN - ShortMsgGateway V3 / Opcode - ReportSMDeliveryStatus
- Key 2 - Package Begin/ ACN - ShortMsgGateway V3 / Opcode - SendSRIforSM
TOBR searches for both the keys. If both keys have matching translations in the GTTSet, then the translation with the higher priority number is chosen for TOBR processing.
EAGLE checks up to 3 components, and ignores components after the 3rd component in the message. If there are multiple components, EAGLE decodes the MAP operation of the first 3 components.
See the "TCAP Opcode Based Routing" section in Database Administration - GTT User's Guide for more information.
Nested Cluster Routing (Release 26.0)
Description
Nested Cluster Routing removes the restriction of having the full point code route on the same route as the cluster route. The EAGLE supports up to 500 nested cluster routes with full Network management functionality. A nested cluster route counts as 1 route entry in the route table, and does not otherwise affect the capacity of the route or xlist table.
Nested Clusters and Cluster Members
The cluster routing and management available in prior release of EAGLE software required cluster and cluster members to have same route set. With the Nested Cluster feature, however, users can have certain members of the provisioned cluster with different FPC route set. This different route set may be totally different, partially different, or exactly the same.
With the Nested Cluster Routing feature, routes to these members can be changed, deleted, or added. Deletion of a FPC route entry within a cluster will result in the member using the cluster entry for routing. Deletion of a cluster route entry will not delete the FPC route entry. This holds true even if the FPC entry and the cluster have the same route.
The EAGLE send cluster network management messages (TCA, TCR, TCP) based on the least restrictive of the cluster's route set status, and the route set status of any FPC entries within the cluster.
The Nested Cluster Routing feature provides a new routing model. (The EAGLE allows several routing models.) The table describes coupling between the cluster and its members. Coupling describes the relationship between the cluster and member route statuses.
Table 4-25 EAGLE Routing Models
| EAGLE Routing Model | Characteristics | Issues and Resolution | Release |
|---|---|---|---|
|
Full Point Code Routing (FPR) No coupling |
EAGLE will behave as a FPC router when CRMD feature bit is OFF. Only FPC destinations are provisioned. EAGLE will never generate TCX messages concerning clusters of provisioned members. Received TCX messages are applied to all members of the concerned cluster. |
No issues. There is not coupling between cluster status and member statuses due to the lack of clusters. |
Rel 21 |
|
Cluster Routing (CR) No coupling NCAI=No |
With CRMD feature bit ON, EAGLE will allow provisioning of cluster destinations. For cluster destinations, only cluster entries are provisioned. EAGLE will generate TCX messages only for provisioned cluster destinations. All received TCX messages are applied to concerned cluster entry if it exists. Otherwise it is applied to all individual members. |
No issues. There is no coupling between cluster status and member status’s due to the lack of members belonging to provisioned cluster. |
Rel 21 |
|
Cluster Routing and Management Diversity (CRMD) Full coupling NCAI=No |
In this mode, EAGLE allows provisioning of clusters as well as members of same clusters. Here cluster and member have the same route set, and they are fully coupled. All TCX messages are applied to members and TCX messages generated by EAGLE reflect member status. In this mode, member status cannot be less restrictive than cluster. |
No issues regarding network management message generation and processing. Cluster and members cannot have a different route set, and thus E-links cannot be provisioned for member of a cluster. |
Rel 21 |
|
Nested Cluster Routing No coupling NCAI=Yes |
In this mode, if the |
There is an issue regarding broadcasting network management messages. Because members can be less restricted than the Cluster, broadcast of cluster messages (TCA, TCR, TCP) is based on the least restrictive of the following: The cluster’s route set status The route set status of any full point code entries within the cluster Also, when |
Rel 26 |
Administration
Nested Cluster Routing (NCR) is administered as a new feature in the EAGLE's database. In order to specify the ncai parameter (yes, no), both the CRMD feature and the NCR feature must be ON. If ncai is yes, EAGLE allows certain members of the provisioned cluster to have different full point code route set.
If the ncai parameter is no, standard command handler rules apply (any full point code route set within a cluster must have the same route set as the cluster). If ncai parameter is specified as yes, new command handler rules apply (full point code route set can be different from the cluster route set). Following is an example of provisioning a nested cluster and associated member.
-
Turn CRMD feature on:
chg-feat:CRMD=ON -
Turn NCR feature on:
chg-feat:NCR=ON -
Enter nested cluster destination:
ent-dstn:dpc=5-5-* NCAI=yes -
Enter routes for nested cluster routing: Enter nested cluster's member X destination:
ent-dstn:dpc=5-5-1 -
Enter route for associated member X:
ent-rte:dpc=5-5-1:lsn=lsA:rc=10Figure 4-28 Cluster Network Configuration

In the figure, cluster route 5-5-* exists from STP-A to STP-B. A member in that cluster, SSP-D, is directly connected to STP-A. If SSP-C is signaling to any member other that 5-5-1, it follows the cluster route to STP-B. The nested feature is used in STP-A.
General Requirements
Circular Routing
Danger of Circular Routing
Danger of circular routing means that if EAGLE receives an MSU on a linkset and then routes that MSU, circular routing may occur. In these cases, EAGLE normally sends preventive TFPs on these linksets.
This feature does not change the rules for determining if danger of circular routing exists for a destination and linkset. These rules are:
-
Danger of Circular Routing only occurs on linksets that are part of the routeset for the destination
-
Danger of Circular Routing only occurs if routing over an STP to a destination.
-
If the linkset is a Higher cost route than the current route to the destination, there is no danger of circular routing.
-
If the linkset is equal cost route as the current route to the destination, there is danger of circular routing.
-
If the linkset is lower cost route than the current route to the destination, and the linkset is the least cost route, there is no danger of circular routing.
Figure 4-29 Determining If Danger of Circular Routing Exists

Nested Cluster Routing Rules of Operations
The following rules apply to nested clusters (cluster entries with NCAI set to YES):
-
EAGLE will allow the user to enter a full point code route set entry even if the point code is a member of a cluster that has a different route set.
-
When EAGLE performs broadcast, EAGLE will use the least restricted of the following to determine which cluster message (TCA, TCR, TCP) to send:
-
The Cluster's route set status
-
The route set status of any full point code entries within the cluster
-
-
Response method TFP or TFR will be used when the cluster destination is more restrictive than a FPC member. The modified TFP response method will send no more than one TFP per cluster member per T8 timer. The modified TFR response method sends no more than one response TFR per cluster member.
-
EAGLE will not send preventive TCPs when it begins routing towards a nested cluster. EAGLE will, however, send response method preventive TFPs if it receives an MSU when there is danger of circular routing
(Note that it will still send preventive TFPs when it starts routing towards a FPC member of a nested cluster.)
-
EAGLE will reply to RCX cluster route set test messages using the less restrictive route set status, as indicated in rule #2.
-
EAGLE will reply to RSX full point code route set messages using the full point code's route set status and danger of circular routing.
Received TFX /TCX Message Processing
For this feature, there is no change to received TCx message processing (although a change is required deciding whether to broadcast TCX messages), and there is only one change to received TFx message processing.
A TFX message received for a FPC member will be applied to the FPC member only. However, receiving a TFX message for a member of a nested cluster may cause EAGLE to broadcast a cluster message. This is a change from the way cluster routing currently works.
If EAGLE then receives a TFP from STP E concerning 5-5-5, EAGLE will apply that TFP to 5-5-5. Because all members of the cluster 5-5-* are at least Restricted, EAGLE will broadcast a TCR concerning 5-5-*. EAGLE will also begin routing traffic to 5-5-5 over LSC.
Broadcasting TCR (for nested cluster) will override the status of previously TFPs sent (for cluster members). However when traffic resumes and the conditions persists (MSU received and there is a danger of circular routing), EAGLE will again send response method TFPs for the affected cluster members.
EAGLE will still perform the following check for invalid TFx messages: If EAGLE receives a TFx message that is less restricted than the status of the route for the cluster, EAGLE will discard the TFx and generate a UIM (UIM #1147 for TFA, and UIM#1148 for TFR).
Generating TFX Messages
In regard to generating TFX messages, FPC members are considered individual full point code. Broadcast TFX messages, Preventive TFPs and back-routing TFRs are generated based on route set status and danger of circular routing. For example, in Figure 4-28, when LSE is down, EAGLE will broadcast TFR(X) because alternate route LSB is still available. When LSE becomes available, EAGLE will broadcast TFA(X).
If we have already sent a TCP (transfer cluster prohibited), we do not send a TFP (transfer prohibited for cluster members).
For full point code (FPC) members, a TFX condition is first broadcast and then sent in response method. If the FPC member's route set status is restricted, a TFR is broadcast after T11, then a one time response method TFR is sent after T18.
Generating TCX Messages
EAGLE will generate TCX messages based on the least restricted of the following (see rule #2):
-
The Cluster route set status
-
The route set status of any FPC entries within the cluster
For example, in Figure 4-28, if the status of the cluster K route set changed from allowed to prohibited and the member D FPC route set status is allowed, STP-A will generate TCA message based on the least restricted route set status.
If all of the members in a nested cluster have the same route set status, then response method TCX messages will be sent after the broadcast.
If a TCX condition does not change but a TFX condition does, the TCX condition is not broadcast again. But if the TCX condition does change, then we do broadcast the new TCX condition.
The EAGLE will only broadcast TCX messages when the nested cluster's route set status changes. TCR broadcast for nested clusters should take place after the expiration of T11.
Generating RSX/RCX Messages
Generating RSX messages
Generating RSX messages will not change for the nested cluster feature.
Responding RSX/RCX Messages
Responding RCX Messages
EAGLE will not reply to RCX message when the status of the RCX message matches the status of the reply. If the RCX message is an RCR and the indicated reply is a TCR, EAGLE will not send a reply. If the RCX message is a RCP and the indicated reply is a TCP, EAGLE will not send a reply. If the ncai parameter is yes, the response to RCX messages will change.
EAGLE will reply to Route Set Cluster Test messages (RCX) using the least restrictive of the cluster's route set status and the route set status of any of the FPC entries within a cluster. The following table describes the EAGLE reply message upon reception of an RCX message.
Table 4-26 RCX Reply Message
| Cluster Status | NCAI | Danger of Circular Routing for Cluster? | Status of Least Restricted member | Reply |
|---|---|---|---|---|
|
A |
N |
N |
A |
TCA |
|
A |
N |
Y |
A |
TCP |
|
R |
N |
N |
R |
TCR |
|
R |
N |
N |
P |
TCR |
|
R |
N |
Y |
R |
TCP |
|
R |
N |
Y |
P |
TCP |
|
P |
N |
NA |
P |
TCP |
|
A |
Y |
X |
A |
TCA |
|
A |
Y |
X |
R |
TCA |
|
A |
Y |
X |
P |
TCA |
|
R |
Y |
X |
A |
TCA |
|
R |
Y |
X |
R |
TCR |
|
R |
Y |
X |
P |
TCR |
|
P |
Y |
X |
A |
TCA |
|
P |
Y |
X |
R |
TCR |
|
P |
Y |
X |
P |
TCP |
Y= Yes, N= No, NA= Not Applicable, X= Don't care, A= Allowed, P= Prohibited, R= Restricted
Responding RSX Messages
Whenever the NCAI parameter is set to YES and a FPC entry exists for the Concerned PC, EAGLE will reply based only on the status of the FPC and the danger of circular routing for the FPC. EAGLE will not reply to RSX message when the status of the message matches the status of the reply. If the RSX message is an RSR and the indicated reply is a TFR, EAGLE will not send a reply. If the RSX message is an RSP and the indicated reply is a TFP, EAGLE will not send a reply. The following table shows how EAGLE will reply when it receives a Route Set Test (RSX) message for a member of a cluster.
Table 4-27 RSX Reply Messages
| FPC entry exists? | Cluster Status | Danger of Circular Routing for Cluster? | Status of FPC | Danger of Circular Routing for FPC? | Reply |
|---|---|---|---|---|---|
|
Y |
X |
X |
A |
N |
TFA |
|
Y |
X |
X |
A |
Y |
TFP |
|
Y |
X |
X |
R |
N |
TFR |
|
Y |
X |
X |
R |
Y |
TFP |
|
Y |
X |
X |
P |
NA |
TFP |
|
N |
A |
N |
NA |
NA |
TFA |
|
N |
A |
Y |
NA |
NA |
TFP |
|
N |
R |
N |
NA |
NA |
TFR |
|
N |
R |
Y |
NA |
NA |
TFP |
|
N |
P |
NA |
NA |
NA |
TFP |
Y= Yes, N= No, NA= Not Applicable, X= Don't care, A= Allowed, P= Prohibited, R= Restricted
Response Method TFX
Broadcasting TFX messages for all members of a cluster that do not have a full point code entry could create a huge amount of network management messages. For example, in a customer site of 200 nested clusters, a condition in which a B-link set fails but the E-links are available could generate 255 TFPs or TFRs per cluster, resulting in over 50,000 TFPs or TFRs. The change is not to broadcast TFX messages, but to send TFX messages by response method, with changes to the way we pace response method messages.
If a cluster destination is more restricted than a full point code member, the STP will send a cluster message (TCA or TCR) for the status of the least restrictive member. The STP will then immediately allow response method transfer messages (TFP or TFR) for individual members of the cluster. The STP will limit response method TFPs to 1 TFP per individual member per T8 timer. The STP will only send 1 TFR per individual member.
Response Method TFP
Once the cluster destination is inaccessible (B-link set fails but E-links are available), EAGLE sends a (TCA or TCR) message (cluster destination is more restricted than a full point code member). The T8 timer is started after sending the first link set response method TFP. EAGLE will send a response method TFP for every member of the cluster (up to 256) that does not have a provisioned FPC route entry.
Response Method TFR
Once the cluster destination is inaccessible (B-link set fails but E-links are available), EAGLE sends a (TCA or TCR) message (cluster destination is more restricted than a full point code member). T8 timer is started after sending first link set response method TFP. EAGLE will send a response method TFP for every member of the cluster (up to 256) that does not have a provisioned FPC route entry.
Preventive TCP/TFP
Normally, when EAGLE begins routing through an STP to a remote destination, EAGLE will send a TFP on any linkset where there is danger of circular routing. If the remote destination is a cluster entry with NCAI=NO, EAGLE will send a TCP on the linkset.
For example, in the next figure, when EAGLE begins routing over LSB to cluster K, EAGLE sends a preventive TCP concerning cluster K to STP-B and STP-C.
When ncai=yes for cluster, EAGLE will not send preventive TCPs. However, if EAGLE receives an MSU for the cluster on a linkset that has danger of circular routing, EAGLE will send a response method TFP and discard the MSU.
For example, in the next figure, when EAGLE begins routing over LSB to Cluster K, EAGLE will not send a TCP to STP-B. However, if STP-B sends EAGLE an MSU destined for 5-5-2, EAGLE will discard the MSU and send a TFP concerning 5-5-2 to STP-B. This will prevent a potential circular routing loop between STP-B, EAGLE, and STP-A.
Figure 4-30 Preventive TCP Example

Route Table for Cluster K (5-5-*) 5-5-* LSB, RC=10 5-5-* LSC, RC=20
In the next figure, if LSB and the linkset between STP-A and STP-B fail, and if NCAI=NO for 5-5-*, EAGLE would send a preventive TCP to STP-A before trying to route traffic for 5-5-* over LSC. (Note that with ncai=no, LSE cannot be provisioned.) STP-A would also send a preventive TCP to EAGLE concerning 5-5-* before trying to route traffic to 5-5-* over LSC. After receiving the preventive TCP from STP-A, EAGLE would determine that the cluster 5-5-* is prohibited.
If both EAGLE and STP-A are using nested cluster routing with ncai=yes for 5-5-*, they will not send preventive TCPs when they start routing over the LSC. When an MSU destined for 5-5-2 arrives at STP-A, STP-A will route it over LSC.
When EAGLE receives the MSU, it will detect the danger of circular routing, and send a response method TFP. STP-A will then create an x-list for 5-5-2. When an MSU destined for 5-5-2 arrives at EAGLE, EAGLE will route it over LSC. When STP-A receives the MSU, it will detect the danger of circular routing, and send a response method TFP. EAGLE will then create an x-list for 5-5-2. This scenario is repeated for each member of 5-5-* other than 5-5-1.
Nested Cluster Routing Examples
The next figure and table provide an example of nested cluster routing.
Figure 4-31 Nested Cluster Example #1

Route Table for Nested Cluster K (5-5-*)
5-5-* LSB, RC=10
5-5-*LSC, RC=20
Route Table for FPC Member X (5-5-1)
5-5-1 LSE, RC=5
5-5-1 LSB, RC=10
5-5-1 LSC, RC=20
Table 4-28 Nested Cluster Routing Example
| No | Event | Action |
|---|---|---|
|
1 |
All link sets are up and all routes are available |
EAGLE will not send preventive TCP(K) to STP-B because if K is a nested cluster, start routing messages to X using LSE and K using LSB. EAGLE will broadcast TCA(K) to SSP1, SSP-X, STP-B, and STP-B. |
|
2 |
Link set between STP-B and SSP-Y (5-5-2) fails, STP-B sends a TFP(Y) |
EAGLE will create a (5-5-2) x-list entry and mark it to PROHIBITED on LSB. EAGLE will broadcast TFP to SSP1, SSP-X and STP and sends response method TFP concerning 5-5-2 (Rule #3). EAGLE will start RSP for Y on LSB. |
|
3 |
Link set between STP-B and SSP-X (5-5-1) fails, STP-B sends a TFP(X) to EAGLE. |
EAGLE will mark FPC 5-5-1 to PROHIBITED on LSB, EAGLE routes the traffic to X via LSE. EAGLE will start RSP for X on LSB. |
|
4 |
Link set between STP-B and SSP-Y(5-5-2) recovers and STP-B sends a TFA(Y) to EAGLE. |
EAGLE will remove (5-5-2) x-list entry prohibited status on LSB, performs rerouting and start routing traffic to SSP-Y via LSB. EAGLE will broadcast TFA(Y) to SSP1, SSP-X and STP-A. EAGLE sends a preventive TFP(Y) to STP-B |
|
5 |
Link set between STP-B and SSP-X (5-5-1) recovers and STP-B sends a TFA(X) to EAGLE |
EAGLE will mark FPC 5-5-1 to allowed status on LSB. |
|
6 |
LSB fails |
EAGLE will stop using LSB to send traffic to cluster K, mark PROHIBITED on LSB, perform forced re-routing, start T11(K), and start using LSC to switch messages to K. EAGLE will mark K RESTRICTED on LSC for all members of K except FPC X. When T11 expires, send TFR response method for all members of K except FPC X. |
|
7 |
SSP1 sends an MSU with DPC=Y |
EAGLE will respond with TFR(Y) to SSP1. MSU will be routed on LSC. |
|
8 |
SSP1 sends an MSU with DPC=X |
EAGLE will route MSU to SSP-X using LSE. |
|
9 |
LSB recovers |
EAGLE will stop using LSC to send traffic to cluster K, performs controlling rerouting on K, and mark cluster K as ALLOWED on LSB, starts routing traffic to cluster K via LSB. |
|
10 |
SSP sends a route set test (RSR) concerning Y to EAGLE |
EAGLE responds with a TFA(Y). |
|
11 |
LSC fails. |
EAGLE will stop using LSC to send traffic to cluster K or FPC X and mark K and FPC X PROHIBITED on LSC. |
|
12 |
LSC recovers. |
EAGLE will mark cluster K and FPC X ALLOWED on LSC. |
|
13 |
LSE fails. |
EAGLE will stop using LSE to send traffic to SSP-X, marks PROHIBITED on LSE, perform forced rerouting, start T11(X), send preventive TFP(X) to STP-B and start using LSB to switch messages to FPC X. EAGLE will mark FPC X RESTRICTED on LSB. When T11 expires and broadcast TFR(X) to SSP1 and STP-A. |
|
14 |
SSP1 sends an MSU with DPC=SSP-Y |
EAGLE will route MSU to SSP-Y using LSB. |
|
15 |
SSP1 sends an MSU with DPC=SSP-X |
EAGLE will respond with a TFR(X) to SSP1. MSU will be routed to SSP-X using LSB. |
|
16 |
LSE recovers. |
EAGLE will stop using LSB to send traffic to SSP-X, perform controlling rerouting on FPC X and mark FPC X as ALLOWED on LSE, start routing traffic to FPC X via LSE. EAGLE broadcast TFA(X) to SSP1, STP-A, and STP-B. |
Route Table for Nested Cluster K (5-5-*)
5-5-* LSB, RC=10
5-5-* LSC, RC=20
Route Table for FPC Member P (5-5-1)
5-5-1 LSE, RC=10
5-5-1 LSC, RC=20
Route Table for FPC Member Q (5-5-5)
5-5-5 LSE, RC=10
5-5-5 LSC, RC=20
Upgrade Considerations
The new software accommodates the old database during the upgrade. The new fields for the existing tables, such as the NCR bit in the feature table, defaults to 0 (OFF), and the NCAI parameter in the destination table defaults to 0 (NO).
Use the rtrv-dstn command to verify the status of the NCAI parameter (it should display ncai = no for existing cluster destinations). To activate the Nested Cluster Feature, the software release must contain the CRMD feature (non-nested cluster management).
Network Conversion Grouping Time Enhancement (Release 46.0)
Grouping link-based cards by Application GPL creates multiple groupings. The Network Conversion Grouping Time Enhancement feature allows grouping based on the Flash GPLs of the link-based cards.
Network Routing (Release 26.0)
Overview
Network routing allows the user to provision a single routeset that will be used for all MSUs destined to members of that network. The advantages of network routing are:
-
reduces the number of entries in the route table
-
allows routing to members of a network without having to add those members to the route table
An EAGLE user can connect to a remote network by provisioning a single route table element. As the remote network grows, the EAGLE user does not have to add new route table entries for each new point code in the remote network.
Types of Routing Strategies Available
EAGLE currently allows a user to provision two types of routing strategies:
-
full point code routing
-
network/cluster routing (also called cluster routing)
This feature allows the user to provision a third type of routing strategy:
-
network routing
It is possible to provision full point code entries, cluster entries, and network entries for members of the same network. Any overlaps in the routing strategies are handled by a specific searching hierarchy.
Example
All of these route table entries can coexist:
-
8-1-1 full point code entry
-
8-1-* cluster entry
-
8-*-* network entry
The searching hierarchy will try to match against a full point code entry first, followed by a cluster entry, and finally a network entry. In the preceding example, when EAGLE routes an MSU destined for 8-1-1, it uses the full point code entry; when EAGLE routes an MSU destined for 8-1-2 it uses the cluster entry; and when EAGLE routes an MSU destined for 8-2-2, it uses the network entry.
Applications
Network routing is very useful when the destination node is located far from the source node. The reliability of network routing increases when the destination is further away. As shown in the following figure, routing from network A is more reliable to nodes in network C than to nodes in network B.
Figure 4-32 Example of Network Routing Reliability

If the STPs in Network A use network routing for Network C, Network A can still route traffic to SSP-C, even if two linksets fail. In this example, one of the A-linksets to SSP-C and the C-linkset between STP-C1 and STP-C2 fail. In this case, the EAGLE in Network A will continue to route half its traffic to STP-B1, and half to STP-B2. STP-B1 and STP-B2 (which do not use network routing) will route all traffic for SSP-C through STP-C2.
If the STPs in Network A use network routing for Network B, traffic going to SSP-B may be lost if two linksets fail. In this example, one of the A-linksets to SSP-B and the C-linkset between STP-B1 and STP-B2 fail. In this case, the EAGLE in Network A will continue to route half its traffic to STP-B1, and half to STP-B2. Traffic for SSP-B routed through STP-B1 will be discarded, resulting in message loss.
MTP Requirements
Routing
In the following discussion, refer to the following figure:
Figure 4-33 Generic Network

Route Availability
A route is one path to a destination. A routeset is a list of paths to a destination. Route availability consists of two parts:
-
local availability, and
-
remote availability
Remote availability is affected by TFx network management messages. Local availability is affected by linkset failures and recoveries. TFx messages do not affect point codes accessed by network route entries. Therefore, for network route entries, route availability consists of only local availability. The highest priority linkset available for traffic will be used for routing MSUs regardless of the remote availability of that route.
Figure 4-34 Potential Routing Network Failure

In the example in the following figure, linksets LS-C and LS-D form a combined route to network route 7-*-*. Because 7-*-* is a network route, EAGLE will always consider the non-adjacent status of the routes to be allowed. In the example shown, EAGLE routes traffic destined to 7-7-1 over LS-C and LS-D. EAGLE will ignore TFPs concerning 7-7-1 or TCPs concerning 7-7-*.
Point Code Availability
A point code that is accessed by a network route entry is considered available if there is any linkset in the routeset that is available for traffic.
Routing MSUs
MTP message routing will search the routing table up to 3 times to find a routing entry for the received MSU.
The search order is:
-
a full point code match
-
a network/cluster match
-
a network match
Route Management
Congestion
Local Link Congestion
This feature has no impact on the generation of TFC messages. A TFC will be generated concerning point code X-Y-Z, even if X-Y-Z is routed using a network route entry.
Remote Congestion
Because EAGLE has global title capabilities, it is possible that a TFC is received by EAGLE concerning a point code that is accessed by a network route entry. Network route entries will not be affected by TFC messages.
Transfer Messages (TFP, TCP, TFR, TCR, TFA, and TCA)
Broadcast Transfer Messages
EAGLE will not broadcast TFx messages for network route entries.
Response Method Transfer Messages
EAGLE will send response method TFx messages for network routes as follows:
-
Prohibited Network Routes
If EAGLE receives an MSU that is accessed by a network route entry, and that network route is prohibited, EAGLE will send a response method TFP or TCP message, as follows:
-
If there is a full point code defined in the same cluster as the MSU (e.g. 8-*-* and 8-1-1 are defined in EAGLE's routing table, and MSU is destined for 8-1-2), EAGLE will send a TFP with Concerned PC set to the MSU's DPC.
-
Otherwise, EAGLE will send a TCP with Concerned PC set to the cluster of the MSU's DPC.
EAGLE will pace response method TCPs or TFPs sent to 1 per link per T8 per network route.
For example, in figure Figure 4-34, the network route for 7-*-* becomes Prohibited due to the failure of LS-B, LS-C, and LS-D. When EAGLE receives an MSU from X destined for 7-7-1, EAGLE will send a response method TCP concerning 7-7-*. When EAGLE receives an MSU from X destined for 7-8-2, EAGLE will send a response method TCP concerning 7-8-*.
-
-
Danger of Circular Routing
If EAGLE receives an MSU that is accessed by a network route entry, and EAGLE detects danger of circular routing (see G-Port MNP Circular Route Prevention (Release 28.1) for an explanation of circular routing dangers), EAGLE will send a response method TFP or TCP message, as follows:
-
If there is a full point code defined in the same cluster as the MSU (e.g. 8-*-* and 8-1-1 are defined in EAGLE's routing table, and MSU is destined for 8-1-2), EAGLE will send a TFP with Concerned PC set to the MSU's DPC.
-
Otherwise, EAGLE will send a TCP with Concerned PC set to the cluster of the MSU's DPC.
EAGLE will pace response method TCPs sent to 1 TCP per link per T8 per network route.
For example, in figure Figure 4-33, all linksets are available. If EAGLE receives an MSU from STP-C destined for 7-7-1, EAGLE will detect danger of circular routing, and send a response method TCP concerning 7-7-*. EAGLE will also discard the MSU.
-
-
Restricted Network Routes
If EAGLE receives an MSU that is accessed by a network route entry, and that network route is Restricted, EAGLE will send a one time response method TFR or TCR message, as follows:
-
If there is a full point code defined in the same cluster as the MSU (e.g. 8-*-* and 8-1-1 are defined in EAGLE's routing table, and MSU is destined for 8-1-2), EAGLE will send a TFR with Concerned PC set to the MSU's DPC.
-
Otherwise, EAGLE will send a TCR with Concerned PC set to the cluster of the MSU's DPC.
For example, in the following figure, the network route for 7-*-* becomes Restricted due to the failure of LS-C, and LS-D. When EAGLE receives an MSU from X destined for 7-7-1, EAGLE will send a response method TCR concerning 7-7-*, then route the MSU over LS-B. When EAGLE next receives an MSU from X destined for 7-8-2, EAGLE will not respond, and will route the MSU over LS-B.
-
Reception of Transfer Messages
EAGLE will not apply received Transfer messages to a network route.
For example, in the following figure, if EAGLE receives a TFP concerning 7-7-1, it will have no effect on the routing status of 7-*-*. EAGLE will continue to send MSUs destined to 7-*-*, including MSUs destined to 7-7-1, on LS-C.
As another example, if EAGLE receives a TCP concerning 7-8-*, it will have no effect on the routing status of 7-*-*. EAGLE will continue to send MSUs destined to 7-*-*, including MSUs destined to 7-8-2, on LS-C.
Route Set Test
The MTP routeset test application will be able to handle the reception of full point code RSx and cluster RCx messages that apply to network route entries.
Reception of an RSx Message
If a route set test (RSP or RSR) is received, a full point code reply (TFx) is generated.
The responses to RSP/RSR will be modified according to the following table .
Note that the searching hierarchy applies.
Table 4-29 Reception of an RSx Message
|
|
Reception of an RCx Message
If a routeset cluster test (RCP or RCR) is received, a cluster reply (TCx) is generated. The responses to RCP/RCR will be modified according to the following table. Note that the searching hierarchy applies.
Table 4-30 Reception of an RCx Message
|
|
Network Security Enhancements (Release 29.0)
Overview
The Network Security Enhancements feature enhances the EAGLE's network security by discarding messages that should not be received by the EAGLE. This feature is designed to allow maximum flexibility to the user, so that different network implementations can still use the applicable functionalities provided by this feature.
This feature is controlled by a centralized feature key and has four different STP command options to control activation of the three major aspects of this feature:
-
MTP message SID verification (Enhanced MTP Security)
-
Option #1: Mate SID verification - SECMTPMATE
-
Option #2: Self SID verification - SECMTPSID
-
-
Option #3: MTP Network management message OPC verification (Enhanced MTP Management Protection) - SECMTPSNM
-
Option #4: SCMG AFTPC verification (Enhanced SCCP Management Protection) - SECSCCPSCMG
The four STP options can be turned on/off independently (see below).
Note:
This feature is independent of Gateway Screening and is performed before Gateway Screening occurs on the MSU.
MTP Message OPC Verification (SECMTPSID & SECMTPMATE)
The basic concept behind the SECMTPSID option is that for most cases, the EAGLE should not receive a message where the OPC is equal to the EAGLE's own True, Secondary or Capability Point Code(s). The basic concept behind the SECMTPMATE option is that the EAGLE should not receive a message with the True, Secondary, or Capability Point Code of the Mate STP other than across the C link. See the following figure.
Figure 4-35 SECMTPMATE Option Diagram

SECMTPMATE Option
An example of the SECMTPMATE option is shown by the flow of MSU #1 in the previous figure. In a standard network configuration, in the event LSN13 and LSN 4 are not available, all messages destined for SSP#1 will be routed through STP A.
STP B should have issued a TFP for SSP #1. However, if the customer provisioned a route to SSP#1 as shown by MSU #1, traffic would still be going to SSP #1 through STP B. STP D should be using D link-LSN 3 to route traffic to SSP #1.
It should be noted that messages following MSU #1 call flow could be 2 possible types.
-
MTP routed messages- these would NOT be blocked as the OPC in the routing label would be equal to SSP #2
-
GTT routed messages/Messages Originated by STP B-these would be blocked as the OPC in the routing label would the OPC of STP B.
Therefore, if STP A has the SECMTPMATE option active, STP A will discard messages received over any link other than LSN 4 whose OPC is equal to the True, Secondary, or Capability point code of STP B. It should again be noted that this option enforces a standard network configuration rule that may not apply to all customers.
SECMTPSID Option
An example of the SECMTPSID option is shown by the flow of MSU #2 in the following figure. Unauthorized Network Element #1potentially can flood and or send harmful bogus SS7 messages over LSN 10 that appear to have been generated by STP A by sending various messages with the OPC =STP A. This is obviously an undesirable situation and should not be allowed. The EAGLE should not receive a message with its own OPC, unless the message is a result of a circular route test or is an SLTM when the far end is in loopback.
Figure 4-36 SECMTPSID Option Diagram

Therefore, assuming STP A has the SECMTPSID option active, it will discard all received messages with an Origination Point Code (OPC) equal to its True, Secondary or Capability Point Code(s), unless all the following criteria are met:
-
The EAGLE's MTP Circular Route Detection Mechanism sent the message with an OPC equal to the EAGLE's TPC/SPC (i.e. message is an RCT message with a priority of 3).
OR
-
Message is an SLTM and has an OPC equal to the EAGLE's TPC or SPC.
Note:
SLTMs with an OPC equal to the EAGLE's TPC/SPC can be received when the far end is in a physical loopback, and the EAGLE will transmit an SLTM (e.g. via
TST-SLK). Instead of receiving an SLTA from the far end with an OPC of the far end, the EAGLE's SLTM message will be returned. Without this check, SLTMs would be discarded.
MTP Network Management Message OPC Verification (SECMTPSNM)
SECMTPSNM option functionality is based upon the assertion that the EAGLE should not receive an MTP network management message unless:
Rule #1 - The OPC is an adjacent point code
Rule #2 - The EAGLE has a route to the OPC of the MTP network management message on the linkset which the message was received.
Rule #3 - The EAGLE has a route to the destination field in the message (if applicable to the concerned message) on the linkset which the message was received.
For all link types, the following additions/exceptions apply:
-
Rule #3 would not apply to RSM messages.
-
Rule #1 would not apply to UPU, TFC and RCT messages.
SECMTPSNM Option for A and E Links
Assuming STP A has the SECMTPSNM option active and an MTP network management message is received over an A link, STP A will only allow the message to itself when all the criteria are met. Refer to the following figure.
Figure 4-37 SECMTPSNM A link Option Diagram

-
As shown by MSU #2, Unauthorized Network Element #1 can send a TFP with a destination field = SSP#1,an OPC=SSP #3, and a DPC=STP A to STP A. It would pass Rule #1, pass Rule #2 and fail Rule #3.
-
Example of why RSM messages are excluded from Rule #3: If LSN 14 and LSN 13 were to fail, STP A would send a TFP to SSP#3 concerning SSP#1. SSP #3 would subsequently send a RSPs to STP A concerning SSP #1 via LSN 10. If Rule #3 applied to the RSP, it would be discarded, since STP A does not have a route to SSP #1 on LSN 10.
SECMTPSNM Option for B-C-D Links
Assuming the STP C has the SECMTPSNM option active, it will allow all MTP network management messages received over B-C-D links when criteria listed in 2.2 are met. Refer to the following figure.
Figure 4-38 SECMTPSNM B-C-D link Option Diagram

-
As shown by MSU #3, Unauthorized Network Element #1 can send a TFP with a destination field = SSP#2, an OPC=SSP #3, and a DPC=STP C. STP A would MTP route this message to STP C over LSN 2. STP C would receive this message and it would fail Rule #1, pass Rule #2 and fail Rule #3.
-
Example of why RSM messages are excluded from Rule #3- MSU #4-if Unauthorized Network Element #2 injected RSP messages with an OPC=SSP#1, DPC=STP C and a destination field= SSP#2. STP C would reject the message since SSP#1 is a non-adjacent node and would subsequently fail Rule #1. Furthermore, if Unauthorized Network Element #2 injected RSP messages with an OPC=STP A, DPC=STP C, and a destination field= SSP#2, STP C would NOT reject this message since Rules 1 and 2 would be passed.
SCMG AFTPC Verification (SECSCCPSCMG)
SECMTPSCMG option functionality is based upon the assertion that the EAGLE should not receive a SCCP network management message unless:
-
The EAGLE has a route to the OPC of the SCMG message on the linkset, on which the message was received.
-
The EAGLE has a route to the Affected Point Code in the message on the linkset on which the message was received.
The Affected Point Code (industry term) and the Concerned Point Code (EAGLE term) are synonymous. This option will only apply to SSP and SOR messages. This feature will not affect the following messages: SSA, SST, SOG, SBR, SNR and SRT. Refer to the following figure.
Figure 4-39 SECSCCPSCMG Option Diagram

Normal operation for SCMG messages (e.g. SSP) would be for SCP#1 to send an SSP to STPA. STP A will look in the Concerned Point Code table and broadcast SSPs to point codes listed in that table with an OPC =STPA. The SSPs that are broadcasted will have an OPC= STP A and an AFTPC = SCP#1.
As shown by MSU #1 (normal operation), if SCP #1 sends an SSP to STP A (MSU #1), STPA will look in the Concerned Point Code table to see which point codes should receive a broadcast SSP concerning SCP#1. Assuming STP B and STP C are in the CSPC table, SSPs are broadcast to STP B and STP C (MSU #2).
Assuming STP C has the SECSCCPSCMG option active, it will discard any SSP or SOR message received on a linkset for which the EAGLE does not have a route to the AFTPC on that linkset. This is similar in nature to the SECMTPNM option except the AFTPC field in the SCMG is checked, instead of the destination field in the MTP network management messages, and ensures that an SSP or SOR message is received over a linkset that STP C has a route for.
As shown by MSU #2, if Unauthorized Network Element #2 attempts to send SSPs with an AFTPC of SCP #2 and a DPC of STP C via LSN 11, STP C will receive the SSP MTP routed from STP A over LSN 2 with the OPC=SCP #2, DPC=STP C, and AFTPC=SCP #2. Since STP C does not have a route to SCP#2 over LSN 2, the message will be discarded.
Hardware Requirements
No new hardware is needed to support this feature.
Limitations
This feature will not be implemented on GX25 cards.
It will be assumed that the CPC of the Mate STP will match the CPC of the EAGLE. This feature also assumes that routing is provisioned symmetrically between any two points (i.e., if a valid NM message is received on a link set, there should be a corresponding route provisioned to the OPC and destination over that incoming link set; e.g., if A can route to B through C, B should also be able to route to A through C).
Network Surveillance Enhancements (Release 28.0)
Description
The Network Surveillance Enhancement feature adds a new terminal type to the EAGLE system. This terminal type, the Management Terminal (MGMT), provides a machine-to-machine messaging interface between the EAGLE and network Operations Support Systems, OSS. This feature lets the EAGLE integrate more smoothly with most network monitoring devices.
Hardware Requirements
No new hardware is required to support this feature.
New Control Shelf Backplane (Release 23.0)
A new backplane for the control shelf has been introduced in Release 23.0 with these changes:
-
The maintenance bus has been removed from the backplane.
-
The backplane has been redesigned to distribute the clock signals for the high-speed ATM signaling links at 1.544 Mb/s.
-
Two serial port connections (DB-15 connectors) have been added to the control shelf backplane, one providing emergency access to the standby MASP, the other providing a connection to the TDM for critical indications.
-
The control shelf backplane now contains four -48VDC power and ground connections (DB-26 connectors). Two of these connectors are labeled Primary A and B and are connected to the fuse and alarm panel. The other two are labeled Secondary A and B and are connected to another power source, allowing the EAGLE to remain in service when replacing the fuse and alarm panel.
-
All EAGLE shelves have a binary address to identify the shelf to the system. The control shelf backplane address is permanently configured and cannot be changed. This allows only one control shelf in the EAGLE. The shelf address has been expanded from four bits to six bits, increasing the maximum number of addressable card slots from 250, or 500 signaling links, to a theoretical limit of 1018, or 2036 signaling links. The actual number of addressable card slots is limited by the system software and the hardware configuration of the EAGLE. In Release 23.0, the actual number of addressable card slots is 378, or 756 signaling links, but is limited by the system software to 250 cards, or 500 signaling links.
-
To allow the TDMs to determine which version of the control shelf backplane they are connected to, the control shelf backplane uses pins A49, A50, and A52 on connectors P2 and P4 to send a binary signal to the TDMs. On previous backplanes, these pins were left unconnected, creating a binary signal of 111. On this backplane, the least significant bit of the signal, pin A49, is connected to ground, creating a binary signal of 110. This signal corresponds to this version of the control shelf backplane.
New Hardware (Release 23.1)
Description
Release 23.1 introduces improvements to these cards in the EAGLE.
-
TDM
-
MDAL
-
IPMX
-
E486 main assembly for the ASM, ACM, LIM, and MCAP card
-
E586 main assembly for the TSM-256 and MCAP-256 card
It also introduces a new card into the EAGLE, the integrated LIM-AINF.
The electrostatic discharge (ESD) clips on these cards have been redesigned so they do not bend easily, making the insertion and extraction of the cards easier.
Each card has been redesigned so that the tooling holes and holes used for mechanical attachment cannot be used as functional plated-through holes and provide electrical connections between the conductor layers of the card.
The nut and washer assembly used for attaching the faceplate to each card has been replaced with PEM nuts, reducing the labor required to assemble the card.
A diode has been added to the -48V return path to prevent the TDM from being powered by the other TDM through the connections for the fuse alarms.
The BITS clock recovery circuit on the TDM has been improved to tolerate more noise on the clock input and make the BITS clock recovery circuit more stable.
To ensure that the TDM LED comes on when it is supposed to, the controlling resistor for the LED has been changed from 10K Ohms to 1K Ohms.
These design modifications do not have any impact on the software functionality of these cards.
Integrated LIM-AINF Card
A new card is being introduced to the EAGLE, the integrated LIM-AINF card, P/N 870-1484-xx. The integrated LIM-AINF card contains all the functionality of the LIM-AINF card, P/N 870-1014-xx, and is contained on one board. The AINF applique is not used or required for the integrated LIM-AINF card. No other applique can be used with this card. It can only serve as a LIM. The integrated LIM-AINF contains the three LIM interfaces, DS0, OCU, and V.35 and uses the system software to select the interface, the same as on the old LIM-AINF card.
New Hardware (Release 26.05)
Multi-Purpose Server (MPS)
The MPS hardware system is being deployed in conjunction with the EAGLE STP Database Service Module (DSM) subsystem for both the G-Flex C7 Relay and Intelligent Network Application Part (INAP)-based Number Portability features. See G-Flex C7 Relay (Release 26.2) and INAP-based Number Portability (INP) (Release 26.05) for discussion of these features.
The MPS hardware system includes the MPS, supporting Local Area Network (LAN) devices and associated peripheral units.
Refer to the NSD Hardware Manual for current information on the MPS hardware.
Non-ANSI Point Code Support (Release 20.0)
The EAGLE supports the use of the network identifier of “0” to accommodate networks outside of the ANSI network with nonconventional point codes. This network identifier can also be used as a test point code in some applications within the U.S.
Non-Generation of Duplicate SEAS Autonomous Messages (Release 22.0)
This feature allows only one copy of a SEAS autonomous message to be sent to the first available SEAS port. This prevents duplicate SEAS autonomous message from being sent to the SEAS ports.
Non-SCCP/ISUP Routing (IP7 Releases 1.0, 2.0)
This feature, which was available only in a laboratory environment in release 1.0, allows SS7 nodes to exchange non-ISUP and non-SCCP protocol messages with one or more TCPIP/IP-based devices residing on an IP network. The following figure shows a network example for this feature. The IP7 Secure Gateway node maps the destination point code and service indicator (non-ISUP, non-SCCP) to a TCP/IP address and port.
Figure 4-40 Non SCCP/ISUP Routing

Notification of Congestion Level Increase (Release 22.0)
When the congestion or discard level on a signaling link increases from one Elevel to the next, the EAGLE issues one of these UIMs to the EAGLE terminals.
UIMs
UIM 264—REPT-LINK-CGST: congestion level 0 to 1
UIM 265—REPT-LINK-CGST: congestion level 1 to 2
UIM 266—REPT-LINK-CGST: congestion level 2 to 3
UIM 270—REPT-LINK-CGST: discard level 0 to 1
UIM 271—REPT-LINK-CGST: discard level 1 to 2
UIM 272—REPT-LINK-CGST: discard level 2 to 3
In release 22.0, when one of these UIMs is issued, the EAGLE sends the SEAS message REPT-LINK-CGST to the SEAS interface.
The threshold of each congestion or discard level is included in the REPT-LINK-CGST message and is defined as the number of MSUs being transmitted on the signaling link or the number of MSUs being discarded because of the congestion.
Notification of Inability to Perform a Global Title Translation (Release 22.0)
Whenever the EAGLE is unable to perform a GTT due to administration table problems, and an MSU is discarded, the EAGLE issues one of these UIMs.
UIMs
UIM 1043 — SCCP did not route - bad translation
UIM 1046 — SCCP did not route - DPC not in MAP tbl
UIM 1049 — SCCP did not route - SS not in MAP tbl
In Release 22.0, when any of these UIMs are issued, the EAGLE sends the REPT-NOTRNS message to the SEAS interface. To control the number of REPT-NOTRNS messages being sent to the SEAS interface, the REPT-NOTRNS message is only sent if less than 10 previous REPT-NOTRNS messages have been sent during a 5 minute period. If 10 REPT-NOTRNS have already been sent during the 5 minute period, no REPT-NOTRNS messages are sent until the 5 minute period has expired. When this 5 minute period expires, a new 5 minute begins and the EAGLE resumes sending REPT-NOTRNS messages.
Notification of Link Set Outage (Release 22.0)
When all signaling links in a linkset become unavailable because of multiple signaling link failures or processor outages, the EAGLE issues UIM 318 - REPT-LKSTO: Link set prohibited.
In Release 22.0, when UIM 318 is issued, the EAGLE sends the SEAS message REPT-LKSTO to the SEAS interface. Included in the REPT-LKSTO message is the number of signaling links that have failed (the primary state of the signaling links is OOS-MT) and the number of signaling links that have been inhibited (the
Notification of Link Set Recovery (Release 22.0)
When the linkset outage condition, reported with UIM 318 or the SEAS REPT-LKSTO message, has been corrected, the EAGLE issues UIM 317 - RCVRY-LKSTO: Link set allowed.
In Release 22.0, when UIM 317 is issued, the EAGLE sends the SEAS message RCVRY-LKSTO to the SEAS interface. Included in the RCVRY-LKSTO message is the number of signaling links in the linkset that are back in service.
Notification of Locally Initiated Database Copy (Release 22.0)
This feature requires the EAGLE to send the REPT-DBCPY message to the SEAS interface any time the EAGLE database is backed up or restored with the EAGLE command chg-db. This message is sent regardless of whether the chg-db command was entered correctly or completed successfully.
The following table defines the indicators used to show which version of the database the REPT-DBCPY message is reporting about.
Table 4-31 REPT-DBCPY Database Indicators
| Database Indicator | SEAS Definition | EAGLE Definition |
|---|---|---|
|
C |
Current active version of the database |
The database in the current partition of the fixed disk |
|
P |
Primary version of the database |
The database in the backup partition of the fixed disk |
|
X |
Copy of the database on an external device |
The copy of the database on a removable cartridge |
A completion code of COMPLD (completed OK) is sent to the SEAS interface when the chg-db command completes with no errors.
A completion code of NSD (not started) is sent to the SEAS interface when the chg-db command is rejected because of semantic errors.
A completion code of ABTD (aborted) is sent to the SEAS interface when the chg-db command fails during execution.
This message is not sent if the EAGLE’s copy-tbl or copy-disk commands are used to overwrite the active database.
Notification of MTP-Level Routing Error (Release 22.0)
When an MSU is discarded because the EAGLE has received the MSU with an undefined point code or an invalid SIO, these UIMs are issued.
UIMs
UIM 1004—MTP rcvd unknown DPC
UIM 1018—MTP rcvd invalid SIO
In Release 22.0, when either of these UIMs are issued, the EAGLE sends the REPT-MTPERR message to the SEAS interface. To control the number of REPT-MTPERR messages being sent to the SEAS interface, the REPT-MTPERR message is only sent if less than 10 previous REPT-MTPERR messages have been sent during a 5 minute period. If 10 REPT-MTPERR have already been sent during the 5 minute period, no REPT-MTPERR messages are sent until the 5 minute period has expired. When this 5 minute period expires, a new 5 minute begins and the EAGLE resumes sending REPT-MTPERR messages.
Notification of Recovery from Link Congestion (Release 22.0)
When the congestion or discard level on a signaling link increases from one level to the next, the EAGLE issues one of these UIMs to the EAGLE terminals.
UIMs
UIM 267—RCVRY-LINK-CGST: congestion level 3 to 2
UIM 268—RCVRY-LINK-CGST: congestion level 2 to 1
UIM 269—RCVRY-LINK-CGST: congestion has cleared
UIM 273—RCVRY-LINK-CGST: discard level 3 to 2
UIM 274—RCVRY-LINK-CGST: discard level 2 to 1
UIM 275—RCVRY-LINK-CGST: discard has cleared
In release 22.0, when one of these UIMs is issued, the EAGLE sends the SEAS message RCVRY-LINK-CGST to the SEAS interface.
The threshold of each congestion or discard level is included in the RCVRY-LINK-CGST message and is defined as the number of MSUs being transmitted on the signaling link or the number of MSUs being discarded because of the congestion.
NPP Conditioning Action Support for Extracting Variable Length Area Code from CgPN (Release 44.0)
Numbering Plan Processing (NPP) Conditioning Action support is added to extract area codes of different lengths from the Calling Party Number (CgPN). Conditioning Actions ACCGPN1 - ACCGPN8 are added to specify the length of Area Code to be extracted from the CgPN while processing the NPP service.
After stripping the Country Code from the CgPN, the Conditioning Action extracts the appropriate length of the area code from the CgPN. The area code token is then populated with the extracted digits.
The ACCGPN1 - ACCGPN8 Conditioning Actions are mutually exclusive with each other and with the existing ACCGPN Conditioning Action.
The logic used by the ACCGPNx Conditioning Actions is the same as that of the ACCGPN Conditioning Action. The only difference is that the length of area code to be extracted from the CgPN is not determined by the SCCPOPTS:ACLEN, GSMSMSOPTS:MOSMSACLEN,or IS41SMSOPTS:MOSMSACLEN parameter. Instead, the digit suffixed 'X' for the ACCGPNX parameter is used to specify the length of the AC to be extracted. For example, Conditioning Action ACCGPN4 extracts an area code of 4 digits from the CgPN.
The ACCGPNx Conditioning Actions are supported by the TIF, TIF2, TIF3, IDPRCDPN, IDPRCDPN2, IDPRCDPN3, IDPRCDPN4, MOSMSGCDPN, and MOSMSICDPN NPP Services.
NPP Enhancements: More NPP Formatting Actions for the INP Routing service part of IDP Relay (Release 45.0)
The Prepaid IDP Query Relay feature (IDP Relay) is enhanced to allow the DRA digits in the IDP Connect Response message generated by the INPRTG Service Action to be formatted based on the NPP framework from the incoming message.
- DFLT—Digits are formatted using the TTROPTS:CDDRA and TTROPTS:CGDRA parameters
- FANE—Format digits when neither the SP nor the RN network entity is associated with the DN in the RTDB
- FANF—Format digits when the DN is not present in the RTDB
- FARN—Format digits when the RN network entity is associated with the DN in the RTDB
- FASP—Format digits when the SP network entity is associated with the DN in the RTDB
The chg-npp-as command is used to populate an FA list with Formatting Actions. The Formatting Actions that are added to the FA list are used in to format the digits in the response message.
For example, the command chg-npp-as:asn=asn1:fa=cc,ac,grn,sn:fatype=fane populates the FANE FA list with the the CC, AC, GRN, and SN Formatting Actions. These formatting actions are then used to "format digits when neither the SP nor the RN network entity is associated with the DN in the RTDB" as shown in the definition of the FANE FA list.
NPP Single Digit Wild Card Optionality (Release 44.0)
NPP Single Digit Wild Card (SDWC) Optionality allows the desired single digit wild card functionality to be selected by turning a new NPP Unlimited SDWC Characters feature (Part Number 893-0393-01) on or off.
- An unlimited number of SDWC characters is allowed for each Numbering Plan Processor (NPP) service.
- A maximum of 3 SDWC characters is allowed in a Filter Prefix (FPFX) value.
- The SDWC characters must be within the first 6 digits (except the last digit) of the FPFX value.
- A maximum of 25 SDWC characters is allowed for each NPP service.
- An unlimited number of SDWC characters is allowed in an FPFX value.
- The SDWC characters are allowed in any FPFX digit location except the last digit.
Feature Control Requirements
- FAK for Part Number 893-0393-01
- The feature cannot be turned on if any existing NPP service rules have more than 3 SDWCs specified for the FPFX value.
- The feature cannot be turned on if any existing NPP service rules have an SDWC specified after the sixth digit of the FPFX value.
- The feature cannot be turned off if an SDWC is specified for the FPFX value more than 25 times across all of the rules for an NPP service.
- A temporary FAK cannot be used to enable the feature.
- The feature can be turned on and off.
Number Pooling (Release 24.0)
Number pooling involves assigning a portion of an NPA-NXX, for example a thousands block (NPA-NXX-X), to a service provider (block holder) which is different from the NPA-NXX holder (the code holder). Before number pooling, numbers were assigned to service providers on an NPA-NXX basis. For smaller service providers needing fewer than 10,000 numbers, this method results in many unused, but reserved numbers. Number pooling is used to allow the allocation of numbers on a smaller block basis.
In the EAGLE, a number no longer owned by the NPA-NXX holder can be viewed the same as a number ported to a new service provider. Any or all of the numbers in a given NPA-NXX-X can be ported to the block holder by generating subscription versions with the block holder’s data.
The subscription data in the EAGLE has been modified to show which of three LNP types have been assigned to the LNP subscription.
-
LSSP – Local Service Provider Portability
-
LISP – Local Intra-Service Provider Portability
-
POOL – Pooled Block Number Port
In the EAGLE, the LNP subscriptions containing telephone numbers that are ported to an NPA-NXX-X block holder are designated with the LNP type of POOL. Telephone numbers that are ported before having the LNP type assigned to the telephone subscription are assigned the LNP type NONE.
The LNP type is not part of the subscription version data received from the LSMS, but must be assigned to the subscription data using either the ent-lnp-sub or the chg-lnp-sub commands.
Number Pooling/Efficient Data Representation (EDR) (Release 26.1)
Overview
Currently, the assignment of 10,000 (NPA-NXX) blocks of phone numbers to service providers for number portability results in large numbers of unused phone numbers in the NPA-NXX block, especially for smaller service providers. To conserve new NPA-NXX blocks of numbers and to provide more efficient use of existing NPA-NXX blocks, pooling of 1000 number blocks was mandated by NANC.
Number Pooling/EDR allows the NPA-NXX service provider holder (code holder) to assign a portion of an NPA-NXX, i.e. a thousand block (NPA-NXX-X), to another service provider (block holder). EDR ( allows this thousand block of numbers to be represented as a single record.
Currently, number pooling is implemented in the industry without EDR. This means that when the 1000 number blocks TN's are pooled (ported out from the code holder), the pool of 1000 numbers comes across the NPAC/LSMS interface as individual records (a 1000 TN port at one time). This can result in interface performance and database utilization problems.
Efficient Data Representation (EDR) was conceived so that pooled 1000 blocks of TN's could be managed as one subscription object. The numbers in a given NPA-NXX-X can be ported from the code holder to the block holder by generating subscription versions with the block holder's data. This type of port is designated with an LNP type of "POOL," which is maintained as part of the subscription version from the SOA to the NPAC to the LSMS and down to the EAGLE.
This feature is dependent upon the North American Numbering Council (NANC) 3.0 release, and the associated feature in LSMS 3.0.
End Office Perspective
Current switching mechanisms for number portability query and response have been modified to support Number Pooling/EDR. Default routing functionality is maintained.
Because 1000 blocks of TNs are pooled from
the code holder to the block holder, special arrangements must made, since the block
holder may not have customers for all the 1000 TNs that
were pooled.
This event would cause both Switch X and Z service providers to think the call was misrouted, when indeed it was not.
To remedy this situation, a NP-Reserved marking is used on Switch Z to suppress code 26 and provide unallocated number treatment (for example, "You have reached a number that is not in use").
In this scenario, if 630-224-3005 were assigned to subscriber E, switch Z would find subscriber E in the NPDB, and route the call in Switch Z's network. If subscriber E subsequently ports to a new service Provider, Switch Y, the pooled block in Switch Z indicates that 630-224-3005 is ported to Switch Y, and normal LRN routing occurs for the call.
If there is a timing issue with subscription records being updated from the NPAC to each switch's NPDB, errors in routing can occur. For example, if the NPDB for Switch X is not updated due to equipment problems, a call from subscriber A to subscriber E would be routed by Switch X with the LRN received from its non-updated NPDB. Switch Z detects the LRN as a home LRN, and because the GAP is marked as NP-reserved on the switch, Switch Z provides unallocated number treatment. Switch Z should have released the call with cause code 26.
To alleviate this timing issue, when subscriber E ports to Switch Y, the number from the NPAC can be marked as Ported Out. This marking in the preceding example will operate as follows:
When Switch Z receives the call with the home LRN, the number is marked as ported out at Switch X when subscriber E ports. Then, when Switch Z receives the call with the GAP parameter marked as Ported Out, Switch Z will correctly provide cause code 26 treatment.
In addition, if subscriber E disconnects service, 630-224-3005 is "snapped back" to Switch Z. Typically, the Ported Out marking is removed, and the NP Reserved Marking is reinstated.
When an NPA-NXX is split, the pooled blocks of 1000 TN's will have the same NPA after the split. This means that if area code 919 was split into 919 and 376 area codes, any pooled numbers (919-460-1xxx,919-345-3xxx, etc) would have the same NPA(919) after the split.
EAGLE Perspective (LNP Database)
From the EAGLE perspective, Number Pooling/EDR can be viewed as another table lookup prior to defaulting to the default GTT data. Pooled ranges become an intermediate step in a TN lookup.
Figure 4-41 Database Lookup Hierarchy

Upgrade Considerations
While no new upgrade requirements have been identified, note that the EAGLE must rely on LSMS to provision newly pooled objects, and remove individual subscription exceptions that are contained within the pooled block, in order to take advantage of the EDR capability. The EAGLE database update performance will depend on method that is used to do it. For High-speed bulk-load/reconcile, the EAGLE database will be updated at 200 TPS and additional time it takes to do the finish-edl process on the EAGLE. If slow-speed reconcile is used, EAGLE will be updated at 2 TPS.
Limitations
The EAGLE must be upgraded to support EDR data records prior to upgrading the OAP. The OAP must be upgraded to support EDR data records prior to upgrading the LSMS.
OAP Upgrade Enhancement (Release 27.2)
The OAP is now self-configuring, for the purpose of determining the OAP operating mode.
OCTRETRN in 30-Minute Measurements Reports (Release 31.4)
The OCTRETRN register is added to the output of the COMP-LINK report for EAGLE for both the Measurements Platform and OAM generated measurements.
The OCTRETRN (octets retransmitted) peg is available on 30 minute intervals. previously, it was only available on 24 hour interval.
Online Cartridge Formatting (Release 20.0)
The EAGLE supports online formatting of the removable cartridge. The removable cartridge can be formatted to hold either system data (the database and the GPLs) or measurements data.
OpCode Options Added to the ECAP Configuration Menu (ECAP 40.1)
The addition of the Allow/Filter OpCodes options to the ECAP Configuration menu allows control over the Op Codes included in the measurements data that ECAP sends to the Aggregator from the ECAP.
The OpCode Filtration Mode can be set to either AllowAll or DiscardAll. The AllowAll mode is the default mode for ECAP and allows all OpCodes received by ECAP to be sent to the Aggregator. The DiscardAll mode discards all OpCodes received by ECAP and sends none to the Aggregator. The defaults for each mode can be modified using other filtrations options.
For more information about the options used to filter the OpCodes, refer to Table 4-32.
Table 4-32 Allow/Filter OpCodes Menu Options
| Menu Option | Description | Range of Values |
|---|---|---|
|
Allow / Filter OpCodes |
Displays a set of options that allows control over the set of opcodes that are included in the measurements data. |
[1..5, E] |
|
OpCode Filtration Mode |
Sets the OpCode Filtration mode for the ECAP by specifying the manner in which OpCodes are filtered. (Start with all OpCodes being counted or no OpCodes being counted). |
[1 for AllowAll, 2 for DiscardAll] Note: The default behavior for each mode is as follows:
|
|
Allow OpCodes |
Sets the OpCodes which are counted by the ECAP. In DiscardAll mode, the specified Opcode will be added to the list of allowed OpCodes. In AllowAll mode, the specified OpCodes will be removed from the list of discarded OpCodes. |
[OpCode Values] |
|
Filter OpCodes |
Sets the OpCodes which will be discarded by ECAP. In AllowAll mode, the specified OpCodes will be added to the list of discarded OpCodes. In DiscardAll mode the specific OpCodes will be removed from the list of allowed OpCodes. |
[OpCode Values] |
|
Display the List of Allowed / Discarded OpCodes |
Displays a list containing all of the discarded or allowed OpCodes specified for the active mode. |
|
|
Return to the Default Behavior of the Active Mode [AllowAll, DiscardAll] |
Clears the list of all the discarded or allowed OpCodes. This returns the active opcode filtration mode to the default behavior. |
Option for Subsystem Prohibit (Release 29.0)
Description
This feature allows the network operator the option to have selected subsystems still marked as prohibited even though an MTP-RESUME has been received (i.e. point code is allowed). This allows a clearer delineation between the concept of a point code and a subsystem for SCCP Management.
Note:
This feature does not contain any restrictions regarding ITU/ANSI point code formats.
The following figure provides an example of a network view of this feature.
Figure 4-42 SSN Prohibit Option Diagram

In this figure, STP 1-3-10 is set up so that it is load sharing the application denoted by SSN#1 across all SCP's and is in dominant mode (as primary) for SSN#2.
Currently, if point code 1-3-42 goes down, EAGLE marks all SSN's associated with 1-3-42 as prohibited and will broadcast SSP's to nodes contained in the respective CSPC group. The EAGLE will subsequently load share SSN #1 across 1-3-43, 1-3-40, and 1-3-41. Traffic destined for SSN #2 will be served by 1-3-40. This operation does not change for this feature.
Prior to this feature, when point code 1-3-42 came back in service and an MTP-RESUME was received, the EAGLE would:
-
Mark SSN #1 and SSN #2 related to 1-3-42 as allowed and broadcast SSA's to nodes contained in the respective CSPC group. This was done regardless of the actual status of the subsystem within the point code.
-
If SSN #2 was still down at 1-3-42, the EAGLE would wait for a message destined for SSN#2, send the message to SCP 1-3-42 and subsequently receive an SSP for SSN#2 from 1-3-42.
-
EAGLE would then subsequently broadcast SSP's to nodes contained in the respective CSPC group, and initiate SST's to SSN#2 to poll for subsystem status.
This feature changes the behavior in steps 1 and 2 above, when the option is on for both SSN #1 and SSN #2 for 1-3-42 to the following when an MTP-RESUME is received:
-
Send SST's to 1-3-42 concerning SSN #1 and SSN #2 and receive either an SSP or SSA from SCP 1-3-42 concerning SSN #1 or SSN #2.
-
Broadcast SSA/SSP's, depending on the result of the SST's, to nodes contained in the respective CSPC group.
Hardware Requirements
No new hardware is needed to support this feature.
Option for Turning on Class 1 Sequencing (Release 31.6.3)
Description
This feature addresses the problem where messages are sent as Class 1 even though they are not segmented or sequenced and the customer wants to be able to load share these messages among 8 GTT destinations.
The release 36.1.3 feature number 53481 "in-sequence delivery of Class 1 UDT messages," guarantees that Class 1 messages (both XUDT and UDT) are transmitted out of the EAGLE in the same order they are received. A by-product of the initial implementation of this feature is that the existing GTT load sharing mechanism (where a message can be load shared among 8 GTT destinations) no longer works for Class 1 messages. The Class 1 messages can only be delivered to a primary node with backup. This is a change to previous EAGLE behavior where Class 1 UDT messages could be load shared among 8 GTT destinations in the same manner as Class 0 messages.
The original thinking was that if a customer is using Class 1, they should not want them spread out among different end nodes. Even if they did, the thought was that they could simply use Random SLS Generation feature set to "Class 1" to get a load share distribution. However, due to the way the end node processes received traffic, they are unable to use Random SLS set to Class 1. As a result, the behavior of release 31.6 with Class 1 messages will break the current routing mechanism because there is no way to turn off the sequencing algorithm and go back to allowing full load sharing (but not guaranteed sequencing) on these messages.
An option is added to the EAGLE that turns ON/OFF the guaranteed in-sequence delivery of Class 1 (X)UDT messages. When ON, the EAGLE guarantees that these messages are delivered in the order they were received, but the messages will not be GTT load shared. When OFF, the EAGLE is able to GTT load share the messages but does not guarantee in-sequence delivery.
This design provides the option to turn ON/OFF the Class 1 Guaranteed Sequencing Algorithm. This requires storage, a user interface, and conditional logic to control Class 1 sequencing based upon the new parameter setting.
Limitations
EAGLE does not guarantee that Class 1 ITU messages will be delivered in sequence when CLASS1SEQ is ON and RANDSLS is ALL.
Option to suppress NumberPortabilityStatusIndicator in SRI_ACK (Release 42.0)
The Option to suppress NumberPortabilityStatusIndicator in SRI_ACK feature allows the Number Portability Status Indicator (NPSI) to be omitted from all SRI_ACK messages.
Optional SCCP conversion for ITUi to ITUn and for ITUn to ITUi (Release 45.0)
The Optional SCCP conversion for ITUi to ITUn and for ITUn to ITUi allows SCCP conversion to be skipped for the Calling Party Address (CgPA), when the CgPA GT=RI and GTI=0 and when the domain crossing is from ITUi <-> ITUn.
This functionality is provisioned using the chg-sccpopts command.
Origin-based MTP Routing (Release 35.0)
Description
The Origin-based Message Transfer Part (MTP) Routing feature allows traffic to be routed to the same destination through different networks, depending on the origin of the messages. This flexibility is achieved by enabling EAGLE 5 ISS to be configured to use additional criteria when making MTP routing decisions.
The Origin-based MTP Routing feature provides the following route types:
- DPC + OPC (processed first)
- DPC + originating linkset
- DPC + CIC
Note:
DPC + CIC routing is only applicable to ISUP messages that have the CIC field, not as a parameter. - DPC + SI
- DPC (processed last)
If available, EAGLE 5 ISS always uses the route of a more preferred route type. Route cost is used to choose from routes of the same type. Therefore, a DPC + OPC route with a route cost of 20 is chosen ahead of a DPC + SI route with a route cost of 10.
The Origin-based MTP Routing feature introduces the DPC + OPC, DPC + incoming linkset, and DPC + CIC route types. These route types are considered exception routes, and do not factor into the availability status of a destination. A routeset is a collection of routes to a destination. Each routeset can have up to 6 routes, with 16 links to a route. An exception routeset is a collection of up to 6 exception routes that have the same DPC, exception class and criteria. If all of a destination’s DPC-only routes become unavailable, the destination is considered unreachable by EAGLE 5 ISS, even if an exception route to that specific destination is still capable of carrying traffic.
New Concepts
The Origin-based MTP Routing feature introduces the following concepts:
- CIC Handling
- Network management and exception routes
- Congestion handling
- Circular route detection
- Gateway nodes
- SCCP handling
CIC Handling
The Origin-based MTP Routing feature allows exception routes to be entered based on the CIC and/or a range of CIC values. This feature uses the value placed after the routing label for all CIC triggers, instead of a CIC value placed within the mandatory fixed, variable or optional part.
Network Management and Exception Routes
The Origin-based MTP Routing feature operates on an end-to-end scheme instead of point-to-point to prevent impacts to routing. This management method has the following results:
- Adjacent point codes do not have exception routes.
- Exception routes do not factor into the status of a destination. A destination’s status is only defined by the standard routes entered.
- If all the DPC-based routes to a destination are unavailable, then the status of the destination is listed as Prohibited even if exception routes are available.
- Preventative and broadcast TFx or TCx are not sent based on the status of exception routes. If an exception route is unavailable, the next exception route is chosen ending in the standard provisioned routes.
Congestion Handling
The CPC is the only identifying characteristic of a TFC message: therefore, the EAGLE 5 ISS cannot determine whether the message is a node or whether the route to the destination is congested.
The Origin-based MTP feature ensures that there are many routesets to a destination. However, the EAGLE 5 ISS is still unable to determine if the TFC is regarding an Exception or Normal route or if the node itself is congested. Therefore, once a TFC is received regarding a node within exception routes provisioned against it, the EAGLE 5 ISS lists all routesets to that destination as congested.
To ensure that the EAGLE 5 ISS has the correct congestion status of the destination, an RCT regarding the destination over each impacted route is sent. This ensures that the destination does not “bounce” in and out of congestion. The EAGLE 5 ISS starts T15 at the beginning of the broadcast and T16 at the completion; if the EAGLE 5 ISS receives a TFC regarding that destination in response to the poll, the EAGLE 5 ISS maintains the congestion level against it, even if it was received over a linkset which is part of an exception routeset.
Circular Route Detection
If the EAGLE 5 ISS detects that traffic originated from a route is to be sent back over the same route, it changes the status of the DPC to Prohibited, so that the linkset does not enter into congestion and potentially impact other valid routes. To reduce the impact to the true route of the DPC, the EAGLE 5 ISS prohibits only the impacted route to a destination, and not the destination itself. This ensures that only the route provisioned as the exception route is impacted if CRD is detected, and all other remaining traffic is able to reach the DPC.
Note:
The rst-dstn command is the recommended method for clearing this CRD condition.Gateway and Exception Nodes
The Origin-based MTP Routing feature allows the provisioning of exception routes across networks, where the OPC and DPC do not exist within the same network type (ANSI, ITU-I or ITU-N). However, exception routes are only provisionable through the full point code values, not aliases or clusters.
Each OPC used within a Gateway Exception Routeset must have an alias entry within the destination table for the network where the DPC resides.
SCCP Handling
The Origin-based MTP Routing feature provides the MOBRSCCPOPC SCCP option which allows the OPC to be selected in the routing header, the EAGLE 5 ISS TPC, or the CGPA OPC for SCCP routing.
Hardware Requirements
The Origin-based MTP Routing feature has the following hardware requirement:
- EAGLE 5 ISS cards:
- LIM-ATM: 870-1293-02
- EDCM: 870-2372-01
- MPL/MPL-T: 870-2061-xx
- E1/T1 MIM: 870-2198-xx
- HC-MIM: 870-2671-xx
- TSM: 870-1289-xx, 870-1290-xx, 870-1291-xx, 870-1292-xx
- DSM: 870-1984-03
Note:
The Origin-based MTP Routing feature does not support 2-Port LIM cards or Dual-Slot DCM cards.
Limitations
The Origin-based MTP Routing feature has the following limitations:
- The Origin-based MTP Routing feature cannot be used with LIMDSO/V35/OCU, LIM-E1, or Dual-Slot DCM cards.
- All destinations must have DPC-only routes.
- MTP Low Priority Route Set Test (MLPRST) must be turned on (
chg-stpoptscommand) before this feature can operate. - CIC-based routing is supported only for ISUP traffic.
- Adjacent routes cannot have exception routes.
- Exception routes do not factor into the status of a destination. A destination’s status is defined only by the standard routes entered.
- If all DPC-based routes to a destination are unavailable, then the status of the destination is listed as Prohibited even if exception routes are available.
- CIC handing considers only the value after the MTP Routing Header and not any values within the ISUP parameters. This includes handling of CIC ranges.
- Full point code OPC criterion always takes precedence before wildcard OPC criterion regardless of the assigned route cost. For example, if an OPC exception criteria of 1-1-1 with a route cost of 20 and 1-1-* with a route cost of 10 are entered, 1-1-1 is used even though 1-1-* has a lower route cost.
- Exception routes for cluster exceptions do not inherit exception routes for the cluster member. Exception routes for the cluster exception must be applied individually if desired.
Origin-based SCCP Routing (Release 35.0)
Description
TheOrigin-based SCCP Routing feature allows EAGLE 5 ISS to route SCCP messages based on CdPA GTA, CgPA GTA, CgPA SSN, CgPA PC, and/or OPC fields.
This feature allows EAGLE 5 ISS to operate in CgPA GTT, Advanced (Adv) CdPA GTT, and CdPA GTT mode. These modes are combined in a GTT Mode hierarchy, which determines the preference of GTT modes and the order in which the fields are searched in incoming MSU.
The following GTT Mode Hierarchy combinations are supported by the Origin-based SCCP Routing feature:
- CdPA only
- Adv CdPA, CdPA
- CgPA, Adv CdPA, CdPA
- Adv CdPA, CgPA, CdPA
- Adv CdPA, CdPA, CgPA
- CgPA, CdPA
- CdPA, CgPA
- CgPA only
The Global Title Translation process starts with the first GTT Mode of the GTT hierarchy. If translation is found there, the whole GTT is stopped. If translation is not found in this first GTT Mode, the GTT process tries to find a translation in the next GTT Mode of the hierarchy.
The GTT Mode hierarchy can be configured on a system wide basis and on a per linkset basis. The system wide option is used to define the default value for all linksets by default. Each linkset can then be configured to use one of the GTT Mode Hierarchies. The linkset option overrides the system default for that linkset only. Any linkset that is not changed continues to use the system default.
In Adv CdPA mode, one or more of the following additional translations can be configured to apply on top of the mandatory CdPA GTA translation: none, CgPA GTA only, CgPA PC only, SELID only, CgPA GTA + OPC, CgPA PC + OPC, SELID + OPC, or OPC only. Each additional translation can have a subsequent translation on CgPA SSN.
In CgPA mode, a CgPA GTA translation with or without a subsequent CgPA SSN translation, or a CgPA PC translation with or without a subsequent CgPA SSN translation search (CgPA GTA and CgPA PC are mutually exclusive) can be configured. The search order is predefined and cannot be changed.
Note:
The CdPA GTI is always validated before GT starts processing SCCP MSUs. The CgPA GTI is not validated: therefore, when a subsequent lookup in Adv CdPA GTT mode is based on SELID or for CgPA TT, the attempt to find a CgPA GTT Set in the GTTSEL table may fail because of an invalid or unsupported CgPA GTI in the arrived MSU.Hardware Requirements
The Origin-based SCCP Routing feature has the following hardware requirements:
- The SCCP application must run on a DSM card or higher.
- No SCCP application can be provisioned in the system if TSM cards are used.
Limitations
The Origin-based SCCP Routing feature has the following limitation:
Due to a 150-character limit on command length, a single ent/chg-gta command may not fit in a single line, especially for range entries with MGTT parameters. If an ent-gta command does not fit on one line, execute the command with fewer parameters, then execute chg-gta to modify the translation. If the chg-gta command does not fit on one line, break it into multiple commands.
Output Measurements File Size Reduction (ECAP 41.1)
The Accounting File Size Reduction feature provides various options to reduce the output measurement file. Reducing the size of the output measurement file will decrease the transfer time and the congestion experienced on the network during the file retrieval period by the Aggregator.
Measurement File Reduction Options Added to the ECAP Configuration Menu
Table 4-33 and Table 4-34 display the parameters that can be configured to reduce the size of the output measurements file using the ecapcfg.
Table 4-33 Measurement File Configuration Menu Options
| Menu Option | Description |
|---|---|
|
Measurement File Format |
Sets the output format for the measurement files. File format can be XML or CSV. By default, this field will be set to XML. |
|
Measurement File Compression Required |
Compresses the output measurement data files before they are transferred to the Aggregator. By default, this field will be set to N (disabled). |
|
Data Write Intervals |
Sets the interval, in minutes, at which the Integrated Accounting Feed application generates the data file. By default, the data write interval will be set to 5. |
Table 4-34 File Mover Configuration Menu Option
| Menu Option | Description |
|---|---|
|
File Transfer Time |
Sets the number of minutes after the half hour that data files are sent to the Aggregator. By default, the file transfer time will be set to 5. |
Variable Measurements Collection Period
The provisioned time period that the ECAP collects measurements before writing to a measurement file is specified by the Data Write Interval. The ECAP server generates a measurement data file per data write interval.
By default, the data write interval is set to 5 minutes. The Data Write Interval field can now be configured at run-time using the ecapcfg tool. This time interval can be set to 1, 5, 10, 15, or 30 minutes.
For more information on the variable measurements collection period option, refer to Table 4-33.
Variable File Transfer Offset Time
The ECAP server generates a measurement data file per data write interval. These files are stored on the ECAP server and transferred to the Aggregator at periodic intervals of 30 minutes.
The File Transfer Offset field sets the number of minutes after the half hour at which the Measurement files are sent to the Aggregator. For example if the value is set to 5 for a collector, then the measurement files will be transferred at clock timings of xx:05 and xx:35.
By default, the file transfer time is set to 5 minutes. The File Transfer Time field can now be configured at run-time using the ecapcfg tool. The time interval can be any integer value ranging from 1 to 29.
For more information on the variable file transfer offset option, refer to Table 4-34
Multiple Output File Formats
The ECAP will be capable of creating output measurement files in any of the two formats:
- XML
- Comma Delimited ASCII (CSV)
The CSV format will enable reduction of the size of the output measurement file. This not only enables minimum space usage, but also enables a faster rate of data transfer to the Aggregator.
Each measurement file will follow a single format. By default, the measurement files are created in XML format. The Measurement Files Format field can be changed at run time with the ecapcfg tool. When the file format is changed from one format to another, the new file format is used for the creation of new output files. Any old/historical files stored on the ECAP will not change.
For more information on the multiple output file format option, refer to Table 4-33 .
Compression of Output Measurement Files
The ECAP will now be capable of reducing the size of the output (XML or CSV) file by applying a compression scheme. To accomplish this requirement, ECAP will use gzip compression tool.
By default, no compression is applied to the output files. This configuration can be changed at run-time with the ecapcfg tool. After the compression option is enabled on the ecapcfg tool, the compression scheme is applied to the files.
For more information on the compression of e output measurement files, refer to Table 4-33.