5 Features P - Z
This chapter describes features starting with letters from P to Z.
Password Aging (Release 21.0)
When a password is changed, either by the user or by a systems administrator, the date that the change took place is entered in the database along with the updated password.
During the login process, after the system has verified that the user has correctly entered the password, the system uses the date the password was changed to compute the number of days that have elapsed since the password was last changed. The password's age is compared against the value of the page parameter (maximum password age) of either the ent-user, chg-user, or chg-secu-dflt commands. If the password's age is greater than the value of the page parameter, then a password expired message appears in the command area. The user is prompted to enter and verify a new password. If the new password is acceptable, it is entered in the database along with the date that the change took place (the current date as shown by the EAGLE time-of-day clock).
The maximum age of a specific password (page) can only be specified with the ent-user command or the chg-user command. If the page parameter is not specified with the ent-user command, then the password’s age is taken from the system default value. The system default value for the password’s age is set with the page parameter in the chg-secu-dflt command. If the page parameter is not specified with the chg-user command, then the existing value for the password’s age does not change.
The system administrator can set a password's maximum age to 0. This indicates that the password aging is not applied to the password and the password remains valid regardless of how many days have elapsed since it was last changed.
When the user attempts to login with a password that is older than its maximum allowable age, the following message is displayed in the command area after the password has been validated and before the login session is established:
Enter new password (password has expired and must be changed) :
The user is then prompted to enter and verify a new password. If the password is acceptable, the user is logged on. Otherwise, one of the invalid password error messages is displayed (see Password Requirements (Release 21.0)) and access to EAGLE is denied.
Password Encryption (Release 21.0)
To prevent passwords from being disclosed, in Release 21.0, the passwords are stored on the system in an encrypted form. The encryption algorithm that is used is a one-way encryption algorithm, meaning once the passwords are encrypted using the algorithm, the passwords cannot be decoded. Also, any passwords temporarily stored in memory are overwritten with null characters as soon as they are no longer needed.
Password Requirements (Release 21.0)
Currently, the only requirement for a password used in the EAGLE is that the password must contain from five to eight alphanumeric characters
In Release 21.0, the rules for passwords have changed to meet Bellcore password requirements. The requirements for passwords can now be configured in the database with the chg-secu-dflt command. Passwords on the EAGLE can contain a maximum of 12 characters.
Refer to the Commands Manual for current information on commands.
PCS 1900 LNP Query (Release 26.0)
Description
This feature provides for LNP query/response in a PCS wireless environment using the LRN method in order to support Service Provider Number Portability, thus extending EAGLE's LNP capability.
PLNP addresses the following capability in the network:
Call Completion to Ported Number (CCPN)
This network facility allows completion of a call to a ported directory number, when an MSC trigger is used (i.e. the MSC must be an LNP-capable switch). For PLNP, the MSC sends a query containing a DN, which is a 10-digit NANP called party number for a wire-line subscriber. The DN is used to perform an LNP database lookup in order to find the associated LRN.
Feature Functions
In order to support this new capability, PLNP utilizes the following, currently existing, LNP functions:
-
LNP Query processing: This function services LRN queries in real-time and generates associated LRN values. Multiple query types (AIN, IN, IS-41) are supported.
-
LNP Database: The database supports LNP Query and Message Relay processing, though Message Relay functionality is not supported in the industry.
-
SCCP Subsystem Management: SCCP supports local subsystems. This includes routing to a local subsystem, and performing network management when a local subsystem goes online or offline.
-
Database Audit: This periodically audits the LNP Database to ensure that it has not been altered by unapproved mechanisms, and to ensure that all cards have an identical copy of the LNP Database.
-
LNP related Administration: Support is in place to provision the existing LNP services. Support for provisioning the PLNP service has been added to the existing commands.
-
LNP-related Maintenance: Maintenance supports LNP. This includes reporting the status on the LNP subsystem, and generating alarms, measurements, and UIMs. Minor enhancements have been made to the
REPT-STAT-LNPcommand.No new alarms are introduced for this feature. Although no new measurements or UIMs have been defined, measurements for PLNP will be maintained and reported separately from other LNP query services.
-
LSMS and the LSMS↔EAGLE interface: No impact on these functions.
PLNPQS Details
All the LNP query messages for call completion to ported number received by EAGLE are processed by PLNPQS. PLNPQS receives queries from the subsystem management task, and implements the processing to parse the query, perform the lookup, and generate the response.
LNP Query is performed as follows:
-
The message arrives at EAGLE.
-
If global title is required, and the translation type is PLNP, the data is routed to the local LNP query subsystem and Site ID True Point Code (SID and SS_APPL tables). Only one LNP subsystem exists for all LNP query processing. If SID/SS_APPL data has not been administered, a UIM is generated and the message is discarded.
-
If global title is not required, the message is routed to the appropriate destination, local subsystem if the EAGLE DPC and SSN are the destination, MTP routed for others.
PLNPQS Query Verification
This section shows the process used by EAGLE, as part of PLNPQS, to verify a PLNP query.
A summary of the verification follows.
PLNP will verify the following values in the MTP and SCCP part:
-
MSU is ANSI national, and point codes are national
-
MSU is SCCP UDT message
-
MSU is SCCP Class 0
-
GTI is 0010 when rt-on-gt, or 0000 when rt-on-ssn
-
TT is the provisioned PLNP TT value
-
PC of originating SSP is in route table, extract PC and SSN for use in the response
-
Length of user part sufficient to hold minimum TCAP part
PLNP will verify the following values in the TCAP part:
-
TCAP package is Query with Permission
-
TCAP package length fits within SCCP user part
-
TCAP transaction ID present, and length = 4, extract value for use in the response
-
Component sequence ID present, and length valid
-
Invoke Last component present, and length valid, extract Invoke ID for use in the response
-
PCS ProvideInstructions:Start operation code present
-
Digit ID parameter, Called Party Number present
-
Calling Party Number, LATA, and ORG station are present
PLNPQS Query Decoding
This section shows the process used by EAGLE to decode a PLNP query. The process is identical to the existing EAGLE implementation to decode IN queries, except that:
-
the numbering plan for this query is E.164, rather than E.163
-
the dialed number must be exactly 10 digits, rather than at least 10
PLNP will verify the following values in the TCAP part:
-
TCAP length valid
-
Parameter Set present, and length valid
-
Service Key present, and length valid
-
Digit ID parameter, Called Party Number is present, length is valid, and the following applies:
-
Type is National
-
Encoding is BCD
-
Numbering Plan is ISDN (E.164)
-
10 digits present
-
Each digit is correctly encoded (BCD value is 0 to 9, inclusive)
-
PLNPQS Query Response Generation
PLNPQS response messages can be of the following types: normal messages and error messages.
Normal Responses
This section shows the fields filled in by EAGLE for a "normal" response to a PLNP query. The normal response is sent when the query passes verification and decode, and an LNP database lookup is performed.
Normal responses are identical to the existing EAGLE LNP implementation for IN query/response, except that the numbering plan used for the query and response will be E.164 (ISDN), rather than E.163 (Telephony).
The Routing Number in the normal response is filled in as follows:
-
if the database lookup succeeds and returns an LRN, the Routing Number in the response is set to the LRN value (i.e. the DN refers to a ported number).
-
if the database lookup fails (i.e. the number is not ported), the DN value from the query is used as the Routing Number in the response.
The normal PLNP response is required to include the Digits(Carrier), and Billing Indicators parameters. These parameters are not essential for number portability, but are mandatory parameters for the response. Each will be set to a benign filler value, as shown in the template.
Error Responses
MTP and SCCP level error responses are unchanged from the existing EAGLE implementation.
The general rule for error responses are as follows:
-
Protocol errors in the component portion (incorrect package or component) are reported with a Reject component in a Response package
-
Command errors (where the query completed with an error, though the command was received correctly) are reported with a Return Error component in a Response package
Error handling for PLNP will come into play once a message is routed to the PLNPQS for handling as a PLNP request.
Upgrade Considerations
Adding additional measurements to support the feature will result in the SCCP maintenance block being modified. During upgrade, OAM must support the old and new version at the same time. During an upgrade back out, the SCCP card must support polling for the old version.
Since this feature does not change any DMS tables, no table conversion will be required.
All SCCP cards must be upgraded to the release that contains PLNP prior to provisioning the PLNP service.
Limitations
-
When the PLNP feature is enabled, and the PLNP service is provisioned, it is not possible to route PLNP queries arriving as Route on GT to an external node. All Route-on-GT PLNP queries will be processed locally under these conditions. This means that customers will not be able to split processing of PLNP queries across multiple network elements.
The product is implemented in this manner in order to retain backward compatibility with the current LSMS product. Rather than utilizing the LSMS to provision PLNP service on a per NPA-NXX basis, the PCS query service is enabled/disabled for all messages.
-
Due to limitation 1, when the LNP database is unavailable, EAGLE will return an error response without performing LNP. Network management for these LNP queries will be used to divert future traffic. A summary of the network management response is shown in Table 5-1.
Table 5-1 Response When PLNP Is Unavailable
Query MSU Routing Indicator DPC Message Handling Network Management Rt-on-gt
True point code
generate UDTS
Send UPU
Capability point code
generate UDTS
Send TFP concerning EAGLE’s CPC
Rt-on-ssn
True point code
generate UDTS
Send SSP to OPC concerning DPC
Capability point code
generate UDTS
None
-
PLNP only supports ANSI messages.
-
There is no Automatic Code Gapping (ACG) for PLNP. Excessive PCS query messages can cause ACG to be initiated for AIN and IN queries, potentially starving out those services if the excessive PCS query messages continue to be sent to EAGLE.
-
Message Relay is not supported for messages which use the PLNP Translation Type.
PDBA Proxy (EPAP 7.0)
Description
The EPAP PDBA Proxy feature provides a more reliable connection to the EPAP PDBA in the event of a failure of the active PDBA. Connection redundancy is accomplished by allowing the customer’s provisioning system to still use a single IP address, even though the connection may logically be to the previously standby PDB.
During normal provisioning operations, one PDBA is active and the other PDBA is in standby. However, from the customer's provisioning system perspective, the active and standby PDBAs are accessible through a single IP address. If the active PDBA fails, the local EPAP B box will forward provisioning updates to the mated PDB.
When the previously active PDBA recovers, it is aware that the standby PDBA has become active and now both active PDBAs need to be reconciled.
The advantages this feature provides are:
-
The customer's G-Flex network can absorb a single EPAP failure and automatically transfer provisioning to the standby PDBA using the same IP address.
-
A means of reconciling both active PDBAs when the failed PDBA becomes available again.
Limitations
-
The EPAP PDBA Proxy feature cannot be installed on a non-provisionable site.
-
This feature does not require the ADR feature.
-
This feature only provides Virtual IP functionality when the EPAP-A fails.
-
Failure of the network connection to both EPAP A and B, or similar failures that take down both devices require the customer’s provisioning system to manually connect to the standby PDB’s IP address.
Performance Enhancements (IP7 Release 3.0)
The Performance Enhancements feature provides a set of rules for specifying DCM throughput under different configurations. This feature touches on a wide variety of IP7 Secure Gateway system and application issues.
Primary Aspects
The following items can be considered primary aspects of the Performance Enhancements feature:
-
Maximum application capacity per DCM is increased to 3000 MSUs per second, with limitations.
-
DCM communications processor MSU throughput capacity is increased to 5000 per second.
-
The software-imposed limit to maximum TVG request rate is increased to 5000, which requires a limit on active cards present in the system.
-
Application performance is enhanced through the use of Nagle’s algorithm on all sockets. For more information on Nagle’s algorithm, see Nagle’s Algorithm.
-
Application performance is enhanced through optimizations in the use of shared memory.
-
The
msucountpass-through maintenance command, used with thepasscommand, is enhanced to provide values for average MSUs per second transmitted and received over a period of time.
Secondary Aspects
The following items can be considered secondary aspects of the Performance Enhancements feature:
-
The TCP/IP stack is modified such that the timer used for Nagle’s algorithm has a much lower time-out, such as 25 milli-seconds rather than 200 milli-seconds.
-
Socket message flow control is modified for the higher capacity.
-
TCP re-transmissions at the higher capacity is addressed by increasing socket buffer size from 8 kilo-bytes to 16kilo-bytes.
-
The card-level congestion control algorithm is modified for the higher capacity.
-
The change-over/change-back control algorithm is modified for the higher capacity.
Limitations Summary
Achievement of the maximum application capacity of traffic requires the following:
-
No more than 150 active cards may be present in the system.
-
Average MSU size of application traffic must be no greater than 120 octets.
-
STPLAN copy on outbound messages is not supported at the capacity rate of traffic, but is still supported at rates up to 2000 MSUs per second.
-
Nagle’s algorithm must be enabled for all traffic-carrying sockets.
Per-Linkset Random SLS (Release 36.0)
Description
The Per-Linkset Random SLS (Signaling Link Selection) feature is an enhancement of the existing Random SLS Generation feature, to allow the user to apply Random SLS generation on selected linksets instead of system-wide to all linksets. The Per-Linkset Random SLS feature provides an STP option that can help to resolve load balancing problems on specific linksets without affecting the entire routing scheme of the EAGLE 5 ISS.
The EAGLE 5 ISS uses the Random SLS option to decide if it has to generate a new SLS value. This randomly generated SLS value is used to select an outgoing linkset and a link to achieve load balancing. Linkset provisioning is enhanced to allow configuring of specific linksets for Random SLS generation.
To use the feature in an upgraded system that has the Random SLS option set to CLASS0 or ALL, the operator must provision the individual linksets and per-linkset options appropriately before changing the STP option to function per linkset.
The Per-Linkset Random SLS feature can operate on both ITU SCCP Class 0 and ITU SCCP Class 1 traffic. The Per-Linkset Random SLS feature allows each linkset to inherit all the options related to SCCP Class 0 and Class 1 traffic that are currently available for the Random SLS Generation feature.
Hardware Requirements
None
Limitations
Different Per-Linkset Random SLS configurations on two linksets that are part of a combined linkset for the routes defined for a destination node might result in undesired SLS distribution. The EAGLE 5 ISS does not prompt or reject the linkset provisioning command if provisioning will result in an undesired SLS distribution.
Persistent Device States (Release 29.0)
Description
This feature provides persistent states for supported EAGLE card, terminal, signal link and TCP/IP link devices. This capability makes it unnecessary to manually log device states prior to an init-sys, and retains the OOS-MT-DSBLD device state during an OAM switchover. Supported devices are cards, terminals, SS7 signaling links and TCP/IP data links.
During the init-sys process, the OAM will restore supported devices to their maintenance states, resulting in an initialized and configured EAGLE. Non-supported devices continue to be processed using the current method.
This feature presents a very efficient mechanism to restore an EAGLE to its pre-init-sys state. This init-sys aspect of the feature is controlled by a system wide "restore device" option administered by the craftsperson with the chg-stpopt command. Turning off this option causes the current init-sys processing to occur.
Note:
The default value for this option remains OFF.
With this feature, faster standby-to-active recovery during a switchover operation are possible, since device states are maintained on the standby MASP, and do not require craftsperson intervention following initialization. Disabled or inhibited devices retain their state, provided the PDS data is valid. Otherwise, current switchover processing occurs, and devices may be driven to their default state.
Hardware Requirements
No new hardware is needed to support this feature.
Limitations
Persistent state data will not be maintained on the standby MASP, in the case of different version numbers for the PDS tables in the active and standby MASPs. The PDS table version changes only if there are new devices supported by the PDS, or more information is added to the table for the supported devices.
Point Code and CIC Translation (Release 43.0)
The Point Code and CIC Translation (PCT) feature allows the EAGLE 5 ISS to change the destination point code (DPC) or originating point code (OPC) of an MTP-routed MSU to previously configured values. This functionality allows external networks to continue using the old point codes by emulating and mapping them to the new real point codes within the networks. The feature can also be used to change the circuit identifier code (CIC) of the MSU.
Note:
ITUN24 point codes, spare point codes, and private point codes are not supported by PCT translations.A new PCT table is used to define translations between real and emulated point codes.
Network nodes can send and receive traffic to and from the emulated point code (EPC) without 'knowing' the real point code (Real PC) that is being emulated by the EPC. This ability allows the Real PC to be changed transparently from the rest of the network, which can continue using the EPC to route traffic.
If PCT is configured, either system wide or for the incoming linkset, then a DPC lookup is performed on the incoming MSU. If a translation is found during the DPC lookup, then the DPC of the MSU is replaced by the Real PC as the MSU is received by the EAGLE 5 ISS. If a Real CIC was provisioned in the translation, then the CIC of the MSU is changed to the value from the Real CIC range.
If the MSU was not modified by the DPC lookup, then an OPC lookup is performed on the outgoing MSU. If a translation is found during the OPC lookup, then the OPC of the MSU is replaced by the EPC of the matching translation as the MSU leaves the EAGLE 5 ISS. If an Emulated CIC was provisioned in the translation, then the CIC of the MSU is changed to the value from the Emulated CIC range.
Features and functionalities in the EAGLE 5 ISS use the real point code in provisioning.
The PCT feature is a quantity feature. The quantity is used to define the maximum number of allowed translations.
Feature Control Requirements
- FAK for the Part Number of the desired quantity feature:
- 893-0372-01—25 translations
- 893-0372-02—50 translations
- 893-0372-03—75 translations
- 893-0372-04—100 translations
- 893-0372-05—150 translations
- 893-0372-06—200 translations
- 893-0372-07—250 translations
- 893-0372-08—1000 translations
- After a PCT feature has been enabled, a PCT feature with a lower quantity cannot be enabled.
- A temporary FAK cannot be used to enable the feature.
Point-to-Point Connectivity for ITU Point Codes (IP7 Release 2.2)
Description
The iplimi application provides the same functions for International Telecommunications Union (ITU) point codes as the iplim application provides for American National Standards Institute (ANSI) point codes, with the exception of any functions that are supported only by ANSI protocols. (Full Restart, Partial Restart, Adjacent Restart, False Link Congestion, and Circular Routing Detection are ANSI-only features.)
Each iplimi link provides one point-to-point connection either to an international ITU network node (ITU-I) or to a national ITU network node (ITU-N) for the purpose of carrying SS7 traffic over a TCP/IP network. These links:
-
Can be added to a multiple-link linkset in which the other links can be either
iplimilinks or links of another type, such ascss7itu. -
Fully support SS7 changeover and changeback procedures, including retrieval.
-
Have the standard SS7 restriction of 16 links per linkset.
Mixed Networks Using the ANSI/ITU Gateway Feature
If you have also installed the ANSI/ITU Gateway feature (previously available for SS7 networks only), the addition of the iplimi application enables the IP7 Secure Gateway to use the ANSI/ITU Gateway feature for IP networks as well. Using these features enables IP7 Secure Gateway to act as an interface between nodes that support ANSI, ITU-I, and ITU-N protocols. Figure 5-1 shows an example of a complex network that includes all these types of nodes. Table 5-2 provides more detail about the nodes, network types, and point codes used in this example.
The following SS7 protocol constraints determine how the network must be configured:
-
A linkset is a group of links that terminate into the same adjacent point code. All links in the linkset can transport compatible MSU formats. The network type of the linkset is the same as the network type of the adjacent point code assigned to the linkset.
-
When nodes in different networks need to communicate, each node must have either a true point code or an alias point code for each of the network types. For example, if Node 1 (in an ANSI network) needs to communicate to Node 7 (in an ITU-N network), Node 1 must have an ANSI true point code and an ITU-N alias point code, while Node 7 must have an ITU-N true point code and an ANSI alias point code.
-
STPs are usually deployed as mated pairs. The links connecting the STP to its mate are C links. Each STP must have a C linkset for each network type that the STP connects to. Therefore, in Figure 5-1, Nodes 5 and 6 are connected with three linksets, one each for ANSI traffic, ITU-I traffic, and ITU-N traffic.
-
To perform routing, the IP7 Secure Gateway must convert the routing labels in MSUs. To perform this conversion, every destination point code (DPC), originating point code (OPC), and concerned point code must be defined in the routing table. Even if the IP7 Secure Gateway does not route MSUs to these nodes, they must be provisioned in the routing table to provision the alias point codes required in the conversion process.
Figure 5-1 Complex Network with ANSI, ITU-I, and ITU-N Nodes

Table 5-2 Nodes and Point Codes in Complex Network Example
Node Node Type Network Types Supported True Point Codes1 Alias Point Codes2 1
SSP
ANSI
A1
N1, I1
2
SSP
ANSI
A2
I2
3
SSP
ANSI
A3
N3, I3
4
SSP
ANSI
A4
N4
5
STP (with IP7)
ANSI, ITU-N, ITU-I
A5, N5, I5
6
STP (with IP7)
ANSI, ITU-N, ITU-I
A6, N6, I6
7
STP (with IP7)
ITU-N, ITU-I
N7, I7
A7
8
STP (with IP7)
ITU-N, ITU-I
N8, I8
A8
9
STP (with IP7)
ITU-N, ITU-I
N9, I9
A9
10
STP (with IP7)
ITU-N, ITU-I
N10, I10
A10
11
SSP
ITU-N
N11
I11, A11
12
SSP
ITU-I
I12
N12, A12
13
SSP
ITU-I
I13
N13, A13
14
SSP
ITU-N
N14
I14, A14
15
SSP
ITU-I
I15
N15, A15
16
SSP
ITU-I
I16
N16, A16
Notes:-
A true point code(TPC) defines a destination in the IP7 Secure Gateway’s destination point code table.ATPC is a unique identifier of anode in a network. Each Signal Transfer Point(STP) must have a TPC for each network type that the STP connects to. Each Service Switching Point(SSP) connects to only one type of network, so it has only one TPC.
-
An alias point code is used to allow nodes in other networks to send traffic to and from an STP or SSP when the STP or SSP does not have a TPC for the same network type.
-
The many configured links and point codes in the complex network shown in Figure 5-1 allows most nodes to communicate with other nodes. However, note that Node 2 cannot communicate with Node 13 or Node 16 because Nodes 13 and 16 do not have ANSI alias point codes.
Routing and Conversion Within a Single Network Type
The following steps demonstrate how an IP7 Secure Gateway routes and converts MSUs that one ITU-N node sends to another ITU-N node. For example, assume that Node 11 in Figure 5-1 sends an MSU to Node 14. The MSU is routed from Node 11 to Node 7 to Node 5 to Node 9 to Node 14. The following steps describe the actions performed at Node 5 (an IP7 Secure Gateway):
-
An ITU-N formatted MSU (which has a network identifier (NI)=10b and a 14-bit destination point code/originating point code) is received on an
iplimicard (for this example at location 1103). -
MSU discrimination is performed with the following substeps:
-
Compare the received network identifier (NI) to the list of valid NIs. (Each configured linkset for a receiving link has a defined list of valid NIs.) If the comparison fails, the MSU is discarded and an STP measurement is logged. In this example, the received NI (10b) is valid for an
iplimicard. -
Extract the NI and destination point code (DPC) from the received MSU.
-
Determine whether the destination of the received MSU is this STP. If not (as is the case in this example), the MSU is passed to the STP’s routing function.
-
-
The routing function selects which outgoing link to use by searching a routing table for an entry for the DPC (N14 in this example). The routing table identifies another
iplimicard (for this example at location 1107) to be used for the outgoing link. -
Determine whether MSU conversion is required (required when the source network type is not the same as the destination network type). In this example, both Node 11 and Node 14 are ITU-N nodes, so conversion is not required.
-
Forward the MSU across the Interprocessor Message Transport (IMT) bus from location 1103 to location 1107, where the MSU is transmitted out the link towards Node 14.
Routing and Conversion Between Different Network Types
The routing and conversion steps performed by an IP7 Secure Gateway when an ITU-N node sends an MSU to an ITU-I node are the same as the steps shown in “Routing and Conversion Within a Single Network Type”, except for the conversion step.
For example, assume that Node 11 in Figure 5-1 sends an MSU to Node 16. The MSU is routed from Node 11 to Node 7 to Node 5 to Node 9 to Node 16. The following steps describe the actions performed at Node 5 (an IP7 Secure Gateway):
-
Perform steps 1 through 3 as shown in “Routing and Conversion Within a Single Network Type”. In this example, assume that the routing function determines that the outgoing link is configured on the DCM card at location 1203.
-
Determine whether MSU conversion is required (required when the source network type is not the same as the destination network type). In this example, Node 11 is an ITU-N node and Node 16 is an ITU-I node, so conversion is required. Conversion consists of two phases: Message Transfer Part (MTP) conversion and user part conversion.
-
Perform MTP conversion (also known as routing label conversion). The following parts of the MSU can be affected by MTP conversion:
-
Length indicator—for ITU-N to ITU-I conversion, the length of the MSU does not change
-
Service Information Octet (SIO), Priority—for conversion to ITU, the priority is set to 0. For conversion to ANSI, the priority is set to a default of 0, which can later be changed based on user part conversion.
-
Service Information Octet (SIO), Network Indicator—the NI bits are set to the NI value for the destination node. In this example, NI is set to 00b.
-
Routing Label, Destination Point Code (DPC)—the DPC is replaced with the destination’s true point code. In this example, N16 is replaced by I16.
-
Routing Label, Originating Point Code (OPC)— the OPC is replaced with the appropriate network type’s alias point code for the originating node. In this example, N11 is replaced with I11.
-
Routing Label, Signaling Link Selector (SLS)—no SLS conversion is required between ITU-I and ITU-N nodes. However, if one of the nodes were an ANSI node, conversion would be required between a 5-bit or 8-bit SLS for ANSI nodes and a 4-bit SLS for ITU nodes.
-
-
Perform user part conversion, if necessary. Currently, only SCCP traffic and network management messages have additional conversion. All other user parts have their data passed through unchanged.
-
Forward the MSU across the Interprocessor Message Transport (IMT) bus from location 1103 to location 1203, where the MSU is transmitted out the link towards Node 16.
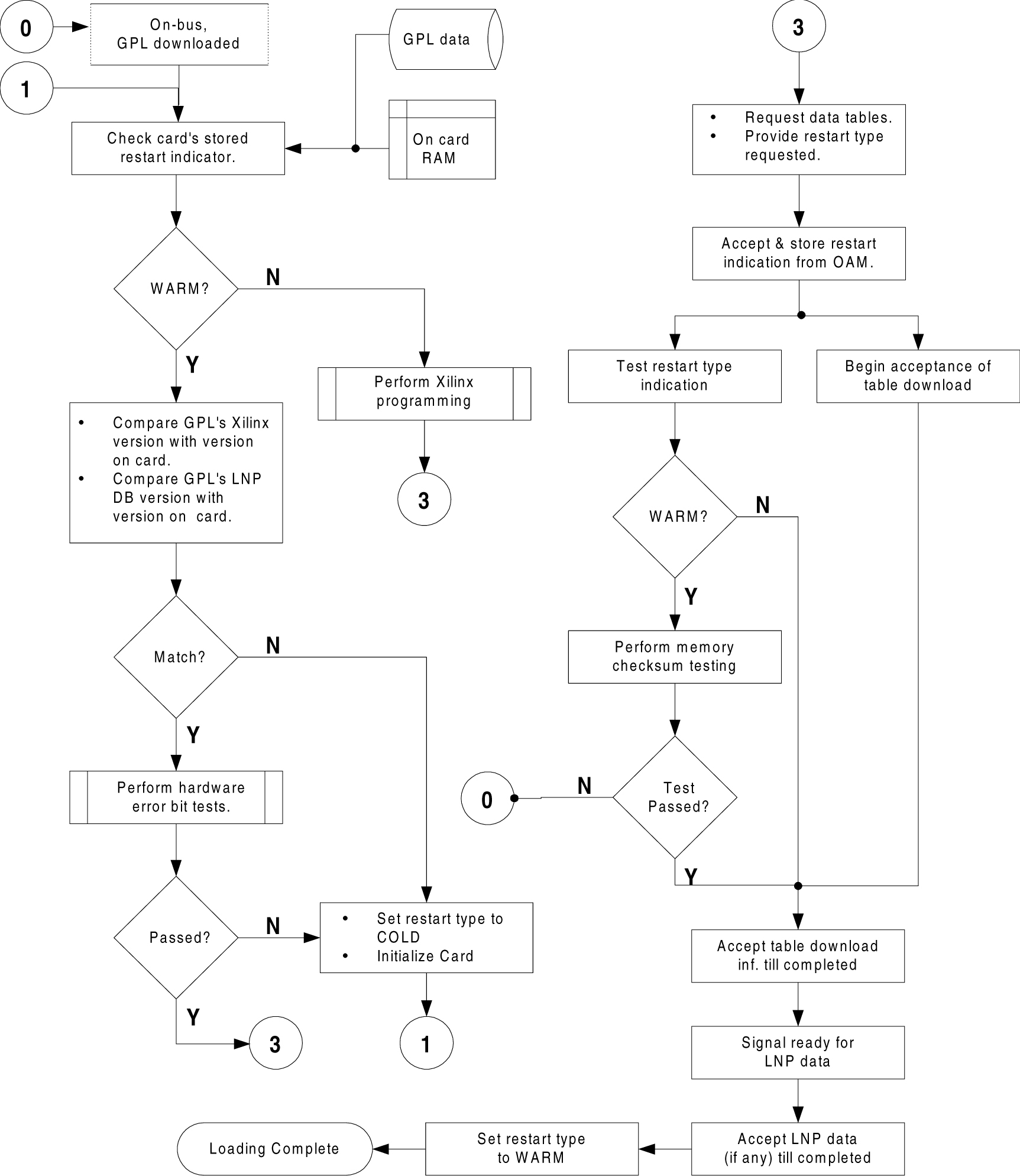
Portability Check for Mobile Originated SMS (Release 29.1)
Description
In GSM networks, when a mobile subscriber sends a short message, or Mobile Originated Short Message Service message (MO SMS), using his or her handset, the message is first deposited in a Short Message Service Center (SMSC). This SMSC is then responsible for determining where the intended recipient, who is also a mobile subscriber, is located. The SMSC accomplishes this by querying the Home Location Register (HLR) of the recipient to determine which Mobile Switching Center (MSC) the subscriber is currently on. Once the location is determined, the SMSC sends the SMS to the recipient.
In a portability environment, this could lead to problems. The SMSC address to which a message is routed is programmed into the GSM mobile handset. When a subscriber ports to another network, the handset is reprogrammed with the SMSC address for the new network. However, the subscriber could then change this address back to the address from his old network. This would cause SMS to be incorrectly sent to the subscriber's old network SMSC, rather than to the new network SMSC. Since the old network would not have billing records for the ported-out subscriber, the subscriber essentially would receive free SMS service.
The Portability Check for Mobile Originated SMS (MNP SMS) feature is designed to prevent such a possibility from occurring. With this feature, the EAGLE filters incoming messages based on MAP Operation Code. If the message is a MO Forward Short Message (MO FSM), the originating subscriber's Mobile Subscriber Integrated Services Digital Network (MSISDN) number (i.e. phone number) is used to search the G-Port Mobile Number Portability database.
If a match is found, indicating the subscriber has been ported-out, the EAGLE uses the destination SMSC address obtained from the SCCP CdPA to search a list of “home network” SMSC addresses. If a match is found, indicating the ported-out subscriber is attempting to send a short message using the old network's SMSC, the message is discarded. An error message is then generated and returned to the originating MSC.
When the MNP SMS feature is on, the EAGLE performs the following functions:
-
Checks if the service selector matches G-Port. If so, continues to Step 3; else goes to step 16.
-
Checks if the CdPA SSN matches one of the SSNs provisioned with object type as MSC. If so, continues with Step 4. If the CdPA SSN matches one of the SSNs provisioned with object type as HLR, then proceeds to step 17; else goes to Step 11.
-
Checks if the message is a MO Forward Short Message (MO FSM). If so, it continues to step 5; else go to step 11.
-
Checks if PPSMS feature is ON. If so, goes to step 12; else continues with Step 6.
-
Checks if MNPSMS feature is ON. If so, continues to step 7; else goes to step 11.
-
The originating subscriber's Mobile Subscriber Integrated Services Digital Network (MSISDN) number (i.e. phone number) is used to search the G-Port Mobile Number Portability database. If MSISDN Number is found in the PDB/DN table, continue to step 8; else goes to step 11.
-
Checks the portability type of the subscriber. If it matches "Ported-out/ Not Known/ FNPTFN" then continues to step 9. If portability type is "Prepaid-1/Prepaid-2," goes to step 11.
-
Uses SCCP CdPA Address to search the list of "home network" SMSC addresses. If a match is found, indicating the ported-out subscriber is fraudulently attempting to send SMS using the old network's SMSC, then continues to step 10; else goes to step 11.
-
The message will be discarded, UIM #1129 is printed, and an error message generated and returned to the originating MSC. Go to Step 19.
-
It's a fall-through case. Continue with Normal GTT processing: go to step 19.
-
Checks if message is from one of the IN Platforms (PPSMS Servers). If so, goes to step 18; else continues with step 13.
-
The originating subscriber's Mobile Subscriber Integrated Services Digital Network (MSISDN) number (i.e. phone number) is used to search the G-Port Mobile Number Portability database. If MSISDN Number is found in the PDB/DN table, continue to step 14; else go to step 11.
-
Checks the portability type of the subscriber. If it matches "Prepaid1/Prepaid2," go to step 18; else continue with step 15.
-
If the subscriber portability type is "Ported out / FNPTFN/ Not Known" and MNP SMS feature is also ON, goes to step 9; else goes to step 11.
-
Exits from MNP SMS feature functionality and continues with existing processing for other services or GTT.
-
Exits from MNP SMS feature functionality and continues with existing processing for GPORT.
-
Exits from MNP SMS feature functionality and continues with existing processing for PPSMS.
-
Exits MNP SMS feature functionality.
The following figure illustrates these functions.
Figure 5-2 Flowchart of MNP SMS Functions

Hardware Requirements
No new hardware is needed to support this feature.
Pre-LNP Query Service GTT processing (Release 43.0)
The Pre-LNP Query Service GTT processing feature allows Global Title Translation (GTT) to be performed on messages before the messages are processed by the LNP local subsystem.
GTT is used to determine whether the originator of the query has an agreement with the LNP service provider to perform LNP database lookup. If an agreement exists, then LNP service processing is performed and an appropriate response is sent to the originator. If an agreement does not exist, then the query is routed as per the GTT result.
This functionality is available for LNP Query Services (AIN, IN, LRNQT, LNPQS, PCS, and WNP).
Prepaid IDP Query Relay Enhanced
The Prepaid IDP Query Relay feature has been enhanced to support the route on SSN message with GTI=0 for true point code as well as MTP routed messages. For messages with GTI=0, CSL screening has been done on OPC/DPC instead of the screening based on CDPA GTA. A new list type OPCDPC has been defined in the CSL table. The OPC/DPC parameters are supported in the CSL commands (ent/dlt-csl) for new list type OPCDPC for the IDP Relay feature.
The dlt/ent/rtrv-csl and the dlt/ent/rtrv-srvsel commands were updated to support this enhancement.
See Prepaid IDP Query Relay Feature in IDP-Related Features User's Guide for more information.
Prepaid IDP Query Relay (IDP Relay) Service Portability (Release 41.1)
Service Portability support for the IDP Relay feature allows the CDPNNP Service Action to recognize own network IS41 and GSM subscribers. When Service Portability is applicable, the GRN digits can be used during execution of the Formatting Actions for the NPP rule.
SPFILL and RNSPFILL
The SPFILL and RNSPFILL configuration options are introduced for the IDP Relay feature.
The SPFILL option controls the behavior of the CDPNNP and CGPNNP Numbering Plan Processor (NPP) Service Action Handlers in the use of RTDB SP digits. The option indicates whether SP digits are used if Default RN or GRN is used for local subscribers. This option allows use of these Service Action Handlers in NPP rules containing a Formatting Action set that includes both RN and SP.
The RNSPFILL option controls the behavior of the CDPNNP and CGPNNP Service Action Handlers in the use of RTDB RN or SP digits. The option indicates whether SP digits are set to the value of the RN entity digits or the RN digits are set to the value of the SP entity digits, according to the NPTYPE and Default RN option values.
Prepaid Initial Detection Point Query Relay (Release 34.1)
Description
The purpose of the Prepaid Initial Detection Point (IDP) Query Relay feature is to provide a mechanism to insure that prepaid subscribers are accurately charged for their calls in a portability environment.
This feature allows the EAGLE 5 ISS to intercept the SCP number portability database query from the MSC, perform the portability check on the called number, insert the portability information (i.e. Routing Number or HLR Address), and forward the IDP query to a prepaid SCP for processing. When the SCP receives the IDP query, it will have all of the information it needs to accurately charge for and process the call.
For message discrimination on DSM cards, the IDP Relay feature uses the service selector (SRVSEL) framework already present in the EAGLE 5 ISS..
Not all messages for the IDP Relay service will have their outgoing TCAP DN conditioned.
The IDP Relay feature performs the following filters and checks on the intercepted messages to verify that the:
-
Service selected is the IDP Relay (:srvsel=idpr) service.
-
MSU has the ITU TCAP package
-
MSU opcode = IDP
-
SCCP/TCAP/INAP are successfully decoded
-
SK and event BCSM parameters are present and decoded correctly
-
CDPN or CDPN (BCD) parameter is present and decoded correctly
-
SCCP CDPA exists in the common screening GTA list for the IDP Relay feature
-
SK+BCSM exists in the common screening SKBCSM list for the IDP Relay feature
-
Number condition of the TCAP is successful based on Table ID Relay Number Conditioning..
-
Conditioned TCAP DN prefix match exists in the common screening CCNDC list for the IDP Relay feature.
-
Prefixnum=4 in the Prefix table and , the SCCP CGPA is checked for a default country code (DEFCC) match.
-
Conditioned TCAP DN is found in the RTDB single/ Range table with either an SP or RN entity type.
-
Based on the Prefixnum=1, 2, 3, the outgoing TCAP DN is conditioned. See for more details.
-
The message is forwarded to the GTT handling based on the original incoming SCCP CDPA.
Table IDP Relay Number Conditioning shows the number conditioning performed on the incoming TCAP DN for the IDP Relay feature.
Table 5-3 IDP Relay Number Conditioning
| Incoming Address | Number Conditioning | Outgoing Address | |||
|---|---|---|---|---|---|
| TCAP DN NAI | Perform SCCP CGPA DEFCC Check? | TCAP DN Format | NAI | Format | |
|
International |
No |
<CC><DN> |
None Do RTDB Lookup |
If PFX3=unknown NAI=unknown Else NAI=International |
<PFX1><CC><RN><DN> |
|
National |
If PFX4=On |
<DN> |
Add DEFCC Do RTDB Lookup |
If PFX3-unknown NAI-unknown Else NAI=National |
<PFX2><RN><DN> |
|
Unknown |
No |
<IEC><CC> <DN> |
CSL Delete prefix found, (P1=International), remove it Do RTCB Lookup |
NAI=unknown |
<IEC><CC><RN><DN> |
|
Unknown |
If PFX4=On |
<NEC><DN> |
CSL delete prefix found, (P1=International), remove it Do RTCB Lookup |
NAI=unknown |
<NEC><RN><DN> |
|
Unknown |
If PFX4=On |
<DN> |
No CSL delete prefx found, ADD DEFCC Do RTDB Lookup |
NAI=unknown |
<RN><DN> |
Note:
See the Glossary for a list of terms and acronyms used throughout this document.
Common Screening List
Common Screening Lists are used for screening messages in various features. The IDP Relay feature can screen up to 4 Common Screening Lists.
The Common Screening List lists supported by this command are not considered part of Gateway Screening or GSM MAP Screening.
One or more Common Screening Lists may be associated with a particular feature. Table Sumary of CSL-supported Features. lists each supported feature, the associated screening list names, and other details about the entries that are supported.
Table 5-4 Summary of CSL Supported Features
| Feature Name | Screening List Name | Card Type | Parameter | Maximum Number of Entries | Range of Values |
|---|---|---|---|---|---|
|
Prepaid IDP Query Relay |
GT |
DSM |
DS |
50 |
1 to 15 digits [0-9, a-f, A-F] or none |
|
Prepaid IDP Query Relay |
CCNDC |
DSM |
DS |
20 |
1 to 6 digits [0-9, a-f, A-F] or none |
|
Prepaid IDP Query Relay |
SKBCSM |
DSM |
DS |
25 |
4 digits [0-9, a-f, A-F] or none |
|
Prepaid IDP Query Relay |
DELPFX |
DSM |
DS |
10 |
1 to 5 digits [0-9, a-f, A-F] or none |
|
Prepaid IDP Query Relay |
DELPFX |
DSM |
P1 (National / International) |
10 |
1 digit [0-1], where: 0:= National , 1:= International |
Hardware Requirements
The IDP Relay feature cannot be enabled if Application Services Module (ASM) cards or TSM cards are in the system, or if SCCP gpls are entered in the system.
The IDP Relay feature runs on the VSCCP gpl with DSM cards connected to the EPAP. VSCCP GPLs can also be entered once the feature is enabled.
Limitations
The GTT feature must be on before the IDP RELAY feature can be enabled.
The IDP RELAY feature and the LNP feature cannot be enabled at the same time in the system.
The IDP RELAY feature cannot be enabled if ASM or TSM cards running the SCCP application are present in the system.
Prepaid SMS Intercept - Phase 1 (Release 28.1)
Mobile operators offering prepaid short message service (SMS) need an efficient way to perform credit checks on the subscriber sending the message, prior to allowing the message to be delivered. Intelligent network (IN) databases are generally used to perform the actual credit check. However, these databases can become overloaded if messages are sent to them for evaluation unnecessarily. An example of such a case is when all short messages, including those from or to contract (postpaid) subscribers, are sent to the IN platform for evaluation. The messages from contract subscribers do not need a credit check; thus this is additional traffic the IN platform must process unnecessarily.
Therefore, additional filtering and screening is needed in the SS7 network to provide a finer granularity in determining which messages actually need to be sent to the IN platform, and which may simply be routed to the SMSC.
The Prepaid SMS Intercept - Phase 1 feature screens incoming messages from MSC based on MAP operation code. If the op-code indicates the message is a MAP_MO_FORWARD_SHORT_MESSAGE (MO_FSM), the sender's MSISDN is retrieved and a database lookup performed. If the MSISDN belongs to a contract subscriber, the message will be routed to the SMSC. If the MSISDN belongs to a prepaid subscriber, the message will be diverted to a third-party IN platform for a credit check before allowing the message to be delivered to the SMSC.
The MAP_FORWARD_SHORT_MESSAGE, referred to as FSM in this document, is a message used to carry a text message (i.e. the "short message") being transmitted from the mobile handset of one subscriber to the mobile handset of another subscriber. In practice, the short message is delivered first to the Short Message Service Center (SMSC) of the sending subscriber. The SMSC is then responsible for sending the short message to the intended recipient. In MAP versions 1 and 2, the FSM message is used for both legs of the delivery. In MAP version 3, a MO_FSM (mobile originated) message is used to deliver the message from the sender to the SMSC, and a MT_FSM (mobile terminated) message is used to deliver the message from the SMSC to the recipient.
Refer to the Feature Manual - G-Port for current details on this feature.
Hardware Requirements
No new hardware is needed to support this feature.
Prevention of Congestion from Rerouted Traffic (Release 21.0)
When the status of the route is changed to allowed (when the route was restricted) or restricted (when the route was prohibited), a burst of rerouted traffic can occur on that route, thus congesting the route. To help keep this from happening, the EAGLE in Release 21.0 can control the rate that it broadcasts TFR and TFA messages to adjacent signaling points. This can regulate the amount of traffic the adjacent signaling points can send to the EAGLE when the route becomes allowed or restricted.
The rate that the EAGLE sends the TFR and TFA messages, (the pacing rate), can be configured with the tfatfrpr parameter of the chg-stpopts command. The value of the tfatfrpr parameter is from 0 to 1 second and can be set in 0.1 second intervals. The default value for the tfatfrpr parameter is 1 second. A value of 0 for the tfatfrpr parameter indicates that the pacing should stop. The pacing of TFR/TCR is stopped and all remaining TFR/TCR are broadcast at once if the current alternate route used to route traffic to the affected point code is in danger of congestion.
The TFA/TCA and TFR/TCR for each affected point code are sent in groups of 20%. For each time period defined by the pacing rate, 20% of the messages that are to be sent to the adjacent signaling points are broadcast to those signaling points.
This feature is applicable only for ANSI signaling links. The pacing is not done towards ITU networks.
If the destination becomes inaccessible or accessible before all of the TFR/TCR messages are broadcast, then the remaining TFR/TCR messages are not sent.
TFA/TFC messages for multiple affected destinations are sent in parallel.
The pacing of TFR/TCR messages is stopped and all remaining TFR/TCR messages are broadcast at once if the current alternate route used to route traffic to the affected point code is in danger of congestion.
The broadcast of TFA/TFR messages sent about X.25 pseudo point codes is controlled by this feature.
Prevention of Link Oscillation (Release 21.0)
A variety of network problems can cause signaling links to oscillate in and out of service causing frequent changeovers and changebacks and excessive network management message generation. If many links simultaneously oscillate, congestion can occur. When the EAGLE begins restoring an out of service signaling link, the EAGLE starts the level 3 T32. If the signaling link fails again before the level 3 T32 expires, the EAGLE does not attempt to bring the signaling link into service until the level 3 T32 timer expires. When the level 3 T32 timer expires, the EAGLE attempts to restore the signaling link into service.
The value of the level 3 T32 timer is set with the chg-l3t command. The range of values for the level 3 T32 timer is from 60 seconds to 120 seconds. The default value for the level 3 T32 timer is 60 seconds.
The link alignment procedures are not delayed under the following conditions:
-
When a signaling link is manually taken out of service using the
dact-slkcommand, the level 3 T32 timer is stopped (if it is running). -
When the signaling link is brought back into service using the
act-slkcommand. -
When a new signaling link is first aligned.
The level 3 T32 timer can only be assigned to ANSI SS7 linksets and signaling links.
Preventive Cyclic Retransmission (PCR) (Release 20.0)
Preventive cyclic retransmission is one of the two forms of error correction for the SS7 protocol. Basic error correction is the other. Preventive cyclic retransmission is a forward error correction scheme that uses positive acknowledgments to support the forward error correction. Negative acknowledgments are not used for retransmission. PCR is used when the one-way delay on a link is greater than or equal to 15 milliseconds. A typical example is a satellite link.
Each message signal unit transmitted is retained at the transmitting end of the signaling link. Copies of that MSU are transmitted to the receiving end of the signaling link until the transmitting end of the signaling link receives a positive acknowledgment from the receiving end that it has received a good MSU. When the transmitting end of the signaling link has received the positive acknowledgment, the MSU it has retained is discarded.
The PCR feature should be used in the following circumstances:
-
When the one-way propagation delay on a signaling link is greater than or equal to 15 milliseconds.
-
When the signaling links are established via satellite.
The PCR feature has two modes of operation, normal retransmission and forced retransmission.
Normal Retransmission
The following rules apply to normal PCR:
-
If new MSUs are available, the new signal units are sent.
-
If new MSUs are available and retransmission is occurring, retransmission stops, and the new signal units are sent.
-
If no new MSUs are available to be transmitted, MSUs in the retransmission buffer are retransmitted cyclically.
For this example, assume the following:
-
There are only 3 new MSUs to be transmitted from STP A to STP B.
-
The transmission buffer is empty.
-
Both STPs are using PCR for error correction.
Figure 5-3 illustrates how normal PCR works.
Figure 5-3 Example of Normal Retransmission with PCR

MSUs 1 through 3 are sent from STP A to STP B and are copied to the retransmission buffer. During transmission, packets 1 and 3 are corrupted before reaching the remote STP B.
STP A knows to retransmit the MSUs in the retransmission buffer since no new MSUs are available. Figure 5-3 shows several more copies of packets 1 through 3 are retransmitted.
On the receiving side, STP B receives the corrupt MSUs and discards them. Since PCR is used, STP B does not send a negative acknowledgment to STP A. STP B knows that more copies of the packets are arriving.
Under normal conditions, when no message signal units are to be transmitted or cyclically retransmitted, FISUs are sent. In some particular cases, LSSUs, continuous FISUs or flags may be sent.
Example of Basic Error Correction vs. PCR
Figure 5-4 illustrates how PCR outperforms basic error correction when a link experiences a long transmission delay. Assume the delay between the EAGLE and the SSP is 1 second for both basic error correction and PCR. The MSU size is 50 octets, and the transmission speed is 64 Kbps.
Examine the Basic Error Correction side of the figure. An MSU is sent from the EAGLE to the SSP.
During transmission, the MSU is corrupted. The EAGLE is notified two seconds later that it needs to retransmit the signal unit. Another second later, the valid MSU is received by the SSP. The total amount of time is 3 seconds.
Examine the PCR side of Figure 5-4. An MSU is sent from the EAGLE to the SSP. During transmission, the MSU is corrupted. Since PCR error correction is used, a negative acknowledgment is not sent. The receiving end knows that another copy is coming. The corrupted MSU arrives at the SSP in 1 second, and the valid MSU arrives 0.00625 seconds later. The total time is 1.00625 seconds. This formula is used to calculate the time interval between the first MSU’s arrival and the second MSU’s arrival.

Figure 5-4 Basic Error Correction vs. PCR

Forced Retransmission
To complement preventive cyclic retransmission, the message signal units available for retransmission are retransmitted with priority when a threshold of outstanding MSUs or a threshold of the number of message signal unit octets available for retransmission has been reached. This is forced retransmission.
With PCR, two thresholds are continuously monitored. These thresholds are the number of message signal units available for retransmission, N1, and the number of message signal unit octets available for retransmission, N2.
If the N1 or N2 value reaches its threshold, no new message signal units or fill-in signal units are sent, and forced retransmission begins. MSUs in the retransmission buffer are sent in the same order that they were originally transmitted. Retransmission continues until all of MSUs have been retransmitted.
Note:
All MSUs are sent even if acknowledgments are received during forced retransmission. After all MSUs have been retransmitted, acknowledgments, if any, are processed, and the N1 and N2 thresholds are re-evaluated.
If both the N1 and N2 values are below the their respective thresholds, the normal PCR procedure can be resumed.
However, if the N1 or N2 value is still at its threshold, forced retransmission continues.
Example of Forced Retransmission
The following example shows how forced retransmission occurs. For this example, 5 MSUs are transmitted. Assume the N1 threshold is 3, and N2 is 3800 octets. The average MSU size is 50 octets.
Figure 5-5 shows that the EAGLE begins transmitting MSUs to the SSP and copying MSUs to the retransmission buffer.
Figure 5-5 Example of Forced Retransmission

At this point, the threshold for unacknowledged MSUs in the retransmission buffer, N1 has been reached.
Figure 5-6 shows forced retransmission beginning and continuing until all MSUs in the retransmission buffer have been retransmitted.
Figure 5-6 Example of Forced Retransmission – All MSUs Retransmitted

An acknowledgment for MSUs 1 and 2 comes in before 2 is retransmitted. This does not affect the retransmission of MSU 2. Forced retransmission dictates that all signal units in the retransmission buffer are retransmitted.
After all MSUs have been retransmitted, N1 and N2 are re-evaluated. In this case, acknowledgments for MSUs 1 and 2 have been received; thus, N1 has been reduced and normal PCR resumes. Figure 5-7 shows the new MSUs in the transmission buffer being sent.
Figure 5-7 Example of Forced Retransmission – New MSUs Sent

Derivations for N1 and N2
The user is responsible for setting the values for N1 and N2. The following rules serve as a guide for determining these thresholds.
-
N1 is limited by the maximum numbering capacity of the forward sequence number range which dictates that not more than 127 MSUs can be available for retransmission on 56 Kbps or 64 Kbps signaling links.
-
N2, in the absence of errors, is limited by the signaling link loop delay, TL. The value of N2 must ensure that not more than TL/Teb + 1 MSU octets are available for retransmission.
-
TL is the signaling loop delay, that is, the time between the sending of a message signal unit and the reception of the acknowledgment for this message signal unit in undisturbed operation (see Figure 5-8).
Figure 5-8 Determining Value of Signaling Link Loop Delay Timer (TL)

Assume that TL = 480 milliseconds or 0.480 seconds. This value is based on a satellite located 22,300 miles above the earth and the signal propagating at a rate of 186,000 miles per second. A minimum of 120 milliseconds are required for a signal to reach a satellite from earth.
-
Teb is the emission time of one octet
-
Default value for N1 = 76 outstanding MSUS
-
Default value for N2 = 3800 octets
Table 5-5 Limitations for Various Line Speeds
| Channel Speed | Teb = 1 octet / channel speed | (TL / Teb ) + 1 rounded to nearest hundred, TL = .480 seconds |
|---|---|---|
|
64 Kbps |
1.25 x 10 -4 seconds |
~3800 octets |
|
56 Kbps |
1.43 x 10 -4 seconds |
~3400 octets |
|
38.4 Kbps |
2.08 x 10 -4 seconds |
~2300 octets |
|
19.2 Kbps |
4.17 x 10 -4 seconds |
~1200 octets |
|
9.6 Kbps |
8.33 x 10 -4 seconds |
~600 octets |
|
4.8 Kbps |
1.67 x 10 -3 seconds |
~300 octets |
|
2.4 Kbps |
3.33 x 10 -3 seconds |
~100 octets |
The calculations for the default values assume an average MSU of 50 octets.
Default N1 calculation:
N1 = 3800 octets from table above / 50 octets from average MSU = 76 outstanding MSUs
Default N2 calculation:
N2 = TL/Teb +1 = 3800 octets from table above for 64Kbps signaling link.
Priority Processing of Network Management Messages (Release 21.0)
Some of the new protocol features like cluster routing and diversity management have increased the processing complexity of network management functions. Under large failure conditions, it is possible that too many network management functions need to be performed, causing an application processor overload. In the releases prior to release 21.0, if such a condition was encountered, the EAGLE discarded the network management messages regardless of what kind of network management message they were. This method of handling network management messages may have an impact on the network’s recovering capability under large scale failure conditions when several critical network management functions must be performed.
This feature provides the capability to prioritize the network management functions to make sure that critical network management functions receive high processing priority under such overload conditions.
During normal operation, the network management functions are processed with equal priority, but the EAGLE closely monitors for excessive unexpected events which may result in an application processor overload. The prioritizing of network management functions is triggered when the application processor overload is experienced on any LIM.
For this feature, the EAGLE collects one measurement, Network Management Messages Discarded due to Network Management Overloading. This measurement collects the number of network management messages discarded when the network management processor overload condition has been reached. Measurements are collected for discarded network management messages at each priority level. This measurement is collected for each signaling link in the system.
The EAGLE generates the following UAMs:
UAMs
-
UAM 304 - Network Management Task Priority Discard Threshold Reached (REPT-NMTSK-DSCD) — a minor alarm generated when a network management message is discarded because the application processor of a LIM is overloaded.
-
UAM 305 - Recovery from Network Management Task Priority Discard Processing (RECVY-NMTSK-DSCD) — generated when the network management overload condition is cleared.
This feature is applicable only for the ANSI network. Network Management events triggered due to change in status of ITU network elements (links, routes, linksets, destination) are processed on first come first served basis.
Private Point Code (Releases 31.12, 34.0)
Private point codes (PPCs) are used for internal routing within the EAGLE. PPCs may be used for "internal point codes" which are used for the End Office feature, and adjacent point codes for IPGWx linksets. The principle difference between private point codes and non-private is whether the point code is known outside the EAGLE. Point codes within the EAGLE are useful for routing messages within the EAGLE, but when these point codes are non-private, they consume a point code value in the network. By making these point codes private, it is possible to have a point code value indicated as private and still have the same point code value (as not private) available for network configuration.
PPCs must be supported in every supported domain. ANSI, ITU-I, ITU-N, ITUI-Spare, ITUN-Spare, ITUN24 must all support a private version of a point code.
PPCs will be allowed for IPGWx APCs (adjacent point codes). Currently there are special rules for provisioning IPGWx APCs. A special parameter IPGWAPC=YES on the ent-dstn and ent-ls commands allows point codes with otherwise invalid ranges (e.g., ANSI point code 0-0-1) to be used. This parameter also identifies the linkset as one that may only contain IPGWx links. With the implementation of this feature, PPCs will also be allowed for this purpose. The IPGWAPC parameter will remain, however, since not all PPCs are IPGWx APCs.
PPCs will also be allowed for SAPCs on IPGWx linksets. Like IPGWx APCs, SAPCs on IPGWx linksets are not "real" point code, and the network beyond the EAGLE does not need to be aware of them.
PPCs will also be allowed used for the provisioning the End Office feature. In order to support this, PPCs must be allowed for the Remote Application (RMT-APPL) table, and GTT table, in addition to the Destination and Route tables.
Existing Internal Point Codes and IPGW linkset adjacent point codes will not be modified during upgrade. After upgrade, both private and non-private point codes can be used for these purposes.
Note that static routing keys are never needed for RMT-APPL point codes or IPGWx adjacent point codes. For the End Office feature, a true or secondary point code routing key is needed, while for IPGWs adjacent point codes, no routing key is needed.
Limitations
-
This feature does not allow the EAGLE to MTP convert between National and National Spare Point Codes. Likewise, this feature does not allow the EAGLE to MTP convert between International and International Spare Point Codes.
-
In the destination table, an ITU-I alias and an ITU-I Spare alias cannot be defined for the same Point Code, likewise an ITU-N alias and an ITU-N Spare alias cannot be defined for the same point code
-
The feature is not supported on the SEAS interface. Spare point codes are only supported for ITU point codes, and SEAS only supports ANSI point codes. Any Private ANSI point code provisioned using the standard EAGLE command line interface is not displayed by the SEAS VFY- command.
-
ITU National and ITU National Spare Point Code are implemented as separate network domains that can co-exist within the same STP.
-
Spare point codes are not supported for IPGWI sockets using TALI protocols. The spare point code feature may not be enabled if any application sockets have been provisioned on IPGWI cards.
-
The existing implementation of Gateway Screening does not support Group Code (Duplicate Point Codes). Gateway Screening will also not support PPCs.
-
The Spare Point Code and PPC prefix value, s- and p- do not apply to domain type point codes for ANSI and ITU-N24.
-
ITU-N and ITU-N24 Point Codes cannot co-exist as SID Destination True Point Codes and therefore ITU-N Spare and ITU-N24 Point Codes cannot coexist as SID Destination True Point Codes.
-
A single STPOPTS value (cnvcgdi) will be used to control message handling for ITU-I and ITU-I Spare messages when the CgPA PC does not have a required alias
-
A single STPOPTS value (cnvcgdn) will be used to control message handling for ITU-N and ITU-N Spare messages when the CgPA PC does not have a required alias
-
The existing implementation of the SRVSEL command interface to the SRVSEL table does not provide a way to separate MSU traffic for different ITU National Group Code networks. Therefore no provision is made for the SRVSEL command to control the separation of ITU spare and non-spare traffic. The SRVSEL table applies to the EPAP based features G-FLEX, INP, G-PORT, SMS Prepaid, and IS-41 to GSM Migration. Likewise, no provision is made for the GTTSEL command interface to the GTTSEL table to allow separation of ITU spare and non-spare traffic for EGTT, VGTT and MGTT.
Prohibit Removing the Last Route to a Destination if that Destination is being Referenced by Mated Applications or Concerned Signaling Point Code Groups (Release 22.0)
In previous releases when a route was being removed from the database, the EAGLE checked to make sure other routes to the DPC were defined if the DPC of the route was being used by a global title translation. When this condition was detected, the EAGLE issued a message warning that the condition was present, but allowed the route to be removed from the database.
In release 22.0, a new rule has been added to the EAGLE’s dlt-rte command and the SEASDLT-RTE command function that does not allow the specified route to be removed from the database if this condition is present. If the user attempts to remove a route under this condition, the command is rejected. On an EAGLE terminal, this error message is displayed.
2356 Cmd Rej: Destination referenced by GTT cannot be delete
Prohibit the Assigning of a Linkset with Linkset Types A or E to a Cluster Route (Release 22.0)
In previous releases, a user could assign a cluster route to a linkset with a linkset type of either A, B, C, D, or E from both the EAGLE terminal and the SEAS interface. In release 22.0, the only linkset types that can be assigned to a cluster route are B, C, or D. The EAGLE’s ent-rte command and SEAS ASGN-RTE command function have been changed to allow only these linkset types to be assigned to cluster routes. If the user attempts to assign a cluster route to a linkset with a linkset type of either A or E, the command is rejected. On an EAGLE terminal, the following error message is displayed.
E2349 Cmd Rej: Link Set Type invalid for Cluster Destination
Provide 2 HSL and 64 LSL on SLIC (Release 46.5)
This feature provides two (2) High-Speed Links (HSL) and 64 Low-Speed Links (LSL) on the card in order to support TDM links and increase card efficiency. This feature allows SLIC to replace the HC-MIM (same capacity in one card slot instead of two card slots) or to replace the E5-E1T1 (doubles the capacity).
Note:
Channel bridging is not supported on SLIC cards. Channel bridging for the location (if any) should be removed by the operator before hot swapping an HCMIM with a SLIC card.Hardware
There are sixteen (16) LEDs, two for each E1/T1 port used to indicate port and channel (signaling link) status. One LED per E1/T1 port indicates the E1/T1 port status, and one LED per E1/T1 port indicates the aggregated channel status.
Table 5-6 HCMIM and SLIC-E1T1 LED Configuration
| E1/T1 port Status LED | Aggregated Channel Status LED |
|---|---|
| Green (No alarms, port has acquired timing and framing synchronization) | Green (if all channels provisioned =ISNR) |
| Amber (Remote alarm condition) | Amber (indicates port is the "reflected" port in Channel Bridging mode of operation. Applies only to "even" numbered ports) |
| Amber blinking (Loss of Frame Synchronization) | Amber blinking (if any channels provisioned = OOS) |
| Red blinking (all other alarms) | Red blinking (if all channels provisioned = OOS) |
| Red (Port not provisioned) | Red (if no channels are provisioned) |
Provisioning Database Interface (PDBI) Command Statistics (EPAP 13.0)
The PDBI Command Statistics feature provides the ability to monitor EPAP provisioning performance using reports. These reports are stated in commands per second. Reported statistics include information on provisioning patterns, degradation of performance, and performance impact due to various activities (maintenance related or not).
- Average number of PDBI connections for the reported period
- Peak number of PDBI connections for the reported period
- Average system PDBI commands per second (CPS) for the reported period
- Peak system PDBI commands per second (CPS) for the reported period (calculated per second)
- Percentage of commands with a return code of zero that successfully updated the database for the reported period (ent/upd/dlt commands only).
These reports is accessible via Command Line Interface (CLI) and GUI. PDBI statistics are kept for a specific period called the retention period. During the retention period, reports can be generated on-demand.
- 5 minutes interval
- 1 hour interval
- 1 day interval - When the daily PSR type is generated, the statistical data for a 24 hour period is displayed in the report. Only daily boundary timings are considered for this purpose.
On T1200 AS, the PDBI Command Statistics Feature is ON by default. On T1000 AS, the PDBI Command Statistics Feature is OFF by default.
User Interface (EPAP GUI)
- PDBA --> List PDBI Connections
- PDBA--> PDBI Statistics Report
PDBI Statistics Report
This feature will provide a new menu option “PDBA--> PDBI Statistics Reports” to enable EPAP GUI users to view available statistics reports.
Clicking this menu item will display a new screen in a browser’s right frame to view a statistics report. Select the report generation type and identify the time period for the report.
Click on the “Generate Report” button to display the report.
List PDBI Connections
This feature provides a new menu option “PDBA--> List PDBI Connections” to enable EPAP GUI users to view all provisioning connections to the PDBA. This GUI provides non-persistent data about PDBI and SOG connections along with some performance data based on the totals for the entire lifetime of each connection.
Upgrade Considerations
A new MySql database must be created to house PDBI statistical data on MPS-A servers during an upgrade or fresh install.
Limitations
PDBI statistical-data reports will be generated on-demand and are only available if the PDBI Command Statistics feature is ON. This feature is OFF by default, except on T1200 AS where it is ON by default.
This feature is not intended to provide the customer with an instantaneous (less than 1 second) performance rate. Dedicating too much processing power to keeping and calculating rates could be detrimental to performance. Additionally, performance rates calculated on too small of a time period could provide misleading information.
Peak CPS values in the PSR or listPDBIConns.pl output shall be displayed as whole number values (no fractional values or anything less than 1 CPS) since these are calculated with the reported number of commands that completed processing in a one-second time frame. A majority of commands under normal processing will take fractions of a second to perform. The average CPS values for larger time periods (minutes) will provide a much more accurate indication of system PDBI performance.
Due to current implementations, data in the EPAP pdba.cmd log, PDBI Statistics Report and List PDBI Connections may not match due to slight differences in the timestamps used to record a PDBI command. This discrepancy between a PDBI Statistics Report and List PDBI Connections might be most noticeable for a peak CPS on a system with a single provisioning stream.
This feature is not supported on non-provisionable EPAP systems. This feature is also not supported on B servers of a provisionable EPAP pair.
Note:
The Peak CPS reported in both the GUI PDBI Statistics Report and List PDBI Connections menus is not sustainable. It is provided for information purposes only. Customers should not expect to get this rate on a regular basis for any sustained period of time.Provisioning Range for Gateway Screening (Release 22.0)
The values for certain parameters used to configure gateway screening can be entered as a range of values. Allowing a range of values for these parameters reduces the number of entries in the gateway screening tables required to support a particular configuration. The parameters whose values can be entered as a range of values are:
Parameters
-
ni- the network identifier for an ANSI point code -
nc- the network cluster for an ANSI point code -
ncm- the network cluster member for an ANSI point code -
pri- the message priority in the SIO field of an MSU -
h0- the H0 heading code in the SIF field of an MSU -
h1- the H1 heading code in the SIF field of an MSU -
type- the translation type in the called party address field of an MSU
A range of values for these parameters can be specified for gateway screening commands entered on an EAGLE terminal or on the SEAS interface.
The range of values for a parameter is specified by the two values defining the range separated by two ampersands, &&. The value to the left of the ampersands must be less than the value to the right of the ampersands , for example, :ni=002&&100. In this example, the value of the ni parameter is all values from 002 to 100, including the values 002 and 100.
A range of values for an ANSI point code parameter can be specified with wildcards (*) or single values for other point code parameters. Table 5-7 shows the valid combinations of these parameter values.
Table 5-7 Valid Value Combinations for ANSI Point Code Parameters
| NI | NC | NCM |
|---|---|---|
|
Single Value |
Single Value |
Single Value |
|
Single Value |
Single Value |
Range of Values |
|
Single Value |
Single Value |
Wildcard |
|
Single Value |
Range of Values |
Wildcard |
|
Single Value |
Wildcard |
Wildcard |
|
Range of Values |
Wildcard |
Wildcard |
|
Wildcard |
Wildcard |
Wildcard |
A range of values for the H0 and H1 heading codes can be specified with wildcards (*) or single values for other heading code parameter. Table 5-8 shows the valid combinations of these parameter values.
Table 5-8 Valid Value Combinations for H0 and H1 Parameters
| H0 | H1 |
|---|---|
|
Single Value |
Single Value |
|
Single Value |
Range of Values |
|
Single Value |
Wildcard |
|
Range of Values |
Wildcard |
|
Wildcard |
Wildcard |
When changing or removing an existing gateway screening entry, the ANSI point code values, priority values, H0 and H1 heading code values, or translation type values specified with the command must match the values configured in the database for the specified screening reference. If the specified parameter value in a specific screening reference is part of a range of values for that parameter already configured for that screening reference, the command is rejected.
For example, the database contains a gateway screening entry for the range of allowed OPCs 010-010-010 to 010-010-100 in Allowed OPC screening reference opc1. If an attempt is made to remove or change Allowed OPC screening reference opc1 and the ANSI point code 010-010-025 is specified, the command is rejected because point code 010-010-025 is a part of the point code range configured in the database. To remove or change Allowed OPC screening reference opc1, these point code parameters must be specified with the command, ni=010, nc=010, ncm=010&&100.
If the ANSI point code, priority value, H0 and H1 heading code values, or translation type values specified with an enter command is within the range of values already configured for the specified screening reference, the command is rejected. For example, the ent-scr-opc command is entered with the point code 010-010-050 assigned to screening reference opc1. If the database contains the range of point codes 010-010-010 to 010-010-100, specified as ni=010, nc=010, ncm=010&&100, the command is rejected. If the database contains an entry for all point codes with the network identifier of 010 and network cluster of 010, ni=010, nc=010, ncm=*, the command is rejected.
A range of values can be specified when displaying gateway screening entries. The range of values does not have to match the values configured in the database. The range of values specified with a retrieve command is used to limit the number of entries to search for. There are some restrictions for using ANSI point code values with retrieve commands. Table 5-9 shows the valid combinations of the ANSI point code parameters.
Table 5-9 Valid Parameter Combinations for ANSI Point Code Parameters
| NI | NC | NCM |
|---|---|---|
|
Single value |
Single value |
Single value, a range of values, a wildcard, or NCM value not specified |
|
Single value |
A range of values, a wildcard, or the NC value is not specified |
the NCM value is not specified |
|
A range of NI values, a wildcard, or the NI value is not specified |
the NC value is not specified |
the NCM value is not specified |
Proxy Point Code (Release 37.5)
The Proxy Point Code (PPC) feature allows the EAGLE 5 ISS to assume the point codes of other nodes. This ability provides seamless migration from direct connection between SS7 networks to connection through an EAGLE 5 ISS STP.
The PPC feature is used when an STP is first brought into a network. If an EAGLE 5 ISS is introduced into a network that directly connects to a separate or 'foreign' SS7 network, and if the PPC feature is enabled and turned on, then a user can specify the point code of the home network as a proxy point code, which is then assumed by the EAGLE 5 ISS.
After the point code is assumed, the SS7 node in the home network is connected to the EAGLE 5 ISS instead of directly connected to the SS7 node in the foreign network. The EAGLE 5 ISS provides routing connectivity in the home network to the foreign node and allows the foreign node to connect to the home network. The node in the foreign network continues to function as if it is connected to the original node in the home network.
The proxy point code is used as the originating point code for all EAGLE 5 ISS generated messages that are routed to the adjacent node of the linkset (referred to as the proxy linkset). The proxy point code can be reached by all nodes in the home network and can access all STP routing functionality in the foreign network. The EAGLE 5 ISS routes SS7 messages coming from the foreign network SS7 node into the home network based on the destination point code. A maximum of 100 point codes can be designated as proxy point codes.
Note:
IPGWx linksets cannot be assigned a proxy point code as an adjacent point code: therefore, M3UA links and SUA links are excluded.- ANSI
- ITU-N
- ITU-I
- ITU-N Spare
- ITU-I Spare
- ITU-N24
Feature Control
The PPC feature has the following feature control requirements:
- The PPC feature is a quantity feature. The FAK that is used to enable the feature determines the maximum number of point codes that can be specified as proxy point codes. The allowed maximum ranges from 10 to 100, increasing in increments of 10. Each increment has a separate part number as shown:
- 10: 893-0187-01
- 20: 893-0187-02
- 30: 893-0187-03
- 40: 893-0187-04
- 50: 893-0187-05
- 60: 893-0187-06
- 70: 893-0187-07
- 80: 893-0187-08
- 90: 893-0187-09
- 100: 893-0187-10
A FAK for the part number corresponding to the desired quantity is required.
- The PPC feature is both enabled and turned on by the
enable-ctrl-featcommand. Thechg-ctrl-featcommand is not used. - Once a feature quantity is entered, the quantity value cannot be decreased.
- After the feature is enabled and on, it cannot be turned off.
- A temporary FAK cannot be used to enable the feature.
- The Multiple Point Code (MPC) feature must be turned on at the EAGLE 5 ISS before the PPC feature can be enabled. It is not necessary for the MPC feature to be turned on at the adjacent node.
Hardware Requirements
The PPC feature does not have specific hardware requirements. However, the feature cannot be enabled if any of the following cards are present in the system:
- LIMDS0
- LIMV35
- LIMOCU
- ILA/EILA
- LIM-E1
- Dual-Slot DCM
If one of these cards is inserted after the feature is enabled, then the card will auto-inhibit.
Limitations
The PPC feature has the following limitations:
- Only ‘A’ link types are supported on a linkset using a proxy point code.
- Secondary adjacent point codes are not supported on a proxy linkset.
- M3UA links and SUA links are excluded for proxy point codes.
- If the routeset from the EAGLE 5 ISS to the proxy node is prohibited, then all links in any proxy linkset using the proxy point code are unavailable for traffic.
- If more than 50% of the links in the linkset are down, then congestion may occur.
- Only one linkset to an adjacent point code is supported by the EAGLE 5 ISS unless the Multiple Linksets to Single Adjacent PC feature is enabled and turned on.
- Configurations where the same proxy point code is a member of both the foreign and home networks are not supported.
- Global title translation (GTT) to a proxy node is not supported.
Quality of Service Enhancements (IP7 Release 3.0)
It is becoming necessary for networks to employ Quality of Service (QoS) techniques. QoS is a concept that allows elements of data transmission to be measured, improved, and, to some extent, predicted. As networks evolve, consideration must be given to guarantee acceptable levels of bandwidth, jitter, and latency for IP communication protocols, such as VoIP. The QoS enhancements added in release 3.0 provide the solution for these and other network communications parameters.
Quality of Service enhancements provide the ability to set the Type of Service (TOS) field in the IP packet header for QoS routing. This feature does not implement quality of service on it’s own. It does, however, provides the customer with the ability to set socket options, including the TOS field bits within the outgoing packet. Tekelec does not specify how the TOS bits should be set or interpreted. It is solely up to the customer to implement QoS using scheme best suited for them, by setting the TOS field bits.
TOS
The 8-bit TOS socket option is used to control the quality of service for network traffic. The intent of QoS is to route packets differently according to the TOS value. TOS is set on outgoing packets. The following sections describe the TOS bit field and give an example of a QoS model.
TOS Bit Field
Figure 5-10 describes the TOS bit field structure. The 8-bit TOS field resides in the IP header (Figure 5-9) and is used to identify different priorities/levels/interactions of service used by network routers, such as low-delay service. The TOS field within the outgoing datagram is set from values in the application socket’s protocol control block (PCB). The TOS value defaults to 0 (normal service), since the PCB is initialized to zero. The TOS bits may be set to other values and read using the setsockopt and getsockopt system calls, which provide access to the TOS byte within the PCB.
Figure 5-9 IP Header Fields

Figure 5-10 TOS Field

DS Bit Field
The first network QoS decoding scheme used the TOS bit field description (Figure 5-10). Another QoS decoding scheme is the IETF Differentiated Services (DiffServ) model. DiffServ renamed the TOS field to the DS field. Figure 5-11 describes the DS bit field structure. DS bits 0-5 are reserved for code points (DSCP). The upper two bits (CU) are currently unused. DiffServ code points are broken down into three pools, each pool representing the number of bits used within the DSCP field. Code pool 1, which provides 32 code points, is available for general use, while pools 2 and 3, providing 16 code points, are designated for experimental use only.
Figure 5-11 DS Field

Figure 5-12 DiffServ Code Point Pool Table

This feature allows the customer to modify the full 8-bit TOS socket option to control QoS. The customer is free to implement any QoS model that uses the 8-bit structure within the IP header TOS/DS bit fields.
Nagle’s Algorithm
Nagle’s algorithm is currently disabled for all IP7 Secure Gateway sockets. So every message is transmitted via Ethernet as soon as possible. This means there is a one-TCP-packet-per-MSU relationship. This minimizes message latency, which is very important to Secure Gateway deployment in networks. While minimizing message latency, this mode of operation results in more packets, and therefore more CPU utilization processing packet headers, and also results in less efficient LAN utilization. When Nagle’s algorithm is enabled, it allows the TCP/IP stack to hold onto messages for a period of time in an effort to pack multiple messages into a single TCP packet. At the expense of higher message latency, fewer packets are generated and processed, resulting in lower CPU utilization, and the fewer and larger packets result in more efficient LAN utilization. At high rates of traffic through a socket, message latency is minimal, since the threshold packet size is reached (messages fill the packet) very quickly, causing the stack to transmit the packet. At low rates of traffic, a stack timer governs how long a packet will be held prior to transmission. The application of Nagle’s Algorithm only affects packet transmission and has no effect on the processing of received packets.
This feature allows the customer to enable or disable Nagle’s algorithm. The socket option is defined as a 1-bit Boolean socket option; 1=Enable, 0=Disable.
Feature Implementation
Figure 5-13 illustrates the overall design for implementing the QoS feature. The example shows how an application socket’s TOS value can be changed using commands. The example also could be extended to cover modifying other socket options, including enabling/disabling of Nagle’s algorithm. When an application socket is created, it is always assigned to DCMPS parameter set #10, containing the default socket options. Socket options may then be changed using one of the following commands:
chg-appl-sock
In Figure 5-13, example 3, an application socket is changed to a different DCMPS parameter set. In this example the new DCMPS parameter set contains a different TOS value. This is accomplished by issuing the following admin command:
CHG-APPL-SOCK:SNAME=sockname:DCMPS=new_param_set
Changing an open socket to a different DCMPS set forces the socket to use the new DCMPS set’s TOS value. This change occurs “on-the-fly.” The socket does not need to be closed or inhibited. System call setsockopt() is invoked with the new DCMPS set TOS, thereby updating the affected socket’s PCB.
chg-dcmps
In Figure 5-13, example 4, the DCMPS parameter set’s TOS parameter is changed to a different value. This causes all sockets using the modified DCMPS parameter set to use the new TOS value. This is accomplished by issuing the following admin command:
CHG-DCMPS:SET=setnum:PARM=1:PVALUE=new_tos_value
Changing the TOS parameter within a DCMPS set forces all existing sockets using that DCMPS set to use the new TOS value. For all open sockets, this change occurs “on-the-fly.” System call setsockopt() is invoked for all sockets using the modified DCMPS set, updating the socket’s PCB with the new TOS.
Only sockets affected using the above administration commands allow their socket options to be updated/changed.
Figure 5-13 ToS Setup

Random SLS Generation (Release 28.0)
The Random SLS Generation feature allows operators to overcome some of the ITU protocol limitations by ignoring the SLS value in the incoming SS7 message when selecting an outgoing link for the message. This is accomplished by generating a new 8-bit SLS value that is used internally by the EAGLE to randomly select an outgoing link to the destination.
This feature does not alter the SLS value in the outgoing message; it is the SLS value received in the message. The newly-generated SLS is used for link selection only.
Remote Backup (Release 39.2)
The Remote Backup feature allows the database to be saved to and restored from a remote server, using FTP. If the EAGLE OA&M IP Security feature is turned on, then Secure FTP is used for data backup.
For a database backup, the EAGLE 5 ISS packs and compresses all files in a TAR file before transferring to a remote server. For a database restore, the EAGLE 5 ISS unpacks and uncompresses the files and places the files on the active partition group of the TDMs.
Remote Upgrade Download (Release 39.2)
The Remote Upgrade Download feature allows new software to be downloaded to the EAGLE 5 ISS from a remote server, using FTP. If the EAGLE OA&M IP Security feature is turned on, then Secure FTP is used for data transfer.
The EAGLE 5 ISS downloads software by downloading a single TAR file that contains compressed files associated with the software release. The EAGLE 5 ISS unpacks and uncompresses all files of a software release and places them on the inactive partition of the TDMs. A remote server must be set up within the customer network to support data transfer to the EAGLE 5 ISS.
REPT-STAT-CLK Enhancements for Clocking (Release 28.2)
Description
This feature implements the following enhancements:
-
New "
mode=full" parameter and report. This report prints out a list of cards that are presenting with a clock failure.Note:
HS clock information is included in the new report when a card capable of supporting HS links is provisioned (regardless of link provisioning).
Hardware Requirements
No new hardware is needed to support this feature.
REPT-STAT-TRBL Enhancement (Release 29.0)
This feature is intended to allow users to display only the non-inhibited troubles for captures. This facility allows customers to quickly identify new alarms, versus the old ones they no longer wish to see.
Hardware Requirements
No new hardware is needed to support this feature.
Response to Commands Issued Prior to Login (Release 21.0)
Currently, if a command is entered prior to logging in to the EAGLE that contains a syntax error, the EAGLE responds with a syntax error message. When the user corrects the command and re-enters it, the EAGLE then responds with an authority violation error message. This is annoying to the user. The command would not have been accepted prior to being logged into the EAGLE, regardless of whether it’s syntax was correct.
Command Rejected : Authority violation
message regardless of whether the command’s syntax is correct.Revoking a User ID (Release 21.0)
In Release 21.0, the system administrator can prevent the use of a user ID without having to remove it from the database. When a user ID is revoked, any future login attempts with the suspended user ID is rejected with the following message:
E2751 Cmd Rej: UserID has been revoked
The check for user ID revocation is made during the login process after the user has entered a valid user ID and password combination, and before any checks are made to see if the user's password must be changed.
A user ID is revoked by using the revoke=yes parameter of the chg-user command. The rtrv-user command output report shows which user IDs are revoked.
Revoking a user ID while the user is currently logged on to the system is allowed. In this case, the login session for the user immediately ends and the user is not allowed to enter any other commands.
The EAGLE does not allow user IDs assigned to the security administration command class to be revoked. If this is attempted, the chg-user command is rejected with the following error message:
E2759 Cmd Rej: Revocation of security admin userID not allowed
This prevents the system from becoming un-administrable because all user IDs have been revoked.
A revoked user ID can be put back into service using the revoke=no parameter with the chg-user command.
Route SRI_SM for non-local or ported out subscribers using GTT (Release 42.0)
The Route SRI_SM for non-local or ported-out subscribers using GTT functionality allows SRI_SM messages to be modified so that the message can be routed to an alternate network using Global Title Translation (GTT). This functionality allows processing to occur when the DN in the database is associated with both the Service Point (SP) and Generic Routing Number (GRN) network elements and the GRN is not present in the EAGLE 5 ISS HomeRN table, or when the subscriber is ported out and associated with the RN.
The message is altered by changing the SCCP Called Party Address to the country code (CC) + GRN + Directory Number (DN) or to CC + RN + DN. This alteration allows GTT to redirect the query to an alternate network. If a CC is not located in the DN, then the SCCP CdPA is converted to a GRN + DN or RN + DN format.
This conversion is performed only on ITU TCAP Begin SRI_SM MSUs.
If the MT-Based GSM SMS NP or the IS41 GSM Migration feature generates a response for the SRI_SM message then this functionality is not applicable.
Routing Key Enhancements (IP7 Release 3.0)
The Routing Key Enhancements feature provides routing to IP devices with an ITU National or International Point code. In addition, routing for TUP messages is also provided.
Routing Key Enhancements, including the following features:
-
Multiple Routing Key Registration allows for the registration of up to three routing keys in a single TALI message.
-
Q.BICC Routing provides routing to TCP/IP sockets for BICC messages. BICC messages are very similar to ISUP messages, except the CIC has been expanded to 32 bits. Routing for ANSI or ITU BICC messages is based on SI=13, OPC, DPC, and CIC. The point codes within the routing key must be ANSI, ITU National or ITU International.
-
ITU Routing Key Enhancements provide the following additional routing capabilities for international users:
-
ITU ISUP CIC Routing provides OPC/DPC/CIC routing to IP devices for ITU ISUP messages. Routing for ITU ISUP messages to an IP device is based on SI=5, OPC, DPC, and CIC. The point codes within the ITU ISUP routing key must be either ITU National or ITU International.
-
ITU DPC-SSN Routing provides DPC/SSN routing to IP devices for ITU SCCP messages. Routing for SCCP messages to an IP device is be based on SI=3, DPC, and Subsystem. The point codes within the ITU SCCP routing key must be either ITU National or ITU International.
-
ITU DPC-SI Routing provides DPC/SI routing to IP devices for non-ISUP and non-SCCP ITU messages. Routing to ITU point codes on the IP network for non-ISUP and non-SCCP messages is be based on the Destination Point Code and SI indicator, where SI is not 3, 4 (ITU), 5, or 13. A message with SI=4 bound for an ITU National or International point code is assumed to be a TUP message, and is routed as such. The point codes with the ITU DPC-SI routing key must be either ITU National or ITU International.
-
Telephone User Part (TUP) Routing provides OPC/DPC/CIC routing to IP devices for TUP messages. Routing TUP messages to an IP device with an ITU point code is be based on SI=4, OPC, DPC, and CIC. The point codes within the routing key must be ITU National. An MSU with SI=4 bound for an ANSI point code will continue to be routed on DPC-SI.
-
RTDB Download Enhancement (Release 46.0)
With EAGLE 46.0 and EPAP 16.0, the RTDB download time from EPAP to EAGLE is improved, which results in a reduced delay for the EAGLE Service Module cards to achieve In-Service status.
RTDB Reload from Remote Time Interval (EPAP 16.0)
Reloading the Real-Time Database (RTDB) from the remote EPAP server and reloading the Service Module cards completes within one hour.
RTDB Retrieve (EPAP 9.0)
Description
The RTDB Retrieve feature allows the user to query (from the web GUI) data that resides in the RTDB (Real-Time Database). This feature enables the user to compare data in the PDB (Provisioning Database) with data in the RTDB to verify that they are consistent.
In previous releases of EPAP, queries on EPAP have been supported only by the PDB. The ability to retrieve RTDB data assists in troubleshooting cases where data is absent on EAGLE 5 ISS, but present in the PDB.
Data returned from RTDB is presented on the EPAP GUI in a format that is similar to data from the PDB. This similarity makes it easier to compare data between the two databases when a discrepancy is suspected.
New menu items been added to the EPAP menu:
- Single DNs
- DN Blocks
- Network Entities
- Single IMSIs
- IMEIs
- IMEI Blocks
RTDB retrieval screens are selectively revocable to users and groups by User Interface administrators.
Data can be retrieved while application software is running. Input screens look like the PDBA (Provisioning Database Application) input screen sections for single retrieval of the same data type. Output screens look like the PDBA output screen for the same data type.
A failure message will identify an item as not found if this is the cause of lookup failure.
Hardware Requirements
None.
Limitations
None.
RTRV-RTE/RTRV-DSTN: Support of PC Wildcards (Release 35.0)
Description
The RTRV-RTE/RTRV-DSTN Support of PC Wildcards feature enhances the rtrv-rte command to retrieve destinations by specifying the ** (double asterisk) or *** (triple asterisk) value for the nc and ncm subfields of the ANSI point code as follows:
-
rtrv-rte:dpc=ni-nc-** -
rtrv-rte:dpc=ni-nc-*** -
rtrv-rte:dpc=ni-**-ni -
rtrv-rte:dpc=ni-***-*** -
rtrv-rte:dpcn=*-aa -
rtrv-rte:dpcn=nnnnn-* -
rtrv-rte:dpcn=m1-m2-m3-m4-*Note:
If *, **, or *** is used for the nc subfield, then *, **, or *** must be also be used for the ncm field.
A double asterisk in the nc subfield of a network routing point code produces a summary report that shows all point code destinations that are members of the given network (21-**-*). This does not include the specified network routing point code. The following example shows a report generated using two asterisks in the This is the same function that currently exists for the rtrv-dstn command.
Hardware Requirements
The RTRV-RTE/RTRV-DSTN Support of PC Wildcards feature has no hardware requirements.
Limitations
The RTRV-RTE/RTRV-DSTN Support of PC Wildcards feature has no limitations.
RTRV-STP Command (Release 35.0)
Description
The RTRV-STP Command feature provides the new rtrv-stp command, which provides the functionality of the rtrv-bip, rtrv-gpl, rtrv-card, and rept-stat-card commands in a single command. The rtrv-stp command displays the current power consumption and power thresholds for all frames or for a specified frame, allowing users to retrieve the card location, board part number, revision, assembly serial number, DB Size, card type, GPL type, and GPL version for all card locations.
Hardware Requirements
The RTRV-RTE/RTRV-DSTN Support of PC Wildcards feature has no hardware requirements.
Limitations
The RTRV-STP Command feature has the following limitations:
- Since the Frame Power Consumption value is updated periodically at SCM from the FPBA task, the power consumption value displayed by
rtrv-stpmay not be the latest value but the last updated value. - The
rtrv-stpcommand may produce 850 Board Part Numbers instead of 870 Board Part Numbers.
RTRV-STP on FTRA
Description
The RTRV-STP on FTRA feature allows a user to retrieve rtrv-stp command information in a CSVGEN comma-delimited format, using FTRA Release 4.0. Refer to the FTP-Based Table Retrieve Application (FTRA) User Guide in your Release 35.1 Customer Documentation for more information on FTRA.
Hardware Requirements
The RTRV-STP on FTRA feature has no hardware requirements.
Limitations
The RTRV-STP on FTRA feature has no limitations.
RTRV-TBL-CAPACITY Enhancement (Release 29.0)
This enhancement introduces the new command rtrv-tbl-capacity, which retrieves table use summary information.
Hardware Requirements
No new hardware is needed to support this feature.
EAGLE 5 SCCP Capacity Increase (Release 41.1)
The E5-SM4G Throughput Capacity feature is enhanced to support a 6800 TPS transaction rate per E5-SM4G card.
As part of this enhancement, the E5-SM4G Throughput Capacity feature is now a quantity feature. Part Number 893-0191-01 continues to support a maximum capacity of 5000 TPS per E5-SM4G card. Part Number 893-0191-02 supports 6800 TPS per E5-SM4G card.
Table 5-10 shows the TPS capacities that are supported.
Table 5-10 TPS Capacities
| Part Number | Maximum TPS Capacity per E5-SM4G Card | Maximum System Capacity |
|---|---|---|
| 893-0191-01 | 3125 |
75,000 TPS with one or more EPAP-related features enabled and 24+1 cards |
| 5000 |
150,000 TPS with no EPAP-related or ELAP-related feature traffic and 31+1 cards 120,000 TPS with G-Flex and the ANSIGFLEX STP option enabled and 24+1 cards 40,000 TPS with ELAP and 8+1 cards |
|
| 893-0191-02 | 6800 |
210,800 TPS with no EPAP-related or ELAP-related feature traffic and 31+1 cards 163,200 TPS with one or more EPAP-related features enabled and 24+1 cards 54,400 TPS with ELAP and 8+1 cards |
SCCP Loop Detection (Releases 35.6, 37.5)
The SCCP Loop Detection feature allows the EAGLE 5 ISS to detect SCCP looping of UDT/XUDT and UDTS/XUDTS messages for all concerned signaling transfer points (STPs).
An STP sends GTT messages to the capability point codes (CPCs) of mated nodes for load sharing; however, SCCP looping can result if the destination point code (DPC) is the same as either the originating point code (OPC) or the point code of any intermediate in the network. The CPC cannot be omitted because it is used in other functionality.
The SCCP Loop Detection feature allows a correlation to be made between true/secondary point codes and CPCs for all concerned STPs. This correlation allows the EAGLE 5 ISS to compare the OPC of an incoming MSU to the post-GTT DPC to determine the possibility of looping.
A Loopset table is provisioned to define the correlation between the true/secondary point codes and the CPCs.
The SCCP Loop Detection feature operates in the Notify and Discard modes. In the Notify (default) mode, the SCCP Loop Detection feature generates a UIM when it detects SCCP looping and does not discard the MSU. This UIM allows the user to capture and verify MSUs throughout the system for SCCP looping. In the Discard mode, the SCCP Loop Detection feature generates the same UIM when it detects SCCP looping and discards the MSU.
Feature Control Requirements
The SCCP Loop Detection feature has the following feature control requirements:
- A FAK for part number 893-0165-01
- The feature cannot be turned off after it has been turned on.
- A temporary FAK cannot be used to enable the feature.
Hardware Requirements
The SCCP Loop Detection feature requires DSM (4 GB) or higher cards. TSM cards are not supported.
Limitations
When this feature is implemented, the capacity limits for combinations of DN/IMSI will be less than what is supported today.
- Existing limit: {DN, IMSI} = {36M, 60M}, {12M, 82M} and {6M, 90M}
- New limit for EPAP 10.0: {DN, IMSI} = {36M, 52M}, {12M, 75M} and {6M, 82M}
This decrease in capacity is based on high-level engineering design for the feature. Since these combinations are not used in the field, this limitation does not affect any customers.
SCCP Message Type Screening (Release 22.0)
The allowed calling party address (CGPA) screen can screen messages for these SCCP message types: UDT, UDTS, XUDT, and XUDTS. A new parameter, sccpmt, has been added to the ent-scr-cgpa, dlt-scr-cgpa, and chg-scr-cgpa commands to configure the allowed CGPA screen to screen for these messages. A new field, SCCPMT, has been added to the output of the rtrv-scr-cgpa command to show the SCCP message type in the allowed CGPA screen.
SCCP on SLIC TPS Increase [13.6k] (Release 46.6)
With this feature, the max SCCP throughput supported on a SLIC card is increased to 13.6K TPS under certain conditions, and the nodal max SCCP throughput increases to 544K TPS.
An SCCP64 card will support 13,600 TPS if all of the following conditions are true:
- The card is a SLIC card
- If the card is provisioned as data=EPAP, the EPAP240MB option in STPOPTS must be OFF
- GSM Map Screening is not enabled for any linkset in the EAGLE
SCCP Service Re-Route Capability (Release 34.3)
Description
The SCCP Service Re-Route Capability feature is designed to re-route G-Flex and G-Port traffic from a node that is unable to process traffic to alternate nodes within an operator network. This feature allows the user to mark the G-Flex or G-Port services OFFLINE, which causes messages to be re-routed to provisioned destinations, either alternate point codes (PCs) or a GTT option. When the user returns either or both services to ONLINE, the services resume processing traffic. The SCCP Service Re-Route Capability feature is optional and doesn't affect normal G-Flex or G-Port functionality.
The G-Flex and G-Port services normally run in tandem with the SCCP service, with no way to halt G-Flex or G-Port without bringing down the entire SCCP service. The SCCP Service Re-Route Capability feature allows the user to mark the G-Flex and/or G-Port services OFFLINE, which re-routes traffic for those services to alternate nodes. The user can mark either or both services ONLINE to cause the service to resume processing traffic.
For example, in Figure 5-14, G-Flex and G-Port traffic originating from SSP_A, SSP_B, and SSP_C is distributed between STP_1 and STP_2. G-Flex and G-Port traffic is addressed to the relevant service Capability Point Code (CPC) of STP_S1 and STP_S2. GTT traffic is addressed to STP_1 and STP_2.
When the G-Flex/G-Port service is unavailable on STP_1, STP_1 sends a response method TFP message regarding STP_S1. This causes SSP_A to stop using Link_A1 for G-Flex/G-Port traffic. STP_1 can re-route all in-transit G-Flex/G-Port traffic to STPs STP_S2, STP_S3, and STP_S4 if provisioned. SSP_A now sends all of its G-Flex/G-Port traffic on link_A2. GTT traffic and MTP routed traffic is not impacted. Other SSPs perform similar rerouting.
When G-Flex/G-Port service is available on STP_1, STP_1 responds with a TFA message (when route-set-test message is received) regarding STP_S1. This causes SSP_A to start sending the G-Flex/G-Port traffic through link_A1. Other SSPs perform similar rerouting.
Figure 5-14 G-Flex and G-Port Network Diagram

New Concepts
The SCCP Service Re-Route Capability feature introduces the following new concepts:
Service State
Service State is an administered state of a RTDB-based service and indicates whether a service is ONLINE or OFFLINE. The SCCP Service Re-Route Capability feature supports Service State for the G-Flex and G-Port services only.
Service State allows a user to mark the G-Flex and G-Port services OFFLINE or ONLINE. If a user identifies a problem with G-Flex or G-Port, they can mark the service OFFLINE to initiate re-routing.
Once the service is returned to ONLINE, the G-Flex or G-Port service starts processing messages if at least one SCCP card is IS-NR.
Note:
When the SCCP Service Re-Route Capability feature is first turned ON, the G-Flex and G-Port Service States are automatically set to OFFLINE. The user must change the relevant state to ONLINE before any traffic is processed by G-Flex or G-Port.
Service Re-routing
Service Re-routing is an optional function that allows a user to determine the destination of a re-routed message by use of a list of up to seven alternate PCs per domain or the GTT option. The SCCP Service Re-Route Capability feature supports Service Re-routing for the G-Flex and G-Port services only.
Re-routing is activated by marking a service OFFLINE. When a service is OFFLINE, any messages destined to that service are re-routed to available alternate PCs that have been defined for that service. If alternate PCs are not defined, or if none of the PCs are available, then the GTT option is invoked. If the GTT option is YES, then messages destined to that service go to GTT.
Service Capability Point Code
The SCCP Service Re-Route Capability feature provides CPC support for G-Flex and G-Port services. For messages destined to a service, the use of CPCs aids the adjacent nodes in knowing about service outage. When a service is brought down though administrative commands, all traffic destined to this service node performs the following actions:
-
Generate response method TFP message to the adjacent node about service CPC. The TFP response to the adjacent node causes the traffic originating nodes to stop sending service traffic to this node. All service traffic coming into this node is sent to the alternate service nodes. Adjacent nodes initiate route-set-test procedures after receipt of the TFP.
-
If the messages are destined to EAGLE 5 SAS TPC, then TFP messages are not generated when a service is OFFLINE. Therefore, the originator is not aware of the outage.
-
Once the service is back in service on the EAGLE 5 SAS, a TFA is sent to the traffic adjacent nodes in response to route-set-test message. The traffic originating nodes then start sending service traffic to this node.
Hardware Requirements
The SCCP Service Re-Route Capability feature runs on DSM cards.
SCCP/TCAP Over IP Gateway for Point-to-Multipoint Connectivity (IP7 Release 1.0)
The SCCP/TCAP-over-IP feature allows SS7 nodes to exchange SCCP/TCAP Query/Responses with an IP-SCP. The IP7 Secure Gateway manages the point codes and subsystem numbers for the IP-SCP. From the SS7 network perspective, the TCAP queries are routed using these Point Code/SSNs. The signaling gateway maps the Point Code/SSN to one or more TCP sessions, converts the SS7 MSUs to TCP/IP packets by embedding the SCCP/TCAP data inside a TCP/IP packet, and routes it over an IP network. The gateway also manages the application subsystem status from the IP network's perspective and the SS7 network's perspective.
Figure 5-15 SCP Connectivity via TCAP over IP

This feature provides TCP/IP point-to-multipoint connectivity by way of a new GPL, SS7IPGW, running on the DCM which, together with the hardware, provides connectivity to databases (or other switching equipment) for SS7 devices that reside on ethernet TCP/IP networks.
A single DCM card running the SS7IPGW application provides connections to multiple IP devices (IP-SCPs, class 4 switches, class 5 switches, VoIP gateways, media gateway controllers, or remote access servers.) Multiple DCM cards running the SS7IPGW application are required, with similar configuration, to provide redundancy. The following is a common sequence of events that illustrates the use of point-to-multipoint connectivity:
-
Traditional SS7 devices route MSUs (such as TCAP Queries) to the STP.
-
The gateway performs a global title translation and forwards the translated MSU to the correct TCP/IP device based on point code and SCCP subsystem information in the MSU.
-
The TCAP query is processed at the IP-SCP, and the IP-SCP sends a TCAP reply back to the STP.
-
The STP forwards the TCAP reply back to the sender of the original query.
To provide point-to-multipoint connections, a number of administration steps must first be performed, as follows:
-
Links, link sets, destinations and routes to the destinations must be configured.
-
The socket connections at each DCM card running the
SS7IPGWapplication must be configured. -
The SS7 routing keys that are transported over each defined socket at each card must be configured. SS7 routing keys are filters consisting of values representing the DPC, SI and SSN fields from a incoming MSU message. All MSUs that match the filter are sent to the corresponding socket. The sockets represent TCP sessions. These keys allow for distribution of MSUs on the IP network.
SCCS Interface Support (Release 21.0)
This feature allows the EAGLE to interface to the SCCS terminals using existing EAGLE message input and output formats. The SCCS type is used for some network monitoring and surveillance appliations. The SCCS terminals are the same as KSR terminals, except that a predefined “start-of-message” character is added to indicate the beginning of a new command response or unsolicited message.
Use the Change Terminal (chg-trm) command to configure the operational characteristics of the SCCS terminal. Refer to the Commands Manual of your current Documentation Suite.
The following error message is new to this feature:
E2149 Cmd Rej: TYPE = SCCS and PRTY=NONE combination is not allowed
Refer to the Commands Error Recovery Manual of your current Documentation Suite.
SCTP Checksum for Support for ADLER-32 and CRC-32 on per-card basis (Release 37.11)
The SCTP Checksum for Support for ADLER-32 and CRC-32 on per-card basis enhancement allows an SCTP checksum algorithm to be selected per IPLIMx or IPGWx card. Both the Adler-32 and CRC-32c checksum algorithms are supported for the specified card.
The selected SCTP checksum type is used by all the SCTP associations on the card, after all the SCTP associations for a specific IPLIMx/IPGWx card are closed and re-opened, or after the IPLIMx or IPGWx card is reloaded.
Note:
The system-wide SCTP checksum algorithm has precedence over the per card SCTP checksum algorithm setting.SCTP Checksum Update (EAGLE Release 30.0/IP7 Secure Gateway Release 8.0)
Description
Shortly after the introduction of the Stream Control Transmission Protocol (IETFRFC 2960), a fundamental weakness was detected in the Adler-32 checksumFoot 1 algorithm currently used in the RFC. One requirement of an effective checksum is that it evenly and smoothly spreads its input packets over the available check bits. For small packets, Adler-32 provides weak detection of errors.
After much debate and research, the IETF has produced an improved checksum algorithm, CRC-32c, to be used with RFC 2960. The SCTPChecksum Update feature implements this improved algorithm. The SCTPChecksum Update feature provides a choice of SCTP checksum algorithms, and a user interface to both change and display the type of algorithm used.
Note:
This feature is a SSEDCM-based feature only (P/N 870-2372-01).
The IPGWx and IPLIMx support both SCTP checksum algorithms; the current Adler 32 checksum algorithm and the new CRC-32c checksum algorithm. The CRC-32c Checksum algorithm is implemented on all SCTP-based cards in the IP7 or EAGLE node.
Background
Checksums provide protection against data corruption in the network. The sender of an SCTP packet computes a checksum according to an algorithm. The checksum is placed in the Checksum field residing in the SCTP Common Header (see Table 5-11). The receiver then re-computes the checksum, using the same algorithm. The SCTP packet is accepted if the checksum is valid; otherwise, the packet is discarded.
Table 5-11 SCTP Common Header Format
|
0 |
1 |
2 |
3 |
4 |
5 |
6 |
7 |
8 |
9 |
0 |
1 |
2 |
3 |
4 |
5 |
6 |
7 |
8 |
9 |
0 |
1 |
2 |
3 |
4 |
5 |
6 |
7 |
8 |
9 |
0 |
1 |
|
Source Port Number |
Destination Port Number |
||||||||||||||||||||||||||||||
|
Verification Tag |
|||||||||||||||||||||||||||||||
|
Checksum |
|||||||||||||||||||||||||||||||
Adler-32
Adler-32 was the only SCTP checksum algorithm supported and used by the SG prior to this feature. The IETF has determined that the Adler-32 checksum does not provide strong protection against error detection when applied to small packets. Because SCTP protocol signaling messages are typically less than 128 bytes, a better-suited checksum algorithm is needed. This algorithm continues to be supported by the SG.
CRC-32c
Now supported by the SG, the CRC-32c SCTP checksum algorithm solves the limitations of Adler-32. CRC-32c provides better error detection for small packets than does Adler-32.
Hardware Requirements
This feature requires the SSEDCM (P/N 870-2372-01).
SCTP Payload Protocol Identifier needs to handle Big Endian or Little Endian byte order (Release 42.0)
For M2PA associations, the chg/rtrv-uaps commands are updated to indicate the byte format for the SCTP Payload Protocol Indicator (PPI) value that is received and transmitted in MSUs. The uaps parameter 4, bit 0 indicates whether the SCTP PPI value is received and transmitted in Network Byte Order (Big Endian) or Host Byte Order (Little Endian).
rtrv-uaps:set=1 eagle10213 10-01-07 14:01:00 EST EAGLE 42.0.0
SET TIMER TVALUE PARM PVALUE
1 1 0 1 3
1 2 3000 2 0
1 3 10000 3 0
1 4 5000 4 0
1 5 0 5 0
1 6 0 6 0
1 7 0 7 0
1 8 0 8 0
1 9 0 9 0
1 10 0 10 0
TIMER 2: False IP Connection Congestion Timer, max time an
association can be congested before failing due to false
congestion. SS7IPGW and IPGWI applications enforce
0-30000(ms). Not supported on IPSG application.
TVALUE : Valid range = 32-bits
TIMER 3: UA HeartBeat Period Timer T(beat), time (ms) between sending
of BEAT msgs by NE. IPSG, SS7IPGW and IPGWI applications
enforce 100(ms)-60000(ms).
TVALUE : Valid range = 32-bits
TIMER 4: UA HeartBeat Received Timer T(beat ack), timeout period for
response BEAT ACK msgs by NE. IPSG, SS7IPGW and IPGWI
applications enforce 100(ms)-10000(ms).
TVALUE : Valid range = 32-bits
PARM 1: ASP SNM options. Each bit is used as an enabled/disabled
flag for a particular ASP SNM option. Not supported on IPSG
application.
PVALUE : Valid range = 32-bits
BIT BIT VALUE
0=Broadcast 0=Disabled , 1=Enabled
1=Response Method 0=Disabled , 1=Enabled
2-5=Reserved
6=Broadcast Congestion Status Change 0=Disabled , 1=Enabled
7-31=Reserved
PARM 2: ASP/AS Notification options. Each bit is used as an
enabled/disabled flag for a particular ASP/AS
Notification option. Not supported on IPSG application.
PVALUE : Valid range = 32-bits
BIT BIT VALUE
0=ASP Active Notifications 0=Disabled , 1=Enabled
1=ASP Inactive Notifications 0=Disabled , 1=Enabled
2=ASP AS State Query 0=Disabled , 1=Enabled
3-31=Reserved
PARM 3: UA Serviceability Options. Each bit is used as an
enabled/disabled flag for a particular UA Serviceability
option. Supported on IPSG, SS7IPGW, and IPGWI applications.
UA Graceful Shutdown supported on IPSG for M3UA only.
PVALUE : Valid range = 32-bits
BIT BIT VALUE
0=UA Heartbeats 0=Disabled , 1=Enabled
1=UA Graceful Shutdown 0=Disabled , 1=Enabled
2-31=Reserved
PARM 4: SCTP Payload Protocol Indicator byte order option. Bit indicates
PPI value is RCV/TX in Big Endian or Little Endian byte format.
Supported on IPSG-M2PA associations only.
PVALUE : Valid range = 32-bits
BIT BIT VALUE
0=Payload Protocol Indicator 0=Big Endian , 1=Little Endian
1-31=Reserved The chg-assoc command is updated to support M2PA associations for the uaps parameter. The rtrv-assoc command is updated to display the uaps value for M2PA associations. The output is also updated to increase readability.
Example 1 retrieves all assocations.
rtrv-assoc CARD IPLNK
ANAME LOC PORT LINK ADAPTER LPORT RPORT OPEN ALW
a23456789012345 1305 A A M3UA 20000 30000 YES YES
b23456789012345 1305 B A M3UA 20001 30001 NO NO
c23456789012345 1307 A A SUA 20002 30002 YES YES
d23456789012345 1307 B A M3UA 20003 30003 NO NO
e23456789012345 1315 A A SUA 20004 30004 YES YES
f23456789012345 1315 A,B A M3UA 20005 30005 YES YES
g23456789012345 1317 B,A A SUA 20006 30006 YES YES
m2pa1105b3 1105 A B3 M2PA 31105 31105 YES YES
m2pa1107a0 1107 A -- M2PA 1107 1107 NO NO
m2pa1107a1 1107 A -- M2PA 11107 11107 NO NO
m3ua1211a0 1211 A A M3UA 1211 1213 YES YES
m3ua1211a1 1211 A ** M3UA 11211 11213 YES YES
m3ua1211a2 1211 A B1 M3UA 21211 21213 YES YES
m3ua1211a3 1211 A A3 M3UA 31211 31213 YES YES
m3ua1213a0 1213 A A M3UA 1213 1211 YES YES
m3ua1213a1 1213 A A1 M3UA 11213 11211 YES YES
m3ua1213a2 1213 A A2 M3UA 21213 21211 YES YES
m3ua1213a3 1213 A A3 M3UA 31213 31211 YES YES
ipg1215a01 1215 A ** M3UA 11215 1111 YES YES
ipg1215a02 1215 A ** M3UA 11215 1112 YES YES
ipg1215a03 1215 A -- M3UA 11215 1113 NO NO
ipg1215a04 1215 A -- M3UA 11215 1114 NO NO
ipg1215a05 1215 A -- M3UA 11215 1115 NO NO
ipg1215a06 1215 A -- M3UA 11215 1116 NO NO
IP Appl Sock/Assoc table is (24 of 4000) 1% full
; Example 2 retrieves a specified M2PA association.
rtrv-assoc:aname=m2pa1 ANAME m2pa1
LOC 1305 IPLNK PORT A LINK B1
ADAPTER M2PA VER M2PA RFC
LHOST e1011001.1305a
ALHOST ---
RHOST e1011501.1305a
ARHOST ---
LPORT 2005 RPORT 2005
ISTRMS 2 OSTRMS 2 BUFSIZE 200
RMODE LIN RMIN 120 RMAX 800
RTIMES 10 CWMIN 3000 UAPS 7
OPEN NO ALW YES RTXTHR 0
RHOSTVAL RELAXED M2PATSET 1
LSN
lsm2pa05 SCTP Retransmission Control (Release 28.1) (IP7 Release 6.0)
This feature offers users a choice of two retransmission policies and enhanced control over the behavior of data retransmissions of SCTP associations in the IP7 SG. This functionality allows users to tailor retransmissions to their networks, on an individual association basis, to address these time-critical protocol constraints.
Note:
This is a non-orderable feature required for the three IETF Connectivity features and the IPLIM Protocol Support Enhancement feature.
Hardware Requirements
This feature requires a SSEDCM (Single Slot Enhanced DCM).
SEAS Enhancements (Release 26.0)
These enhancements are part of Tekelec’s ongoing effort to become SEAS-compliant.
-
The EAGLE now supports High Speed Links (ATM-1.536 Mbps) through the SEAS Interface]. (
CHG-slkis not required to be supported.) -
The EAGLE now supports provisioning of supplier-specific parameters for the following SEAS commands:
-
ADD/CHG/VFY-LS(Linkset) -
ASGN/CHG/VFY-SLK(Link) -
add/chg/vfy-gtwyls(Gateway Linkset) -
ADD/CHG/VFY-DSTNfor theNCAIparameterNote:
There is no functionally equivalent EAGLE command for the SEAS commands ADD/CHG/VFY-GTWYLS. Parameters for the link and screen set on the EAGLE will be used to provide the supplier-specific parameter for the ADD/CHG/VFY GTWYLS commands. Supporting screen set names as a supplier-specific parameter is not required.
-
Affected Commands
add-ls (Linkset)
The parameters in Table 5-12 are not currently supported by the SEAS definition of the ADD-LS command:
Table 5-12 Supplier-Specific Parameters
| Supplier-Specific Parameters | Description | Allowed Values |
|---|---|---|
|
BEI |
Broadcast Exception Indicator |
YES, NO |
|
GWSA |
Gateway Screening Allowed Mode |
ON, OFF |
|
GWSM |
Gateway Screening Messaging Mode |
ON, OFF |
|
GWSD |
Gateway Screening Discard Mode |
ON, OFF |
|
SCRN |
GWSScreen Set Name |
AYYY |
|
SLSCI |
SLS Conversion Indicator |
ON, OFF |
|
ASL8 |
Adjacent SLS |
YES, NO |
|
SLTSET |
SLTM Set ID |
1 –20 |
|
NIS |
Network Indicator Spare |
ON, OFF |
|
MTPRSE |
MTP Restart Equipped |
YES, NO |
In order to allow users of the SEAS interface the ability to set values for EAGLE- specific parameters, the unshaded parameters in Table 5-12 are allowed to be specified using the SEAS supplier specific parameter block. The GWS- specific parameters are not allowed in the supplier-specific parameter block because they are implemented as part of the supplier-specific parameter block of the GTWYLS entity; see add-gtwyls.
The syntax for supplier-specific parameter “Z” of the SEASADD-LS command is as follows:
Syntax
"[BEI],L3TSET,[SLSCI],[ASL8],[SLTSET],[NIS],[MTPRSE]"
The following example is provided to help customers understanding the new capability of specifying supplier-specific parameter blocks via SEAS commands on the EAGLE.
Suppose the user wants to add a linkset where all of the Supplier Specific parameters get set to the default value. This can be done in four different ways:
Input Example
-
ADD-LS::LS1201:000003:50,RCH::LNSCLLI1201-012001001:A::,G63D45G25-001-07 -
ADD-LS::LS1201:000003:50,RCH::LNSCLLI1201-012001001:A:",,,,,,":,G63D45G25-001-07 -
ADD-LS::LS1201:000003:50,RCH::LNSCLLI1201-012001001:A:"0,1,0,0,1,0,0":,G63D45G25-001-07 -
ADD-LS::LS1201:000003:50,RCH::LNSCLLI1201-012001001:A:",,0,0,1,0,0":,G63D45G25-001-07
The first method simply leaves out parameter "Z" and the appropriate default values are assigned.
The second method specifies parameter "Z" enclosed in quotes. All the members of the supplier-specific parameter block are optional, and can be omitted (the colons must always be specified if parameter "Z" is specified).
The third method specifies the appropriate default values for each supplier-specific parameter within the block.
The fourth method specifies default values for SLSCI, ASL8, SLTSET, NIS, and MTPRSE. All four commands will result in the same entry created in the EAGLE database.
chg-ls
The following parameters are not currently supported by the SEAS definition of the CHG-LS command.
Table 5-13 Supplier-Specific Parameters for chg-ls
| Supplier Specific Parameters | Description | Allowed Values |
|---|---|---|
|
TFATCABMLQ |
TFA/TCA Broadcast Min. Link Quantity |
0 –16 |
|
BEI |
Broadcast Exception Indicator |
YES, NO |
|
GWSA |
Gateway Screening Allowed Mode |
ON, OFF |
|
GWSM |
Gateway Screening Messaging Mode |
ON, OFF |
|
GWSD |
Gateway Screening Discard Mode |
ON, OFF |
|
SCRN |
GWSScreen Set Name |
AYYY |
|
SLSCI |
SLS Conversion Indicator |
ON, OFF |
|
ASL8 |
Adjacent SLS |
YES, NO |
|
SLTSET |
SLTM Set ID |
1 –20 |
|
NIS |
Network Indicator Spare |
ON, OFF |
|
MTPRSE |
MTP Restart Equipped |
YES, NO |
In order to allow users of the SEAS interface the ability to set values for EAGLE specific parameters the highlighted parameters above are allowed to be specified using the SEAS supplier specific parameter block. The GWS-specific parameters are not allowed in the supplier specific parameter block because they are implemented as part of the supplier-specific parameter block of the GTWYLS entity; see add-gtwyls.
The syntax for supplier-specific parameter "Z" of the SEASADD-LS command is as follows:
Syntax
"[TFATCABMLQ]:[BEI]:L3TSET:[SLSCI]:[ASL8]:[SLTSET]:[NIS]:[MTPRSE]"
dlt-ls
There are no supplier specific parameters available for the SEASDLT-LS command.
vfy-ls
There are no supplier-specific parameters available for the SEASVFY-LS command on input. However, the output of the VFY-LS command includes the following output for the supplier specific parameter block:
Syntax
"TFATCABMLQ:BEI:L3TSET:SLSCI:ASL8:SLTSET:NIS:MTPRSE"
add-gtwyls (Gateway Linkset)
In order to allow users of the SEAS interface the ability to set values for EAGLE-specific parameters the unshaded parameters in Table 5-14 are allowed to be specified using the SEAS supplier-specific parameter block.
Only GWS-specific parameters are allowed in the supplier specific parameter block. The shaded parameters (with exception to the SCRN parameter) are supported in the Linkset supplier-specific parameter block.
Table 5-14 Supplier-Specific Parameters for add-gtwyls
| Supplier Specific Parameters | Description | Allowed Values |
|---|---|---|
|
|
Broadcast Exception Indicator |
YES, NO |
|
|
Gateway Screening Allowed Mode |
ON, OFF |
|
|
Gateway Screening Messaging Mode |
ON, OFF |
|
|
Gateway Screening Discard Mode |
ON, OFF |
|
|
Level 3 Timer Set |
1 |
|
|
GWSScreen Set Name |
AYYY |
|
|
SLS Conversion Indicator |
ON, OFF |
|
|
Adjacent SLS |
YES, NO |
|
|
SLTM Set ID |
1 –20 |
|
|
Network Indicator Spare |
ON, OFF |
|
|
MTP Restart Equipped |
YES, NO |
|
|
Stop Action Set Name |
Alphanumeric(6) |
|
|
Destfld Screening |
YES, NO |
dlt-gtwyls
There are no supplier-specific parameters associated with the DLT-GTWYLS command.
chg-gtwyls
The supplier-specific parameter block for the CHG-GTWYLS command is equivalent to the supplier-specific parameter block for the ADD-GTWYLS command (see add-gtwyls).
vfy-gtwyls
There are no supplier specific parameters available for the SEASVFY-GTWYLS command on input. However the output of the VFY-GTWYLS command will include the following output for the supplier-specific parameter block:
Syntax
"[GWSA],[GWSM],[GWSD],[ACTNAME],[DESTFLD],[SCRN]"
asgn-slk (Signaling Link)
In order to allow users of the SEAS interface the ability to set values for EAGLE specific-parameters, the EAGLE supports a supplier-specific parameter block for the SEAS command ASGN-SLK. The supplier-specific parameter block consists of all the parameters from Table 5-15.
Table 5-15 Supplier Specific Parameters of asgn-slk
| Supplier Specific Parameters | Description | Allowed Values |
|---|---|---|
|
|
Level 2 Timer Set |
1-20 |
|
|
Mode of Operation Used to Select Link Clocking Source |
DTE, DCE |
|
|
Transmitter Signal Element Timing |
ON, OFF |
|
|
Error Correction Method |
BASIC, PCR |
|
|
Number of MSUs Available For Retransmission Threshold |
1-127 |
|
|
Number of MSU Octets Available For Retransmission Threshold |
300-35500 |
|
|
Link Parameter Set Identifier |
1-20 |
|
|
ATM Timing Selector |
LINE, INTERNAL, EXTERNAL |
|
|
Virtual Channel Identifier |
0-65535 |
|
|
Virtual Path Identifier |
0-4095 |
|
|
ATM Line Length |
0-7 |
The syntax for supplier-specific parameter "Z" , of the SEASASGN-SLK command, is as follows:
Syntax
"[L2TSET]:[L Adresse 1MODE]:[TSET]:[ECM]:[PCRN1]:[PCRN2]:[LPSET]:[ATMTSEL]:[VCI]:[VPI]:[LL]"
dlt-slk
No supplier-specific parameter support is required for the SEASASGN-SLK command.
chg-slk
No supplier-specific parameter support is required for the SEASCHG-SLK command.
vfy-slk
There are no supplier-specific parameters available for the SEASVFY-SLK command on input. However, the output of the VFY-SLK command includes the following output for the supplier-specific parameter block:
Syntax
"[L2TSET]:[L1MODE]:[TSET]:[ECM]:[PCRN1]:[PCRN2]:[LPSET]:[ATMTSEL] :[VCI]:[VPI]:[LL]"
SEAS Enhancements, Autonomous Messages (Release 22.0)
The EAGLE in release 22.0 supports these SEAS autonomous messages.
-
REPT-GTWYACT - notification that the gateway threshold has been exceeded
-
REPT-SCRREJ - notification that an MSU has been discarded because of gateway screening.
-
REPT-DBCPY - notification that the EAGLE’s database has been either backed up or restored.
-
REPT-NOTRNS - notification that the EAGLE is unable to perform a global title translation because of problems with the GTT tables and the MSU has been discarded.
-
REPT-MTPERR - notification that the EAGLE cannot perform MTP level routing for a received MSU and that MSU has been discarded.
-
REPT-LKSTO - notification that all signaling links in a linkset are unavailable because of multiple signaling link failures or processor outages.
-
RCVRY-LKSTO - notification that the EAGLE has recovered from a previously reported linkset outage condition.
-
REPT-LINK-CGST - notification that the value occupancy threshold reached/exceeded field in the MSU is set to a fixed value regardless of the congestion level being reported.
-
RCVRY-LINK-CGST - notification that the value occupancy threshold reached field in the MSU is set to a fixed value regardless of the congestion level being reported.
This feature prevents duplicate autonomous messages to be sent to the SEAS ports.
This feature also introduces these new EAGLE commands to configure the thresholds for the REPT-GTWYACT and the REPT-SCRREJ messages.
-
set-gtwy-acthresh- configures the gateway threshold -
rtrv-gtwy-acthresh- displays the current values of the gateway threshold -
set-scrrej-prmtrs- configures the quantity of REPT-SCRREJ messages are sent to SEAS -
rtrv-scrrej-prmtrs- displays the quantity of REPT-SCRREJ messages are sent to SEAS
These actions can also be performed from the SEAS interface with these SEAS command functions, SET-GTWY-ACTHRESH, RTRV-GTWY-ACTHRESH, SET-SCRREJ-PRMTRS and RTRV-SCRREJ-PRMTRS.
SEAS Gateway Audit Command (CHK-UNREF-ENT) (Release 22.0)
Release 22.0 introduces the chk-unref-ent command on the EAGLE and supports the CHK-UNREF-ENT command function on the SEAS interface.
This feature gives users the ability to identify unreferenced entities in the EAGLE’s gateway screening entity sets. These unreferenced entities can be dealt with by the user as required.
Unreferenced gateway screening entity sets are those entity sets that are not referenced by another entity with the next screening function identifier (NSFI) and next screening reference (NSR) combination or with the link set screening reference (that is, a screen set used by a link set). Any unreferenced gateway screening entities are displayed by the entity set name (screen set name) and screening reference (NSFI).
The EAGLE’s chk-unref-ent command uses these parameters.
Parameters
:aftpc= Is the Affected PC/SSN entity set to be checked?
:blkopc= Is the Blocked OPC entity set to be checked?
:blkdpc= Is the Blocked DPC entity set to be checked?
:cdpa= Is the Allowed CDPA entity set to be checked?
:cgpa= Is the Allowed CGPA entity set to be checked?
:destfld= Is the Affected DESTFLD entity set to be checked?
:dpc= Is the Allowed DPC entity set to be checked?
:opc= Is the Allowed OPC entity set to be checked?
:sio= Is the Allowed SIO entity set to be checked?
:tt= Is the Allowed TT entity set to be checked?
:all= Are all the gateway screening entity sets to be checked?
The values for these parameters are either yes or no, with the default value being no.
SEAS Interface Support (Release 21.0)
This feature allows the EAGLE to interface with the Signaling Engineering and Administration System (SEAS). The Signaling Engineering and Administration System (SEAS) is an interface defined by Bellcore and used by the Regional Bell Operating Companies (RBOCs), as well as other Bellcore Client Companies (BCCs), to remotely administer and monitor the signaling points in their network from a central location. SEAS provides a single, reliable, machine-to-machine interface by which commands are entered from a Signaling Engineering and Administration Center (SEAC) or a Signaling Network Control Center (SNCC) to various signaling points, such as STPs. These signaling points then provide command responses back to the SEAC. The signaling points also provide automatic alarm and measurement data to the SEAC. Specifically, SEAS is used for the following functions.
-
Memory Administration (Recent Change and Verification)
-
Network Maintenance
-
Network Data Collection (Measurements)
-
Network Traffic Management Surveillance
-
SEAS Application Control
-
Supplier Specific Functions
The SEAS interface has the following capabilities:
-
Flow through messages - This allows any EAGLE command to be entered into the system from a SEAS console.
-
Recent change and verify (immediate activation only) for following data entities:
-
MTP (routes, route sets, signaling links, linksets, point codes, etc.)
-
GTT (global title translations, subsystems, and mated applications)
-
GWS (all gateway screening tables)
-
-
Data collection (autonomous and on-demand) for existing measurement data
-
On-occurrence output capability for existing reports
-
Supports one active X.25 signaling link and one backup X.25 signaling link. Each X.25 signaling link supports a minimum of 10 PVCs on a LIMV35 card at data rates of 64 kbps, 56 kbps, 19.2 kbps, 9.6 kbps, 4.8 kbps and 2.4 kbps on a per link basis.
The SEAC uses X.25 links to transmit data to and receive data from the signaling points it is monitoring. Terminal inputs to the EAGLE use asynchronous RS-232 ports. An operations system support applications processor (OAP) is used to allow the EAGLE to communicate with the SEAC. The OAP is an adjunct processor that interfaces to a BX.25 link and converts the data stream to an asynchronous serial format. All conversion from SEAS to EAGLE command sets takes place on the EAGLE. Two terminal disk module (TDM) ports (RS-232) running at 19,200 bps connect the OAP to the EAGLE. Two BX.25 links connect the OAP to the SEAC. The OAP is mounted in a frame similar in design to the other frames used in the EAGLE, and is labeled as OAPF.
The OAP is a TEXAS MICRO™ Intelligent Processor Unit Telecommunications Server, model 9605 (Sparc 05, 85 MHz processor) and contains:
-
32 megabytes of RAM
-
a 1.02 gigabyte hard drive using a SCSI interface
-
a 1.44 megabyte floppy disk drive, a high-speed serial interface (HSI) SBUS card (with 4 synchronous ports)
-
RS-232C-extender SBUS communications board (with 4 asynchronous ports).
The OAP is powered from the OAP frame’s fuse and alarm panel with -48 VDC.
The OAP uses the following software to allow the EAGLE to communicate with the SEAC:
-
SUN™ Solaris version 2.4 operating system
-
SunLink Solaris version 9 for X.25
-
The SEAS application software.
Note:
Some of the names of the EAGLE measurement counters have been changed to match the names used by SEAS. Table 5-16 shows the names of the measurement counters that have changed and the measurement reports and entity types that contain these counters.
Table 5-16 Changed EAGLE Measurement Names
Measurement Report Measurement Entity Type Current Measurement Name New Measurement Name ALL
STP
IMSINVDPC
MSINVDPC
ALL
STP
IMSINVSIO
MSINVSIO
COMP
LINK
DURLNKUNV
DRLKOTG
COMP
LINKSET
MSURGTT
MSUSRGTT
COMP
LINKSET
OCTRQGTT
OCTRCGTT
MTCD, MTCDTH
LINK
LNKAVALT
LNKAVAIL
MTCD, MTCDTH
LINK
DRLNKINH
DRLKINHB
MTCD, MTCDTH
LINK
SURCVERR
MSURCERR
MTCD, MTCDTH
LINK
NEGACKRCV
NEGACKS
MTCD, MTCDTH
LINK
NEARMGINH
NEARMGIH
MTCD, MTCDTH
LINK
NDCLFABN
NDCFLABN
MTCD, MTCDTH
LINK
NDCLFXDA
NCDFLXDA
MTCD, MTCDTH
LINK
NDCLFXER
NDCFLXER
MTCD, MTCDTH
LINK
NDCLFXDC
NDCFLXDC
SEAS Over IP (Release 37.5)
The SEAS Over IP (SOIP) feature provides a TCP/IP-based interface for SEAS. The SEAS interface constitutes the path between the EAGLE 5 ISS and the Common Channel Signaling Message Router (CCS MR).
After the SEAS Over IP feature is enabled and turned on, the EAGLE 5 ISS acts as a client and connects to the CCS MR, which acts as the server. Data is passed between the EAGLE 5 ISS and the CCS MR using the SR-5129 protocol.
The SEAS Over IP feature can be used to replace the current EOAP in the EAGLE 5 ISS and will be used as the sole solution for future SEAS interface installations. However, the EOAP feature is still supported. If the EOAP is correctly provisioned, then EOAP functionality resumes automatically when the SEAS Over IP feature is turned off. The EOAP and SEAS Over IP features cannot operate at the same time.
The SEAS Over IP feature is integrated into the ipshc GPL on the E5-IPSM card. The E5-IPSM card allows one of eight IP terminals to be configured as the SEAS terminal to provide connectivity between the CCS MR and the EAGLE 5 ISS. The E5-IPSM card provides the EAGLE 5 ISS with generic IP-based services, such as Telnet and FTP, on the remaining 7 IP terminals.
The SEAS Over IP feature must be configured on both the EAGLE 5 ISS and the CCS MR. EAGLE 5 ISS commands are used to configure CCS MR information on the EAGLE 5 ISS. The CCS MR is configured directly. Refer to Telcordia Configuration Specification "Telcordia Technologies System Documentation", BD-SNAM-ADMIN-4 Issue 14, November 2006 for information on configuring the CCS MR.
The SEAS Over IP feature supports the configurations shown in the following table:
Table 5-17 SEAS Over IP Configurations
| SOIP Configuration | Description |
|---|---|
| Dual E5-IPSM with Single CCS MR | Consists of two E5-IPSM cards with one SEAS terminal connection to a single CCS MR. Up to 3 E5-IPSM cards can be provisioned per system: however, the SEAS terminal is supported on only two out of the three E5-IPSM cards.
The connection to the CCS MR is dedicated to SEAS; however the E5-IPSM card can be used for other IP-based operations. The E5-IPSM cards operate redundantly, allowing two active connections to the CCS MR. Different SEAS information can be transmitted and received separately over each connection to the CCS MR. |
| Dual E5-IPSM with Dual CCS MR (loosely coupled) | Consists of two E5-IPSM cards connected to a loosely coupled pair of CCS MRs. The CCS MRs operate in a round robin manner if they each have an active connection to an E5-IPSM card. |
| Simplex E5-IPSM | Consists of one SEAS terminal configured on one E5-IPSM card to create a connection to one CCS MR. This configuration does not provide redundant connections to the CCS MR and is intended to serve as a restricted mode until another E5-IPSM card can be returned to service.
The connection to the CCS MR is dedicated to SEAS: however, the E5-IPSM card can be used for other IP-based operations. All SEAS information is transmitted over the single IP connection to the CCS MR. The SEAS system is in an IS-ANR/Restricted state if the system is in Simplex E5-IPSM SEAS operation, and a Major alarm is present on the SEAS system. Note: Simplex SEAS operation is not recommended. |
Feature Control Requirements
The SEAS Over IP feature has the following feature control requirements:
- A FAK for part number 893-0188-01
- The feature is an On/Off feature.
- A temporary FAK cannot be used to enable the feature.
- The IPUI feature must be enabled before the SEAS Over IP feature can be enabled. The IPUI feature must be turned on before the SEAS Over IP feature can be turned on.
Hardware Requirements
At least one E5-IPSM card must must be provisioned in the EAGLE 5 ISS.
Note:
Two E5-IPSM cards are recommended for redundant connectivity to the CCS MR.Limitations
The SEAS Over IP feature has the following limitations:
- MMI messages are not supported.
- The CCS MR node name is not configurable by the EAGLE 5 ISS. The CCS MR must be assigned a name by Telcordia.
- The only supported Authentication Mode in EAGLE 5 ISS for Client Authentication for communication with the CCS MR with the Security Feature ON is Password Authentication.
SEAS Verify Signaling Route-Set Status and SCCP Application Status Command (VFY-SRSAPST) (Release 22.0)
Release 22.0 supports the VFY-SRSAPST command function on the SEAS interface which is used to display the status of the current MTP signaling routesets, the status of individual routes, and the status of the SCCP application subsystem for specified destinations and applications that the EAGLE routes traffic to. This feature reduces the need to use non-SEAS EAGLE commands with the SEAS Flow-Through command to display this information.
Secure GUI Access (EPAP 16.0)
As an enhancement to system security, the default protocol for GUI access to the EPAP is changed from HTTP to HTTPS protocol. EPAP uses TCP port 443 for HTTPS and port 80 for HTTP. The customer must reconfigure the existing installation for HTTPS prior to upgrading the EPAP software to EPAP Release 16.0. During this reconfiguration, if the customer uses a firewall, the firewall must be configured to allow traffic on the HTTPS port 443.
Security Enhancements (EPAP 14.0)
Security features for EPAP 14.0:
Rebase to TPD 4.0 or higher
EPAP is rebased to TPD 4.0 to pick up security improvements and better password restrictions.
Change of kernel parameters to prevent network attacks
Kernel parameters are modified to reduce the possibility of network attacks and other security breaches.
Removal of .rhosts
The /home/epapall/.rhosts file is removed from EPAP to prevent unauthorized access to the servers.
Restrict root account access
A new allowRoot script is introduced to modify Access Restriction for root account.
usage:
* [ allowRoot OFF] -
Comment all the entries in /etc/securetty
- PermitRootLogin Yes|No in /etc/ssh/sshd_config
- UnComment|Comment the line:
"#auth required /lib/security/$ISA/pam_wheel.so use_uid"in file
/etc/pam.d/su
* [ allowRoot ON] -
Uncomment all entries in /etc/securetty except ttyS0
- PermitRootLogin Yes|No in /etc/ssh/sshd_config
- UnComment|Comment the line:
"#auth required /lib/security/$ISA/pam_wheel.so use_uid"in file
/etc/pam.d/su
* [ allowRoot tty ON|OFF] -
Uncomment|Comment all ttyN in /etc/securetty
* [ allowRoot ttyN ON|OFF]
- Uncomment|Comment only ttyN specified by user
* [ allowRoot ttyS0 ON|OFF]
- Uncomment|Comment only ttyS0
* [ allowRoot ssh ON|OFF] -
PermitRootLogin Yes|No in /etc/ssh/sshd_config
* [ allowRoot allowSU
ON|OFF] - UnComment|Comment the line:
"#auth required /lib/security/$ISA/pam_wheel.so use_uid"in file
/etc/pam.d/suTCP Wrappers
A new script manageEPAPAuthIp is introduced. This script is used to list, add, or delete Authorized IPs. If the value of Restrict server access to authorized IPs is set to no, then the server can be accessed from any IP address. If the value is set to yes, then the server can be accessed only from the IP addresses that are added in file /etc/hosts.allow.
Security Log Increase (Release 26.05)
Security Logging is used to store the commands that are issued on EAGLE, either using the EAGLE terminal, or via SEAS Port. The Security Logging facility also stores additional information about the command, such as, date/time received, terminal on which received, UserID, and result of the command execution.
The Security Log Increase feature increases the Log size from 10K entries to 50K entries.
Increasing the FTA (File Transfer Area)
The FTA is used to store the security logs and the hourly and daily measurements (weeks worth of measurements data [5]). The FTA is designed to contain four security logs, each of size 2.5 MB (10K entries * 256 record size). Since the size of the security log has been increased from 10K to 50K, the FTA has been increased by at least 40MB. Hence the FTA has been increased to 100MB to accommodate this feature.
Upgrade Considerations
Before the upgrade, entire security log must be uploaded. The procedure to upload the security log follows:
-
Issue the
REPT-STAT-SECULOGcommand to determine which security log should be uploaded. Under normal operating conditions, the standby OAM's security log should always contain 0 in the ENTRIES column, and thus should never need uploading. However, if the standby OAM's log contains one or more un-uploaded entries, it should be uploaded as well. -
Issue the
COPY-SECULOGcommand with appropriate parameters to cause the log to be copied to the FTA area. Note the name of the file that is created in the FTA area, and also the location 1114/1116 of the FTA area which received the copy. This information will be displayed in the scroll area at the successful conclusion of theCOPY-SECULOGcommand.If the security log has to be ported onto a PC, the following two steps need to be performed as well
-
On an EAGLE terminal that is being emulated on a suitably-equipped PC (e.g. a PC running ProComm), issue the
ACT-FILE-TRNS:LOC=xxxxcommand, specifying xxxx as the location 1114 or 1116 of the FTA area containing the log to be uploaded. -
Start a Kermit download session on the PC. If using ProComm, this is accomplished by selecting the "Online" menu item, then "Kermit command", then "Get file". At this point a dialog box will be presented asking for the name of the file to be transferred. Enter the name of the file noted during the
COPY-SECULOGcommand in step 3, and press the OK button to transfer the file from the EAGLE to the PC.
Limitations
Due to the circular nature of the security logs, if the security log is not uploaded when it is full, it will start to overwrite the contents. Hence the security log should be uploaded when "log full" alarm is raised. This feature does not affect any other GPL's running on other cards.
Selective Alarm Inhibiting (Release 22.0)
This feature allows the user to turn off major and minor alarms for specific devices. Critical alarms cannot be turned off. The following are examples of situations where a user may want to turn off alarms.
-
When repeated alarms from malfunctioning equipment could mask valid alarms, for example, a signaling link that is out of service because of a physical break that cannot be repaired for days, the alarm for that signaling link can be turned off.
-
The EAGLE database is being configured. Alarms are generated immediately after entries are entered into the database. If these alarms are ignored and a problem develops that requires immediate attention, that problem may be ignored.
Alarms can only be turned off for these devices or entities.
-
cards in the database
-
signaling links in the database
-
linksets in the database
-
EAGLE terminals
-
system clock
-
TCP/IP data links in the database
-
customer defined troubles
-
SEAS X.25 links
When the system has alarms only for devices that have their alarms turned off, all the alarm indicators (visual and audible) are turned off. If alarms exist for devices that have not been turned off, or for entities whose alarms cannot be turned off, the alarm indicators remain on.
The alarm indicators are turned on only for devices or entities that do not have their alarms turned off, or that cannot be turned off.
When an alarm is turned off, no unsolicited alarm messages (UAMs) are generated for the device when an alarm condition for that device is detected.
When an alarm is turned off, UIM 0004 is displayed to inform the user that the alarm for the specified device has been turned off. In this example, the alarms for card 1201 have been turned off.
UAM
RLGHNCXA03W 97-06-07 14:56:48 EST Rel 22.0.0
5005.0004 CARD 1201 SS7ANSI Device alarms inhibited
If an alarm is turned off, it remains off even if the MASP is reset.
A count of the alarms that are turned off is shown in the alarm status region of the VT320 display terminal (Figure 5-16). The alarm status region (Figure 5-17) of the terminal display contains four boxes with numbers underneath. The boxes contains the labels for the alarm types and the numbers show the number of each type of alarm that has been detected on the EAGLE.
-
CRIT - critical alarms - Indicates a severe, service-affecting condition has occurred and that immediate corrective action is needed, regardless of the time of day or the day of the week
-
MAJR - major alarms - Indicates a serious disruption of service or the failure of important circuits is taking place. These troubles require attention and response to restore or maintain system capability
-
MINR - minor alarms - Indicates a trouble, but does not have a serious effect on service.
-
INH - inhibited alarms - alarms that have been turned off.
Figure 5-16 EAGLE Terminal Display

Figure 5-17 Alarm Status Region of the EAGLE Terminal Display

Self Healing DN Range in EPAP Database (EPAP 14.0)
The Self Healing DN Range in EPAP Database feature spports a single DN Block conflict in the EPAP database by allowing the EPAP database to self heal when a command is executed to create a new DN Block that conflicts with existing DN Blocks. This feature allows defragmentation of the DN Blocks, where a DN Block is split into child DN Blocks when conflicting DN Blocks are added and then returned to the parent DN Block upon deletion of particular child DN Blocks.
For typical provisioning configurations, the average provisioning rate is approximately 50 Commands per Second (CPS). With the Self Healing DN Range in EPAP Database feature turned on, the average provisioning rate may decrease below 50 CPS. In worst case conditions, the provisioning rate may decrease to 18 CPS.
By limiting the number of commands in an import file, the provisioning rate can be improved, depending on the provisioning configuration. For example, multiple import files limited to 200,000 commands are more efficient than a single import file of several million commands. Other performance factors related to the Self Healing DN Range in EPAP Database feature are associated with the internal data distribution, which cannot be directly influenced by the user. If provisioning performance falls below expected levels, contact My Oracle Support (MOS).
- Pre-existing/conflicting DN Blocks are automatically deleted from the EPAP database.
- New DN Blocks are created successfully with new attributes.
- Old DN Blocks are split to create more DN Blocks for the range not covered by the new DN block.
When a new DN Block is deleted, a range of numbers is returned to the original DN Block.
Rules for the Self Healing DN Range in EPAP Database feature
- If the new DN Block is a subset of an already existing DN Block with different properties, the old DN Block is split into either 2 or 3 new DN Blocks.
- The new DN Block cannot have the same bdn and edn as an existing DN Block.
- The new DN Block cannot have a single DN address.
- The resulting DN Block cannot have a single DN address.
- More than one conflicting DN Block cannot exist in the EPAP database.
- If the new DN Block is a subset of an existing block with same properties, then the DN Block cannot be created.
- If the new DN Block conflicts with an existing block and is not its subset, then the new DN Block cannot be created.
- A DN Block that conflicts with a DN Block and has a
splitoption ofnocannot be inserted. - A DN that conflicts with a DN Block and has a
splitoption ofnocannot be inserted. - If a DN Block that is created by splitting an existing DN Block is deleted, then the complete DN Block that existed before the split is returned to the EPAP database.
Error Codes
Error Codes Introduced by the Self Healing DN Range in EPAP Database feature:
- PDBI_MULTI_DNB_CONFLICT: More than one conflicting DN Block exists in the EPAP database.
- PDBI_DNB_SAME_PROPERTIES: A DN Block with the same properties exists in the EPAP database and is a superset of the requested DN Block. Splitting eligibility of a DN Block is not a property for this error.
- PDBI_DNB_SPLIT_NOT_ALLOWED: an existing DN Block that was specified at the time of its creation or update is ineligible for splitting.
- PDBI_DNB_DLT_NOT_ALLOWED: A fragment of a master range cannot be deleted while its subranges are present.
- PDBI_DNB_PARENT_PROPERTY_MISMATCH: A fragment of a master range with differing attributes cannot be deleted. Splitting eligibility of a DN Block is a property for this error.
Selective Homing of EPAP RTDBs (Release 29.0)
Currently, the RTDBs on an EPAP (A or B) will look for and receive updates from the local PDBA process on the local EPAP A (PDBA on the same MPS node as the RTDB), regardless of whether it is the active or standby PDB. An RTDB will only receive updates from the remote PDBA process on the mate MPS node if the local PDBA cannot be accessed.
Some customers would prefer to have all RTDBs within an "MPS System" (both nodes of a mated pair, or even multiple nodes within several mated pairs) always receiving updates from the active PDBA process, regardless of whether it is the local or remote PDBA.
The Selective Homing of EPAP RTDBs feature implements an EPAP configuration option that allows the customer to choose whether the RTDBs on a given MPS node will receive updates from a specific PDBA process (which may or may not be active), or from the active PDBA process (which may or may not be local). This option is selectable via the EPAP UI.
The terminology "specific PDBA" is used instead of "local PDBA," because architectures may result in an MPS without a PDB on EPAP A, in which case the RTDBs on that node would not have a "local PDBA." Specific homing would specify the IP addresses of the MPSs with the first and second choices of PDBA. In a two-node MPS system, this maps directly to "local" homing.
Hardware Requirements
No new hardware is required to support this feature.
Enhancements to the User Interface
A new section will be added to the RTDB Status screen of the EPAP UI to display the RTDB Homing policy for both RTDBs on the MPS.
The PDBA Status sections of both the RTDB Status and PDBA status screens will be enhanced to display the current RTDB clients.
Upgrade Considerations
This feature does not impact the EPAP 1.x/2.x to 3.0 upgrade. New EAGLEs may not be included for provisioning until all affected sites have been upgraded to EPAP 3.0. RTDB homing policy may not be changed until all affected sites have been upgraded to EPAP 3.0. Interaction with EAGLE is not affected by this feature.
SFAPP Use Case 3 — VLR Validation using IMEI (Release 46.7)
This use case is for Outbound roaming MAP messages: Time, Location Check messages, as defined by GSMA PRD FS.11, SS7 Interconnect Security Monitoring and Firewall Guidelines. This use case challenges the VLR after the Update Location procedure is complete by asking for the IMEI information in the Provide Subscriber Information message.
The four main Time, Location Check messages include:
- Send Authentication Info - VLR or the SGSN initiates the MAP Send authentication info procedure to retrieve authentication information from the HLR.
- Provide Subscriber Info - This message is sent by EAGLE to the VLR or SGSN to retrieve the subscriber state, location information, in this case IMEI.
- Provide Subscriber Info ACK - This message is sent as an acknowledgment to the PSI from EAGLE to the VLR or SGSN.
- Purge MS - If a roaming subscriber is suspected to be a malicious or fake user, EAGLE generates this message to HLR. On receiving this message, HLR marks the subscriber unreachable.
This use case challenges the visited VLR after the update location procedure has been completed by asking for the subscriber's IMEI information in a PSI message. One of these actions can then be taken:
- The IMEI information can then be compared against an external database to validate the IMEI and consequently the VLR by either allowing the original procedure to complete or fail it by initiating in a Purge MS operation, or
- The IMEI information can be added to/updated in the external database if the VLR is trusted and the IMEI is validated.
Figure 5-18 shows the call flow.
Figure 5-18 Graylisted VLR Challenge

Limitations
The limitations include:
- This use case is only supported on SLIC cards.
- The stateful screening of messages may add up to 300 ms latency on average.
- The stateful security solution is only applied on Gateway STP nodes.
- SFAPP UC3 and SS7 firewall SFLOG features cannot coexist on same node.
- The following features are
not compatible with SFAPP:
- GSM MAP screening - SFAPP card does not support EGMS.
- HLR Routing feature (GFLEX) on the same node. GFLEX interaction may be required for the ATI messages that need to be routed to the correct HLR for messages that do not have HLR address in the CdPA. This can be done by routing the message using the EAGLE mate using the C-Links.
For complete Use Case information, see the Stateful Applications User's Guide.
SFAPP Use Case 4 - Intelligent VLR Whitelist (Release 46.7)
This use case is for Outbound roaming MAP messages, as defined by GSMA PRD FS.11, SS7 Interconnect Security Monitoring and Firewall Guidelines. This use case uses a whitelist that is created as part of learning from the validation attempts defined in Use Cases 1 through 3.
To implement a whitelist 'learning' based validation for the VLR, where the VLR addresses are validated from tables configured/stored on a disk in the STP, the tables are differentiated into two classes: Static and Dynamic VLR tables. Both classes contain VLR Tables.
The two static VLR tables are:
- Static VLR profile table
- Static VLR roaming table
The two dynamic VLR tables are:
- Dynamic VLR profile table
- Dynamic VLR roaming table
Figure 5-19 shows the VLR challenge flow.
Figure 5-19 Dynamic VLR Learning (VLR Whitelisting)

Limitations
The limitations include:
- This use case is only supported on SLIC cards.
- The stateful screening of messages may add up to 300 ms latency on average.
- The stateful security solution is only applied on Gateway STP nodes.
- SFAPP UC3 and SS7 firewall SFLOG features cannot coexist on same node.
- Exist on same node. The
following features are not compatible with SFAPP:
- GSM MAP screening - SFAPP card does not support EGMS.
- HLR Routing feature (GFLEX) on the same node. GFLEX interaction may be required for the ATI messages that need to be routed to the correct HLR for messages that do not have HLR address in the CdPA. This can be done by routing the message using the EAGLE mate using the C-Links.
For complete Use Case information, see the Stateful Applications User's Guide.
Sigtran IPSG application on SLIC card (Release 46.3)
This feature allows for porting of the current IPSG application onto the Oracle Communications EAGLE Service and Link Interface Card (SLIC) (P/N 7094646). The SLIC operates with the same functionality as the E5-ENET-B (870-2971-01) card running the IPSG application.
See Hardware Reference for more information on the SLIC.
SIGTRAN Measurements Phase 1 (Release 38.0)
The SIGTRAN Measurements Phase 1 (SIGTRAN) feature allows measurements for the IPGWx and IPLIMx cards that are currently obtained using the EAGLE 5 ISS pass commands to be obtained through EAGLE 5 ISS measurement collection and reporting mechanisms. The SIGTRAN feature also obtains measurements for the IPSG cards that are introduced in Release 38.0.
Note:
Thepass commands continue to be supported as a separate means of displaying the associated data.
On-demand measurement reports can be obtained through the User Interface or the Measurements Platform. Scheduled measurement reports must be obtained through the Measurements Platform.
The SIGTRAN feature provides measurement capabilities for the following protocols.
- UA
The UA protocol consists of a combination of the M3UA and SUA protocols. UA measurements are collected for IPGWx and IPSG cards per association (ASSOC) on the application server (AS).
Note:
IPSG cards support only M3UA protocols.Measurements for UA messages that are received without a routing context or with mutiple routing context values are pegged to the default AS value and the appropriate ASSOC. The RXMLRCMS register is used to indicate the number of messages received with multiple routing context values. This register is always pegged using the default AS value. The AS value can also be set to the default AS for all UA data.
All UA data for IPSG cards is pegged against the default AS.
- SCTP
SCTP measurements are collected for IPGWx, IPLIMx, and IPSG cards per CARD and ASSOC.
- M2PA
M2PA measurements are collected on IPLIMx and IPSG cards per LINK.
Hardware Requirements
The SIGTRAN feature requires SSEDCM or E5-ENET cards.
Note:
The iplim and ss7ipgw GPLs run on SSEDCM cards. The iplhc, ipghc, and ipsg GPLs run on E5-ENET cards.Limitations
- No new scheduled reports are available on the EOAM.
- SCTP measurements are not supported on the SEAS interface.
- If the active MASP boots during EAOM based measurement collection, then data for that period is lost.
- 120K LNP NPANxx, and 80K LNP LRN may not have the CPU bandwidth to collect additional measurements.
- The format of the existing COMP-LINK, MTCD-LINK, and MTCDTH-LINK reports on both the EOAM and the MCP has been modified. If these reports are passed to additional computer systems for automated parsing and analysis, then the software may have to be modified on the target systems to adjust to the changes.
- If an AS with the name default exists before upgrate, then accurate collection of measurment data for that AS cannot be guaranteed.
- The ACTIVE period for UI reports is not supported for any reports that are generated for the IPSG card.
Simplifying BIP (Board ID PROM) for EAGLE STP Boards (Release 23.1)
This feature changes the 7- and 8-digit serial numbers currently used to identify a board in the EAGLE to serial numbers that contain 7, 8, 11, 12, and 14 digits. The serial number is contained in the board ID PROM on each board in the EAGLE.
The 7- and 8-digit serial numbers are used on older systems and require no changes to support. The 11-digit serial number is presently used by Tekelec manufacturing, but was not fully supported by the EAGLE system software. The 12-digit serial number adds a special character to the serial number used by manufacturing. The 14-digit serial number uses four digits to show the year that the board was manufactured. All the serial number formats are compliant with the Year 2000 feature.
Table 5-18 shows the format of each of the five serial number formats.
Table 5-18 Serial Number Formats
| Serial Numbers | Formats |
|---|---|
|
7-digit serial number |
ywwxxxx |
|
8-digit serial number |
yywwxxxx |
|
11-digit serial number |
nnnyywwxxxx |
|
12-digit serial number |
nnnyyww*xxxx |
|
14-digit serial number |
nnnyyyyww*xxxx |
|
y = year digit (0 - 9) w = week digit (0 - 9) n = product identifier digit (0 - 9) x = serial number digit (0 - F hexadecimal) * = special character (0 - 9, a - z, or A - Z, alphanumeric characters) |
|
Hourly Status Message Report
The indicator INHAUDB has been added to the Condition Type field of the Hourly Status Message Report. This indicator shows that the user has manually turned off the alarms for this device. The date and time that the alarm for the device was turned off is displayed in the report. The report also includes the alarm status periodic reminder added to the end of the report to summarize the status of the alarms.
Output Example
RLGHNCXA03W 97-06-07 15:00:00 EST Rel 22.0.0
5023.0000 REPT COND CARD
"CARD 1201:,MTCEINT-0,,97-06-07,14:58:24,,,,"
"CARD 1202:0013,,SA,97-06-07,14:44:38,,,,**"
"CARD 1203:0013,,SA,97-06-07,14:44:38,,,,**"
"CARD 1204:0013,,SA,97-06-07,14:44:38,,,,**"
"CARD 1206:0013,,SA,97-06-07,14:44:38,,,,**"
"CARD 1207:0034,,NSA,97-06-07,14:52:56,,,,* "
"CARD 1208:0013,,SA,97-06-07,14:44:38,,,,**"
"CARD 1216:0013,INHAUDB,NSA,97-06-07,13:44:38,,,,"
"CARD 1101:0034,MTCEINT-0,NSA,97-06-07,14:52:56,,,,* "
"CARD 1115:0143,,NSA,97-06-07,14:57:52,,,,* "
;
RLGHNCXA03W 97-06-07 15:00:02 EST Rel 22.0.0
5034.0000 REPT COND ALARM STATUS
“ALARMS:INHIBITED,0,17,8”
“ALARMS:ACTIVE,2,0,0”
“ALARMS:TOTAL,2,17,8”
“ALARMS:STATUS,AUDIBLE,SILENT,SILENT”
The alarm status periodic reminder contains four fields, ALARMS:INHIBITED, ALARMS:ACTIVE, ALARMS:TOTAL, and ALARMS:STATUS.
The ALARMS:INHIBITED field shows the number of alarms of each type that have been turned off.
The ALARMS:ACTIVE field shows the number of alarms of each type that are active and not turned off.
The ALARMS:TOTAL field shows the total number of alarms of each type that the EAGLE has detected.
Following each of these fields are three numbers separated with commas. These numbers show the number of each alarm type the EAGLE has detected. The first number shows the number of critical alarms. The second number shows the number of major alarms. The third number shows the number of minor alarms.
The ALARMS:STATUS field shows whether the critical, major, and minor alarms are silent or audible.
In this example, the EAGLE has 17 major alarms and 8 minor alarms turned off, 2 critical alarms active for a total alarm count of 2 critical alarms, 17 major alarms, and 8 minor alarms. Only the critical alarms are audible.
Single Slot Enhanced DCM (Release 28.1) (IP7 Release 6.0)
The dual-slot DCM card (870-1945-03) occupies two slots on the EAGLE; the single slot EDCM (SSEDCM, 870-2372-01) card occupies only one slot. Unlike the DCM Card, the single slot EDCM card can be provisioned in any slot. Only IPLIMx and IPGWx applications are allowed to run on the single slot EDCM Card. The DCM card can always be hot-swapped with a single slot EDCM card.
Refer to the NSD Hardware Manual for current details of the SSEDCM.
Hardware Requirements
This release introduces a new DCM type family board called the Single Slot EDCM (SSEDCM). Just as the name implies, the SSEDCM card occupies only one slot in an EAGLE shelf, as opposed to the dual-slot DCM boards. The provisioning rules for a DCM type board allow provisioning of any slot where a DCM type board can physically be inserted.
SIP Application - FAX and MODEM URI Support and Configurable Thresholds (Release 46.0)
The SIP Application - FAX and MODEM URI Support and Configurable Thresholds feature adds support of FAX and MODEM as allowed schemes in SIP URI to perform Number Portability lookup on SIP INVITE message in the SIP application. The user can configure thresholds for the throughput limits. Alarms are raised based on the limits specified by the user.
SIP NP Feature SIPOPTS Enhancements
These SIP NP enhancements add new values GRNASD and RNGRNDN for the SIPOPTS Parameters RNFMT and NPRSPFMT to support new format options for the RN parameter and the Contact header URI in the SIP 302 response.
The chg-sipopts command was updated to support these enhancements.
See SIP Number Portability Configuration in Database Administration – Features User's Guide for more information.
SIP NP on SLIC Network Redundancy Enhancement (Release 46.5)
This feature introduces network communication redundancy on the SLIC card. Four network interfaces will support SIP - two for ExAP communication and two interfaces for signaling. One SLIC card running the SIP application can connect to two ExAPs and two signaling networks at the same time. Interface A/D is used for ExAP connectivity, and interface B/C is used for the signaling network.
Figure 5-20 SIP on SLIC Network Redundancy Model

See Database Administration - Features User's Guide for more information.
SIP Number Portability (Release 45.0)
The SIP Number Portability feature provides SIP-based Number Portability using the RxDB (RIDB or RTDB) of the EAGLE. This feature adds a SIP interface to allow SIP NP requests to be received by an EAGLE card and processed by the RxDB. A response is then returned to the requestor. A new SIPHC GPL supporting a SIP stack over TCP is added. The new SIPHC GPL runs on E5-SM8G-B.
The EAGLE supports configuring SIP cards with EPAP, with ELAP, or with EPAP and ELAP on the same system. The SIP Number Portability feature can co-exist with all other EPAP-based and ELAP-based applications. The SIP cards handle only SIP traffic. No other SCCP traffic is handled by the SIP cards.
SIP Performance
- TCP is the supported protocol.
- The supported rate is 500 TPS per card. Sending unsupported SIP messages may degrade this rate.
- The maximum traffic supported per card is 500 TPS. A customer provided load-balancer may be required, in front of the STP SIP cards, in order to load-share the traffic between the cards and the sites. For more information on load sharing, see the "SIP Redundancy" section in Database Administration Manual - Features.
- Card Protection/Traffic Protection is not guaranteed and may have unpredictable results if the traffic exceeds 500 TPS.
-
Note:
A UIM 1439 will alarm if SIP card reaches or exceeds 100% of capacity.
SIP Stack Improvements (Release 46.0)
The SIP Stack Improvements feature replaces the existing SIP stack with a faster and more stable SIP Stack into EAGLE.
SLAN on E5-ENET Assembly (Release 37.0)
Description
The SLAN on E5-ENET Assembly feature supports running the stplan application on the E5-ENET card.
The SLAN on E5-ENET Assembly feature allows the E5-ENET card to support the features currently implemented on the DCM card (SSEDCM, or EDCM-A assembly).
The E5-ENET card running the slanhc GPL and the stplan application is referred to as the E5-SLAN card.
Note:
The DCM, SSEDCM, EDCM-A, and E5-SLAN cards run the stplan application. The vwxslan application is no longer used.Note:
Hot-swapping the DCM and E5-SLAN cards requires cable adaptors.HIPR cards must be installed in each shelf where E5-SLAN cards are installed. At least two cards running the stplan application must be provisioned in the EAGLE 5 ISS to provide “n+1” redundancy. A maximum of 32 STPLAN/E5-SLAN cards can be provisioned.
If a shelf contains HMUX cards, then E5-SLAN cards must be provisioned in shelves adjacent to that shelf. The optimum configuration is to provision half of the E5-SLAN cards in the previous shelf and half in the next shelf.
The SLAN on E5-ENET Assembly feature allows the link speed and duplex configuration to be set either automatically or manually. The auto parameter in the ent-dlk command can be set to yes to enable auto-negotiation, which configures speed and duplex for the link automatically. The duplex and speed parameters in the ent-dlk command can be used to set duplex and speed manually.
If auto-negotiation is enabled, the E5-SLAN card operates at 12,000 TVG grants per second when the IP port operates at 100 Mbps full duplex, and at 1200 TVG grants per second when the IP port operates at 10 Mbps full or half duplex, or 100 Mbps half duplex.
Thermal management and alarming provisions are provided for the E5-SLAN card.
Feature Control Requirements
None.
Hardware Requirements
The SLAN on E5-ENET Assembly feature has the following hardware requirements:
- HIPR cards must be installed at card locations 9 and 10 in the shelf where the E5-SLAN card is installed.
- Backplane cable adaptors
Limitations
- The -m, -p, and -h suboptions of the -d option for the
netstatcommand are not supported for the E5-SLAN card. - The E5-SLAN card does not preserve memory across boots. The application will not remain intact across card boots.
- The performance of the E5-SLAN card is limited by the data rate of the Ethernet port and the capability of the external LAN/WAN.
SLS Bit Rotation on Incoming Linkset (Release 40.0)
The SLS Bit Rotation on Incoming Linkset (ISLSBR) feature allows the EAGLE 5 ISS to rotate the 4 least significant bits (LSBs) of the signaling link selection (SLS) field, according to the linkset of the incoming message. This ability allows traffic to be fairly distributed across links and linksets. If selected, this rotation applies to all ITU and ANSI messages.
Note:
ANSI messages use a 5 or 8 bit SLS value. This feature allows bit rotation for only 4 of the bits.This feature modifies only the link selection algorithm. The value of the SLS field is not changed.
SLS Bit rotation is performed only once for an ITU message. If both incoming and outgoing SLS rotation is selected for an ITU message, then incoming SLS rotation takes precedence over outgoing SLS rotation.
SMSREQ Handling for Migrated or Ported Subscribers (Release 41.1)
The A-Port, IGM, MNP CRP, and MT-based IS41 SMS NP features are enhanced to support MTP-routed SMSREQ messages. If the SMSREQ message cannot be processed by any of these features, then the SMSREQ is MTP routed.
SMS-MO Blocking SCCP Spoofing (Release 46.3)
The SMS-MO Blocking SCCP Spoofing feature allows a consistency check between the SCA (service center address) in the SCCP part and SMRPDA/SMRPOA in the MAP part in order to manage and prevent SMS fraud. These validations are provisioned using MAP parameter based routing above the existing TCAP based Routing and FLOBR.
SNMP Interface on EPAP (EPAP 16.0)
With the SNMP Interface on EPAP feature, the EPAP can be managed directly by an Element Management System (EMS) in the standard SNMP interface. The SNMP Interface on EPAP feature supports the following:
- Configuration of EMS is allowed with various parameters from the
epapconfigutility. - The EPAP sends SNMPv2c trap messages to the configured EMS on the basis of the configurable parameter SNMP Alarm Feed. If SNMP Alarm Feed is set to on, the traps are sent to the EMS. If SNMP Alarm Feed is set to off, the traps are not sent to the EMS. SNMP trap messages can be sent to a maximum of five EMSs.
- The EMS can receive and set the value of one MIB element resyncVar.
- The EMS can resynchronize its alarm database with the active alarms on the EPAP by sending a SET request to the EPAP to set the object value of resyncVar to 1.
All alarms can be reported via this SNMP Northbound Interface. Visual alarms are allowed in the GUI, and also reported via the SNMP Northbound Interface.
SNMPv3 support for interface towards OCEEMS (Release 16.2)
EPAP supports SNMPv3 security enhancement and user/group management, secure alarm synchronization with SNMPv3 Oracle Communications EAGLE Element Management System (OCEEMS), and traps tailored to SNMPv3. This version of the protocol introduces enhanced encryption and secured authentication mechanisms.
EPAP will interact with OCEEMS or other Network Management Systems (NMS) in the SNMP interface to send traps in SNMPv3 as well as existing the SNMPv2c mode. It also provides security services by User-based Security Model (USM) and View-based Access Control Model (VACM) in SNMPv3 mode.
Enhancement from SNMPv2c to SNMPv3 include:
- SNMP global mode - EPAP provides three different modes for SNMP support:
- SNMPv2c only
- SNMPv3 only
- Both SNMPv2c and SNMPv3
- SNMP configuration with various parameters from the epapconfig menu
- Trap forwarding to OCEEMS in the format of SNMPv3 as well as the existing SNMPv2c
- Alarm resynchronization between EPAP and OCEEMS in the format of SNMPv3 as well as the existing SNMPv2c:
- Supports SNMP GET and SET of the resyncVar MIB element
- SNMP v3 security model support:
- SNMPv3 views (Read/Write for EPAP MIB variables), groups and users management
See Administration Guide for more information.
Spare Point Code (Release 31.12)
The EAGLE ITU International/National Spare Point Code feature allows a network operator to use the same Point Codes across two networks (either ITU-I or ITU-N). The feature also enables National and National Spare traffic to be routed over the same linkset. The EAGLE uses the MSU Network Indicator (NI) to differentiate the same point code of one network from the other. In accordance with the SS7 standard, unique Network Indicator values are defined for ITU-I, ITU-N, ITU-I Spare, and ITU-N Spare Point Code types.
The EAGLE currently provides full support for four types of point codes:
-
ANSI, ITU-National (NI=10binary )
-
ITU-National 24-bit
-
ITU-International (NI=00 binary )
-
ITU National Spare PCs (NI=11 binary ) can be primarily supported via a combination of the following two items:
-
Support for ITU-National Spare can be set on a per linkset basis using the linkset NIS parameter. If set, the EAGLE will allow receipt of messages with NI=11binary on the designated linkset and will force all outgoing messages on that linkset to have NI=11binary.
-
The Duplicate Point Code routing feature, combined with the Multiple Point Code Support feature, can be used to create a separate routing group for a National Spare Point Code network.
While these two functions can be combined to support ITU National Spare Point Code routing, there are limitations described as follows:
-
The EAGLE cannot distinguish between messages with different network indicators received over the same linkset. For example, the EAGLE will route a message with DPC = 1-1-1 (NI=10binary ) the same way as a message with DPC = 1-1-1 (NI=11binary ).
-
Forcing the user to use the Duplicate PC Routing feature requires that all linksets in the system be placed in one of the defined groups.
The Spare Point Code Support feature addresses the above limitations. by The feature provides a new PC sub type named Spare. The spare point code supports the ITU-N Spare and ITU-I Spare Point Code feature.
Additionally, this feature requires a single linkset to support multiple outgoing network indicators (e.g. 11 binary, 00 binary ). In turn, messages are routed according to the Point Code on the outgoing node that corresponds to the associated network indicator.
Limitations
-
This feature does not allow the EAGLE to MTP convert between National and National Spare Point Codes. Likewise, this feature does not allow the EAGLE to MTP convert between International and International Spare Point Codes.
-
In the destination table, an ITU-I alias and an ITU-I Spare alias cannot be defined for the same Point Code, likewise an ITU-N alias and an ITU-N Spare alias cannot be defined for the same point code
-
The feature is not supported on the SEAS interface. Spare point codes are only supported for ITU point codes, and SEAS only supports ANSI point codes. Any Private ANSI point code provisioned using the standard EAGLE command line interface is not displayed by the SEAS VFY- command.
-
ITU National and ITU National Spare Point Code are implemented as separate network domains that can co-exist within the same STP.
-
Spare point codes are not supported for IPGWI sockets using TALI protocols. The spare point code feature may not be enabled if any application sockets have been provisioned on IPGWI cards.
-
The existing implementation of Gateway Screening does not support Group Code (Duplicate Point Codes). Gateway Screening will also not support PPCs.
-
The Spare Point Code and PPC prefix value, s- and p- do not apply to domain type point codes for ANSI and ITU-N24.
-
ITU-N and ITU-N24 Point Codes cannot co-exist as SID Destination True Point Codes and therefore ITU-N Spare and ITU-N24 Point Codes cannot coexist as SID Destination True Point Codes.
-
A single STPOPTS value (cnvcgdi) will be used to control message handling for ITU-I and ITU-I Spare messages when the CgPA PC does not have a required alias
-
A single STPOPTS value (cnvcgdn) will be used to control message handling for ITU-N and ITU-N Spare messages when the CgPA PC does not have a required alias
-
The existing implementation of the SRVSEL command interface to the SRVSEL table does not provide a way to separate MSU traffic for different ITU National Group Code networks. Therefore no provision is made for the SRVSEL command to control the separation of ITU spare and non-spare traffic. The SRVSEL table applies to the EPAP based features G-FLEX, INP, G-PORT, SMS Prepaid, and IS-41 to GSM Migration. Likewise, no provision is made for the GTTSEL command interface to the GTTSEL table to allow separation of ITU spare and non-spare traffic for EGTT, VGTT and MGTT.
Split Allowed CGPA Table (Release 22.0)
The Allowed CGPA screen has been changed in Release 22.0 to allow for different next screening values depending on the value of the routing indicator (ri) parameter. These options are summarized in Table 5-19.
Table 5-19 Next Screening Options for the Allowed CGPA Screen
| RI | NSFI |
|---|---|
|
GT, * |
STOP, TT |
|
DPC, * |
STOP, CDPA |
The messages can be screened on the routing indicator (RI) field. In previous releases, the routing indicator was included in the Allowed CGPA screening entry, but was not part of the screening process. This allowed only one message routing indicator value, or range of values, for each Allowed CGPA entry with a specific sr/ni/nc/ncm/sccpmt/ssn parameter combination. In Release 22.0, different routing indicator values can be specified for an Allowed SIO entry with a specific sr/ni/nc/ncm/sccpmt/ssn parameter combination, along with different next screening values for each entry. For example, the Allowed SIO screen in Release 22.0 can contain the following entries.
Output Example
RLGHNCXA03W 97-06-07 15:58:16 EST Rel 22.0.0
SCREEN = ALLOWED CGPA
SR NI NC NCM SSN RI SCCPMT NSFI NSR/ACT
IEC 240 001 010 012 DPC 017 CDPA NSR1
IEC 240 001 010 012 GT 017 TT NSR2
Split of Allowed SIO Table (Release 22.0)
The Allowed SIO screen has been changed in Release 22.0 to allow for different next screening values depending on the value of the service indicator (si) parameter. These options are summarized in Table 5-20.
Table 5-20 Next Screening Options for the Allowed SIO Screen
| SI | NIC | PRI | H0 | H1 | NSFI |
|---|---|---|---|---|---|
|
00 |
single value or wildcard |
single value, range, or wildcard |
single value, range, or wildcard |
single value, range, or wildcard |
DESTFLD, DPC, BLKDPC, STOP |
|
01, 02 |
single value or wildcard |
single value, range, or wildcard |
single value, range, or wildcard |
single value, range, or wildcard |
DPC, BLKDPC, STOP |
|
03 |
single value or wildcard |
single value, range, or wildcard |
Not Specified |
Not Specified |
CGPA, CDPA, DPC, BLKDPC, STOP |
|
04 - 15 |
single value or wildcard |
single value, range, or wildcard |
Not Specified |
Not Specified |
DPC, BLKDPC, STOP |
Also in Release 22.0, messages can be screened on the message priority (PRI) field. In previous releases, the message priority was included in the Allowed SIO screening entry, but was not part of the screening process. This allowed only one message priority value, or range of values, for each Allowed SIO entry with a specific sr/si/nic/h0/h1 parameter combination. In Release 22.0, different message priority values can be specified for an Allowed SIO entry with a specific sr/si/nic/h0/h1 combination, along with different next screening values for each entry.
S-Port Subscriber Differentiation (Release 42.0)
The Service Portability (S-Port) Subscriber Differentiation feature allows multiple routing numbers to be provided for a subscriber. This functionality allows different processing to be performed on different groups of subscribers.
This feature uses the Additional Subscriber Data (ASD) as the subscriber’s private routing number (for message relay features) and the Generic Routing Number (GRN) as the subscriber’s public routing number (for query/response features). If ASD is not provisioned, then subscribers follow standard S-Port processing using the GRN.
The feature overrides the S-Port application of the GRN by using the ASD, if present, for call flows resulting in message relay.
Feature Control Requirements
- FAK for Part Number 893-0379-01
- The S-Port feature (Part Number 893-0343-01) must be enabled before the S-Port Subscriber Differentiation feature can be enabled.
- A temporary FAK cannot be used to enable the S-Port Subscriber Differentiation feature.
- The S-Port Subscriber Differentiation feature cannot be turned off after it has been turned on.
- The INP feature (Part Number 893-0179-01) with the MR service, Info Analyzed Relay Number Portability feature (Part Number 893-0261-01), MO-based GSM SMS NP feature (Part Number 893-0194-01), MO-based IS41 SMS NP feature (Part Number 893-0195-01), or Prepaid IDP Query Relay feature (Part Number 893-0160-01) must be turned on before S-Port Subscriber Differentiation processing can occur.
SS7 Firewall Enhancements (Release 46.6)
The SS7 Firewall Enhancements feature is a combination of several enhancements for the SS7 Firewall feature. These enhancements include the following:
-
Display GTTSETIDX in RTRV-GTTSET command - Adds GTT set index (setdix) column to the
rtrv-gttsetcommand output. This allows GTT set information to be retrieved based on the GTT index number. Up to 7 setidx can be specified in the list. -
GTT Per Path Measurement feature enhancement -
-
RTRV-GTA should allow any combination of PKGTYPE, ACN, and OPCODE - The
rtrv-gtacommand allows any combination of the pkgtype, acn, and opcode parameters. -
Segmented XUDT first segment support in TOBR and MAP Based Routing - The TOBR feature is able to decode a partial TCAP segment in the first segment of a segmented XUDT message. It will try to decode the TCAP package Type with the ACN or Opcode, or both, and apply the TOBR feature on that MSU.
-
Traffic volume measurements on individual rules/GTTSets - Introduces two (2) measurement registers per GTTSet. One register shows MSUs that don't have any matching rule. The second shows all MSUs for which a matching rule was found and the rule has the option to count MSUs.
-
Treat differently by SCCP message type - Provides the ability to apply separate routing or security rules based on the SCCP message type.
SS7 Firewall on EAGLE (Release 46.3)
The SS7 Firewall feature provides a set of capabilities to monitor, throttle or validate messages. This feature enhances the existing FLOBR/TOBR/GTT Actions framework to support more parameters in the selection criteria (DN, IMSI, VLR Nb, etc.). This feature also creates a new logging engine to feed a "Network Security" log and adds Throttling to a destination feature.
See Database Administration - GTT User's Guide for more information.
SS7 Firewall - Stateful Applications (Release 46.6)
SS7 Firewall - Stateful Applications allows the Signaling Transfer Point (STP) to validate the messages coming in for a subscriber roaming out by validating them against the Visitor Location Register (VLR) the subscriber was last seen by the Home Location Register (HLR). Once the HLR provides a validity of the new VLR, the EAGLE then lets the message into the network. If the message is not validated, it is handled per configuration (either silent discard, fallback, or respond with error).
The interaction of the Stateful Applications card in EAGLE is depicted in the following figure. The message forwarding from LIM to SFAPP cards will only work with IPSG+GTT SLIC cards. For IPSG-only SLIC cards, messages will be forwarded to the SCCP cards, which will then forward the message to the SFAPP SLIC cards:
Figure 5-21 Call Flow for VLR Validation

As seen in the previous figure, VLR Validation uses the information stored in the HLR about the current VLR to validate the VLR from which the message is received.
Figure 5-22 Call Flow for Velocity Check Using ATI

As seen in the previous figure, Velocity Check using ATI uses the information stored in the HLR about the current VLR and the age of location parameter to identify if the new VLR is reachable from the current VLR, stored in HLR.
This use case is dependent on the validity of the information stored in the VLR and the T3212 timer (periodic update location timer). In case the time distance between two networks is less than the value of T3212 timer configured for the network, this use case test would provide false positives.
See Stateful Applications User's Guide for more information.
SS7 Firewall (Stateless Screening Enhancements) (Release 46.6)
The SS7 Firewall (Stateless Screening Enhancements) feature adds support for the following operations in MAP Based Routing:
- PurgeMS
- RestoreData
- Reset
- RegisterSS
- USSD-Request
- USDD-Notify
- SAI
- CheckIMEI
- PSL
- SubscriberLocationReport
- UpdateGPRSLocation
This feature also adds support for IMEI as a parameter. See Database Administration - GTT User's Guide for more information.
SS7 Message Rejection Due to Screening (Release 22.0)
The EAGLE produces these UIMs to alert the user that an MSU has been discarded because of gateway screening.
UIMs
-
UIM 1005 — GWS rcvd OPC that is not allowed
-
UIM 1006 — GWS rcvd DPC that is not allowed
-
UIM 1007 — GWS rcvd OPC that is blocked
-
UIM 1008 — GWS rcvd DPC that is blocked
-
UIM 1009 — GWS rcvd SIO that is not allowed
-
UIM 1010 — GWS rcvd a priority that is not allowed
-
UIM 1011 — GWS rcvd TFC, AFTPC not in routing tbl
-
UIM 1012 — GWS rcvd Clg Party that is not allowed
-
UIM 1013 — GWS rcvd Cld Party that is not allowed
-
UIM 1014 — GWS rcvd Translation Type not allowed
-
UIM 1015 — GWS rcvd SCMG with not allowed AFTPC
These messages cannot be received at the SEAC unless the SEAS port is configured to receive unsolicited system maintenance messages. In release 22.0, when any of these UIMs are generated, the REPT-SCRREJ message is sent to SEAS, regardless of the configuration of the SEAS port to alert the user at the SEAC that the EAGLE has discarded an MSU because of gateway screening.
This feature allows the user to limit how many of these UIMs are sent to the EAGLE terminals and how many REPT-SCRREJ messages are sent to SEAS. This limit is configured with the set-scrrej-prmtrs command to control the number of UIMs sent to the EAGLE terminals, and with the SET-SCRREJ-PRMTRS command function on the SEAS interface to limit the number of REPT-SCRREJ messages are sent to SEAS.
SS7 over High-Speed Signaling Link (Release 23.0)
The ATM high-speed signaling link feature introduces signaling links transmitting at 1.544 Mb/s. Before Release 23.0, the fastest transmission speed on a signaling link was 64 kb/s. This feature uses the ATM (asynchronous transfer mode) protocol to implement this feature. ATM is a specific packet-oriented transfer mode that uses an asynchronous time-division multiplexing technique to multiplex information flow in fixed blocks called cells.
Tekelec’s implementation of ATM differs from the Bellcore ATM model in these ways.
-
The AAL5CP protocol support (primarily segmentation and reassembly of user data PDUs) is provided by the hardware, from the AATM applique of the high-speed ATM signaling link card, not from the software. The AATM applique also provides CRC10 support for OAM F5 ATM cell flows.
-
The ATM driver is not a defined block in the protocol model, but is needed in the Tekelec implementation to control and interface with the AATM applique. The ATM driver provides the software interface to the AAL5CP hardware functionality. The ATM driver also provides the ATMM (ATM layer management) functions that are supported in the EAGLE.
-
As a part of providing new ATM (MTP-level 2 equivalent) functions into the existing EAGLE software (based on MTP-3 and MTP- 2, not MTP-3 and SAAL), some of the interfaces to and from MTP level 3 are to and from the MAAL (management ATM adaptation layer), rather than the SSCF (service specific coordination function) handling all MTP-3 interaction.
SS7-Over-IP Gateway for Point-to-Point Links (IP7 Release 1.0)
This feature allows the use of an IP network in place of point-to-point SS7 links to carry SS7 MSUs. For example, the C links between a mated pair of STPs or B/D Quad links between STPs can be replaced by an IP transport network with gateway STPs deployed on both ends of the link. The gateway converts the SS7 MSUs to IP packets on one end of the link and IP packets to SS7 MSUs on the other end of the link. Full MTP level 3 functionality is provided with this feature.
Figure 5-23 STP Connectivity via MTP over IP

This feature provides single TCP/IP point-to-point connectivity by way of a new GPL, IPLIM, running on the DCM which, together with the hardware, provides a TCP/IP point-to-point connection to carry SS7 traffic.
To provide point-to-point connections, a number of administration steps must be performed, as follows:
-
Links, link sets, destinations, and routes to those destinations via the existing EAGLE SS7 administration capabilities must be configured.
-
Socket connections that should be created at each IPLIM card must be configured.
Unlike the point-to-multipoint configuration, the user is not required or allowed to configure SS7 Routing Key associations for IPLIM socket connections. A single socket exists on the DCM card running the IPLIM application. All SS7 traffic is carried over the single socket.
SS7 SCCP-User Adaptation Layer (SUA) Request for Comment (RFC) (Release 31.10)
The current SUA Draft Version 3 support on the IPGWx GPL will be enhanced to comply with SUA RFC with the following feature highlights:
-
SUA Draft Version 3 support on the IPGWx GPL is REPLACED with support for SUA RFC
-
Support SCCP Connectionless messages via SUA CLDT and CLDR. Connection Oriented messages are not supported
-
Support SUA Signaling Network Management Messages
-
Limited support for Routing Context - up to 4 Routing Contexts per ASP (SUA and M3UA).
Hardware Requirements
The EDCM (single-slot) P/N 870-2372-01 Rev E is required for SUA RFC.
Limitations
-
The version of SUA implemented in this release is NOT backward compatible with the SUA version currently available on EAGLE releases.
-
Only the Connections Message transfer part of the SUA protocol is supported for class 0 and class 1 SCCP messages.
-
Limited support for Routing Context - up to 4 Routing Contexts per ASP (SUA and M3UA).
-
To remove a routing context from a routing key, the routing key must be deleted and re-entered.
Standalone PDB on EPAP (EPAP 16.0)
This enhancement allows the EPAP to operate in a standalone mode with only the Provisioning Database (PDB). An EPAP operating in standalone or PDB-only mode runs on a single E5-APP-B server. Geographical redundancy is permitted, which allows the Active and Standby PDB in different locations. An EPAP can operate without a local mate. This enhancement also increases the PDBI performance.
EPAP operating both PDB and Real-time Database (RTDB), or Mixed EPAP, continues to be available. EPAP operating in standalone mode, or PDB-only mode, is optional and must connect to a non-provisioning EPAP with RTDB to load the EAGLE Service Module cards. The PDB-only EPAP software supports all interfaces currently available in Mixed EPAP configurations related to PDB or Operations and Maintenance (O & M). Both mixed EPAP mode and standalone (PDB-only) mode support a maximum of 22 non-provisioning sites (44 servers). When PDB and RTDB coexist on the provisioning EPAP pair, the limit increases to 48 servers.
STC on E5-ENET Assembly (Release 37.0)
Description
The STC on E5-ENET Assembly feature supports the use of the E5-ENET card as an STC card running the eroute application.
The STC on E5-ENET Assembly feature allows the E5-ENET card to support the functions currently implemented on the STC card (SSEDCM, DCM, or EDCM-A assembly) for the EAGLE 5 Integrated Monitoring Support feature.
The E5-ENET card running the erthc GPL and the eroute application is referred to as the E5-STC card.
Because the SSEDCM STC card and the E5-STC card are both provisioned with card type stc and the eroute application, the two cards can be “hot-swapped” without re-provisioning the card information in the system.
Note:
Hot-swapping the SSEDCM and E5-STC cards requires cable adaptors.A minimum of two cards running the eroute application must be provisioned in the EAGLE 5 ISS to support the EAGLE 5 Integrated Monitoring Support feature (“n+1” to provide redundancy). A maximum of 32 STC/E5-STC cards can be provisioned.
HIPR cards must be installed in each shelf where E5-STC cards are installed.
If a shelf contains HMUX cards, then E5-STC cards must be provisioned in shelves adjacent to the shelf that contains the cards being monitored. The optimum configuration is to provision half of the E5-STC cards in the previous shelf and half in the next shelf.
If IP signalling links are being monitored, then only single-slot STC cards can be provisioned. HIPR cards must be used in the shelves where the IP links are located.
The E5-STC card operates at 12,000 TVG grants per second when the IP port operates at 100 Mbps full duplex, and at 1200 TVG grants per second when the IP port operates at 10 Mbps full or half duplex, or 100 Mbps half duplex. The E5-STC card is preconfigured to use auto-negotiation to set duplex and speed automatically.
Thermal management and alarming provisions are provided for the E5-STC card.
Feature Control Requirements
None.
Hardware Requirements
The STC on E5-ENET Assembly feature has the following hardware requirements:
- Two HIPR cards must be installed in the shelf where the E5-STC card is installed.
- Backplane cable adaptors
Limitations
The STC on E5-ENET Assembly feature has the following limitations:
- The suboptions {-m, -p, -h} of the -d option for the
netstatcommand are not supported for E5-STC card. - The E5-STC card does not preserve memory across card boots: therefore, the application does not remain intact across card boots.
- The performance of the E5-STC card is limited by the data rate of the Ethernet port and the capability of the external LAN/WAN.
STP LAN Feature (Release 20.0)
The EAGLE STP LAN feature allows the EAGLE to support a TCP/IP connection from any interface shelf to external hosts. Message signal units (MSUs) processed by the EAGLE can be copied and directed through the LAN interface to an external server or microcomputer application.
The STP LAN feature is an optional feature that is off by default. To use the STP LAN feature, it must be turned on by entering the appropriate command. Once this feature is turned on, it cannot be turned off.
This feature requires a new circuit card, the application communication module (ACM) card. The ACM card provides an Ethernet interface at the interface shelf backplane and the processing power required to support message encapsulation and TCP/IP support.
The Ethernet connection uses an adapter that is connected to a single port media access unit (MAU). The MAU is attached to the backplane interface connector of the ACM and supports standard Ethernet function.
From the MAU, the user may attach any compatible host system. The host system must be using TCP/IP as the higher layer protocol and must support 10BASE2 Ethernet as the transmission method.
The EAGLE software on the ACM card receives SS7 MSUs from the LIMs and ASM-SCCP cards and copies those MSUs into memory on the ACM card. The copied MSU is encapsulated and transmitted using TCP/IP packets and Ethernet to the host computer. The host computer is responsible for reassembling the original message and processing the data.
This feature is designed to provide an open system architecture, allowing third parties to design applications that can be attached as adjuncts to the EAGLE STP.
The gateway screening feature provides a copy function. When an MSU passes all screening criteria, the MSU is allowed to pass through the EAGLE STP out to the SS7 network. With the copy function, the MSU is copied, and the copy is sent through the STP LAN interface to a host application. This allows the host to track which MSUs from an external network were allowed to pass through the EAGLE.
The entire MSU is copied, including the MTP, which allows the host application to process the entire message. Total octet counts, including MTP level 2 and level 3, can be tallied and used for a variety of external measurements.
Messages from an X.25 signaling link reflect the translated message. The message is passed to the interface, and the screening and copy functions for an X.25 packet are invoked, after the EAGLE has completed protocol conversion. The result is an SS7 message that can be processed by the external application.
One ACM card is capable of servicing a maximum of 30 link interface modules (LIMs), regardless of the LIM type. This allocation is determined by the EAGLE’s internal load balancing algorithm that is capable of reassigning LIMs to other ACM cards in the event an ACM card should fail, or if the traffic rate to a single ACM changes significantly.
Typically you should provision extra ACM cards for redundancy. By provisioning extra ACM cards, the load balancing software ensures that when an ACM card fails, the LIMs assigned to the failed ACM card are reassigned to another ACM card, providing it has been configured. The EAGLE STP can support up to 32 ACM cards.
The IP addresses of adjacent hosts are entered into the EAGLE by using the EAGLE database administration commands. The EAGLE also provides load balancing for all ACM cards. A threshold is set through the database administration commands for each card, which determines when the EAGLE begins shedding traffic from the specified ACM card and redistributes that traffic to another ACM card.
This method of load balancing allows the user to configure each ACM card with a threshold, and provides an automatic mechanism by which traffic can be evenly distributed over multiple ACM cards. In addition to load balancing, this feature also reassigns traffic when an ACM card fails, so that all traffic can still be supported even when an ACM card fails. The ACM cards are capable of handling approximately 400 messages per card.
STPLAN Port to DCM (Release 26.0)
This feature ports existing STPLAN functionality to the DCM (Database Communications Module) hardware platform. The DCM provides the EAGLE with two 10/100 Base-Tx IEEE 802.3/Ethernet ports capable of carrying IP traffic.
This feature provides:
-
the same functionality as STPLAN on ACM
-
the same command interface
-
the same network interfaces (single 10BaseT port; no 100BaseT)
-
the same provisioning rules as for the ACM
Note:
The DCM is NOT a drop-in replacement for ACM. If a DCM is used as a replacement for an ACM card, the replacement is not a “plug-in” type replacement. The STPLAN card and datalink must be reprovisioned. Also, fans and a new GPL for the DCM are required.
Hardware Requirements
The DCM card currently takes up two slots in the EAGLE shelf card cage due to the large heat sink on the top of the DCM card. Because of this, the DCM cannot be provisioned in any arbitrary slot. Because certain slots in the card cage are adjacent to the cage sides, and/or are adjacent to metal supports welded into the card cage, these slots cannot be used to house a DCM card.
Also, the DCM card requires a substantial amount of power. Due to the way the EAGLE fuses power pairs of card slots, the DCM should always be provisioned into an odd-numbered card slot. For example, fuse 1A provides power to both slots 1101 and 1102. The combined current draw for both of these slots must not exceed 3A or the fuse may blow. Inserting a DCM into slot 1102 when there is another card in 1101 could cause the total current requirements for both of these slots to exceed 3A.
Additionally, the shelf equipped with the DCM card must be equipped with fans in order to keep the card from overheating.
Fan Assembly
The fan assembly is provided with the EOAP and is also a necessary item for the DCM.
Note that the airflow provided by the Fan Assembly is approximately 100 cubic feet per second.
STPLAN SSEDCM Capacity Increase (Release 34.0)
Description
This feature allows the user to select either 10 Mbps or 100 Mbps for the data link speed of the Ethernet connection on the Single Slot Enhanced Database Communication Module (SSEDCM) STPLAN card.
Hardware Requirements
The VXWSLAN card is required for 100 Mbps data links.
STPLAN with Default Router (Release 23.0)
The STPLAN application allows the user to selectively copy received messages to a remote host for further processing. The external link consists of an Application Communication Module (ACM) equipped with an Ethernet interface using the TCP/IP protocol to communicate to an external processing device. Each ACM card supports a single destination host. In previous releases, each ACM and corresponding host had to be in the same network. This feature allows messages to be sent to a remote host on a different network using a TCP/IP router between the ACM and the corresponding host. Messages destined for a host in a different network or subnetwork are sent to the default router for routing. Messages destined for a host that is in the same network as the TCP/IP data link is not sent to the router but is sent directly to the remote host. The router is not part of the EAGLE.
Figure 5-24 shows an example of using a router with the STPLAN feature. ACMs 1 and 2, with IP addresses 193.4.202.50 and 193.4.202.57, need to route their traffic to the remote host at IP address 200.11.202.44. The ACMs and the remote host are in two different networks, the network ID of the ACMs is 193.4.202 and the network ID of the remote host is 200.11.202. The EAGLE can only connect to TCP/IP nodes that are in the same network as the EAGLE. A TCP/IP router is placed in between the EAGLE and the remote host. The TCP/IP router is located in the same network as the EAGLE, with the IP address of 193.4.202.87. The messages can now be sent to the remote host through the TCP/IP router.
Figure 5-24 STPLAN Router Example

The EAGLE requires that a default router be entered when the class and network ID of the data link’s IP address and the host’s IP address do not match or when subnet routing is used. The EAGLE cannot tell whether the user has deployed a large network or is using subnet routing. In a large network, no TCP/IP routers are required because all the nodes are directly connected to a single Ethernet network as shown in Figure 5-25.
Figure 5-25 STPLAN in a Large Network

If a user is using subnet routing and therefore multiple Ethernet networks, TCP/IP routers are required and must be configured in the EAGLE as shown in Figure 5-26.
Figure 5-26 STPLAN Network with Subnet Routing

The EAGLE cannot distinguish between a large network and the use of subnet routing, and cannot detect the omission of a TCP/IP router. For example, the IP addresses of the TCP/IP data links and the remote node are the same in Figure 5-25 and Figure 5-26. In Figure 5-25, the remote node is in the same network as the TCP/IP data links, so no TCP/IP router is needed. In Figure 5-26, the user is using subnet routing. The remote node is in one subnetwork, and the TCP/IP data links are in another subnetwork. Even though the network portion of the IP addresses of the TCP/IP data links and the remote node are the same (93, a Class A IP address), a TCP/IP router is required because the user is using subnet routing.
If, when the user is configuring STPLAN according to the network in Figure 5-26, the TCP/IP router is not configured with the ent-ip-node command, the EAGLE will not detect that the TCP/IP router has been omitted. No warnings will be given that the TCP/IP router has been omitted. The data link will be unable to function since it will not be able to connect to the TCP/IP node. The EAGLE sees the remote node as a TCP/IP node in the same network as the TCP/IP data links, because of the class of the IP addresses, and does not require the user to specify the iprte parameter of the ent-ip-node command.
SUA DAUD with SSN Support (Release 37.0)
Description
The SUA DAUD with SSN Support feature allows the EAGLE 5 ISS to update SCCP cards on the status of remote subsystems connected to the EAGLE 5 ISS and to use destination state audit (DAUD) messages that contain the ssn parameter to query the status of any subsystem.
The SUA DAUD with SSN Support feature enables to the EAGLE 5 ISS to perform the following functions:
- Update the SCCP cards with the status of remote subsystems to indicate whether the subsystems are allowed or prohibited
- Determine the status of any subsystem using destination audit (DAUD) messages that contain the ssn parameter.
When a node for a remote subsystem becomes available or unavailable, then the SUA DAUD with SSN Support feature allows the MAP table, maintained on the EAGLE 5 ISS SCCP cards, to be updated with the new status.
When a DAUD message containing an ssn parameter is sent over an SUA association to the EAGLE 5 ISS, Gateway Screening is performed by a card that contains the SS7IPGW, IPGWI, or IPGHC GPLs. The message is then sent to the SCCP card to query the availability status of the subsystem. The EAGLE 5 ISS sends one of the following responses based on the subsystem status:
- Status is available—Destination Available (DAVA) message
- Status is unavailable—Destination Unavailable (DUNA) message
- Status cannot be determined—Subsystem Status Unknown error message
Feature Control Requirements
None.
Hardware Requirements
None.
Limitations
- DAUD messages that contain the SSN parameter are not subjected to the Gateway Screening service.
- Subsystem status updates are implemented only when the route key is full SCCP (DPC-SI[3]-SSN). If a subsystem is present on a remote ASP connected by an AS that has only DPC or DPC-SI route key, then the IPGWx code does not send updates on the status for the remote subsystem to the SCCP management module.
Support >25 SCCP cards with EPAP T1200 application server (Release 42.0)
The Support >25 SCCP cards with EPAP T1200 application server allows up to 32 SCCP cards to be supported when any EPAP-based feature is turned on and an EPAP T1200 application server is used. This feature also increases the system SCCP transactions per second (TPS) to (Maximum card TPS * 32 cards).
This functionality impacts the TPS quantities implemented by the E5-SM4G Throughput Capacity feature. Table 5-21 shows the revised TPS capacities for each E5-SM4G Throughput Capacity quantity.
Table 5-21 TPS Capacities
| Feature Quantity Part Number | Maximum TPS Capacity per E5-SM4G Card | Maximum System TPS Capacity* |
|---|---|---|
| 893-0191-01 | 3125 |
75,000 TPS with one or more EPAP-related features and 24+1cards 96,875 TPS with one or more EPAP-related features enabled and 32 cards |
| 5000 |
150,000 TPS with no EPAP-related or ELAP-related feature traffic and 31+1 cards 120,000 TPS with G-Flex and the ANSIGFLEX STP option and 24+1 cards 155,00 TPS with G-Flex and the ANSIGFLEX STP option and 31+1 cards (EPAP running on T1200 AS) 40,000 TPS with ELAP and 8+1 cards 85,000 TPS with ELAP and 17+1 cards |
|
| 893-0191-02 | 6800 |
210,800 TPS with no ELAP-related or without EPAP-related feature traffic and 31 + 1 cards 163,200 TPS with one or more EPAP-related features and 24+1 cards 54,400 TPS with ELAP and 8+1 cards 115,600 TPS with ELAP and 17+1 cards |
*32 cards implies an N+1 configuration, so 31 cards are used for calculating actual TPS capacity.
Support 12 Million Ported Numbers (Releases 24.0, 25.0)
This feature is not supported in initial shipments of Release EAGLE 25.0. Tekelec will issue a notice when the feature becomes available.
Note:
For Release 24.0, the EAGLE supports only 4 million ported telephone numbers.
For the EAGLE database to contain up to 12 million ported telephone numbers, six lnp 4digit database objects must be in the database. Each lnp 4digit database object consists of two tables, one in the current partition and one in the backup partition of the database. The EAGLE database currently contains one lnp 4digit database object containing up to two million ported telephone numbers. This database object contains the database tables named lnp_4dig.tbl and lnp_4dig.bkp.
Refer to the Database Administration Manual - LNP and the LNPDatabase Synchronization Manual for the current details on this feature.
Support 22 Non-Provisionable EPAP Nodes (EPAP 13.0)
EPAP supports two provisionable EPAP nodes feeding up to 22 non-provisionable EPAP nodes. Each EPAP node contains two EPAP servers, or a total of 48 EPAP servers. The provisioning server should be a T1200 AS, and the non-provisioning EPAPs can be either T1000 or T1200 ASs
Hardware Requirements
A T1200 Application Server
Support Changing the Linkset Name (Release 28.0)
With this feature, the EAGLE supports changing the linkset name via an EAGLE terminal or SEAS, without having to delete or change any other data associated with the linkset (e.g. ent-ls command parameters, links, routes).
The ability to change the linkset name via SEAS is supported via the following methods:
-
A supplier-specific parameter for the
chg-lsandchg-gtwylscommands -
Flow-through
All EAGLE data that referenced the old linkset name will now reference the new linkset name, except for old entries in the security log.
Support CHG-GTT to change the GTA (Release 35.0)
Description
The Support CHG-GTT to change the GTA feature enhances the chg-gtt and chg-gta commands to a GTT or EGTT range to be extended or reduced with a single command instead of deleting the original range and entering a new range.
For example, extending the range 5551234-5554567 to 5551234-5559999 can be performed in one command, using the chg-gtt or chg-gta command.
Likewise, reducing the range 5551234-5552999 to 5551234-5554567 can be performed in one command, using the chg-gtt or chg-gta command.
Hardware Requirements
The Support CHG-GTT to change the GTA feature has no hardware requirements.
Limitations
The Support CHG-GTT to Change the GTA feature has the following limitations:
- Range consolidation or 'self-healing' ranges, (5551234-5554567 and 5554668-5559999, for example) remain two entries. A user can delete 5554668-5559999, then enter
chg-gttfor 5551234-5554567 to be changed to 5551234-5559999, but this action requires two commands. - Overlapping ranges are rejected, (5551234-5554567 and 5557000-5559999, for example). The user cannot use
chg-gtaon the first entry such that the EGTA is greater than 5556999, because it would create overlapping GTT entries. The same applies for single GTT entries.
Support CRP check for SRI_SM using TCAP digits (Release 43.0)
The Support CRP check for SRI_SM using TCAP digits feature allows SCCP or TCAP MSISDN digits of SRI_SM messages to be used as the Directory or Dialed Number (DN) for MNP Circular Route Prevention (MNPCRP) processing performed by the MT-Based GSM SMS NP feature.
If the TCAP MSISDN is used as the DN, a Home Routing Number (RN) match is found in the incoming TCAP MSISDN digits, and the SRI_SM message is to be relayed, then the RN digits from the TCAP MSISDN are stripped before relaying the message to the Home Location Register (HLR).
Support FastCopy on IPGW (Release 42.0)
The Support FastCopy on IPGW feature provides support for monitoring M3UA and SUA traffic on E5-ENET cards running the IPGHC GPL using Fast Copy-based or STC monitoring.
Support for 16 GTT Lengths in VGTT (Release 41.0)
The existing VGTT feature is enhanced to allow provisioning of 16 different GTT digit string lengths per translation type in a GTT set.
Feature Control Requirements
Feature control requirements for the Support for 16 GTT Lengths in VGTT feature include:
- The VGTT feature must be turned on before the Support for 16 GTT Lengths in VGTT feature can be enabled.
- A FAK for part number 893-0248-01
- A temporary FAK cannot be used to enable the feature.
- The feature cannot be turned off after it is turned on.
Support for 32 Prepaid SMS Intercept Platforms (Release 37.0)
Description
The Support for 32 Prepaid SMS Intercept Platforms feature enhances the capability of the EAGLE 5 ISS to support routing from 3 to a maximum of 32 Intercept Platforms and increases the number of Prepaid Portability Types by the EPAP to 32 to specifically identify a subscriber with an SCP.
The Support for 32 Prepaid SMS Intercept Platforms feature increases the number of Prepaid Portability Type (PPT) subscribers and Intelligent Network (IN) SCP Point Code + Routing Indicator (PC + RI) translations that can be supported by the Prepaid SMS Intercept Phase 1 (PPSMS) feature to 32. Each translation corresponds to an IN platform and can be either ITU-N, ITU-I or a combination of the two.
Any subscriber that is not one of the 32 PPTs is considered to be a postpaid/contract subscriber.
The Support for 32 Prepaid SMS Intercept Platforms feature allows any Mobile Station Integrated Services Digital Number (MSISDN) in the RTDB to be associated with any of the 32 PPTs. Each PPT can then be associated with any of the IN platforms.
Loadsharing can be performed across 8 of the IN platforms, using the MAP and MRN tables. If the Transaction-Based Weighted GTT feature is turned on, then loadsharing can be performed across all 32 platforms.
If the Flexible GTT Loadsharing (FGTTLS) feature is turned on, then lookup in the MAP or MRN table is performed using the set ID (SETID) obtained from the PPSOPTS table. If the FGTTLS feature is turned off, then lookup is performed on only the default MAP or MRN set.
Note:
The Support for 32 Prepaid SMS Intercept Platforms feature removes the dependency of the PPSMS feature on the G-Port feature. PPSMS can now be enabled without enabling G-Port.Feature Control Requirements
The Support for 32 Prepaid SMS Intercept Platforms feature is enabled when the PPSMS feature is enabled. The G-Port feature does not have to be enabled before enabling the PPSMS feature.
Hardware Requirements
None.
Limitations
None.
Support for 32 Prepaid SMS Intercepts (EPAP 9.0)
Description
The Support for 32 Prepaid SMS Intercepts feature increases the number of supported Prepaid SMS Intercepts from 8 to 32.
Supported GTT (Global Title Translation) destinations have been expanded to 32, and IN SCP (Intelligent Network Service Control Point) platforms and EPAP portability types have been expanded to 32 from 8.
The PPSMS (Pre-paid Short Message Service) Phase 1 feature uses a G-Port DN portability type (PT) field to identify the types of prepaid subscribers whose originated short messages (as part of SMS) need to be intercepted and forwarded to a corresponding intelligent network platform for verification.
In EPAP 9.0, the PPSMS Phase 2 feature expands the PT range to support 32 types of prepaid subscribers.
For PPSMS, the PT parameter on the ent_sub, upd_sub, and rtrv_sub commands identifies a DN as one of 32 types needing PPSMS intercept.
Hardware Requirements
None.
Limitations
None.
Support for 2000 ITU Links per Node (Release 35.1)
Description
The Support for 2000 ITU Links per Node feature increases the total capacity of an EAGLE 5 ISS node from 1500 to 2000 links.
Note:
Although the Support for 2000 ITU Links per Node feature increases the total capacity of the node, the increase applies to ITU links only. The maximum number of ANSI links that can be supported by the node remains 1500.
This feature requires a Feature Access Key.
Hardware Requirements
The Support for 2000 ITU Links per Node feature has the following hardware requirements:
-
HIPR cards installed on every provisioned shelf in the system
-
The following link/card counts are supported:
-
Maximum 115 LIM-ATM cards
-
Maximum 100 IPLIM cards
-
Maximum 64 IPGWx cards
-
Maximum 64 SE-HSL links
-
Limitations
The Support for 2000 ITU Links per Node feature has the following limitations:
-
This feature is supported for ITU links only. STP-LAN and ANSI links are not supported.
-
The following cards are not supported for ITU configurations above 1500 links/node: MPL, MPL-T, LIM-ATM.
-
The following cards are not supported for any configuration above 1500 links/node: LIM-DS0, LIM-OCU, LIM-V.35, LIM-AINF, LIM-ILA, LIM-EILA
Support for 2800 Provisioned Links Per Node (Release 41.1)
The Support for 2800 Provisioned Links per Node feature extends the Large System # Links feature to allow up to 2800 SS7 links to be provisioned on an EAGLE 5 ISS node.
Current limits on the maximum number of cards and links for each application continue to be supported as shown in Table 5-22.
Table 5-22 Links and Cards Limits per Application
| Application/GPL | Maximum Number of Cards | Maximum Number of Links/Card |
|---|---|---|
| IPSG | 100 (E5-ENET) | 32 |
| IPLIM | 100 (E5-ENET) | 16 |
| IPGW | 125 (E5-ENET) | 1 |
| SS7 (ANSI/ITU) |
250 (E5-E1T1) 125 (HC-MIM) 64 (HC-MIM) |
32 (E1/T1) 64 (E1/T1) 2 (SE-HSL) |
| ATM | 90 (E5-ATM) | 2 |
| VSCCP | 32 | N/A |
| GLS | 8 | N/A |
| STPLAN | 32 | N/A |
Feature Control Requirements
- The Large System # Links feature (Part Number 893-0059-11) must be enabled
- If any card other than those provided in the Hardware Requirements section is present in the system, then the feature cannot be enabled.
- This Large System # Links feature is an enable-only feature. Once enabled, the default status of the feature is ON.
- The feature cannot be turned off after it is enabled.
- A temporary FAK cannot be used to enable the feature.
Hardware Requirements
- The following cards are supported with 2800 links on an EAGLE node:
- HC-MIM
- E5 E1/T1
- E5-ATM
- E5-SM4G
- E5-ENET
- E5-OAM
- HIPR
- SLAN (SSEDCM and E5-SLAN)
- STC (SSEDCM and E5-STC)
- MCPM
- IPSM/E5-IPSM
- TSM/E5-TSM (for GLS)
If any other card is installed after the feature is enabled, then the card is auto-inhibited.
- The active and standby OAM cards must be based on E5-OAM.
Limitations
Certain card types and link types combinations prevents achievements of 2800 links capacity. Refer to Table 5-22 for the current limits on card and link types.
Support for IP7 8.0 Gateway Features (EAGLE Release 30.0/IP7 Secure Gateway Release 8.0)
Description
EAGLE Release 30.0 supports the feature content of IP7 Secure Gateway Release 8.0 (i.e. SCTP Checksum Update, M3UA Protocol Enhancements), as well as all IP7 content supported by EAGLE Release 29.x.
Support for IPSG M3UA and SCTP Graceful Shutdown (Release 41.0)
The Support for IPSG M3UA and SCTP Graceful Shutdown feature consists of two aspects:
- M3UA Graceful Shutdown
The ipsg application is updated to increase the shutdown timer to 2 seconds, which allows the ASP to deplete all the messages from its queue before the ASP is brought down. The M3UA software is also enhanced to progress the shutdown when a designated response is received from a peer.
- SCTP Graceful Shutdown
SCTP functionality of the ipsg application is updated to allow manual initiation of graceful shutdown for an M3UA association.
Support for LSMS Audit Enhancements (Release 26.1)
LSMS users need a method of auditing locally provisioned data as well as data that is sent from the NPAC to the LSMS and subsequently sent to the EAGLE. Currently the following data cannot be audited from the LSMS and raises concerns about database consistencies.
-
Default GTT
-
Override GTT
-
NPA-NXX Split Data
This feature provides support for the LSMS audit of default GTT, override GTT, and NPA-NXX split data residing at the EAGLE. The LSMS audits the data, which is locally provisioned at the LSMS, against the data at the EAGLE LNP databases. EAGLE support allows LSMS retrieval of the data from the EAGLE database. (The LSMS will offer a mechanism to reconcile any discrepancies detected.)
In previous releases, even though the EAGLE allows the LSMS to provision Default GTT, Override GTT, or service provider database entries, it provided no mechanism to allow the LSMS to retrieve the DB entities that it has provisioned. This hampered the LSMS from determining exactly what was present in the EAGLE LNP DB for these entity types: the LSMS could add and delete these entity types, but could not retrieve them.
This feature rectifies this situation by adding the following new commands to facilitate additional auditing capabilities at the LSMS:
-
vfy-lnp-6ddt -
vfy-lnp-lrnovr -
vfy-split-npa
These commands are used similarly to the existing vfy-lnp-10dt command:
-
They are sent by the LSMS to the EAGLE via the OAP across the OAP↔EAGLE serial interface (also known as the "2 TN/sec channel," or the "slow channel").
-
They support retrieval of a single DB entity (see section 3.1.2 on page 13)
-
The command response is returned to the LSMS via the OAP, and is formatted similarly to the
vfy-lnp-10dtoutput (i.e. machine-readable).
See Component Interaction Scenario more information on these commands.
Auditing the EAGLE via High-Speed Audit
EAGLE Release 25.0 introduced a new feature, "Enhanced Bulk Download & Audit," which allows the LSMS to audit the subscription component of the EAGLE LNP DB at a very high speed, using an ethernet connection that directly connects the LSMS and EAGLE. This audit proceeds as follows:
-
LSMS tells EAGLE, via the ethernet connection, what range of subscriptions are to be returned. A starting and ending NPANXX is specified, and all subscriptions provisioned within that range are returned.
-
The BLM card on the EAGLE (which has a complete copy of the EAGLE LNP DB resident in its RAM memory) retrieves each subscription in the start/end range from its database, computes a checksum for the subscription, and returns the subscription's TN (i.e. its “key”) and computed checksum to the LSMS, again using the ethernet connection
-
LSMS computes a checksum for each of the requested subscriptions, and then compares them against the checksum returned by the EAGLE:
-
Matching checksums indicate that the subscription information on the EAGLE exactly matches the information on the LSMS.
-
Mismatching checksums indicate that the EAGLE has the subscription in its database, but that one or more attributes of the subscription (e.g. LRN) are different. The LSMS should update the subscription information in the EAGLE to bring the EAGLE into sync with the LSMS.
-
If the EAGLE does not return a TN/checksum pair for a subscription that the LSMS has, this indicates that the EAGLE is missing the subscription. The LSMS should add the subscription to the EAGLE database.
-
If the EAGLE returns a TN/checksum pair for a subscription that the LSMS does not have in its database, this indicates that the EAGLE still has a subscription that should have been deleted. The LSMS should delete the wayward subscription from the EAGLE's database.
-
The Support LSMS Audit Enhancements feature also allows auditing, via the high-speed ethernet link, of the EAGLE's database components:
-
default GTT (NPANXX)
-
override GTT (LRN)
-
NPA split
The auditing of the default GTT, override GTT, and NPA split database entities takes place in a manner similar to that described above for subscriptions, i.e. LSMS will request checksums for a range of entities, and the EAGLE returns the information (DB entity key/checksum) via the high-speed ethernet connection.
Component Interaction Scenario
As mentioned, the new auditing and provisioning capabilities that these features provide can take place over either the OAP serial channel, or over the high-speed IP channel. The following scenarios describe the sequence of events that occur over each.
New Audit Capabilities via OAP Serial Channel
In the following list, the item numbers correspond to the circled numbers in Figure 5-27.
-
The user at the LSMS terminal decides to audit something via the serial OAP connection: override GTT, default GTT, Split NPA, subscriptions, etc. The user enters auditing parameters (e.g. start/end range, etc.) at LSMS GUI screen.
-
The LSMS sends a request to the OAP requesting the first DB entity to be retrieved for audit. The OAP converts this request into a "SEAS-like" command (e.g.,
vfy-lnp-6ddt). -
A SEAS-like retrieval command is forwarded to the EAGLE.
-
The EAGLE retrieves the requested DB entity from the active OAM fixed disk and formats the data into a response using "SEAS-like" syntax.
-
A “SEAS-like” response is sent to the OAP in ASCII format
-
The OAP converts and transmits the ASCII response into a format suitable for the LSMS.
-
The LSMS compares the EAGLE DB entity against its own database, and displays discrepancy information to the user at the LSMS console.
This retrieve/compare/display cycle repeats until all DB entities have been audited, or until the LSMS user cancels the audit.
Should the LSMS user elect to reconcile the problem(s) detected by the audit, the reconcile commands (e.g. upd-split-npa, etc) are sent to the EAGLE using the same OAP serial connection. If the EAGLE database was severely out of sync, the LSMS operator can elect to reconcile the problem using the Enhanced Bulk Download feature.
Note that the LSMS operator has a choice as to how any DB updates are sent to the EAGLE: the LSMS operator can choose to send them either via the serial connection (makes sense if the number of commands to be sent is small), or via the high-speed IP connection (makes sense if the number of commands is very large).
Figure 5-27 LSMS Auditing/Split Provisioning: Sequence of Events

New Audit Capabilities via High-Speed IP Channel
The items in the following lettered list correspond to the circled letters in Figure 5-27:
-
The user at the LSMS terminal decides to audit something via the high-speed LSMS↔EAGLE IP connection: override GTT, default GTT, Split NPA, subscriptions, etc. The user enters auditing parameters (e.g. start/end range, etc.) at LSMS GUI screen.
-
The LSMS sends a request to EAGLE's DCM card (running EBDADCM GPL) via the IP connection, which is forwarded across IMT to EAGLE's BLM card (running EBDABLM GPL).
-
The BLM card retrieves requested DB entities (e.g. Override GTT entries), generates a CRC-32 checksum for each entity, and returns the entity key (e.g. for Override GTT entity, the key would be the LRN) and its corresponding checksum to the DCM, which is then forwarded to the LSMS via the high-speed IP connection.
-
The LSMS retrieves the corresponding DB entity from its own database, computes the CRC-32 checksum, then compares the checksum against what the EAGLE has provided. Any mismatching of the checksums indicates that what the EAGLE has for this entity is different than what the LSMS has. Furthermore, the DB entity keys that are returned from the EAGLE allow the LSMS to detect superfluous entries in, and entries that are missing from, the EAGLE LNP DB. All discrepancies are displayed to the LSMS operator.
This retrieve/checksum/compare/display cycle repeats until all DB entities have been audited, or until the LSMS user cancels the audit.
Should the LSMS user elect to reconcile the problem(s) detected by the audit, the reconcile commands (e.g. upd-split-npa, etc.) would likely be sent to the EAGLE using the OAP serial connection. If the EAGLE database was severely out of sync, the LSMS operator could elect to reconcile the problem using the Enhanced Bulk Download feature.
Limitations
The new verify (vfy-xxxxx) commands mentioned above do not support the retrieval of ranges of database entries. Instead, each command accepts the key of a single database entity to be retrieved. The command output shows the details of the single database entity that was specified, assuming that the entity exists, or error information (if it doesn't).
Support for LSMS Split Provisioning (Release 26.1)
NPA-NXX splits currently are provisioned locally at the LSMS and at the EAGLE. This is not the optimum method of provisioning LNP data, as the LSMS can service multiple EAGLEs, making coordination of entering split data cumbersome.
This feature allows NPA-NXX Split data to be provisioned at the LSMS and forwarded to the EAGLE, instead of being provisioned at the EAGLE separately. This feature supports a single point NPA Split administration from the LSMS.
Over OAP Serial Channel
This feature implements a set of commands that allow the LSMS to provision and query NPA split information at the EAGLE, using the connection that exists between the EAGLE↔LSMS provided by the OAP. These new commands are:
-
upd-split-npa -
dlt-split-npa -
vfy-split-npa
See the Commands Manual for more information on these commands.
Via Enhanced Bulk Download
This feature supports downloading of NPA split information to the EAGLE as part of a high-speed bulk download. This existing high-speed bulk download facility has been expanded to allow NPA split information to be downloaded.
Limitations
The new verify (vfy-xxxxx) command mentioned above does not support the retrieval of ranges of database entries. Instead, each command accepts the key of a single database entity to be retrieved. The command output shows the details of the single database entity that was specified, assuming that the entity exists, or error information (if it doesn't).
Support for Matching Self-ID Rule in SEAS CHG-SID (Release 22.0)
In previous releases the SEAS ASGN-SID and CHG-SID command functions could change the self ID point code and CLLI of the EAGLE if either SEAS command were entered. From the SEAS interface, only the ASGN-SID command function can change the point code and CLLI of the self ID. The CHG-SID command function is not supposed to change the point code or CLLI of the EAGLE, but those parameters are used to verify whether they match the current point code and CLLI of the EAGLE.
This feature adds a rule to the SEAS CHG-SID command function on the EAGLE that requires that the specified point code and CLLI to match the current self ID point code and CLLI of the EAGLE. If they do not match the current values, the CHG-SID command attempt is rejected.
This gives customers using the SEAS interface protection against accidental changing of the EAGLE’s self ID. This feature does change the functions of the SEAS ASGN-SID and EAGLE chg-sid commands.
Support for MTP Status Functions (IP7 Release 2.0)
This feature, available only on DCM cards that support the ss7ipgw application, allows the Message Transfer Part (MTP) status of point codes in the SS7 networks to be made available to IP-connected media gateway controllers (MGCs) and IP-SCPs. This feature is similar to the MTP3 network management procedures used in an SS7 network.
This feature enables an IP device to:
-
Divert traffic from an SG that is not able to access a point code that the mated SG can access
-
Audit point code status
-
Build up routing tables before sending traffic
-
Be warned about SS7 network congestion
-
Abate congestion
-
Obtain SS7 User Part Unavailability status
Support for Provisioning Multiple EPAPs (Release 29.0)
Currently, it is only possible to provision a single mated pair of MPS nodes, where each MPS node contains one EPAP A and one EPAP B. EPAP A contains a PDB and an RTDB. EPAP B contains only an RTDB. For customers who need to deploy more than one pair of MPSs, this requires them to provision each pair separately.
Many customers desire the ability to add more MPSs without having to change their provisioning system, or provision from multiple sources.
This feature is transparent to the PDBI clients. Each client can provision data in the same manner, no matter if it is provisioning a single MPS pair, or multiple MPS pairs.
With EPAP 3.0, customers may choose to add EAGLEs to their network without changing the way that they provision data. EPAP Software updates the Real-time databases at the additional sites. The two MPSs that contain the PDB are called "provisionable" because these are the sites to which the customer provisioning application may connect. The additional MPSs are called "non-provisionable."
Newly added non-provisionable MPSs will use the Selective Homing of EPAP RTDBs feature to specify the PDB(s) from which to receive updates.
Hardware Requirements
The MPS platform is required to support the ability to install both provisionable and non-provisionable EPAP MPSs.
Enhancements to the User Interface
With the addition of Support for Provisioning multiple EPAP RTDBs, references to the "Local" and "Remote" PDB may no longer have meaning. These references will be changed throughout the text UI and GUI to specify the IP address of the PDB being identified.
Upgrade Considerations
This feature does not impact the EPAP 1.x/2.x to 3.0 upgrade. New EAGLEs may not be included for provisioning until all affected sites have been upgraded to EPAP 3.0. Interaction with EAGLE is not affected by this feature.
Support for SCCP XUDT/XUDTS Messsages, In-Sequence Delivery of Class 1 SCCP UDT/XUDT Messages (Release 31.6)
Description
With the introduction of various new applications in the wireless industry, the size of application data on top of SCCP layer has increased to a point where it does not fit in a single MTP message. This has led to the requirement of segmentation and reassembly of the SS7 messages - both at SCCP level and at higher application levels (like TCAP). These messages are carried over SCCP class 0 protocol and SCCP class 1 protocol. Class 1 is used when the sequence of the segments of the message and number of message within the same transaction or dialogue needs to be guaranteed at the arriving node.
The EAGLE distributed architecture and internal method of load sharing across SCCP processing cards means that one message of a sequence could arrive at one SCCP card for processing, while another message in the same sequence could arrive at a different SCCP card for processing. Depending upon the current loads and buffer levels in the two SCCP cards, it is possible that the second message may complete SCCP processing and arrive at the outgoing link ahead of the first message. Thus, the second message will arrive at the destination before the first, and the end node will be unable to process the sequence.
The In-sequence Delivery of SCCP Messages feature addresses the in-sequence delivery requirement of SCCP protocol class 1 message.
The Support of SCCP Extended User Data (XUDT)/Extended User Data Service (XUDTS) messages feature addresses the processing of EAGLE destined XUDT/XUDTS messages and in-sequence delivery requirement of SCCPXUDT/XUDTS protocol class 1 messages.
Long User Data (LUDT)/Long User Data Service (LUDTS) messages along with other non-UDT/XUDTSSCCP messages will not be supported by SCCP. UIM 1023 is generated on the incoming LIM card when LUDT/LUDTS messages is received and is destined to EAGLE. MTP routed LUDT/LUDTS messages will continue to be supported by EAGLE. However, GWS, TT mapping and Network Security features will not support LUDT/LUDTS messages.
EAGLE support is provided for the following features and functions when processing XUDT/XUDTS messages:
-
GTT, EGTT, VGTT
-
All supported link types, including E1/T1MIM, E1-ATM HSL, IPLIMx, and IPGWx
-
Multiple and duplicate point codes
-
SLAN and Sentinel Copy
-
G-Flex
-
LNPMR services for Class 1 UDT messages
-
INMPR services (but not INPQ)
-
G-Port, G-Port Message Relay, and IS-41 to GSM Migration - XUDT/XUDTS messages are supported as long as the G-PortGSNSRI or PPSMS query or IS-41 Loc Req messages are not segmented. If a query is segmented, it will treated as a G-Port non-SRI or IS-41 non-Loc REq message and message relay will be performed using the SCCPCDPA portion of the message.
The In-sequence delivery of SCCP messages feature addresses the in-sequence delivery requirement of SCCP protocol class 1 message.
The Support of SCCPXUDT/XUDTS messages feature addresses the processing of EAGLE destined XUDT/XUDTS messages and in-sequence delivery requirement of SCCPXUDT/XUDTS protocol class 1 message.
-
Both ANSI and ITU Class 1 UDT and XUDT/XUDTS (both Class 0 and Class 1) messages are supported.
Limitations
-
The NP, EIR, LNP, PPSMS, MNPSMS and MAP Screening features that use TCAP data do not support XUDT/XUDTS messages.
-
EAGLE does not perform re-ordering of XUDT/XUDTS Segmented messages.
-
EAGLE does not perform any conversion of XUDT/XUDTS to UDT message and vice versa.
-
The Weighted SCP Load Balancing and IGTTLS features do not support load sharing of messages across equal cost destinations for Class 1 UDT/ XUDT/XUDTS messages (when
randslsis OFF or CLASS0) -
EAGLE supports XUDTS messages as long as the message length is <=272 bytes.
Support for Secure Gateway Functionality through IP7 7.0 (Release 29.0)
EAGLE Release 29.0 supports the feature content of IP7 Secure Gateway Release 7.0 (i.e. IP User Interface: Telnet Support and FTP Retrieve and Replace.
Support for TALI Architecture (IP7 Release 4.0)
Each release of the IP7 Secure Gateway is built to the current level of the Transport Adapter Layer Interface (TALI) protocol. This release of the IP7 Secure Gateway supports TALI Release 3.0.
Support for the CLLI Parameter for Adding or Changing Linksets (Release 22.0)
In Release 22.0, the EAGLE accepts the FE-CLLI parameter when adding a linkset, changing a linkset, and displaying linksets on the SEAS interface. The FE-CLLI of the point code is not stored in the linkset table, but in the destination point code table.
When the FE-CLLI is specified while adding a linkset or changing a linkset’s attributes from the SEAS interface, the FE-PC and FE-CLLI are compared with entries in the destination point code table of the EAGLE. If the specified values match an entry in the destination point code table, the command adding the linkset is accepted. If either value does not match any entries in the destination point code table, the command is rejected. When changing a linkset’s attributes from the SEAS interface, the FE-CLLI value cannot be changed.
The EAGLE’s linkset configuration commands, ent-ls, chg-ls, and rtrv-ls, have also been changed to support this feature. The clli parameter has been added to the ent-ls and chg-ls commands. If the value of the clli parameter, specified with either the ent-ls or chg-ls commands, does not match the value of the CLLI of the adjacent point code, shown in the destination point code table by the rtrv-dstn command, the command is rejected with this error message.
Error Message
E2335 Cmd Rej: CLLI is not identical to that of matching Destination
The output of the EAGLE’s rtrv-ls command has been changed to support this feature. The following is an example of the output of the rtrv-ls command if a CLLI has been assigned to the adjacent point code of the linkset.
Support for the New Linkset Name Parameter for Changing the Attributes of a Route (Release 22.0)
The linkset name parameter (nlsn) has been added to the EAGLE’s chg-rte command and to the SEAS CHG-RTE command function. This eliminates the requirement on the EAGLE to remove an existing linkset and re-enter the linkset with a different linkset name to change the linkset name.
Error Messages
The following error messages displayed on the EAGLE terminal have been added to the chg-rte command.
-
Either the
nlsn, orrcparameters must be specified with thechg-rtecommand. In neither of these parameter are not specified, the command is rejected and this error message is displayed.
E2136 Cmd Rej: At least one optional parameter is required
-
The new linkset specified by the
nlsnparameter cannot be assigned to any existing routes. If the new linkset is assigned to any existing routes, the command is rejected and this message is displayed.
E2355 Cmd Rej: Linkset already assigned to route
-
If a new link set name (
nlsn) is specified in thechg-rtecommand, that link set name must be defined in the linkset table. If the new linkset name is not defined in the linkset table, the command is rejected and this error message is displayed.
E2346 Cmd Rej: Linkset not defined
-
If a new link set name (
nlsn) is specified in thechg-rtecommand, that linkset must contain at least one signaling link. If the new linkset does not contain at least one signaling link, the command is rejected and this error message is displayed.E2128 Cmd Rej: Linkset assigned to route must have at least one link -
The new linkset specified by the
nlsnparameter can be assigned to an adjacent point code that is a cluster point code as long as the linkset type of this linkset is either B, C, or D. If the linkset type of the linkset that is assigned to a cluster point code is either A or E, the command is rejected and this error message is displayed.
E2349 Cmd Rej: Link Set Type invalid for Cluster Destination
Support for Up to 41 IPLIMx DCMs (IP7 Release 2.2)
The IP7 Secure Gateway supports up to 41 DCMs that run either the iplim application or the iplimi application. In previous releases, the limit of DCM cards supported for the iplim application was six.
In addition, the IP7 Secure Gateway can support two DCMs that run the ss7ipgw application.
Support G-Flex at 1700 TPS per DSM (ANSI only) (Release 31.6)
This feature allows the DSM card to run at 1700 TPS when the G-Flex feature is turned on in an ANSI environment. Only G-Flex can be on to achieve the 1700 TPS per DSM.
This feature provides an STP option to allow the DSM card to run at 1700 TPS when the G-Flex feature is turned on in an ANSI environment.
Limitations
-
G-Flex at 1700 TPS per DSM is supported only when G-Flex is the only database feature active and there are no ITU service selectors provisioned.
Support IPSG Link Capacity Sharing (Release 42.0)
The Support IPSG Link Capacity Sharing feature enhances the IPSG flow control by allowing all of the signaling links on an IPSG card to share in the Transactions Per Second (TPS) of the card.
Each IPSG linkset is configured for the SLKTPS (also referred to as the Reserved SLKTPS) and the Maximum SLKTPS. The Reserved SLKTPS is the signaling link TPS capacity that is reserved or guaranteed for each link in an IPSG linkset. The Maximum SLKTPS is the maximum TPS capacity that a link is allowed if enough unused capacity is present on the host card. Linksets share available card capacity when presented with a load in excess of the Reserved SLKTPS up to the Maximum SLKTPS value.
During provisioning, the EAGLE 5 ISS verifies that neither the Reserved SLKTPS nor the Maximum SLKTPS exceed 5000 TPS and that the sum of the Reserved SLKTPS for all of the links hosted by an IPSG card does not exceed 5000 TPS for the card.
Operation of IPSG links when IPSG Link Capacity Sharing is used:
- Links operate independently if their traffic load falls within their respective reserved capacity. The unconsumed portion is available to other links hosted by the same card.
- If the traffic load exceeds the Reserved SLKTPS, then the link can draw from the card unused TPS. If the traffic load exceeds the Maximum SLKTPS for the card, then the link limits processing at the maximum SLKTPS and may enter congestion.
- If the traffic load exceeds the Reserved SLKTPS, and enough card capacity originally existed to allow the link to process the load, but the available card capacity changes so that there is not enough available card capacity to process the load, then the link can enter congestion without affecting other links hosted by the card.
- If multiple links hosted by an IPSG card exceed their Reserved SLKTPS, then the links compete for available capacity on a round-robin basis.
Support Java 1.5 on ELAP (ELAP 7.0)
Description
The ELAP GUI has been upgraded to be compatible with Java 1.5. The ELAP GUI now requires Java 1.5 or later.
If your browser does not support Java 1.5, when you attempt to connect to the ELAP GUI, your browser will be prompted to install Java 1.5. The Java installation process is described in the ELAP Administration Manual.
Hardware Requirements
None.
Limitations
None.
Support Java 1.5 on EPAP (EPAP 9.0)
Description
The EPAP GUI has been upgraded to be compatible with Java 1.5. The EPAP GUI now requires Java 1.5 or later.
If your browser does not support Java 1.5, when you attempt to connect to the EPAP GUI, your browser will be prompted to install Java 1.5. The Java installation process is described in the EPAP Administration Manual.
Hardware Requirements
None.
Limitations
None.
Support LSMS Disaster Recovery (Release 23.1)
When a disaster occurs and the main LSMS is disabled, the user can switch from the main LSMS to an optional shadow LSMS. The shadow LSMS is a geographically remote LSMS that actively receives data from the NPACs. The shadow LSMS serves as a backup to the main LSMS. The shadow LSMS is continually queuing the transactions for the OAPs. The OAPs are configured to receive data only from the main LSMS. Before the switchover can occur, the shadow LSMS must be in stable condition. The shadow LSMS should have no active alarms or hardware failures and cannot be in the recovery mode with any NPAC.
Once the health of the shadow LSMS is confirmed, the OAPs must be disassociated from the main LSMS and associated with the shadow LSMS. When an OAP tries to establish the association with the shadow LSMS, the resynchronization procedure automatically begins.
Before Release 23.1, changing the association of the OAP and LSMS was performed manually from the OAP and often required the assistance of Tekelec Technical Services. This feature allows a user to use the EAGLE terminal to change the association of the OAPs and the main LSMS and shadow LSMS. Two new commands have been introduced to change the OAP LSMS association, chg-oap-config and rtrv-oap-config.
chg-oap-config
The chg-oap-config command is used to change the LSMS association with the OAP in the EAGLE database.
rtrv-oap-config
This command displays OAP configuration information in the EAGLE database.
Auditing the OAP Database
In order to keep OAP database synchronized with the EAGLE, a checksum is created using all of the OAP configuration data stored on the EAGLE. The OAP also calculates this checksum based on the data it has. This checksum is returned by the OAP with every forced maintenance poll allowing the EAGLE to compare and act on the result. If the checksum values do not agree, the EAGLE generates a minor alarm (UAM 0364) within 10 seconds:
Support Migration of EPAPs from T1000 to T1200 (EPAP 13.0)
The Support Migration of EPAPs from T1000 to T1200 feature provides the procedure to migrate an existing EPAP 13.0 system running on a T1000 AS to a T1200 AS server.
Note:
The provisioning server should be a T1200 AS, and the non-provisioning servers can be either T1000 or T1200 ASs.The T1200 AS is connected to the SM cards using switches instead of hubs when compared to a T1000 AS. Using switches allows the software to take advantage of SM4G cards by using a full duplex 100 Mbps connection between the switches and the cards.
The T1200 AS will require new IP addresses if possible, and the software should be fully configured and operational before running health checks or migration procedures. If new IP addresses cannot be provided for the T1200 AS, the software on the T1200 AS should not be started until the database backups have been copied over, and the T1200 AS has been configured with the IP addresses of the T1000 AS.
Hardware Requirements
A T1200 Application Server is required.
The 830-1104-04 adapters are required for SM4Gs that connect to the T1200 AS.
Limitations
Both the T1000 AS and T1200 AS must be running TPD 3.3.2 and have the same EPAP 13.0 release installed. The T1200 servers must have pre-configured switches, and both systems must be up and running prior to the migration.
Support of 4 IP Addresses for IPSG Signaling Ports on SLIC card
This permits 4 signaling networks to be connected to a SLIC card, using the third and fourth Ethernet ports (ports C and D) for signaling if not being used for Fast Copy.
The chg/ent-assoc and the chg-eisopts commands were
updated to support this enhancement.
Support of 750K System (SIGTRAN + ATM) TPS (Release 42.0)
The Support of the 750K System TPS core enhancement consists of four components:
- The maximum allowed system TPS that can be provisioned is increased to 750,000 TPS.
- All TPS-based limitations on the number of IPLIM, IPGW, IPSG, and ATM/E5-ATM cards that are allowed within the EAGLE 5 ISS are removed. The maximum number of cards that can exist on the EAGLE 5 ISS can be added.
Note:
Links cannot be added to a card if the new link would exceed the maximum allowed System TPS. - The provisioned system TPS is limited using the HIPR2 High Rate Mode feature. If the feature is turned off, then the provisioned system TPS must be less than or equal to 500,000. If the feature is turned on, then the provisioned system TPS must be less than or equal to 750,000. The EAGLE 5 ISS must be configured with HIPR2 cards and the HIPR2 High Rate Mode feature must be turned on before the increased capacities are supported.
- IPLIM card TPS and ATM links TPS are included in the calculation of the total provisioned system TPS.
The provisioned System TPS calculation is calculated by summing the TPS values for the IPGW and IPSG linksets + number of IPLIM cards with provisioned link(s) + the TPS values for the ATM links.
If the configuration before upgrade exceeds the maximum allowed system TPS, the EAGLE 5 ISS continues to function as it did before upgrade: however, changes that increase the provisioned system TPS are not allowed. After upgrade, once the system provisioned TPS has reached its allowed maximum, no further changes can be made that will increase the provisioned TPS.
Support of E1 Master Clock Interface for SS7 Signaling Links (Optional) (Release 22.2)
As an option for Release 22.2, the E1 Master Clocking TDM card provides support for Master E1 clocking. The TDM-E1 card supports master clocking of high-speed links at E1 speeds (2.048Mbits/sec) and provides E1 clocks to all cards in the EAGLE system.
Upgrade Considerations
The following considerations must be taken into account when upgrading to this option:
-
Customers with Release 22.2 hardware who want to add the Master Timing support option must upgrade their TDM to the TDM-E1.
-
Customers who choose to upgrade a system currently using DS-0 links will not have these links available after upgrade when using Master clocking.
Support of E1 Interface for SS7 Signaling Links (Optional) (Releases 22.2, 24.0)
The E1 Interface card (E1/Channel appliqué) provides a 2.048 Mbit/sec E1 interface that complies with ITU-T recommendations G.703, G.704, and G.706.
Refer to the Database Administration Manual - SS7 for current information on this feature.
Support of IPv6 on EAGLE Query Server (Release 1.0)
The EAGLE Query Server supports the configuration of both IPv4 and IPv6 addresses on provisioned EPAPs in order to establish a connection with the Master and Slave QS, as well as with the MySQL Query Client.
See Query Server User's Guide for more information on IPv4 and IPv6 address support.
Support SCCP on SLIC (Release 46.4)
This feature ports SCCP capability (SCCP64 GPL) to SLIC to achieve 10k TPS.
Suppression of Gateway Measurements on Non-Gateway Linksets (Release 25.0)
Release 25.0 adds the capability to exclude non-gateway linksets from the P_GTWY schedule. The exclusion can be applied to reports going to the terminal interface, the SEAS interface, both, or neither. The P_GTWY measurement schedule allows for the collection and reporting of gateway-related data from the STP. The P_GTWY schedule, as currently implemented in the EAGLE, provides measurement data on all linksets defined in the linkset table.
This new feature, however, provides the EAGLE with the capability of optionally reporting only on linksets that are defined as gateway linksets. Gateway linksets are linksets that have a screenset assigned to them, or that have been defined as gateway linksets via SEAS.
The implementation of this feature does not change the measurement data provided by the schedule, but rather controls which linksets are included in the report. This feature also does not change the SEAS command interface to the EAGLE for the collection of the P_GTWY schedule.
The optional capability is controlled by a new field, gtwy_ls_fltr, which is located in the measurement control table, and can be initialized to independently control reports for EAGLE HMI and SEAS interfaces.
Synchronous E1 High Speed Link (SE-HSL) (Release 34.0)
Description
The Synchronous E1 High Speed Link (SE-HSL) feature provides “unchannelized” E1 high-speed link interfaces (as defined in ITU-T Q.703 Annex-A) where time-slot 0 is used for framing and error control, and the remainder of the bandwidth equivalent to 31 channels of 64 Kbps data is used as a single data link yielding a total capacity of 1.984 Mbps. SE-HSL links can be used to connect two signaling points that require bandwidth greater than that provided by 8 low-speed links. The HC-MIM card is used as an SE-HSL card; any 2 of the 8 HC-MIM card ports can be used for SE-HSL E1 interfaces.
The SE-HSL feature supports the following functions:
- Timing modes (external master and line), HDB3 and AMI encoding, and CRC4 encoding.
- Local and line loopback testing at the port level.
- Provisionable FISU/LSSU rate to ensure a minimum density of signaling units on outbound links. The default rate is 1 signaling unit per millisecond.
- The new apcntype linkset parameter to support changeover messages for ITU National links in China and outside of China.
- A Feature Access Key must be enabled to provide a maximum of 4, 8, 16, 32, 40, 48, 56, or 64 SE-HSL signaling links in the system. A mixture of channelized links and SE-HSL links is not supported on an HC-MIM card.
- Linkset commands—The rtrv-ls output shows LSN headings for adjacent point code types ITU-N and ITU-N 24-bit that are used for changeover processing (the ent-ls and chg-ls commands indicate the type with the new apctype parameter).
- E1 commands—The rtrv-e1 command output shows headings LINKCLASS and MINSURATE (these are new E1 command parameters for SE-HSL). The LINKCLASS parameter indicates whether the HC-MIM card is used for “channelized” E1 links or for “unchannelized” SE-HSL E1 links. In EAGLE 5 SAS Release 34.0, the LINKCLASS parameter default value CHAN (“channelized”) always appears in the rtrv-e1 output; dashes always appear in the MINSURATE column.
- MTP Level Timer commands—The number of level 2 timer sets has increased from 20 to 30. The rtrv-l2t command output shows the default values for the Level 2 timers in each of the 30 timer sets.
Hardware Requirements
The HC-MIM card is used as the SE-HSL card to run software that provides “unchannelized” E1 functions.
Each shelf that contains at least one HC-MIM card must contain HIPR cards in slots xy09 and xy10 (x is the frame, y is the shelf).
Each shelf that contains at least one HC-MIM card must contain a fan tray assembly. The fan feature bit must be turned on in the EAGLE 5 SAS.
Limitations
The SE-HSL feature inherits all the limitations of HC-MIM as listed in the HC-MIM “Limitations” section
The SE-HSL feature does not support the following functions:
- PCR for satelite links
- Link Fault Selection (LFS) testing
During the Changeover/Changeback/Controlled rerouting, the source card on EAGLE 5 SAS buffers the signaling data destined for the concerned link until the Changeover/Changeback/Controlled rerouting procedure is completed. This could take as long as two seconds. Therefore a queue large enough to buffer two seconds worth of data is required on the source card. When the link is operating at 1 Erlang, two seconds worth of data amounts to 21564 MSUs. An SE-HSL enabled card can support two HSLs, therefore two queues of size 21564 are reserved on the source card.
Another aspect is rerouting the on-hold data off the source card. Rerouting this much data has ramifications associated with it. SE-HSL supports buffering and rerouting at 0.4 Erlang to avoid the possibility of congestion or discard. Above 0.4 Erlang, buffering and rerouting may result into congestion or loss of data.
SE-HSL supports timers T1-T6 values up to 550 milliseconds. However, setting the T1-T6 times to 550 msec opens a possibility for mis-sequencing. EAGLE 5 SAS supports only one Layer 3 timer set. Once provisioned for high-speed links, all the links in the system use the T1-T6 limit of 550 milliseconds.
Synchronous T1 High Speed Link (Release 41.0)
The Synchronous T1 High Speed Link (ST-HSL-A) feature provides support for a high speed link, referred to as an ST-HSL-A link, on an unchannelized T1 card.
Feature Control Requirements
The ST-HSL-A feature is a quantity-controlled feature. FAK numbers are used to provision the number of ST-HSL-A links that can be enabled on the EAGLE 5 ISS. After a quantity has been provisioned, a lower quantity cannot be provisioned.
Table 5-23 ST-HSL-A Quantities
| Number of ST-HSL-A Links | FAK |
|---|---|
| 4 | 893-0273-01 |
| 8 | 893-0273-02 |
| 16 | 893-0273-03 |
| 24 | 893-0273-04 |
| 32 | 893-0273-05 |
| 40 | 893-0273-06 |
| 48 | 893-0273-07 |
| 56 | 893-0273-08 |
| 64 | 893-0273-09 |
| 72 | 893-0273-10 |
| 80 | 893-0273-11 |
| 88 | 893-0273-12 |
| 96 | 893-0273-13 |
| 104 | 893-0273-14 |
| 112 | 893-0273-15 |
| 120 | 893-0273-16 |
| 128 | 893-0273-17 |
| 136 | 893-0273-18 |
| 144 | 893-0273-19 |
| 152 | 893-0273-20 |
| 160 | 893-0273-21 |
| 168 | 893-0273-22 |
| 176 | 893-0273-23 |
| 180 | 893-0273-24 |
TALI “A” Link Connectivity (Release 28.0)
Description
This feature provides the capability to interface the EAGLE STP with an SCP by utilizing the TALI/IP protocol stack and the TCAP-over-IP feature of the merged Secure Gateway code. Specifically, this feature provides a TCAP-over-IP interface for SCP connectivity using TALI 3.0. This will allow the EAGLE to perform the SS7 interface functions of the SCP, eliminating the need for the IP7 Front End in this application.
The EAGLE STP uses the following features from the IP7 Secure Gateway feature set.
-
TCAP Over IP Gateway Connectivity to IP-SCPs
-
Feature key support
-
TALI 3.0
The TCAP-over-IP feature allows SS7 nodes to exchange SCCP/TCAP Query/Responses with an IP enabled SCP. The Secure Gateway will map the Point Code/SSN to one or more TCP sessions, convert the SS7 MSUs to TCP/IP packets by embedding the SCCP/TCAP data inside a TCP/IP packet, and route it over an IP (IPGTWY) network.
For more information on the TALI A Link Connectivity feature, refer to the Database Administration Manual - SS7.
New Hardware Required
No new hardware is required for this feature.
TALON Development Kit (IP7 Release 2.0)
Release 2.0 of the IP7 Secure Gateway also optionally includes the TALON Release 2.0 Development Kit. This kit includes:
-
iGate, which includes:
-
iGate clients, which provide the client-side implementation of the Transport Adapter Layer Interface (TALI) protocol, Release 2.0.
-
Application message queues, which hold messages sent between the iGate clients and the customer’s application.
-
iGate controller, which controls starting and stopping of iGate clients.
-
iGate command line interface, through which the user enters commands to start up, shut down, and reconfigure iGate components, to send TALI service and management messages, and to obtain status and measurements.
-
-
TALON Assessor, a tool used to test and verify an implementation of the TALI Release 2.0 protocol. The Assessor can implement both sending and receiving messages as either a TALI client or server, as well as provide logging and measurements.
-
ISDN User Part (ISUP) Access Library, a collection of C++ classes that allow customers to rapidly develop C++ applications that need to encode and decode ISUP messages. This library allows customer’s applications to either set or get the value of an ISUP message or parameter without needing to directly access the bit stream of the ISUP message. Customers can compile their applications in the library, connect to TALON iGate queues, and then receive, parse, process, and send ISUP messages.
For more information about the TALON Development Kit, refer to the TALON Release 2.0 User Manual, which is included on the CD-ROM that contains the TALON software.
TCAP Opcode Based Routing (Release 41.0)
The TCAP Opcode Based Routing (TOBR) feature allows GTT routing to be based on information in the TCAP portion of ANSI or ITU messages or on the SCCP Called Party Subsystem Number (CdPA SSN).
For ITU messages, the information in the TCAP portion includes ITU TCAP package type, application context name, and operation code. For ANSI messages, the information includes ANSI TCAP package type, family, and operation code specifier.
All UDT, UDTS, Unsegmented XUDT, and Unsegmented XUDTS queries are supported. Segmented XUDT messages are supported for SSN routing.
TCAP Segmented SMS Support Phase 2
The TOBR feature allows all segmented TCAP SMS messages within a transaction to be routed to the same destination. The messages are routed based on the TCAP OpCode and Dialogue portion of the message.
Feature Control Requirements
Note:
The TOBR feature is not quantity based: however, a quantity-based FAK is used to determine the number of Opcode translations that are allowed in the system.Feature control requirements for the TOBR feature include:
- The FLOBR feature must be turned on before the TOBR feature can be enabled.
- A FAK for Part Number 893-0278-01
- The appropriate FAK for the desired quantity:
- 3 opcode translations (893-0279-01)
- 6 opcode translations (893-0279-02)
- 12 opcode translations (893-0279-03)
- 24 opcode translations (893-0279-04)
- 48 opcode translations (893-0279-05)
- 96 opcode translations (893-0279-06)
- 1 million opcode translations (893-0279-07)
- Quantity FAKs must be entered in ascending order. After a quantity is provisioned, a lower quantity cannot be provisioned. The quantities do not have to be provisioned sequentially.
- A temporary FAK cannot be used to enable the feature.
- The feature cannot be turned off after it has been turned on.
TCAP Segmented SMS Support Phase 1 (Release 39.0)
The TCAP Segmented SMS Support Phase 1 enhancement allows the Portability Check for MO SMS and MO-based GSM SMS NP features to correctly process TCAP Segmented SMS messages. If a segmented message is subjected to the service associated with either of these features, then the EAGLE 5 ISS routes the initial TC_Begin message using standard GTT processing. The subsequent TC_Continue msessage is subjected to the specified service.
For MO-based GSM SMS NP, the TC_Continue message is routed to the short message service center (SMSC) with a modified B-Party address. The redirection option in the MO-based GSM SMS NP feature is not supported for segmented messages, even with this enhancement.
For Portability Check for MO SMS, the EAGLE 5 ISS determines whether to route or discard the TC_Continue message. If the TC_Continue message is discarded, then the EAGLE 5 ISS also properly closes the open transaction at both the MSC and SMSC by sending a TC_End and a TC_Abort message, respectively. If the the TC_Continue message is not discarded, then the EAGLE 5 ISS relays the message to the SMSC indicated by GTT.
TDM Global Timing Interface (Release 31.6)
The TDM Global Timing Interface (TDM-GTI) is used with an enhanced, backward compatible, TDM card providing the following added functions:
-
Ability to generate high speed master clocks from a recovered E1/T1 clock
-
Ability to optionally reload the clock Logic Cell Array (LCA) bitfile when the mated GPSM-II is initialized.
TDM-GTI provides the ability to generate high speed master clocks from a recovered E1/T1 clock, in addition to the RS422 clock.
Temporary Alarm Inhibiting and Offline Functions (Release 25.0)
Overview
These features provide a two-part enhancement to the Selective Alarm Inhibit feature introduced with Release 22.0. First, the craftsperson can choose to have an alarm inhibited until the problem is fixed and the alarm clears (Temporary Alarm Inhibiting).
Second, these features give the craftsperson the mechanism for inhibiting critical alarms (Offline Functions). This is useful when a critical alarm has been investigated, the cause is known, and the critical alarm expected based on the current network. By allowing acknowledgment of specified critical alarms, new critical alarms are not masked.
Currently, alarms are inhibited until the inhibit is manually removed (Permanent Inhibit). Temporary Alarm Inhibiting lets the user specify a temporary inhibit indicating that the inhibition of the alarm should be cancelled when the condition clears. This allows a new occurrence of the same alarm to be issued.
A craftsperson may choose to inhibit existing alarms or future alarms in order to focus on higher severity or unknown alarms. A craftsperson may choose to inhibit alarms for various reasons, including:
-
In a special maintenance situation where repeated alarms from malfunctioning equipment would tend to mask more critical unknown alarms (e.g. an out-of-service link due to a physical break that cannot be repaired for days).
-
In the situation where the system is being provisioned. Currently alarms are generated immediately after entities are entered into the database. The craftsperson probably ignores these alarms while the system is being configured. Ignoring alarms due to entry of entities could result in the masking of alarms that may require immediate attention.
-
In a situation where the craftsperson, while working on repeating alarms from malfunctioning equipment, might tend to mask more critical additional alarms. The craftsperson will want to temporarily inhibit the repeating alarms. When the repeating alarm is cleared, it will be uninhibited, and the craftsperson will be able to see it if it reoccurs.
-
In a situation where a device is going to be put offline, or is offline and the repeated critical alarms associated with the offline equipment would tend to mask more critical alarms.
The method for inhibiting alarms is the same, regardless of the reason for inhibition. The craftsperson can either turn off (i.e. Temporary Inhibit or Permanent Inhibit) or turn on (i.e. Uninhibit) specified alarms through command entry. Permanent alarms are persistent.
Alarm System Functionality
There are four Alarm Indicators and one Control/Status display in the system. The fuse panels and row panels have lights to indicate alarms. The Local Maintenance Center and Remote Maintenance Center have signals that can be monitored for alarms.
All of these indicators have separate lines for critical, major, and minor alarms. The Control/Status Display is in the Status Area of the VT320 Screen. The same data is available through the rept-stat-alm command.
Figure 5-28 Alarm Indicators

Customer Use Scenario
A typical case where these features are needed follows:
-
In an office with alarms that cannot be repaired quickly, "stuck alarm" (e.g. a cut link)...
-
and only the remote maintenance center will be monitoring the alarms.
Because the alarms have not been repaired, all the indicators continue to be active (i.e. lights/signals on). When a new alarm arrives that is not for the device that has the "stuck alarm," the RMC indicator cannot accurately inform the maintenance personnel that a new alarm has occurred.
These features allow the maintenance personal to inhibit the "stuck alarm" that will turn off the appropriate alarm indicators. Now, at the RMC, the indicators will be cleared (i.e. lights off), and any alarm generated for a device that does not have its alarms inhibited will activate the indicators (i.e. lights on).
The mechanism for clearing the indicators is by inhibiting the alarms for the failed devices. When all devices that have alarms have had their alarms inhibited, the indicators are cleared.
The RMC indicators in the following table presents one possible scenario that illustrates the use of the inhibit alarm feature (i.e. Offline Functions) Without the ability of having a cleared indicator, the RMC personnel might not react as quickly as possible to the subsequent link failure.
Note:
This example does not address the output generated to the RMC maintenance channel. When link 4107 port B failed, the system generated the appropriate output message.
Table 5-24 Example of Inhibit Alarms Use
| ACTION | CONTROL COUNTS (Inhibited) | RMC INDICATOR | ||||
|---|---|---|---|---|---|---|
| CRIT | MAJR | MINR | CRIT | MAJR | MINR | |
|
System clear -- no failed devices in the system |
0 |
0(0) |
0 |
off |
off |
off |
|
A span is cut at 4:50pm -- cannot be repaired for 10 hours |
||||||
|
Link 1201, A generates alarm because of physical failure |
0 |
1(0) |
0 |
off |
ON |
off |
|
Link 2318, B generates alarm because of physical failure |
0 |
2(0) |
0 |
off |
ON |
off |
|
Link 5205, B generates alarm because of physical failure |
0 |
3(0) |
0 |
off |
ON |
off |
|
Link Set ls1234 generates alarm because all links in link set are Out of Service |
0 |
4(0) |
0 |
off |
ON |
off |
|
User inhibits alarm for link set ls1234 |
0 |
4(1) |
0 |
off |
ON |
off |
|
User inhibits alarm for link 1201,A |
0 |
4(2) |
0 |
off |
ON |
off |
|
User inhibits alarm for link 2318,B |
0 |
4(3) |
0 |
off |
ON |
off |
|
User inhibits alarm for link 5205,B |
0 |
4(4) |
0 |
off |
off |
off |
|
User turns control over to the Remote Maintenance Center for the night. |
||||||
|
New alarm -- Link 4107, B fails not due to physical span failure |
0 |
5(4) |
0 |
off |
ON |
off |
|
RMC reacts to the event and investigates the failure |
||||||
The scenario presented in the following table illustrates the use of the temporary inhibit alarm feature. Without the ability of having a cleared indicator, the RMC personnel might not react as quickly as possible to the subsequent link failure.
Note:
This example does not discuss the output generated to the RMC maintenance channel. When link 4107 port B failed, the system generated the appropriate output message.
Table 5-25 Example of Temporary Alarm Inhibit Use
|
ACTION |
CONTROL COUNTS (Inhibited) |
RMC INDICATOR |
||||
|
CRIT |
MAJR |
MINR |
CRIT |
MAJR |
MINR |
|
|
System clear -- no failed devices in the system |
0 |
0(0) |
0 |
off |
off |
off |
|
A span is cut at 4:50pm – cannot be repaired for 10 hours |
||||||
|
Link 1201, A generates alarm because of physical failure |
0(0) |
1(0) |
0 |
off |
ON |
off |
|
Link 2318, B generates alarm because of physical failure |
0(0) |
2(0) |
0 |
off |
ON |
off |
|
Link 5205, B generates alarm because of physical failure |
0(0) |
3(0) |
0 |
off |
ON |
off |
|
Link Set ls1234 generates alarm because all links in link set are Out of Service |
0(0) |
1(0) |
0 |
off |
ON |
off |
|
DPC prohibited critical alarm |
1(0) |
4(0) |
ON |
|||
|
User temporarily inhibits critical alarm |
1(1) |
4(0) |
off |
|||
|
User temporarily inhibits alarm for link set ls1234 |
1(1) |
4(1) |
0 |
off |
ON |
off |
|
User temporarily inhibits alarm for link 1201,A |
1(1) |
4(2) |
0 |
off |
ON |
off |
|
User temporarily inhibits alarm for link 2318,B |
1(1) |
4(3) |
0 |
off |
ON |
off |
|
User temporarily inhibits alarm for link 5205,B |
1(1) |
4(4) |
0 |
off |
off |
off |
|
User turns control over to the Remote Maintenance Center for the night. |
||||||
|
New alarm – Link 4107, B fails not due to physical span failure |
1(1) |
5(4) |
0 |
off |
ON |
off |
|
RMC reacts to the event and investigates the failure |
1(1) |
5(4) |
0 |
off |
ON |
off |
|
Link 4107, B failure and physical span failure corrected. |
1(1) |
4(4) |
0 |
off |
off |
off |
|
Link 1201, Span fixed, alarm cleared |
1(1) |
3(3) |
0 |
off |
off |
off |
|
Link 2318, Span fixed, alarm cleared |
1(1) |
2(2) |
0 |
off |
off |
off |
|
Link 5205, Span fixed, alarm cleared |
1(1) |
1(1) |
0 |
off |
off |
off |
|
Link Set ls1234 has no failed links, all alarms cleared. |
1(1) |
0(0) |
0 |
off |
off |
off |
|
DPC prohibited – critical alarm cleared |
0(0) |
off |
off |
off |
||
|
A span is cut at 4:00 am – cannot be repaired for 10 hours |
||||||
|
Link 1201, A generates alarm because of physical failure |
0(0) |
1(0) |
0 |
off |
ON |
off |
|
Craftsperson knows the span failure has reoccurred. |
||||||
Administration
Two commands, inh-alm and unhb-alm, which were created in Release 22.0, have been enhanced to accommodate the Temporary Inhibit feature and the Offline Functions feature in Release 25.0. These changes allow for the following:
-
The craftsperson will be allowed to temporarily inhibit the alarms on a device. The alarms will be inhibited until the alarm is cleared, at which point the device's alarms no longer will be inhibited.
-
If a device's alarms are inhibited, the craftsperson will not be able to re-inhibit the same device's alarms. This is important for the scenario where the craftsperson tries to change a permanently inhibited alarm on a device to be temporarily inhibited. The craftsperson must uninhibit the alarms and inhibit them more precisely.
-
A craftsperson is provided with a mechanism to inhibit critical alarms. This mechanism includes first allowing the STP option
critalminh, which allows the inhibiting of critical alarms. -
When a craftsperson inhibits an alarm and specifies that critical alarms will be inhibited, the effect is that critical, major and minor alarms are all inhibited. If the craftsperson inhibits an alarm and specifies that major alarms will be inhibited, the effect is that major and minor alarms are all inhibited.
See Thresholding of UIM Messages (Release 25.0) for more information on the inh-alm and unhb-alm commands.
Administration Rules:
-
A device must exist as a database or system-fixed entity.
-
You cannot inhibit an already inhibited device.
-
You cannot uninhibit an uninhibited device.
-
Normal database rules apply for an administration change to the database.
The command handler parameter combinations for the inh-alm and unhb-alm appear in the following table.
Table 5-26 Device/Parameter Command Matrix
| No parameters | LOC | PORT | LSN | ID | DPC | DPCA | DPCI | DPCN | |
|---|---|---|---|---|---|---|---|---|---|
|
CARD |
1101..6118. |
||||||||
|
SLK |
1101..6118 |
A and B |
|||||||
|
LS |
Link Set Names |
||||||||
|
ROUTE |
nnn-ccc-mmm |
nnn-ccc-mmm |
z-aaa-i |
nnnnn |
|||||
|
TRM |
1..16 |
||||||||
|
SYSCLK |
No parameters |
||||||||
|
DLK |
1101..6118 |
||||||||
|
CDT |
1..16 |
||||||||
|
LSMSQ3 |
A1,A2,B1, B2 |
||||||||
|
SEASX25 |
A1,A2,B1, B2 |
Maintenance
There are several actions that the maintenance system must control:
-
Visual Indicator Control
-
Visual Control Area banner display of the inhibited alarm count
-
Suppression of alarm output
-
Generation of Inhibit Message
-
rept-statcommand changes -
Hourly Status Report changes
Each is discussed in the following sections.
Control Area Changes
There are four boxes on the VT320 Control Area, of which only three were used prior to Release 21.0. The fourth currently displays the number of devices that have alarms inhibited. Viewed from left to right on the screen, they indicate Critical, Major, and Minor alarms, and the number of devices that have alarms inhibited.
Suppression of Output
Suppression of the output occurs when the function call is made to "generate unsolicited alarm output." This prevents any changes to the analysis code. Within the "generate unsolicited output," the action has been changed to "generate unsolicited alarm with no output." This function is used during OAM initialization to set alarms without generating output, and effectively suppresses the output.
New UAMs
Two UAM's inform the user that the device has had its alarms inhibited:
RLGHNCXA03W 99-07-07 00:57:31 EST Rel 25.0.0
0100.0294 CARD 1201 SS7ANSI REPT-ALMINH: alarm output Perm
inhibited
;
RLGHNCXA03W 99-07-07 00:57:31 EST Rel 25.0.0
0100.0296 CARD 1201 SS7ANSI REPT-ALMINH: alarm output Temp
inhibited
;
Status Command Changes
Device Status Commands
The associated state of a card is displayed as "ALMINH" when a card's alarms are inhibited.
The 'stat' option for these commands has been extended to support 'ALMINH', which displays all cards whose alarms are inhibited. When the Associated State is set to ALMINH, it is overwritten by other states (e.g. BIP) until the inhibition is removed.
See the Commands Manual for more information.
Hourly Status Report
The Condition Type field in the Hourly Status Report has the INHAUDB value added to possible values. The full list of Condition Types follows.
-
SCMMA - The device has been disabled due to manual maintenance action (e.g.
inh-card). This condition applies regardless of previous alarm state. -
MTCEINT-0 - The reported device is off-normal (ANR), but there is no alarm associated with this device. An alarmed condition for another device typically impacts the state of this device, e.g. OOS links affect linksets, OOS DLKs affect SLAN cards.
-
MAN - The reported device is off-normal (OOS-MT), but there is no alarm associated with this device. The off-normal condition was caused manually, e.g.
ent-dstncommand entry. -
NULL - No specific 'cond type' is currently supported for this release. There is sufficient information to ascertain the device condition from the report. The craftsperson may use
rept-stat-xxxcommand(s) to collect further information. -
INHAUDB - The user has manually inhibited alarms for this device. The time when the device was inhibited is recorded, and displayed during the hourly report.
The Hourly Status Report includes the alarm status periodic reminder added at its end. A new status indicates alarms that have been inhibited.
Output Example
RLGHNCXA03W 99-07-07 00:57:31 EST Rel 25.0.0
5023.0000 REPT COND CARD
"CARD 1201:,MTCEINT-0,,96-11-19,14:58:24,,,,"
"CARD 1202:0013,,SA,96-11-19,14:44:38,,,,**"
"CARD 1203:0013,,SA,96-11-19,14:44:38,,,,**"
"CARD 1204:0013,,SA,96-11-19,14:44:38,,,,**"
"CARD 1206:0013,,SA,96-11-19,14:44:38,,,,**"
"CARD 1207:0034,,NSA,96-11-19,14:52:56,,,,* "
"CARD 1208:0013,,SA,96-11-19,14:44:38,,,,**"
"CARD 1216:0013,INHAUDB,NSA,96-11-19,13:44:38,,,,"
"CARD 1101:0034,MTCEINT-0,NSA,96-11-19,14:52:56,,,,* "
"CARD 1115:0143,,NSA,96-11-19,14:57:52,,,,* "
RLGHNCXA03W 99-07-07 00:57:31 EST Rel 25.0.0
5034.0000 REPT COND ALARM STATUS
"ALARMS:TEMP INHIBITED,1,3,4"
"ALARMS:PERM INHIBITED, 2,14,4
"
"ALARMS:ACTIVE,2,0,0"
"ALARMS:TOTAL,5,17,8"
"ALARMS:STATUS,AUDIBLE,SILENT,SILENT"
Note that the alarm status is shown in the following sequence: critical, major, and minor. Thus the bold text means there are two critical alarms, fourteen major alarms, and 4 minor alarms.
Thresholding of UIM Messages (Release 25.0)
Description
This feature suppresses the generation of a UIM message when it exceeds a certain user-settable threshold. It allows the user to set, delete, or display the UIM threshold and interval on a per-UIM number basis.
The thresholding capability provided by this feature is limited by the systemwide threshold of 4 UIMs per second, i.e. any threshold set using this new feature is superseded by the systemwide threshold, which is not administrable.
In support of this feature, the following commands have been created:
-
set-uim-acthresh(to set UIM threshold and interval) -
rtrv-uim-acthresh(to display the UIM threshold and interval) -
dlt-uim-acthresh(to delete the UIM threshold and interval)
In addition, a UIM logging feature has been introduced primarily as a complement to the UIM Thresholding feature. (The UIM Thresholding feature allows for the suppression of UIM messages when they exceed a certain user settable threshold. The user can define the threshold such that no UIM's will be displayed.) The new logging feature provides a way to retrieve all the UIM messages that would have been printed, even those not displayed due to the UIM threshold feature.
The craftsperson can retrieve the logged UIMs with the rtrv-log command, using the new value "UIM" for the type parameter.
The UIMs are stored on disk only by the active OAM. However, the UIMs that were stored on the standby when it was active can be retrieved with the rtrv-log command.
UIM logging occurs on a continuous basis. When the UIM log is full, the oldest event is overwritten by the newest event. A total of 65,536 UIMs can be maintained in the log. This represents a history of time of 4.55 hours, at a maximum creation rate of 4 UIMs per second. The term "creation rate" is defined here as UIMs that are printed or would have been printed if the UIM Threshold feature was not used.
Creation of UIMs
Figure 5-29 shows how UIMs are generated throughout the system. It is important to note that the point where the decision is made to discard UIMs due to thresholding has changed with this feature.
The applications running on cards send UIMs and alarms to the ATH application. The ATH application on every card is polled by STH every 1.28 seconds for the UIM and Alarm information on those cards. Each ATH has a buffer of a total of 10 UIMs and Alarms it can send to the STH during that interval. The STH forwards all the UIMs to SIH for handling. SIH processes 6 UIMs every 20ms. If SIH decides the UIM should be printed, it places the UIM on the HI or LO queues. SIH then paces the output to UI at a rate of approximately 4 UIMs per second.
Figure 5-29 Depiction of UIM Creation, Logging, and Thresholding

Upgrade Considerations
The UIM logging feature requires that a new file be created and initialized during upgrade from any pre-release 25.0 EAGLE. This new file holds the history of UIM events. If this file is not created in a release 25.0 EAGLE, the OAM will detect the absence of the file and automatically disable logging. The OAM does so by entering the DISABLED logging-state, and will remain in that state until the OAM reboots and can then access the file. If the OAM is in the DISABLED logging state for UIM logging, it means it can not log UIMs.
The new file is 11 Mbytes in size and can hold 65,536 UIMs.
Changed Event Log Command
The rtrv-log command retrieves records from one of the logs generated by the Maintenance system; it selects these records based on a span of time or a specific log file index.
Prior to Release 25.0, the only log supported was the Alarm Log.
As of Release 25.0, the type parameter can be used to retrieve the events of either the Alarm log (type=alarm) or the UIM log (type=uim), but not both. The default is alarm.
Refer to the Commands Manual for current usage information.
Limitations
The implementation of the UIM logging feature contains the following limitations. These limitations may need to be communicated to the Customer and are candidates for future feature enhancements:
-
Due to the fact that the HI priority queue gets serviced before the low priority queue in SIH, the events may not be logged in the order in which they occurred (put another way, their timestamps might not be ordered due to the nature of SIH). Also, when the time/date is changed (e.g. with the set-time command) the display of these records may appear (from the date-time stamp) to been written in the incorrect order. Taking both these into consideration, there is a timestamp for when the UIM occurred and when the UIM was logged. This aids the retrieval of UIMs.
-
The information in the Log is not self-evident. Technical documentation and/or files must be provided to allow such a file to be analyzed off the EAGLE.
-
UIMs are written only to the UIM Log on the active OAM. However, events that were logged previously on the current standby (when it was the active) can be retrieved with the
rtrv-logcommand. -
The writing of UIMs to the Log will continue, unaffected, during a removal of the Log via either a
copy-tblor with the Kermit facility. -
The Log will not be included in the BACKUP/RESTORE capability.
-
The repairing of the Log must be accomplished by a
copy-tblcommand from the removable, should the Log become corrupted.
TIF Calling Party Number Conditioning (Release 44.0)
The Triggerless ISUP Framework (TIF) is enhanced to add TIF Calling Party Numbering Plan Processor (NPP) services. This enhancement allows NPP to be called separately for Called Party numbers (CdPN) and Calling Party numbers (CgPN), and allows the CgPN access to all NPP conditioning and formatting controls.
The TIFCGPN, TIFCGPN2 and TIFCGPN3 NPP services are added for TIF CgPN Numbering Plan Processing. These services are invoked using the CgPN portion of an ISUP IAM message.
The ASDOTHER and GRNOTHER Formatting Actions are added to support TIF CgPN Conditioning. The ASDOTHER Formatting Action allows the Additional Subscriber Data (ASD) returned from an RTDB search in the ASDLKUP Service Action for a TIF CgPN service to be used in CdPN formatting. The GRNOTHER Formatting Action allows the Generic Routing Number (GRN) returned from an RTDB search in the GRNLKUP Service Action for a TIF CgPN service to be used in CdPN formatting.
A TIF CdPN NPP service can invoke a TIF CgPN NPP Service. TIF CgPN NPP services are tied to TIF CdPN NPP services (TIF, TIF2, TIF3) in a one-to-one manner. For example, if an MSU is filtered by the TIF2 GWS stop action, then the TIF2 NPP service is invoked based on the CdPN portion of the message. The TIF2 NPP Service Action processing can then invoke the TIFCGPN2 NPP Service using the CgPN portion of the message.
The TIF Additional Subscriber Data, TIF Generic Routing Number, TIF Number Substitution, and TIF Simple Number Substitution features and various existing Service Actions are enhanced to support TIF CgPN Conditioning. Refer to the Feature Manual - TIF and to the Numbering Plan Processor (NPP) Overview for the Release 44.0 Documentation Set for additional information.
TIF NP Service Portability (Release 41.1)
Service Portability support for TIF NP applies to TIF Number Portability (NP) Relay and TIF NP Release. This support determines whether the GRN from the RTDB lookup is used by the NPRELAY and the NPRLS Service Actions, respectively.
Note:
The NPRELAY and NPRLS Service Actions are no longer mutually exclusive. They can be provisioned in the same Service Action set.The TIFOPTS NPTYPE configuration parameter is expanded to two TIFOPTS parameters, NPTYPERLY and NPTYPERLS. The NPTYPERLY option determines the network entity type behavior for the NPRELAY Service Action and the NPTYPERLS option determines the network entity type behavior for the NPRLS and NPNRLS Service Action. This expansion allows configuration of the release and relay Service Actions for non-ported subscribers and ported subscribers independently.
SPFILL
An SPFILL option is introduced for the TIF NP feature. This option indicates whether SP digits are used if the Default Routing Number (Default RN) or the Generic Routing Number (GRN) is used for local subscribers. If the SPFILL option is on, then the RTDB network SP entity digits are populated. This option can be provisioned whether Service Portability is supported or not.
TIF Number Portability (Release 39.2)
The TIF Number Portability feature uses the Triggerless ISUP Framework (Release 39.2) (TIF) to perform number portability functions.
Note:
The TIF Number Portability feature is used to replace the TINP feature. Only customers that had the TINP feature enabled prior to upgrading to 39.2 can use the TINP feature after upgrade has occurred. All other customers will use the TIF Number Portability feature.The TIF Number Portability feature includes the following capabilities:
- Terminating Actions
Number portability can be performed on called party numbers (CdPNs), and either the Relay or Release termination action can be provisioned as the result.
- Circular Route Prevention
Circular Route Prevention is used when circular routing is caused by incorrect information in one or more networks’ number portability databases. If the routing number (RN) of the called number is the RN of the network receiving the message (the incoming RN is found in the HomeRN list.), then if the result of the RTDB lookup is another RN, a loop is detected and the call is released.
- Enhanced CgPN Lookup
Calling party number lookup can be performed for certain call types.
- Filtering
A combination of Gateway Screening and TIF filters can be used to select the Service Actions required.
- Number Conditioning for EPAP Database Lookups
Prefixes can be deleted from a number string and used for either RTDB lookup or in formatting the outgoing message.
- Release Handling
The Release message can be configured to include the redirection number.
Feature Control Requirements
The TIF Number Portability feature has the following feature control requirements:
- FAK for part number 893-0189-01
- The GTT feature bit must be turned on before the feature can be enabled.
- The Gateway Screening feature bit must be turned on before the feature can be enabled.
- The feature cannot be turned off after it has been turned on.
- A temporary FAK cannot be used to enable the feature.
Hardware Requirements
The TIF Number Portability feature requires Service Module cards. The feature cannot be enabled if TSM cards running the sccp application are provisioned in the system. TSM cards running the sccp application cannot be provisioned if the TIF Number Portability feature is enabled.
TIF Number Substitution (Release 41.0)
The Triggerless ISUP Framework (TIF) Number Substitution feature allows called party and/or calling party numbers on an incoming Initial Address Message (IAM) to be substituted with associated numbers from the RTDB on the outgoing IAM.
When an IAM is received, a lookup is performed on the called party number (CdPN) or calling party number (CgPN) in the RTDB database. If a successful retrieval of the called party directory number (DN) occurs, then the CdPN is substituted in the outgoing IAM. If a successful retrieval of the calling party DN occurs, the CgPN is substituted in the outgoing IAM
The feature introduces the nscdpn and nscgpn Service Actions, which are used to perform a lookup for the incoming CdPN and CgPN, respectively. These Service Actions are used with the Numbering Plan Processor (NPP). For information on the Numbering Plan Processor and TIF, refer to the Numbering Plan Processor (NPP) Overview and the Feature Manual - TIF, respectively, of the latest EAGLE 5 ISS documentation set.
Feature Control Requirements
Feature control requirements for the TIF Number Substitution feature include:
- A FAK for Part Number 893-0225-01
- The feature cannot be enabled if the ELAP LNP Configuration feature is enabled.
- The feature cannot be enabled with a temporary FAK.
- The feature can be turned on and off.
TIF Range CGPN Blacklist (Release 44.0)
- A CgPN beginning with a specific prefix is found during Numbering Plan Processing (NPP).
- The CgPN parameter is not present in the IAM.
- The CgPN parameter is present but does not contain any digits.
- An NPP rule to generate an ISUP REL message is found for the Calling Party Number.
Two new CgPN Service Actions are created to support this feature:
- FPFXRLS-generate an REL message if a Calling Party rule is found in NPP
- NOCGPNRLS-generate an REL message if the Calling Party is not present in the IAM or is present with no digits
Feature Control Requirements
- FAK for Part Number 893-0377-01
- The GTT feature must be turned on before the TIF Range CgPN Blacklist feature can be enabled.
- The Gateway Screening feature must be turned on before the TIF Range CgPN Blacklist feature can be enabled.
- A temporary FAK cannot be used to enable the feature.
- The feature can be turned on and off.
TIF SCS Forwarding (Release 39.2)
The TIF SCS Forwarding feature allows messages to be forwarded to the Tekelec Service Creation System (SCS) after Triggerless ISUP Framework (Release 39.2) (TIF) processing has completed.
Feature Control Requirements
The TIF SCS Forwarding feature has the following feature control requirements:
- FAK for part number 893-0222-01
- The GTT feature bit must be turned on before the TIF SCS Forwarding feature can be enabled.
- The Gateway Screening feature bit must be turned on before the TIF SCS Forwarding feature can be enabled.
- A temporary FAK cannot be used to enable the feature.
TIF Selective Screening (Release 45.0)
The TIF Selective Screening feature is an enhancement to the existing TIF framework to allow customers to build more advanced filtering rules. The main use is to be able to take formatting actions against the CgPN and CdPN of ISUP messages.
The TIF Selective Screening feature adds SAxDGTS support for NPP SELSCR Service Action and two lists of formatting actions - FASCRCD, and FASCRCG - to allow formatting of CdPN digits and CgPN digits in ISUP message. These formatting actions are applied when the Called Party Number in the ISUP message passed the TIF Selective Screening process.
- FASCRCD
- Formatting action list to format ISUP CdPN digits when the Called Party Number passes TIF Selective Screening process
- FASCRCG
- Formatting action list to format ISUP CgPN digits when the Called Party Number passes TIF Selective Screening process
- SAxDGTS
- Generic name for Service Action Data Digit String value parameters (SA1DGTS, SA2DGTS, SA3DGTS, … SA8DGTS)that store the call types for all of the CdPNs that match the NPP rule containing the SELSCR Service Action
TIF Simple Number Substitution (Release 39.2)
The TIF Simple Number Substitution feature uses the Triggerless ISUP Framework (Release 39.2) to replace the calling party in an ISUP IAM message with a configured calling party number from the TIFOPTS table. The RTDB is not used.
Feature Control Requirements
The TIF Simple Number Substitution feature has the following feature control requirements:
- FAK for part number 893-0240-01
- The GTT feature bit must be turned on before the feature can be enabled.
- The Gateway Screening feature bit must be turned on before the feature can be enabled.
- The feature cannot be turned off after it has been turned on.
- A temporary FAK cannot be used to enable the feature.
Hardware Requirements
The TIF Simple Number Substitution feature requires Service Module cards. The feature cannot be enabled if TSM cards running the sccp application are provisioned in the system. TSM cards running the sccp application cannot be provisioned if the TIF Simple Number Substitution feature is enabled.
TIF Subscriber CgPN Blacklist (Release 44.0)
- The CgPN is found in the RTDB, and the RTDB entry has CgBL flag = YES.
- The CgPN is not found in the RTDB.
Two new CgPN Service Actions are created to support this feature:
- BLRLS-generate an ISUP REL message if the Calling Party Number is found in RTDB and the CgBL flag = YES
- BLNFNDRLS-generate an ISUP REL message if the Calling Party Number is not found in RTDB
Feature Control Requirements
- FAK for Part Number 893-0376-01
- The GTT and Gateway Screening features must be turned on before the TIF Subscriber CgPN Blacklist feature can be enabled.
- If the ELAP feature (Part Number 893-0109-001) is turned on, then the TIF Subscriber CgPN Blacklist feature cannot be enabled.
- If an LNP quantity is turned on, then the feature cannot be enabled.
- If the ANSIGFLEX option is turned on in the
chg-stpoptscommand, then the feature cannot be enabled. - The feature requires EPAP.
- A temporary FAK cannot be used to enable the feature.
- The feature can be turned on and off.
Time Stamps for rept-stat-trbl Report (Release 31.6)
The display=timestamp parameter value has been added to the rept-stat-trbl command, to display all alarms with the date and time when the alarm was logged.
Only one parameter value for display is allowed in the command at one time. Therefore, timestamps cannot be displayed for just inhibited or active alarms (display=inhb and display=act).
The display=timestamp parameter value of the rept-stat-trbl command displays all alarms with the date and time when the alarm was logged.
Time-Based Inhibit Alarm (Release 35.0)
Description
The Time-Based Inhibit Alarm feature allows alarms at or below a configurable severity to be suppressed on a device for a configurable period. This feature allows only desired alarms to be viewed during testing or other maintenance activities.
Hardware Requirements
The Time-Based Inhibit Alarm feature has no hardware requirements.
Limitations
The Time-Based Inhibit Alarm feature has no associated limitations.
TINP (Release 38.0)
The Triggerless ISUP Number Portability (TINP) feature allows the EAGLE 5 ISS to perform number portability database (NPDB) lookup on selected ISUP IAM messages to determine whether a called party number (CdPN) is ported. Gateway screening is used to determine which messages receive NPDB lookup. After NPDB lookup is performed, the EAGLE 5 ISS can relay the IAM message or generate a release message to inform the user that the CdPN is ported.
The TINP feature can be used to provision the EAGLE 5 ISS to determine whether the CdPN contains a Home Routing Number (HOMERN) and to remove the number if it is located.
The TINP feature co-exists with all EAGLE 5 ISS features requiring EPAP and is mutually exclusive with all EAGLE 5 ISS features requiring ELAP. Turning on the TINP feature overrides the ISUP NP with EPAP feature.
Feature Control Requirements
The TINP feature has the following feature control requirements:
- The GTT and GWS features must be turned on before the TINP feature can be enabled.
- A FAK for part number 893-0189-01
- A temporary FAK cannot be used to enable the feature.
- The feature cannot be turned off after it has been turned on.
Hardware Requirements
The TINP feature requires E5-SM4G cards or DSM cards. The feature cannot be enabled if TSM cards running the sccp application are present in the system.
Limitations
The TINP feature has the following limitations:
- The collection of digits from SAM is not supported. If SAM is part of the call setup, it is assumed that the SAM is for international calls which are not ported.
- Outgoing digits that are longer than 21 digits are truncated.
- Splitting of digits between IAM and SAM is not supported.
- If an IAM is relayed to a different network type, then ISUP information is not converted to the new network type.
- IAMs larger than 253 bytes (ANSI/ITU-N24) and 256 (ITU-I/ITU-N14) bytes are not supported.
- If the TINP feature and the ISUP NP with EPAP feature are both enabled, the TINP feature overrides the ISUP NP with EPAP feature.
TOS Field Marked in Outgoing Packets (Release 46.0)
The TOS Field Marked in Outgoing Packets feature allows setting the TOS (DSCP) field in outgoing packets from EAGLE. With this feature, Table IPOPTS entries are in Table EGLEOPTS.
Transaction-based GTT Loadsharing (Release 36.0)
Description
TheTransaction-based GTT Loadsharing feature (TBGTTLS) is an enhancement to intermediate and final Global Title Translation load-sharing. The Transaction-based GTT Loadsharing feature enables GT-routed messages that are part of the same transaction to be loadshared to the same destination in a MAP group or MRN group.
The Transaction-based GTT Loadsharing feature uses the transaction parameter to control loadsharing for Class 0 and Class 1 SCCP messages. The Transaction-based GTT Loadsharing feature also controls loadsharing for unit data (UDT) and extended unit data (XUDT) messages.
EAGLE 5 ISS generates a unique key for each MSU when transaction-based GTT loadsharing is performed. This key, called the MSUKey, is a unique 4-byte number. The value of the MSUKey depends on the selected transaction parameter. The transaction-based GTT loadsharing algorithm ensures that message signal units (MSUs) that have the same MSUKey value are routed to the same destination within the Entity Set.
-
For UDT messages, the key is based on MTP, SCCP or TCAP transaction parameters
-
For XUDT messages, the key is based on MTP parameters or SCCP parameters
-
For TCAP, the TCAP ID is the MSUKey value.
-
For SCCP in XUDT/XUDTS and UDT/UDTS messages, the last 4 bytes of the GTA field of CdPA in the inbound MSU are the MSUKey.
-
For MTP in XUDT/XUDTS and UDT/UDTS messages, the last 3 bytes of incoming OPC and 1 byte of SLS are combined to create a unique MSUKey. This structure applies to both ANSI and ITU point codes. This is the default parameter for performing TBGTTLS.
The EAGLE 5 ISS provides multiple forms of Intermediate and Final GTT. loadsharing. These loadsharing modes are determined by the relative cost of each entity in the Entity Set. Of the possible configurations (Solitary, Dominant, Load-Shared, and Combined Load-Shared/Dominant), TBGTTLS affects only entities that work in the Load-Shared and Combined Load-Shared/Dominant loadsharing modes.
-
In Load-Shared mode, the entire Entity Set is a part of one RC group and MSUs are load-shared based on the transaction parameter within the entities in the Entity Set. If none of the entities in the Entity Set are available for routing, the message is dropped and a UDTS/XUDTS message is generated if “return on error” is set in the SCCP message. A UIM is generated to notify the user that the MSU has been dropped.
-
In Combined Load-Shared/Dominant mode, TBGTTLS is initially applied to the RC group, where the PC/PC+SSN belongs that is obtained as a result of GTT.
-
If none of the entities are available for routing within that particular RC group, the next higher cost RC group shall be chosen and TBGTTLS is applied to the new RC group. This process is repeated until there is no available entity in the Entity Set for routing.
-
If none of the entities are available for routing, the message shall be dropped and a UDTS/XUDTS message is generated if “return on error” is set in the SCCP message. A UIM is generated to notify the user that the MSU has been dropped.
-
A feature access key (FAK) for part number 893017101 is required to enable the Transaction-based GTT Loadsharing feature.
-
The GTT feature must be on before TBGTTLS can be enabled.
-
After the feature is enabled and turned on, it cannot be turned off.
-
No temporary FAK is allowed for the feature.
Hardware Requirements
The Transaction-based GTT Loadsharing feature has the following hardware requirements:
-
DSM cards
-
TSM cards that run the SCCP application cannot be provisioned if the feature is enabled. The feature cannot be enabled if TSM cards that run the SCCP application are configured in the system.
Limitations
The Transaction-based GTT Loadsharing feature has the following limitations:
-
If the Transaction-based Loadsharing and Weighted GTT Loadsharing features are both enabled, then transaction-based loadsharing has higher priority. This guarantees that messages of a single transaction are loadshared to the same entity within the MAP group or MRN group.
-
For transaction-based routing, loadsharing can be guaranteed only when incoming messages are well distributed over MTP/SCCP/TCAP parameters. When the incoming traffic is well distributed using the MTP/SCCP/TCAP parameters, then EAGLE 5 ISS will distribute traffic (at least 1,000 messages) in accordance with load sharing applicable to the MAPSET/MRNSET with an allowed deviation of +/-5%”. If a new entry is added or an existing entry is deleted from an RC group within a Entity Set while MSUs are getting routed to one of the entities in that particular RC group, the EAGLE 5 ISS might not be able to maintain the load share distribution and allowed deviation for the loadshared traffic.
-
When the Transaction-based GTT Loadsharing feature and the Weighted GTT Loadsharing feature are both on, the following scenario can occur:
-
An RC group (for example, RC1) becomes prohibited and all of its traffic is rerouted to an alternate RC group (for example, RC2).
-
A node comes up in RC1 (which was the initial destination for an MSU routed base on TBGTTLS), but the weight percentage of RC1 is still below the in-service weight threshold.
RC1 is still considered prohibited and traffic is not sent to the node in RC1.
-
-
If the number of available entities within the RC group differs between successive MSU transmissions, all the MSUs that are getting routed to alternate destination (because the primary destination was not available) get rerouted, even if the entity that has become unavailable is not the destination entity for those MSUs.
-
When the Primary Destination is inhibited and the traffic is failed over, the node state might not be maintained if other nodes also fail.
-
When an entity is added to a group or deleted from a group, so that the number of entities in the group changes, the assignments within the group could all change.
Translation Type Mapping (Release 21.0)
Certain SCCP messages contain a called party address parameter that contains a translation type field. The translation type field indicates the type of global title processing the EAGLE must perform. The values used within any particular network may be different than the standardized values that are defined for internetwork applications.
The translation type mapping feature maps standardized internetwork translation type values to intranetwork translation type values used within any particular network. This feature also maps intranetwork translation type values to standardized internetwork translation type values.
The only SCCP messages that are affected by translation type mapping are UDT and XUDT messages, received or transmitted, whose global title indicator is 0010 (ANSI/ITU) or 0100 (ITU). Other messages that contain the called party address parameter are not affected. For example, UDTS messages are assumed to be MTP routed and need not be examined. XUDTS messages are either MTP routed or use one translation type value indicating global title to point code translation and should not be mapped.
The translation type mapping feature is configured for any linkset, however, translation type mapping has no effect on messages in X.25 linksets, since this feature has not been implemented for X.25 linksets. There is currently no specification for translation type mapping in ITU networks, therefore, the EAGLE provides the same translation type mapping function as for ANSI networks.
Translation type mapping is performed on each LIM in the linkset. Incoming translation type mapping is performed before global title translation, gateway screening, or the MSU copy associated with the STP LAN feature. Outgoing translation type mapping is performed after global title translation, gateway screening, and the MSU copy associated with the STP LAN feature.
When outgoing translation type mapping is provisioned and the MSU is copied for the STP LAN feature, the copied MSU is mapped. This is done because the mapped translation type may have a different meaning in the local network, causing the MSU to be interpreted incorrectly.
If the database transport access feature is being used, and the MSU encapsulated by the gateway screening redirect function contains a translation type that must be mapped on an incoming basis, the encapsulated MSU contains the mapped translation type. The translation type of the new MSU is obtained from the gateway screening redirect table.
The EAGLE supports 64 translation type mappings for each linkset. This includes both incoming and outgoing translation type mappings. Since the EAGLE supports a total of 255 linksets, the total number of translation type mappings that can be provisioned in the EAGLE is 16,320.
A new measurement report has been created to report the new daily measurements of the linkset, the mtcd-lnkset measurement report. Three new measurements are collected and reported.
-
ZTTMAP — translation type mapping translations performed - The total number of translation type mappings performed by the entire STP maintained over 30 minute intervals. This is displayed in the
systot-stpreport. -
ZTTMAPI — translation type mapping translation performed - MSUs received on the gateway linkset - The number of incoming translation type mappings performed per linkset over 30 minute and daily intervals. These are displayed in the
comp-lnksetreport every 30 minutes and the dailymtcd-lnksetreport. -
ZTTMAPO —þtranslation type mapping translation performed - MSUs transmitted on the gateway link set - The number of outgoing translation type mappings performed per linkset over 30 minute and daily intervals. These measurements are displayed in the
comp-lnksetreport every 30 minutes and the dailymtcd-lnksetreport.
Triggerless ISUP Framework (Release 39.2)
The Triggerless ISUP Framework (TIF) provides an overall structure for various features that allow the EAGLE 5 ISS to intercept and process ISUP messages that would normally be thru-switched.
Note:
At least one of the TIF features must be turned on before the TIF capabilities are available.Existing Gateway Screening rules are used to separate ISUP traffic and forward the appropriate MSUs to the TIF for processing. The TIF decodes the MSU, invokes the Numbering Plan Processor (NPP) on Service Module cards, and encodes the results. TIF features provide Service Actions (SAs) to the NPP. These SAs provide database access, data evaluation, and special handling for the MSU.
The TIF introduces a TIFOPTS table.
Note:
Only customers that had TINP enabled prior to upgrade to Release 39.2 will be able to access both the TINPOPTS and TIFOPTS tables and use the TINP feature after the upgrade occurs. All other customers will only be able to access the TIFOPTS table after the upgrade occurs.Feature Control Requirements
The TIF has the following feature control requirements:
- The GTT feature bit must be turned on before any TIF feature can be enabled.
- The Gateway Screening feature bit must be turned on before any TIF feature can be enabled.
- At least one TIF feature must be enabled before the TIFOPTS table can be provisioned.
- The associated feature must be enabled before the desired SA can be enabled.
- The tif, tif2, or tif3 service must be turned on before the run-time behavior for any TIF feature can execute.
Triggerless LNP (Release 24.0)
The Triggerless LNP feature provides service providers a method to route calls to ported numbers without having to upgrade their signaling switch (end office or mobile switching center) software. In a trigger-based LNP solution, the service providers have to modify the end office (EO) or mobile switching center (MSC) to contain the LNP triggers. These triggers cause the EO/MSC to launch the query to the LNP database and route the call based on the returned location routing number (LRN).
Refer to the Database Administration Manual - LNP for current configuration information on this feature.
TSM Warm Restart and Incremental Loading (Release 26.0)
Overview
In prior releases, when a TSM/BLM card running the SCCP/EBDABLM GPL boots unexpectedly or is manually booted (i.e. init-card), the GPL and the database on the card are reloaded from the OAM. The reload time is significantly affected by the LNP database size, which requires approximately 5 minutes for every one million ported numbers.
However, a complete LNP data reload may not be required if the LNP database on the card is coherent at the time of the reset. If no LNP updates occur from the time the TSM/BLM goes off-bus to the time comes back on the bus, the LNP database on the card is the same as the LNP database on the OAM.
In the event LNP updates occur while the TSM card is not in service, the Incremental Loading feature tracks the updates, and applies them to the card when it is ready.
In either case, a complete data reload may be unnecessary if the on-card LNP database is at or near the same level as the OAM LNP database. Warm restart bypasses data loading of the LNP database only. GPL and non-LNP table data/dynamic data loading is unaffected. Incremental loading applies only to LNP updates, non-LNP database updates are not supported.
Warm Restart
The Warm Restart feature modifies the default EAGLE operation to preserve the LNP database during a TSM/BLM card reset provided the requirements for performing a warm restart are met (see the following table). Those requirements are that:
-
power to the card is uninterrupted
-
card level checks determine a warm restart is allowed
-
card database level is the same as the OAM database level or can be incrementally loaded to the current level
-
LNP audit is ON and has run at least once (otherwise all LNP checksums on the OAM are unknown)
-
card database is coherent at the time of reset and the LNP database audit during card initialization passes
Table 5-27 Conditions for Performing Warm Restart
Condition Description POWER ON
Power on reset (card is pulled and reinserted).
XILINX VERSION
M256 Xilinx program version has changed from previous version.
DB VERSION
LNP Database version has changed from previous version. On-line Memory allocation (alloc-mem), import or bulk downloads (chg-db), or changes from release to release may alter the DB version.
DB LEVEL
DB level not supported or difference exceeds incremental loading capability. Caused by reset of OAMs or if the number of updates exceeds the incremental loading capability.
DB STATUS
DB status of the card is incoherent at the time of a reset. Can be caused by a failed network card update or a reset during a database update to the card.
HW ERROR
Hardware error bit checks on the card fail during card initialization.
AUDIT FAILED
Checksum comparisons of the LNP database fail during card initialization. Data on the card is determined to be corrupted after the reset (was not yet detected by normal auditing).
AUDIT TIMEOUT
LNP initialization audit timed out (SW failure).
NO AUDIT
Unable to perform LNP audit. LNP audit not on (LNP Options has AUDIT=OFF. Or, the rate of LNP updates exceeds LNP audit’s ability to compute checksums (excessive unknown checksums). This is more likely on a small database where there are fewer checksums. The percentage of known checksums must be 99% or more. The percentage is based on the number of checksums in use, which is smaller for small databases (such as 2 MIL TNs or less).
USER REQUEST
User initiated
init-cardorinit-syscommand reload type cold. The default restart type for these commands is a cold or full LNP data reload. User must specifydata=persistfor warm restart on command.UNKNOWN / OTHER
Unknown or other type of software failure.
Incremental Loading
The Incremental Loading/Warm Restart feature modifies the reload procedure for an LNP database card (i.e. TSM). The LNP database will remain persistent as long as power is not removed from the card. In the event of a card reload, the TSM will check to see if an LNP database full reload is required. If a full reload is required, the OAM will be allowed to continue to process LNP updates from the LSMS to the other TSM cards. The OAM will track the database changes required for the reloading TSM card and apply those updates when the TSM is ready to be placed back in service.
This circumvents the need to inhibit LNP updates in most cases. The requirements to perform these operations are:
-
A database level and restart type indication from the restarting card can be accepted and processed.
-
Card requests for both warm and cold restarts can be processed.
-
Changes in the OAM LNP database can be tracked and applied on an "as needed" basis per reloading card.
-
DB operations (e.g., init card with DATA = PERSIST/REFRESH) can be processed properly.
-
OAM can temporarily inhibit LNP updates for a small period of time in order to complete the loading process when necessary with out losing EOAP/OAP status or Q.3 association with the LSMS.
-
Incremental loading will support up to 25 TSM cards and 1 BLM card for incremental loading purposes.
Maintenance
The following sections describe the maintenance changes required as part of the Warm Restart and Incremental Loading features.
Loading Process
The loading process involves the continuous tracking of LNP database changes and applying those changes to cards that are coming into service. Changes to the LNP database occur each time that an LNP transaction takes place. A single LNP transaction (i.e., change) can affect multiple LNP tables. Each LNP transaction generates a new level within the same version of the LNP database (see ). In other words, each LNP database version can go through a number of levels (changes).
Figure 5-30 Database Levels

Applying the LNP data to the card(s) may be done either incrementally or as a full database restoration: cards at the same LNP database version but at different database levels can be incrementally loaded while cards at a different LNP database version must receive a full database download.
In order to track LNP database changes for incremental loading, a table of database levels and modified memory pages will be maintained by OAM. This will allow cards at varying database levels to be incrementally downloaded with a subset of the entire database. As the data changes in time, the changes are to be tracked and then applied to the appropriate cards that are in an active load list. Note that all cards appearing within a particular load list will receive the same dataset.
The following subsections discuss the approaches for delivering the LNP data to the appropriate cards and for tracking LNP database alterations.
Card Loading For Warm Restarts
System loading for the SCCP/EBDABLM GPL at the TSM/BLM card will be modified to determine whether to perform a warm or cold restart. The following figure depicts the SCCP/EBDABLM on-card decision making process for this feature.
Figure 5-31 On-Card Warm Restart Decision Flow

The figure shows that the check for the stored restart type is performed first. The restart type value shall always be warm by default. This value can be set to cold by either an indication to the card from the user (i.e., a forced cold restart) or by the card when some error condition occurred (e.g., LNP database versions did not match). The warm restart type may also be changed at some point during the restart process.
For example, the OAM may determine that the request for a warm restart cannot be honored and deliver an indication for a cold restart (i.e., a full LNP download).
The decision process involves several checks to verify eligibility for a warm restart request. If all of the criteria are met, the request for a warm restart is made. In order to minimize delays in the download process, the SCCP/EBDABLM GPLs shall perform the memory checksum tests in parallel with the data table loading whenever a warm restart is in progress.
Once the non-LNP tables have been loaded and the checksum tests have passed, an indication of the card's readiness to receive LNP data will be raised. At this point, OAM will begin delivery of the LNP tables followed by a new checksum table.
The OAM must be in agreement (i.e., there is no cause to override the request), then the warm restart is performed and an incremental download of the LNP database is carried out if required. The criteria for OAM to be in agreement are as follow:
-
The cards reported database level is not greater than the OAMs current database level.
-
The cards reported database level must be in the DB Level Transition List (card can be incrementally loaded).
-
There are approximately 99% known LNP AUDIT checksums (sufficient to perform on card audit).
SCCP/EBDABLM GPL Impacts
The SCCP and EBDABLM GPLs will be modified to incorporate the decision making ability with regards to the type of restart needed (see figure). Specifically, the decision to request a warm restart will be made if:
-
M256 Xilinx is programmed and the bit file has not changed.
-
LNP database version has not changed.
-
Hardware error bit checks on the card do not fail.
-
Checksum comparisons of the LNP database do not fail. Each applicable card shall be able to compare the LNP database on the card to the LNP database on the OAM.
-
init-cardorinit-syscommand with a reload type of COLD was not requested.
The SCCP and EBDABLM GPLs, operating on the TSM/BLM cards respectively, shall be capable of storing, retrieving, and reporting pertinent information for the restart decision process using non-volatile memory.
The software will maintain, at a fixed memory location, the:
-
Xilinx program changed indication.
-
LNP database version.
-
LNP checksum table.
-
Restart request type (warm, cold).
The initialization sequence of the application software must not reprogram the M256 Xilinx. The M256 Xilinx is unable to maintain DRAM data integrity during the reprogramming process. The Xilinx shall be reprogrammed only if a cold restart is to be performed. In addition, if the Xilinx is already programmed and the version has not changed, the DRAM check bit initialization shall be bypassed.
An LNP checksum table is downloaded by the OAM at the end of the download process. This table will be preserved in memory and used to verify the LNP database during the next restart operation.
When a warm restart is requested and agreed upon by OAM, an incremental loading of the LNP database will be performed if required. Should a cold restart be requested or a warm restart request be overridden by OAM, a full LNP database download will be performed.
OAM Impacts
In order for the SCCP/EBDABLM restart type request to be processed during card loading, the OAM GPL will require modifications. The changes will involve:
-
All information necessary for the card to determine if it can perform a warm restart will be delivered in the initial download to the card.
-
Reacting to a specific restart request type from an authorized card.
-
Tracking changes to the LNP database will occur at all times.
-
Possibly performing an early card deletion from load list for warm restart if a different restart type is required.
-
Downloading the LNP checksum table at the end of the loading process.
-
LNP Audit checksum table and incremental load list is cleared upon an import or restore.
The SCCP/EBDABLM GPL will report its current database level to OAM (see Figure 5-30 and Figure 5-31). The OAM must verify that the database level has not incremented beyond an acceptable point for incremental loading. The restart type may be overridden by the OAM and an indication of such will be delivered back to the restarting card in the form of all LNP database data being delivered.
In addition, if a cold restart is required and the card cannot be incrementally loaded, LNP updates and LNP audits must be ignored by the affected card.
Tracking LNP Changes for Incremental Loading
In order to provide an incremental download of LNP data, modifications to the database must be tracked. The database change engine (DBCD) will write the modified table ids and record entry numbers into a table as changes occur.
Figure 5-32 LNP Data Tracking and Loading Overview

Each LNP database change generates a new database level. The new level shall become the current level and all level entities associated with the LNP transaction will be indicated with the same database level table entry. The table shall be circular so that changes can be tracked and applied to the cards in a continuous manner.
If the number of entities is exceeded within a database level record, the record will me marked as continued and the next entry will contain the same database level, thus extending the database level record entry.
System Loader will read the database transition to determine which entities are to be downloaded to a particular card based upon its reported database level. A protective mechanism shall be used to prevent the System Loader task from reading a record while it is being written to.
System Loader shall create card load lists and associate the database level entities that must be downloaded based upon database levels. Each time period (i.e., an iteration in time, t0, t1, etc., where tn = tn - tn-1) will represent some number of database levels: the set of changes that occurred within a given time period. System Loader shall have one list that is the "active list". The active list will represent the cards that are currently receiving LNP data. System Loader shall also maintain additional lists of cards that are waiting for an LNP data download at other DB levels (see Figure 5-32). Once a list becomes the active list, no new entries shall be made. Any cards requesting LNP data would have to be placed into a new/other list.
Cards will be assigned to a particular load list based upon their reported database level as well as the time of their request for LNP data. Thus, a card reporting a level of 259, for example, may be placed in a list being formed for level 257 in order to grant its request for data without delay. While this methodology would download data that is not needed by some cards within the group, it prevents cards from waiting for a new list to be formed and takes into account that there is a finite number of lists available.
When Incremental Loading detects that a small amount if time is needed to complete a TSM/BLM download to reach the current DB Level then Incremental Loading will automatically inhibit LNP updates for the time needed to complete the download. Thereby avoiding continuous circular incremental loading of sustained 2TN modifications.
LNP Audit
In order to guarantee the integrity of the LNP database, the TSM/BLM cards shall perform an audit of their LNP database during a warm restart. To achieve this the following changes to the LNP audit process on the OAM and TSM/BLM cards are required:
-
TSM/BLM cards shall be capable of ignoring RADB LNP update and LNP audit messages during data loading.
-
LNP checksum table shall be downloaded to all TSM/BLM cards during data loading.
-
LNP audit's checksum table shall be maintained on the OAM and TSM/BLM cards.
A warm restart is allowed only if LNP audit has completed an audit of the current database at least once and the LNP checksums are approximately 99% known.
LNP AUDIT considers each of the LNP database tables to be segmented into "pages" where a page is defined as the number of table records that can be read into a 32KB buffer using a single disk operation. A "dirty page" is a page that has recently been modified during a database update for which the associated LNP audit checksum is unknown.
During card initialization LNP audit shall checksum the LNP database and compare against the LNP checksum table maintained on the TSM/BLM card. As a result, the LNP checksum table must be downloaded to all TSM/BLM cards during data loading and must be maintained on the TSM/BLM cards during database updates and audit queries.
Currently the checksum table is not loaded to the cards. When a LNP database update occurs the checksums on the card will be set unknown for any dirty pages. When a dirty page is audited the LNP checksum table on the card is updated accordingly by storing the recalculated checksum in the table. During data loading LNP updates and audit notifications shall be ignored at the card: currently a LNP update during loading would reset the TSM/BLM card.
During the warm restart process dirty pages will not be audited, as the checksums for the dirty pages are unknown. The LNP checksums must be approximately 99% known or a warm restart is not permitted (currently a maximum of 250 dirty pages). This initial audit to determine if a warm restart is allowed is performed using the current LNP checksum table in the card's persistent database.
If the checksum compare fails a card reset and full GTT and LNP data reload shall be performed. No application trouble or obituaries will result; the card will simply restart the loading process. The existing LNP audit process currently generates 1 checksum calculation every 1.36 seconds. Typically, LNP updates will dirty the same page(s) as previous updates and thus require significantly fewer writes to disk when collected over multiple updates.
LNP audit does not audit recently changed dirty pages, thus allowing them to be collected over multiple updates. Performance measurements of the existing LNP audit showed on average 5 or fewer unknown checksums (total) for typical sequential updates during 2 TN/sec operation.
If an incremental load to the card is required during a warm restart, the incremental load will complete and then a final audit shall be performed prior to data load complete and going IS-NR. This final audit includes pages dirtied prior to the reset only (checksum is unknown in the persistent LNP checksum table prior to the download of the new LNP checksum table).
A cold restart will result in no pages being audited following the incremental load. Should this final checksum compare fail, indicating that the warm restart failed, a full LNP data reload shall be attempted.
The LNP checksum table shall be reloaded to the cards only after incremental loading is complete and LNP updates have been inhibited. The cards will then complete the audit process for all dirty pages not initially audited during the warm restart verification.
The LNP download and audit timeline for a warm restart is depicted in Figure 5-30 and Figure 5-31).
Hardware Requirements
The Warm Restart and Incremental Loading functions require existing EAGLE hardware; no new or additional hardware is required for these features. All modifications are at the software level.
-
TSM (SCCP) card
-
BLM (EBD&A) card.
-
MCAP (OAM) card.
The TSM/BLM cards must be equipped with enough daughterboard memory to load the entire LNP database. The daughterboard requirements for the EBD&A BLM card are exactly the same as the memory requirements for a TSM card running the SCCP application.
Upgrade Considerations
Warm restart shall be supported following upgrade to release 26.0. Warm restart shall not be supported during Release 26.0 upgrade. The warm restart feature provides new functionality at the card level for maintaining over a reset the database level, status, checksum, and other information, which is required to determine if a warm restart should be allowed. Without this functionality the integrity of the LNP database cannot be verified. As a result warm restart cannot be supported during the initial upgrade to Release 26.0.
Subsequent upgrades will have the capability to perform a warm restart of TSM/BLM cards provided the warm restart conditions as outlined by this document are met. Additional conditions imposed on a warm restart would include:
-
card-level capability for converting the existing LNP database if the upgrade requires any LNP table conversions.
-
ability to download new LNP tables during a warm restart which are not defined in the source release database on the card.
Currently, new feature development that requires table conversions is written only for the OAM database and the data is loaded to the cards following conversion. In order to perform a warm restart during an upgrade requiring LNP table conversions, the conversion functions must also be written for the TSM/BLM cards. If the LNP database version does not change and no table conversions are required, upgrades after release 26.0 will be capable of warm restart provided the network conversion utilizes the data=persist parameter when initializing TSM/BLM cards.
Dependencies
The warm restart and incremental loading features must be implemented together for a complete solution to exist. These features have no other dependencies.
Limitations/Restrictions
-
LNP audit must be ON and have run at least once to completion. If LNP audit is not turned on, all LNP checksums on the OAM are set to unknown. A warm restart is allowed only if LNP audit has completed an audit of the current database at least once and the LNP checksums are approximately 99% known. Without the LNP checksums in a known state, the database on the TSM/BLM cards cannot be verified following the reset. Warm restart may not be allowed if a worse-case 2 TNs is maintained.
Sustained 2 TNs on a small database will prevent a warm restart. Fewer checksums are in use for a small database. As a result, an update will make a greater percentage of the in-use checksums unknown. Thus the percentage known of the checksums depends on the size of the database.
-
Non-LNP database provisioning which affects the TSM/BLM cards (such as GTT updates to the TSM cards or alloc-mem 4 digit object updates to all TSM/BLM cards) during loading may result in a card reset. Unlike the continuous stream of LNP updates automatically applied to the EAGLE from the LSMS, non-LNP updates are controllable by the customer. The customer must decide whether to suspend these updates during TSM/BLM loading based on minimum service and their current priorities.
If the update being applied affects tables already loaded, the card will not reset (i.e. the database class of the update was already loaded by the card).
-
Card loading, including Incremental Loading, is inhibited while the import and restore operations are in progress.
-
Database btree rotations will limit the time tracking capabilities by causing excessive database level entities and multiple database level records to be stored for a single database level.
TT Independence for LNP Queries (EAGLE Release 30.0/IP7 Secure Gateway Release 8.0)
Description
Currently, the translation type in the query message is used to determine the type of LNP query (AIN, IN, WNP) for correct decoding and response formulation. LNP queries between networks are defined to use TT=11, regardless of the protocol used. Also, there are other cases where the TT alone may not be enough to determine the type of protocol being used, thus making it impossible to correctly decode all queries. Refer to Figure 5-33.
Figure 5-33 Inter-Network Support for LNP Queries

In this example, Network B would not be able to differentiate between the two types of LNP queries received from Network A.
The TT Independence for LNP Queries feature addresses this issue by providing a new method of protocol determination of an incoming query.
With the TT Independence for LNP Queries feature, the LNP subsystem will be able to determine the protocol of the query based on other fields in the SS7 message, rather than relying on the TT value. This allows the same translation type to be used for multiple protocols. It allows a query between two networks to be properly handled. (All LNP queries between networks are defined to be TT 11.)
Hardware Requirements
No new hardware is needed to support this feature.
Upgrade Considerations
While this feature does not affect the upgrade process, note that all SCCP cards must be upgraded to the release that contains the TT Independence for LNP Queries feature, prior to provisioning the LNPQS service.
Limitations
With the implementation of TT Independence, PLNP Queries with TT associated with LNPQS will be processed and pegged as IN LNP Queries.
Despite the fact that the legacy EAGLE’s interface allows the provisioning of the LNP NPANXX table's Default Translation (MRGT) using the command ent-lnp-npanxx, this should not be done for LNP services. Thus, EAGLE will not use the NPANXX Default Translation for LNP Queries, even if this data is provisioned.
TUP Message Type Screening (Release 31.6)
Telephone User Part (TUP) protocol is a predecessor to Integrated Services Digital Network (ISDN) User Part (ISUP) that remains in use for some market areas. ISUP and TUP share the same screen function table. TUP is supported for Gateway Screening (GWS) by overloading the ISUP screening table. To use TUP screening, the screen set defines the screening order to have an SIO table with the rule SI=4 for TUP to screen the TUP messages. This SIO screening reference is specified in the ent-scr-isup command as the next screening reference (nsr) value in a screening reference for TUP message types.
Point Code screening of DPC and BLKDPC can be used with the overload of the ISUP screen function with TUP, as long as an SIO screen comes first. To do this there should be an SIO rule for SI=4 to screen for TUP protocol and another rule with SI=5 for ISUP protocol, these two rules must also have separate Next Screen Functions. This allows the screening rules after the SIO to have two separate streams, one that ends with true ISUP, the other that ends with TUP overloading ISUP.
To use TUP screening, the screen set defines the screening order to have an SIO table with the rule SI=4 for screening the TUP messages.
Limitations
-
Point Code screening of DPC and BLKDPC can be used with the overload of the ISUP screen function with TUP, as long as an SIO screen comes first. To do this there must be an SIO rule for
si=4to screen for TUP protocol and another rule withsi=5for ISUP protocol. These two rules must also have separate Next Screen functions. This allows the screening rules after the SIO to have two separate streams, one that ends with true ISUP and the other that ends with TUP overloading ISUP in the screening table. -
For the Support TUP Message Type Screening feature, the LSONISMT ISUP and TUP messages are pegged by message type only. There is potential for overlap because TUP and ISUP share a common message type value and the screens are set up to screen this value. Therefore there is no way to know whether the message was ISUP or TUP from a measurements point of view. The UIMs generated include the SIO value, but measurement reports do not.
-
For the Support TUP Message Type Screening feature, the potential for overlap of message type values for ISUP and TUP also applies to the screening function. Care must be given to provision the screenset order with SIO screen rules to separate SI=4 (for TUP) and SI=5 (for ISUP) prior to the ISUP screening function. Although the
-scr-isupcommands support the two separate parametersisupmtandtupmt, the parameters are handled by the database as the common generic parameter namedisupmt.
Two-Point IPLIMx (EAGLE 27.1, IP7 Release 2.2)
Two-point IPLIMx allows a single DCM card loaded with the iplim application or the iplimi application to support two point-to-point links. In previous releases, each point-to-point link required a separate DCM card.
Two sockets can be provisioned for each DCM card that runs an iplim application or iplimi application. One socket is associated with the A port and one with the B port. In this case, a port is a signaling link. Both sockets use the same physical interface connection and the same IP address.
Refer to the Database Administration Manual - SS7 for current information on this feature.
Unmate IP Security for Terminal and Measurements (Release 45.0)
The Unmate IP Security for Terminal and Measurements feature provides the capability to unmate the IP security for Telnet and FTP. This is a core enhancement to the OAM IP Security feature. Enabling OAM IP Security requires two steps: process. The first step is to turn ON the OAM IP Security feature. The second step will be enabling security options for a specific network interface (Telnet or FTP).
With the Unmate IP Security for Terminal and Measurements feature, the following combinations are allowed for the well-known ports when OAM IP Security feature is on.
- Neither SSH nor SFTP - allows Telnet and FTP access
- SSH only - allows SSH and FTP access. Telnet and SFTP access are blocked.
- SFTP only - allows Telnet and SFTP access. SSH and FTP access are blocked
- Both SSH and SFTP - allows both SSH and SFTP access. Telnet and FTP access are blocked.
The Terminal security (SSH) is controlled by a new terminal option in the Security Default table. This option can be set to ON to enable SSH or set to OFF to disable SSH.
Unregistered Routing Key Treatment (IP7 Release 3.0)
Unregistered Routing Key Treatment (URKT) provides options for routing misdirected ISUP messages, as well as options for routing other signaling information types such as SCCP and TUP. New Partial and Default routing key types have been introduced to improve the treatment of unregistered routing keys. Supported Partial keys include: DPC+SI+OPC for CIC traffic, DPC+SI for CIC and SCCP traffic, DPC only, and SI only for CIC, SCCP, and MTP3-Other traffic.
Each Partial and Default routing key is associated with a socket, or a list of sockets.
A hierarchy of lookups occurs for each MSU that does not match a full entry in the routing key table. Table 5-28 clarifies how a hierarchical lookup that attempts to deliver each MSU to the best location is performed. Before the lookups can begin, the type of MSU must be determined based on the following:
-
Type of MSU equals CIC when the MSU has an SI value of 5, 13 (ANSI and ITU) or 4 (ITU only).
-
Type of MSU equals SCCP when the MSU has an SI value of 3 (ANSI and ITU).
-
Type of MSU equals Other SI for all other MSUs.
Table 5-28 Unregistered Routing Key Hierarchy
MSU Type Lookup Order Portion of MSU that Must Match Routing Key Full/Partial/Default CIC
1
DPC + SI + OPC + CIC
Full
2
DPC + SI + OPC (ignore CIC)
Partial
3
DPC + SI (ignore OPC & CIC)
Partial
4
DPC (ignore SI, OPC & CIC)
Partial
5
SI (ignore DPC & OPC & CIC)
Partial
6
None
Default
SCCP
1
DPC + SI + SSN
Full
2
DPC + SI (ignore SSN)
Partial
3
DPC (ignore SI, OPC & CIC)
Partial
4
SI (ignore DPC & SSN)
Partial
5
None
Default
OtherSI
1
DPC + SI
Full
2
DPC (ignore SI)
Partial
2
SI (ignore DPC)
Partial
3
None
Default
The hierarchy is intended to guarantee that the MSU is delivered to the best possible location, based on closest match to the MSU content. An MSU that does not match a routing key is discarded.
Update Validation (Release 34.0)
Description
The Update Validation feature provides additional data validation checks prior to applying an update or change from the RTDB at the EPAP or ELAP to the RTDB on the DSM cards. These additional checks are designed to prevent overwriting of existing data records with new data records when operators are provisioning new subscribers.
Hardware
No new hardware is required for this feature.
Upgrade Procedure Enhancements (Release 22.0)
With release 22.0, current EAGLE users of release 20.0 can be upgraded directly to release 22.0 without having to be upgraded to release 21.0 or release 21.1. Users of Release 21.0 and 21.1 can be upgraded directly to Release 22.0.
The upgrade procedure is executed in two parts.
-
Database and GPL Upgrade — the current databases are converted to the release 22.0 format and the GPLs are upgraded with the release 22.0 GPLs.
-
Network Upgrade — distributes the upgraded GPLs through out the system and distributes the converted databases to the upgraded GPLs.
The upgrade procedure uses the act-upgrade command and, if upgrading from a release 20.0 system, the init-network command. The upgrade procedure also uses these items.
-
A removable cartridge containing the release 22.0 software.
-
A removable cartridge containing the software of the current release (20.0, 21.0, or 21.1).
-
A spare TDM containing the current databases for the current release (20.0, 21.0, or 21.1).
The act-upgrade command converts the current, release 20.0, 21.0, or 21.1, database on the active MASP to a release 22.0 database and controls the MASPs during the upgrade process.
The act-upgrade command has only one parameter, action, which details the type of upgrade action to be performed. The action parameter has three values, convertoam, oamcomplete and dbstatus.
The action=convertoam parameter converts the databases on both the active and standby MASPs.
The action=oamcomplete parameter sets the upgrade phase to phase 3, sets the database to coherent on the active and standby fixed disks, and places the SEAS terminal ports back in service.
The action=dbstatus parameter displays the status of all the database partitions on both the active and standby MASPs. The output is identical to the output of the rept-stat-db:display=version command.
No Reportable Downtime on Network Restart
Release 22.0 provides for network restarts of the EAGLE STP, using the init-network command, that require less than 30 seconds of nodal isolation and thus do not require reporting of any STP downtime (GR-929-CORE, section 3.1.1, page 3-3). This enhancement prevents reportable downtime for both network restarts due to unusual conditions and for network restarts during in-service upgrades.
Network restart is the procedure that allows all non-MASP cards to be rebooted and restored to service in an orderly and controlled fashion with the intent to minimize network nodal isolation time, the time during which an EAGLE STP is unable to communicate to another node in the network (no signaling links are aligned).
Currently, if an EAGLE STP LIM running the SS7ANSI application is rebooted, it takes approximately 42 seconds to reload the card, align the signaling link, and restart traffic on that signaling link. Thus, with the goal to minimize network nodal isolation to be less than 15 seconds during in-service network upgrades and abnormal conditions requiring network restarts, the network restart process initiated by the init-network command will be as follows:
-
Before the network restart process can be started, the MASPs must be in one of two possible states, either the GPL status of the MASPs should be in the Upgrade Phase 3 Mode; or the MASPs must be in full function mode. If the MASPs are not in the proper state, the command is rejected with this message.
Error Message
E2980 Cmd Rej: Must be in upgrade phase 3 or full function modeThe term Upgrade Phase 3 Mode means that the MASPs are running the approved GPLs, but the other network processors are only prepared to be upgraded. The Upgrade Phase 3 Mode is reached by entering the
act-upgrade:action=oamcompletecommand during the upgrading process.The term Full Function Mode means that the MASPs are running the approved GPLs. The full function mode is the normal operating mode for the MASPs.
-
The system chooses two LIMs running either the SS7ANSI or CCS7ITU applications equipped with an in-service active link based on the best available priority scheme. Each LIM must have one signaling link in an in-service active state. These LIMs are referred to as the alternate cards. These LIMs are the first to be preloaded and eventually crossloaded during the network initialization.
The best available priority scheme used by the
init-networkcommand is as follows:All the LIMs running either the SS7ANSI or CCS7ITU applications are searched to create a list of a maximum of four LIMs sorted by highest priority link type, with each LIM containing at least one active signaling link. The priority of link types are C, B, A, D, and E in that order. LIMs with two active signaling links, that contain the same link type as LIMs with one active link, are given priority in the list.
After the list has been created, the LIMs are identified as alternate or main cards. If four cards are in the list, then two cards are the alternate cards, and two cards are the main cards. If three cards are in the list, then two cards are the alternate cards, and one is the main card. If two cards are in the list, then one card is an alternate card, and one card is the main card. If only one card is in the list, then it is the main card and there is no alternate card. If no cards are in the list, then the
init-networkcommand is rejected with this message.Error Messages
E2981 Cmd Rej: Already in nodal isolationThe
init-networkcommand requires the four LIMs running either the SS7ANSI or CCS7ITU applications with at least one active signaling link on each LIM. If four LIMs are not available in the EAGLE, theforce=yesparameter must be specified with theinit-networkcommand. If theinit-networkcommand is entered with less than four LIMs available, and theforce=yesparameter is not specified, the command is rejected with this message.E2371 Cmd Rej: Force parameter is required -
The value of the
mtprsit(MTP restart timer) parameter of thechg-stpoptscommand is checked. If the value of this timer is less than 30 seconds, theinit-networkcommand is rejected with this message.Error Message
E2983 Cmd Rej: STPOPTS table MTPRSIT value must be at least 30000.This makes sure that the MTP restart timer does not expire when the
init-networkcommand is executed and disabling the MTP restart feature. -
The system sets the Inhibit Dynamic Data Loading indicator on the LIMs (running the SS7ANSI, CCS7ITU, or SS7GX25 applications) ACMs, and ASMs running the SCCP application.
The term dynamic data loading applies to all of the LIMs (running the SS7ANSI, CCS7ITU, or SS7GX25 applications) ACMs, and ASMs running the SCCP application; and refers to software used to hunt for a card that already has its application software loaded and to crossload dynamic data from that card. Dynamic data is the data maintained on the main assemblies of the LIMs, ACMs, and ASMs that change in response to system conditions.
-
The system reloads all the ASMs running the GLS application and one of the ASMs running the SCCP application, if there is more than one ASM running the SCCP application.
-
After the all the ASMs running the GLS application have been reloaded, and the one ASM running the SCCP application has been preloaded. Then the alternate cards are reloaded. After the alternate cards have been reloaded and are waiting to crossload the dynamic data, then all the other LIMs, ACMs, and ASMs running the SCCP application, excluding the main cards, are reset.
-
When these LIMs, ACMs, and ASMs have completed resetting, the system resets the main cards.
-
The system removes the Inhibit Dynamic Data Loading indication first on the preloaded ASM running the SCCP application and the alternate cards. This allows all the LIMs, ACMs and ASMs running the SCCP application to complete crossloading and align.
-
All cards reset become active, and traffic is restarted.
Upgrading the Application Processor of the Main Assemblies from the Intel 286/386 to the Intel 486 Microprocessor (Release 20.0)
The main assembly for the EAGLE’s link interface modules (LIMs), applications services modules (ASMs) and application communications modules (ACMs), has been upgraded to the Intel 486 (32 bit, 25 Mhz) microprocessor, replacing the Intel 286 (16 bit, 16 or 20 Mhz) microprocessor. Using the Intel 486 microprocessor more than doubles the internal processing capability of each LIM, ASM, or ACM, and provides 4295 Megabytes of addressable memory map versus just 1 Megabyte for the Intel 286 microprocessor in the non-protected mode. The new design also includes field upgradable socketed memory space to accommodate up to 68 Megabytes of RAM for each main assembly.
Intel 486-based modules are currently being shipped to customer sites for all new EAGLE STP installations. These are fully backward compatible with the existing Intel 286-based LIMs, ASMs, and ACMs, and function identically when equipped with all pre-Release 20.0 software, now in use on more than 90 installed EAGLE STPs. EAGLE STPs equipped with the Intel 486-based modules are hardware-ready for all features currently being developed or planned through 1997.
Use IMT Bus Instead of MBUS (Release 23.0)
In previous releases, the maintenance bus (MBUS) has been used to communicate with the cards in the EAGLE without using the IMT bus. The maintenance bus was used to connect or disconnect cards from the IMT bus and to reinitialize the cards in the EAGLE. The maintenance bus was carried on the “A” clock cable from the control shelf to the extension shelves.
In Release 23.0, the maintenance bus has been removed from the EAGLE, and the messages that were sent across the maintenance bus are now sent on the IMT bus. The maintenance bus can now be used for other purposes, such as distributing the clock signals for the high-speed ATM signaling links.
The commands now using the IMT bus instead of the maintenance bus are: init-card, init-sys, disc-imt, conn-imt, inh-imt, and alw-imt. The operation and performance of these commands from a user’s perspective has not changed.
User-Initiated Keyboard Locking (Release 22.0)
In Release 22.0, a user will be able to secure the terminal while temporarily away from the terminal without having to log off the terminal with a new command, lock.
When the lock command is entered, the keyboard is immediately locked, the Command Executed response appears in the command information area of the terminal display, a KEYBOARD LOCKED indicator is displayed in the lower-right portion of the VT320 terminal (this indication is not displayed on KSR terminals), and a counter of consecutive failed attempts to unlock the terminal is set to 0. The following message appears in the scroll area of the terminal.
Terminal keyboard is locked. Enter UNLOCK command to unlock.
When the terminal keyboard is locked, the only input allowed on the keyboard is the unlock command which is used to unlock the keyboard. If any command other than the unlock command is entered while the keyboard is locked, the command is rejected with the following message.
E2004 Cmd Rej: Keyboard is locked. Enter UNLOCK command
This message is displayed regardless of whether or not the command contained any command syntax errors. In addition, while the keyboard is locked, only these terminal function keys are enabled.
-
F6 - refresh screen
-
F8 - toggle scroll lock
-
F11 - toggle between VT320 and KSR terminal modes
Other terminal function keys are ignored. If one of these function key is pressed no error message is displayed.
When the unlock command is entered, the user is prompted for the user’s password with the following message.
Enter LOGIN password to unlock keyboard :
The password that must be entered is the password of the user that was logged on to the terminal when the lock command was entered.
If the password entered at the unlock command prompt does not match the password of the user logged on to the terminal, then the unlock command is rejected with the following error message.
E2765 Cmd Rej: Invalid password. Keyboard is locked. Enter UNLOCk command.
Each time the unlock command is entered, the system increments the counter of consecutive failed unlock command attempts by 1. If the counter equals or exceeds the login failure threshold for the terminal port as defined by the mxinv parameter of the chg-trm command, then the following message is issued to each terminal able to receive unsolicited system administrator messages.
Info: xxxxxxxxxx successive UNLOCK failures on port yy
where:
xxxxxxxxx = the number of consecutive failed unlock command attempts (0 - 4,294,967,295)
yy = the number (1 - 16) of the terminal port on which the failed unlock command attempt occurred.
In addition, for every consecutive unlock command failure that is an even multiple of login failure threshold value, assuming the login failure threshold is greater than 0 (for example, if the value of the login failure threshold is 3, the even multiple of this value is 6), the terminal port is disabled for the period time specified by the dural parameter of the chg-trm command.
If any commands are entered during the period of time when the terminal port is disabled, the commands are rejected with the following message.
Error Messages
E2770 Cmd Rej: Port temporarily disable due to excessive UNLOCK failures.
Specifying a value of 0 for the mxinv parameter turns off the temporary terminal port lockout feature and no messages regarding unlock command failures and login failures are issued and the terminal port is not disabled. If the value of the mxinv parameter is greater than 0 and the value of the dural parameter is 0, the EAGLE issues the information message reporting the number of consecutive login failures when that number exceeds the value of the mxinv parameter, but the terminal port is not disabled.
If the password entered at the prompt from the unlock command matches the password of the user that is logged on to the terminal, the keyboard is unlocked. The following message is displayed in the scroll area of the terminal,
Info: Keyboard unlocked. xxxxxxxxxx UNLOCK commands were attempted.
where xxxxxxxxxx is the number of times the unlock command was entered on the terminal.
Any terminal subject to idle terminal monitoring whose keyboard is subsequently locked will not be disabled as long as the keyboard remains locked. As soon as the keyboard is unlocked, the terminal's counter of accumulated idle time is reset to 0 and idle terminal monitoring resumes.
SEAS terminals (a terminal port with the type=seas parameter specified) cannot be locked. The lock command checks the terminal type of the terminal that the lock command is entered on. If the lock command is entered on a SEAS terminal, the command is rejected with the following message.
E2766 Cmd Rej: Command cannot be executed on a SEAS terminal
The unlock command can be entered on a SEAS terminal, however it is always rejected with the following message because SEAS terminals cannot be locked. No password prompt is issued to the SEAS terminal.
E2767 Cmd Rej: Keyboard is not locked
Any time a user is automatically logged off a terminal while the keyboard is locked, the keyboard will be unlocked. This includes automatic logoffs that are caused by:
-
changing terminal characteristics
-
inhibiting or allowing the terminal with the
rmv-trmorrst-trmcommands -
executing either the
chg-userordlt-usercommands -
communications loss to the terminal
The system administrator can unlock a locked terminal by taking the terminal out of service with the rmv-trm command, then restoring the terminal to service with the rst-trm command.
While the keyboard is locked, only inputs to the terminal are monitored. Outputs destined for the terminal continue to be output regardless of the state of the keyboard lock.
The rept-stat-user command shows which terminals are currently locked with the entry lock in the COMMAND field of the output. The following is an example of the output of the rept-stat-user command.
USER ID TERM # IDLE SINCE COMMAND STATE
EAGLE 8 97-06-07 06:45:23 lock IDLE
REPORT COMPLETED
Using the DPC/SSN Parameters and GTA Range in Displaying Global Title Translations (Release 22.0)
This feature enhances both the SEAS VFY-GTT and EAGLE rtrv-gtt commands to support specific values for the pc and ssn parameters, as well as the end range for the gta parameter. This enhancement allows customers with large GTT data bases to limit the amount of output for each verify request, thus avoiding the possibility of reaching the 400K UAL limit.
The pc, ssn, and egta parameters have been added to EAGLE’s rtrv-gtt command.
The SEAS VFY-GTT command now supports the dpc, ssn, and &&-gta parameters.
The EAGLE does not support the relative cost parameter. When this parameter is specified on the SEAS interface, the EAGLE ignores this parameter. The value 50 is displayed in the VFY-GTT output because this parameter is mandatory in the output syntax.
The EAGLE only supports one DPC-SSN combination for each global title translation (GTT). A specific DPC-SSN entered with a specific global title address for this command must match the one existing for the specified global title address. However, because only one DPC-SSN combination is allowed per GTT, specifying ** for either the DPC or the SSN for a specific global title address results in the same response as if the specific values were entered.
Variable-Length Global Title Translation (Release 26.1) (IP7 Release 2.2)
The IP7 Secure Gateway supports either of the following types of global title translation:
-
Standard GTT determines which translation table to use based solely on the Translation Type (TT) contained in the SCCP called party address.
-
Enhanced GTT determines which translation table to use based on the TT, Numbering Plan (NP), Nature of Address Indicator (NAI), and Global Title Indicator (GTI), all of which are contained in the SCCP called party address.
For either type of global title translation, each translation table has a fixed length for the numbers it includes.
In previous releases, if the IP7 Secure Gateway received a number that had fewer digits than were defined in the table, the IP7 Secure Gateway did not perform the GTT. In this release, if the IP7 Secure Gateway receives a number that has fewer digits than are defined in the table, the IP7 Secure Gateway pads the called party address with special non-decimal characters so that the length of the called party address matches the length used by the table.
(In either release, if the IP7 Secure Gateway received a number that had more digits than were defined in the table, the IP7 Secure Gateway used as many digits as were defined for the table; for example, if a given translation table contained called party addresses of length 10 and an MSU with a called party address of length 12 was received, the IP7 Secure Gateway used the first 10 digits.)
If the user specifies an individual entry or range of entries on the ent-gtt command (used to provision a standard GTT translation table) or on the ent-gta command (used to provision a enhanced GTT translation table) with a value that has fewer digits than the predefined length of the table, the IP7 Secure Gateway adjusts the internal representation of the specified value to match the length of the table.
Whenever a global title address is displayed, it is displayed as it was entered at the terminal.
Variable Length GTT (Release 26.1)
Description
Variable Length GTT provides customers the ability to provision Global Title entries of varying lengths to a single Translation Type or GTT Set. In prior releases, only Fixed Length GTT was supported, meaning that all Global Title entries assigned to a single Translation Type or GTT Set had to be the same length.
With Variable Length GTT, customers can assign Global Title entries of up to 10 different lengths to a single Translation Type or GTT Set. These lengths are not defined when entering the Translation Type or GTT Set. As the entries are entered, the software keeps track of the length, allowing only 10 different lengths.
When 10 different lengths are specified for a Translation Type or GTT Set, only Global Title entries with lengths matching those defined are allowed. That is, if the craftsperson has entered 10 different lengths and a new entry is entered with a length that does not match one already entered, the new one will not be allowed.
This feature is controlled with a feature bit. This feature bit may be set independently of whether Enhanced GTT is used or not.
In addition to satisfying the needs of European customers, this feature provides U.S. customers with an easier method of provisioning GTT data, since shorthand ranges can be used to represent large groups of GTAs. Thus more specific GTAs can be provisioned as exceptions to these larger groups.
Consider the following example:
Table 5-29 Variable GTT Example
| TT | GTA | EGTA | PC-SSN | XLAT | RI |
|---|---|---|---|---|---|
|
11 |
0 |
9 |
1-1-1 |
DPC |
GT |
|
11 |
9193 |
9194 |
1-1-2 |
DPC |
GT |
|
11 |
919460 |
919460 |
1-1-3, 23 |
DPCSSN |
SSN |
|
11 |
9193800000 |
9193800999 |
1-1-4, 25 |
DPCSSN |
SSN |
|
11 |
9193831000 |
9193833999 |
1-1-4, 25 |
DPCSSN |
SSN |
In this example, the customer wishes to perform final GTT on all numbers matching the last three entries. Note the shorthand used in the third entry, as this single entry represents all numbers beginning with the first six digits of 919460, i.e. 9194600000 - 9194609999. Any number not matching the last three entries requires intermediate GTT, and is routed to different nodes based on the ranges specified. The first entry provides a "default" for all GTAs not matching more specific GTAs entries for this translation type.
As another example, consider the possibility that an MSU comes in with the address "9193805000". The address is a 10-digit number, and therefore would first get looked up on the 10-digit tree. In this example, these would fail. The 6-digit tree would be looked up next. This would fail, too. Finally, the address would match the 4-digit range of 9193 to 9194.
Upgrade Considerations
This section considers the software upgrade requirements of the Variable Length GTT feature, which involves a database upgrade. The database upgrade is impacted by the following changes:
-
With this feature, the previous implementation of "Padded Variable Length GTT" becomes obsolete. An upgrade path is provided for customers who have this feature activated. (See Hardware Required for more information.)
-
Removing any padded entries from the GTT database and entering them into new trees for the corresponding GTT Set also impacts the GTT_SET table entry size.
-
If the PVGTT and LNP features are on, a DSM is required. See Hardware Required for more information.
Hardware Required
This feature has the same hardware requirements, provisioning rules, and ratios as does GTT. However, in order to meet performance requirements, the card required for this feature may need to be upgraded. The choice of hardware will be determined by the sales team based on the current customer database and needs. The hard and fast rule is:
-
If LNP is OFF, a TSM should be able to provide the desired performance.
-
If LNP is ON, a DSM is needed.
At a minimum, the Variable GTT feature requires TSM cards for SCCP functionality prior to turning on the feature bit. Due to the possible combinations available with SCCP features, Table 5-30 can be used to clarify the required hardware for VGTT, as well as other SCCP features.
Table 5-30 VGTT Required Hardware
| Feature | Required Hardware |
|---|---|
|
VGTT |
TSMs (N+2) |
|
EGTT |
TSMs (N+1) |
|
VGTT + EGTT |
TSMs (N+2) |
|
G-PORT, G-FLEX, INP |
DSMs (N+1) |
|
VGTT/LNP |
DSMs (N+1) |
|
LNP (<12 million) |
TSM (N+1) |
|
LNP (>12 million) |
DSM (N+1) |
|
GTT |
ASM/TSM (N+1) |
V-Flex Voice Mail Router (Release 37.6, 39.0, EPAP 9.5, 11.0)
The V-Flex Voice Mail Router (V-Flex) feature is used to route calls to a specific voice mail server (VMS) based on subscriber and call context data. These data are provisioned using the EAGLE 5 ISS MMI port and EPAP PDBI interface.
The V-Flex feature is implemented as a local SCCP subsystem on the EAGLE 5 ISS and co-exists with the EAGLE 5 ISS standard STP functionality. The feature co-exists with EPAP-based applications, such as G-Port, G-Flex, IS41 GSM Migration, and GSM MAP Screening.
The V-Flex feature supports the following types of calls:
- Normal Deposit: A call is made and redirected to the recipient's voice mail.
- Direct Deposit: A call is made directly to the recipient's voice mail.
- Short Code Retrieval: A subscriber retrieves voice mail for the same device that they are using
- Normal Retrieval: A subscriber uses a device to retrieve voice mail for a separate, specified device
The V-Flex feature performs as follows:
- A message service center (MSC) receives an initial address message (IAM) for a call being routed to a VMS.
- The MSC uses subscriber and call context information from the IAM to generate an initial detection point (IDP) message and send this message to the EAGLE 5 ISS.
- The EAGLE 5 ISS analyzes the information provided in the IDP, performs appropriate database searches, generates a message that contains routing information, and sends this message to the MSC.
- The MSC uses the routing information provided by the EAGLE 5 ISS to connect to the correct VMS.
Note:
The V-Flex feature allows a maximum of two network entities (NEs) to be associated with a directory number (DN) or with a DN block.Feature Control Requirements
The V-Flex feature has the following feature control requirements:
- A FAK for part number 893-0167-01
- The GTT feature bit must be turned on before the feature can be enabled.
- The STPOPTS:DefCC and DefNDC options must be provisioned before the feature can be turned on.
- The feature cannot be turned off after it has been turned on.
- A temporary FAK cannot be used to enable the feature.
Warning Message When LIMs Added with Insufficient TSMs (Release 25.0)
This feature enforces the current TSM provisioning rules of one TSM at a minimum for every 16 LIMs when a LIM is added. When a LIM is added, if there are not enough TSMs, a warning message is displayed. The craftsperson then has the option to override the warning, forcing the card to be entered.
Per the EAGLE engineering rules, a minimum of 1 SCCP (ASM or TSM) card is required for each group of 16 low-speed LIMs, with one additional SCCP card required per system for N+1 redundancy.
Since one HSL can provide the data transfer capability of approximately 16 DS0s, 2 HSL ATM cards can be supported by a minimum of 1 SCCP card.
The feature enforces the minimum configuration.
When a low-speed LIM card (ss7ansi, ccs7itu, ss7gx25) or a high-speed LIM card (atmansi) is entered via the ent-card command, the number of provisioned SCCP cards is evaluated to ensure that the minimum required configuration is maintained. The minimum configuration value is one SCCP card for each multiple of 16 LSLs, or 2 HSLs, rounded up.
One additional ASM/TSM card is required to maintain N+1 redundancy.
The warning is accomplished via command error or other means, and does not produce an alarm.
The craftsperson must explicitly override the warning to provision a card that breaks the required configuration rule. When this is done, the warning still is displayed.
When the warning is overridden, the event is logged in the security log.
Weighted GTT Loadsharing (Release 36.0)
Description
The Weighted GTT Loadsharing feature is an enhancement to intermediate and final Global Title Translation loadsharing. Provisioning provides control over MAP and MRN entities so that unequal route costs can be defined within a loadsharing group. Provisioning also controls loadsharing groups so that if insufficient capacity is available within a loadsharing group, the group is not used.
A feature access key (FAK) for part number 893017001 is required to enable the Weighted GTT Loadsharing feature.
-
The GTT feature must be on before the WGTTLS feature can be enabled.
-
After the feature is enabled, it can be turned on and turned off.
-
No temporary FAK is allowed for the feature.
The Weighted GTT Loadsharing feature controls loadsharing through the MAP and MRN entities within a MAP group or MRN group. MAP entities distribute MTP-routed GTT traffic to the final destination. MRN entities relay MTP-routed GTT traffic to other nodes for further GTT processing.
The Weighted GTT Loadsharing feature provides the following two methods to control the distribution of GTT traffic through MAP or MRN groups:
-
Individual weighting for each RC group entity
Individual weighting assigns different load capacities, in the range of 1 to 99, to the entities of an RC group. Each entity receives a percentage of the network traffic proportionate with its weight relative to the total weight of the RC group.
-
In-service threshold of each RC group
The in-service threshold is the minimum percentage of the total of the provisioned weights of an RC group that must be available for the RC group to receive network traffic. An in-service threshold of 1% means that the group will be used if any member is available. The entire RC group is considered unavailable for network traffic if the percentage of the available weights is less than the in-service threshold. The RC group is considered available if the percentage of the available weights is greater than or equal to the in-service threshold. If an RC group is available, network traffic can be sent to any available entity in the RC group.
WGTTLS adds 2 new modes for loadsharing:
-
Weighted Load-Share
-
Weighted Combined Load-Share.
WGTTLS can be turned on and off after it is enabled. The feature operates as follows:
-
If weights are not assigned to a group, the original mode (Solitary, Dominant, Load-Shared, or Combined Load-Shared/Dominant) is used.
-
If WGTTLS is enabled and turned on, and weights are assigned to entities within an MRN group or a MAP group in Load-Shared mode, Weighted Load-Share mode is used.
-
If WGTTLS is enabled and turned on, and weights are assigned to entities within an MRN group or a MAP group in Combined Load-Shared/Dominant mode, Weighted Combined Load-Share mode is used.
Hardware Requirements
The Weighted GTT Loadsharing feature has the following hardware requirement:
-
DSM cards
-
TSM cards that run the SCCP application cannot be provisioned if the feature is enabled. The feature cannot be enabled if TSM cards that run the SCCP application are configured in the system.
Limitations
The Weighted GTT Loadsharing feature has the following limitations:
-
Outbound traffic distribution is affected by incoming traffic distribution. If the OPC, SLS, and incoming Link ID do not span a diverse range, then weighted distribution may not be able to be maintained. Maintaining the same DPC for the transaction is given priority. This affects SCCP Class 1 Sequenced traffic only. It does not affect Class 0, or Class 1 with sccpopts:class1seq=off, which are balanced regardless of OPC, SLS, and incoming Link ID.
-
When weights are assigned or changed in an MRN or MAP group that is handling transaction-based traffic, the destination assignment of some transactions will change. This may cause some MSUs of the transaction to be directed to one destination and some to another destination.
-
If all RC groups in a MAP or MRN Group are Threshold-Prohibited, traffic loss will occur, even though some entities within the group are available. The decision to avoid congestion takes precedence over the routing all traffic.
Weighted SCP Load Balancing (Release 27.2)
The Weighted SCP Load Balancing feature allows the user to enter up to eight PC/SSNs into a mated PC/SSN group. Previously, only two mated PC/SSN could be entered. The Mated PC/SSN group can be identified by specifying any PC/SSN within the group. This feature also increases the number of SSN’s per PC to 12.
With this feature, EAGLE now supports four different modes for PC/SSN groups:
-
Solitary
-
Dominant
-
Load Shared
-
Combined Dominant/Load Shared (new)
Combined Dominant/Load Shared mode is new for this feature; the other modes are existing modes. Previously, the mode was determined by the multiplicity parameter. This parameter is no longer used. Instead, the mode is determined by the relative cost of the PC/SSNs.
A group of replicated PC/SSNs are in Combined Load Sharing/Dominant Mode when at least two of the PC/SSNs have the same relative cost, and another node subsystem in the group has a different relative cost. For example, the user enters the mated PC/SSNs in Table 5-31:
Table 5-31 MAP for Combined Load Share Mode
| PC/SSN | Relative Cost |
|---|---|
|
1-1-0/10 |
10 |
|
1-1-1/10 |
10 |
|
1-1-2/10 |
20 |
|
1-1-3/10 |
20 |
The user then enters the Translations in Table 5-32:
Table 5-32 Translations for Combined Load Share Mode
| Translation Type | GTA | PC/SSN |
|---|---|---|
|
10 |
000 to 999 |
1-1-0/10 |
In this example, if both 1-1-0/10 and 1-1-1/10 are available, EAGLE will evenly distribute MSUs for TT 10 to 1-1-0/10 and 1-1-1/10. If 1-1-0/10 fails, EAGLE will send all MSUs to 1-1-1/10. If both 1-1-0/10 and 1-1-1/10 fail, EAGLE will evenly distribute the MSUs to 1-1-2/10 and 1-1-3/10.
EAGLE will not guarantee sequencing when Combined Load Sharing/Dominant mode is used. MSUs with the same SLS values may be sent to different nodes.
Hardware Requirements
There are no additional hardware requirements for this feature.
Upgrade Considerations
-
During upgrade, the adjacency parameter is deleted, and the
srmparameter remains unchanged. -
During upgrade for mated subsystems in dominant mode, the primary subsystem is assigned a relative cost of 10, and the backup subsystem is assigned a relative cost of 50.
-
During upgrade for mated subsystems in shared mode, both subsystems are assigned a relative cost of 50.
-
During upgrade for subsystems in solitary mode, the subsystem is assigned a relative cost of 10.
-
During upgrade, the multiplicity parameter is deleted.
Limitations
-
The EAGLE is not required to support the 2-step NetPilot GTT feature.
-
The EAGLE does not guarantee MSU sequencing when Load Sharing is used. MSUs with the same SLS values may be sent to different nodes.
Wireless Number Portability (Release 23.1)
This feature enhances the Local Number Portability feature to allow wireless service providers to query the LNP database for ported telephone numbers. The query is used to find the location routing number associated with the ported telephone number so the telephone call can be routed to its proper destination.
The Wireless Number Portability feature can only be used for ANSI messages. The Wireless Number Portability feature is not defined for ITU messages.
When a query arrives at the EAGLE from a wireless service provider, it is examined for a translation type associated with the wireless number portability translation type service.
If the query contains a wireless number portability translation type (the route on GT routing indicator) and requires global title translation, the query is routed to the local LNP query subsystem at the EAGLE’s true point code.
The local LNP query subsystem processes the query to find the location routing number associated with the telephone number contained in the query. A response is sent to the originator of the query with the location routing number for the ported telephone number.
This type of query cannot be routed to an external node. This means that the processing of Wireless Number Portability queries cannot be split across multiple network elements.
If global title translation is not required and if the destination of the query is the EAGLE’s destination point code and subsystem, the query is routed to the local subsystem. If the destination of the query is not the EAGLE’s destination point code and subsystem, the query is routed to the destination point code in the query.
The Wireless Number Portability feature must be turned on with the chg-feat command and must have the translation types sent from wireless service providers configured in the database with the ent-lnp-serv command.
X.25/SS7 Gateway Feature (Release 20.0)
Overview
The EAGLE X.25/SS7 gateway feature connects SS7 and X.25 networks. This enables applications to connect using different transport services. The gateway converts each X.25 packet to SS7 MSU and routes it to an SS7 network. SS7 MSU going the other way are converted to X.25 packets. The gateway is physically positioned between the SS7 network and X.25 network, and it transports messages from one network to the other using the services of SS7 SCCP (Signaling Connection Control Part) protocol.
The X.25/SS7 gateway feature is an optional feature that is turned off by default. To use the X.25/SS7 gateway feature, it must be turned on by entering the appropriate command. Once this feature is turned on, it cannot be turned off.
The gateway supports the following two types of connectivity to the X.25 node.
-
Direct connectivity
-
Connectivity through a public or private data network
The EAGLE supports 1024 logical channels. All X.25 entities are assigned an SS7 point code and SCCP subsystem number. The individual X.25 connections on the EAGLE are assigned X.25 addresses, as well as alias point codes. These are then mapped in the EAGLE routing table to logical channels. This allows X.25 messages (which use connection-oriented procedures) to be routed and maintained in the SS7 network (which uses connectionless procedures).
The EAGLE uses a LIM equipped with a 486 processor and a generic program load (GPL). The LIM supports the DS0A or OCU, and V.35 interfaces at these lines speeds.
-
DS0A at 56 and 64 kbps
-
OCU at 56 and 64 kbps
-
V.35 at 4.8, 9.6, 19.2, 56, and 64 kbps
The X.25 gateway feature requires that any data that is transmitted must be sent on a connection. A connection represents a route between two application entities (one in the X.25 domain and one in the SS7 domain). It must exist before any messages can be transferred. The connection can be one of three types:
-
PVC (permanent virtual circuit): A fixed connection that can only be altered through administration.
-
SVCA (switched virtual circuit-automatic): A connection established by the STP as soon as the X.25 gateway card initializes.
-
SVCR (switched virtual circuit-remote): A connection established by the X.25-user end when necessary.
Automatic SVCs (SVCAs) are assigned when the X.25 LIM card is booted. The virtual connection is based on information in the routing tables of the EAGLE. The X.25 destination (DE) and the SS7 node must be defined in the EAGLE database in advance.
Remote SVCs (SVCRs) are assigned on an as-needed basis. This means when an incoming message from the X.25 network or the SS7 network is received, a “virtual” destination and originating point code are assigned.
For these connections, a route must be defined through administration. Every application entity that can be connected through the gateway must be defined. The association between the application entities must also be defined.
In addition to the normal MTP and SCCP processing, the X.25 gateway feature provides two new components for the STP – gateway routing and protocol conversion.
An X.25 link appears to the STP as though it is an SS7 link. Adjacent point codes are either the originating point code of the X.25 distant end (if the connection is direct), or a virtual point code (if the connection is through a network). This is equivalent to routing through an adjacent STP to the signaling points connected to it. See Figure 5-34.
Figure 5-34 Gateway Network

As messages travel from the X.25 network to the SS7 network, the gateway determines the destination point code (DPC) and adds the SS7 SCCP and MTP envelopes to the TCAP message. The gateway determines the virtual circuit and removes the SCCP and MTP envelopes on messages transmitted from the SS7 network side to an X.25 destination.
Other attributes of the gateway are as follows:
-
Each X.25 link supports up to 255 logical channels as SVCs or PVCs or a combination.
-
All X.25 network-initiated calls are accepted when the calling X.25 node is correctly defined in the STP.
-
Gateway screening is supported from the X.25 to the SS7 network.
-
Routing does not occur through the X.25 gateway between two X.25 points.
-
X.25 networks that do not supply the calling address in the call request are not supported for network-initiated connections.
Message Conversion
The EAGLE performs message conversion for all traffic in both directions. The message conversion removes and adds protocol envelopes used by the X.25 and SS7 networks. The data portion of the message is not changed. The MTP/SCCP of SS7 is converted to X.25 and reverse, depending upon the traffic direction.
Address Mapping
Messages originating from the SS7 network destined for the X.25 network can be routed by the destination point code (DPC) assigned to the X.25 entity in the X.25 routing table (called Xpc). This allows SS7 entities to address the X.25 network without knowing X.25 addresses.
The X.25 routing table provides the X.25 address of each X.25 entity, an SS7 point code for each of the X.25 entities, a subsystem number for SCCP routing, the method of routing to be used (Xpc or normal SS7 routing) and the logical channel to be used between each of the specified X.25 entities and the SS7 entities.
Routing by the X.25 point code assignment allows many SS7 entities to communicate to one X.25 entity without each SS7 entity having to know the X.25 address, and allows all SS7 entities to connect to the X.25 entity over one logical channel. This provides for easier routing table administration. Without this capability, every possible connection between X.25 and SS7 entities would have to be defined in the EAGLE X.25 routing table.
To support the gateway function, the entities within the X.25 network must be assigned an SS7 point code. This point code is assigned in the EAGLE X.25 routing table using EAGLE administration commands. The routing table specifies the X.25 address, the SS7 point code assigned to both the X.25 entities and any SS7 entities which need to connect to X.25, a subsystem number for the X.25 entities, and the logical channel to be used on the X.25 link for connections between the specified entities. Full point code routing is used to route packets to a pseudo X.25 point code.
Each EAGLE connection to the X.25 network is assigned an X.25 address as well. This allows routing of data from the X.25 network to the SS7 network. An SCCP subsystem number is assigned to the X.25 destination to enable global title translation to the X.25 entity.
Logical channels are also assigned in the X.25 routing table. Each X.25 entity must be assigned an SS7 destination, to allow logical channel assignments to be made for the connection. If there are to be several SS7 entities connecting to the X.25 entity over the same logical channel, a wild card entry can be made in the routing table. This allows any SS7 entity to establish a connection over the specified logical channel, but only one connection can be made at any one time.
X.25 Gateway Routing
X.25 gateway routing is performed through four different functions:
-
Connection determination
-
X.25 connection control
-
Same-link management
-
Logical channel to network management mapping
Connection Determination
The destination address for X.25 is defined as a destination element (X.25 DE). An X.25 DE is an object on the X.25 network to which a connection can be made and has a point code assigned to it. An X.25 link can be either point-to-point (direct) or through an intermediary network. A destination for SS7 is a point code, plus an optional subsystem number (SSN).
A destination for X.25 is dependent upon whether a connection is established. A connection is defined as a pair of destinations that are exchanging messages. The destination for X.25 is an X.25 address before connection, and a logical channel (LC) after connection. One of the destinations must be in the X.25 domain and the other in the SS7 domain. See Figure 5-35.
Figure 5-35 X.25 Gateway Connection Determination

The connection is determined using the gateway routing table. This process can be divided by whether the message arrives from the X.25 side (inbound) or the SS7/MTP side (outbound):
-
Inbound messages:
If the logical channel on which the message arrives is in the connected state, it already points to an entry in the gateway routing table. The destination point code (DPC) is the value in the SS7 point code field. The origination point code (OPC) is the value in the X.25 point code field.
For an incoming SVC, the X.25 user must first establish the connection.
-
Outbound messages:
The DPC is used to locate the connection on which to send the message. The order of the lookup in the routing table is as follows:
-
The STP locates an entry in the X.25 point code field that matches the DPC. If no entry is found for that point code, the gateway produces MRN #1140 and the MSU is discarded.
-
The STP verifies that the OPC matches the SS7 point code field. If there is no match, the gateway produces MRN #1134 and the MSU is discarded.
-
After the connection entry is found in the gateway routing table, the STP examines the card address field and proceeds as follows:
-
Table 5-33 Card Address Field Response
| If... | then... |
|---|---|
|
the card address is the same as the card that receives the MSU, |
the process is complete and the message passes to format conversion. |
|
the card address is not the same card that receives the MSU, |
the STP passes the MSU to “single link” management for the card defined in the card address field. |
X.25 Connection Control
There is an additional routing requirement, connection routing and control, that is different from SS7 routing. The X.25 requires that a connection be present between the gateway and the X.25 DE before any messages can be exchanged. A connection is established depending upon when and where the connection is made.
A fixed connection route is defined through administration and can be either PVC (permanent virtual circuit), SVCA (switched virtual circuit-automatic) or SVCR (switched virtual circuit – remote). If the connection type field is PVC, the PVC is already established when the link is initialized through provisioning in the PDN and STP. The PVC remains in effect while the link is operational.
If the connection type field is SVCA, the connection is established by the designated LIM card (defined in the location field) immediately after the link becomes initialized. It is possible that the remote end becomes available during this cycle, and makes the connection from the remote end. The remote end could make the connection to any card. The connection remains in effect while the link is operational or until the remote end fails or clears the connection.
If the connection type field is SVCR, the connection can only be made by the X.25 DE as follows:
If an X.25 DE wants to send a message to an SS7 node, and the STP has not established a connection to that node, it attempts to establish one before sending the message. The X.25 DE establishes the connection by sending a call request to the STP with identification in the calling address field, and the SS7 node in the called address field.
When the STP receives the incoming call, the STP verifies both the calling and called addresses using the X.25 address and SS7 address fields. If the STP finds an entry for the X.25 address pair, it checks to see if a connection is active.
Table 5-34 X.25 Address Pair Response
| If... | then... |
|---|---|
|
the connection is active, |
the STP clears the incoming call. |
|
the connection is not active, |
it is set as active. |
|
an entry for the X.25 address pair is not found, |
the STP checks the X.25 Destination Table to see if the designated X.25 addresses are present. |
|
both addresses are present (the caller is in the X.25 domain and the called address is in the SS7 domain), |
the connection is established and a temporary entry is added to the database. |
Same Link Management
X.25 requires that if there is a set of links into a PDN (or directly to an X.25 DE), a response to a request must be returned on the same link and logical channel as the request was received. Because MTP routing does not use a particular link on a linkset, it is likely that a response would go to a non-originating LIM. Same link management assures that the message is sent out on the same link. This is achieved by each LIM informing all other LIMs when the state of a connection changes.
Logical Channel to Network Management Mapping
The EAGLE X.25/SS7 gateway provides management procedures for failed X.25 logical channels. This feature allows traffic destined for failed logical channels to be rerouted to an alternate route.
When configuring logical channel to network management mapping (LC2NM), you must determine if the X.25 entity is expecting associated queries and responses to use the same logical channel or if they may be assigned to different logical channels. If associated queries and responses can be received over different logical channels, load balancing and failure recovery through alternate routing is supported.
XUDT Conversion Enhancements (Release 43.0)
The XUDT Conversion Enhancements consists of two parts:
- A new XUDT UDT Conversion feature allows XUDT(S) < - > UDT(S) conversion to occur based on the Destination Point Code (DPC) for MTP-routed and EAGLE-generated SCCP messages. Format conversions for both segmented and non-segmented messages are supported: however, the system does not perform segmentation or reassembly.
- The existing ANSI-ITU-China SCCP Conversion feature is enhanced to support XUDT(S) conversion for MTP-routed and GT-routed SCCP messages. As part of this enhancement, the ANSI-ITU-China SCCP Conversion feature is now referred to as the ANSI/ITU SCCP Conversion feature.
For GT-routed messages and MTP-Routed SCCP messages that are processed on Service Module cards, XUDT UDT conversion is applied after the ANSI/ITU SCCP Conversion feature processes the messages.
The ANSI/ITU SCCP Conversion feature and the XUDT UDT Conversion feature can operate independently of each other.
Feature Control Requirements
- The XUDT UDT Conversion feature requires a FAK for Part Number 893-0353-01.
- The XUDT UDT Conversion feature cannot be turned off after it has been turned on.
- A temporary FAK cannot be used to enable the XUDT UDT Conversion feature.
- The ANSI/ITU SCCP Conversion feature requires a FAK for the existing Part Number 893-0120-01.
Year 2000 Compliance (Release 23.1)
Overview
This feature ensures that there are no date-related problems with the EAGLE or created by the EAGLE on or after January 1, 2000. The date shown in all outputs from the EAGLE continue to be shown as two digits.
The EAGLE performs all date and time-of-day operations within the range of dates from January 1, 1995 to December 31, 2036. January 1, 1995 was chosen as the starting date for the range of dates because several EAGLE features implemented with Release 21.1 have it as the defined start date.
All EAGLE software has been modified to represent all dates unambiguously (that is, the year represented as 00 means the year 2000). The digits 95 through 99 represent the years 1995 through 1999. The digits 00 through 36 represent the years 2000 through 2036. For all software modifications in this feature, the date representations have been made to comply with the date formats shown in Data Elements and Exchange Formats - Information Exchange - Representation of Dates and Time, ISO 8601, 1998. The EAGLE software that is fully compliant with the requirements of the Year 2000 feature does not need to be modified to comply with Data Elements and Exchange Formats - Information Exchange - Representation of Dates and Time, ISO 8601, 1998.
Each year that is divisible by four is a leap year, with the exception of those years that end in “00,” such as 1900. The one exception is that years that are divisible by 400 are leap years, such as 1600 and 2000. The EAGLE recognizes the year 2000 as a leap year.
This section is divided into two parts:
-
Year 2000 EAGLE Compliance, shows how the Year 2000 feature applies to the EAGLE.
-
OAP Year 2000 Compliance, shows how it applies to the OAP.
Year 2000 EAGLE Compliance
This section lists the Year 2000 requirements, conditional requirements, and objectives that the EAGLE complies with as defined in the Bellcore document, Year 2000 Generic Requirements: Systems and Interfaces, GR-2945-CORE, Issue 1, BELLCORE, December, 1996.
The compliance matrix is a table listing the requirement number, objective number, or conditional requirement number as defined in the Bellcore document, the EAGLE’s level of compliance with the requirement, objective, or conditional requirement, and any comments that may apply to these items.
A requirement is a feature or function of an STP that Bellcore has determined must be a part of the STP to function properly. A requirement is identified in this appendix with the letter R in parentheses, (R).
A conditional requirement is a feature or function of an STP that Bellcore has determined is necessary in certain applications, depending on how the STP is deployed. A conditional requirement may depend on other requirements, objectives, or conditional requirements. A conditional requirement is identified in this appendix with the letters CR in parentheses, (CR).
An objective is a feature or function of an STP that Bellcore has determined is a desirable feature or function for the STP to have, but not required to have. An objective is identified in this appendix with the letter O in parentheses, (O).
There are four levels of compliance used in this compliance matrix.
-
Fully compliant
-
Partially compliant
-
Not compliant
-
Not applicable
The table caption for each table refers to the section of the Year 2000 Generic Requirements: Systems and Interfaces, GR-2945-CORE, Issue 1, BELLCORE, December, 1996 document where the item can be found.
Table 5-35 Section 2.1. Date-Sensitive Criteria – System Integrity
| Bellcore Requirement | Level of Compliance | Comments/Exceptions |
|---|---|---|
|
(R) 2-1 |
Fully Compliant |
|
|
(R) 2-2 |
Fully Compliant |
The minimum range for the EAGLE is 1/1/95 - 12/31/36 |
|
(R) 2-3 |
Not Applicable |
The EAGLE does not perform date conversions, computations, and comparisons using the Gregorian Calendar. |
|
(R) 2-4 |
Fully Compliant |
|
|
(R) 2-5 |
Fully Compliant |
|
|
(R) 2-6 |
Fully Compliant |
|
|
(R) 2-7 |
Fully Compliant |
Table 5-36 Section 2.2. Date-Sensitive Criteria – Application Integrity
| Bellcore Requirement | Level of Compliance | Comments/Exceptions |
|---|---|---|
|
(R) 2-8 |
Fully Compliant |
|
|
(R) 2-9 |
Fully Compliant |
|
|
(R) 2-10 |
Fully Compliant |
|
|
(R) 2-11 |
Not Applicable |
The EAGLE does not perform delayed execution. |
|
(R) 2-12 |
Fully Compliant |
|
|
(R) 2-13 |
Fully Compliant |
|
|
(R) 2-14 |
Fully Compliant |
|
|
(R) 2-15 |
Fully Compliant |
|
|
(R) 2-16 |
Not Applicable |
No hashing or random number generation is performed. |
|
(R) 2-17 |
Fully Compliant |
|
|
(O) 2-18 |
Fully Compliant |
|
|
(R) 2-19 |
Fully Compliant |
|
|
(R) 2-20 |
Fully Compliant |
Table 5-37 Section 3. User Interface
| Bellcore Requirement | Level of Compliance | Comments/Exceptions |
|---|---|---|
|
(R) 3-1 |
Fully Compliant |
|
|
(R) 3-2 |
Fully Compliant |
|
|
(R) 3-3 |
Fully Compliant |
|
|
(R) 3-4 |
Fully Compliant |
|
|
(O) 3-5 |
Partially Compliant |
When two digits are used, Year is displayed in unambiguous format, 95 - 99 represents the 20th century, 00 - 36 represents the 21st century. |
|
(R) 3-6 |
Fully Compliant |
|
|
(R) 3-7 |
Fully Compliant |
|
|
(R) 3-8 |
Fully Compliant |
Table 5-38 Section 4. Machine-to-Machine Interface
| Bellcore Requirement | Level of Compliance | Comments/Exceptions |
|---|---|---|
|
(O) 4-1 |
Not Applicable |
The EAGLE will comply with this objective if an external communication system uses the ISO 8601 date format. |
|
(O) 4-2 |
Not Applicable |
The EAGLE will comply with this objective if an external communication system uses the ISO 8601 date format. |
|
(R) 4-3 |
Not Applicable |
|
|
(CR) 4-4 |
Fully Compliant |
|
|
(CR) 4-5 |
Fully Compliant |
|
|
(CR) 4-6 |
Fully Compliant |
|
|
(CR) 4-7 |
Fully Compliant |
|
|
(R) 4-8 |
Not Applicable |
The EAGLE does not support BAF/MDR records. |
|
(R) 4-9 |
Not Applicable |
The EAGLE does not support BAF/MDR records. |
|
(R) 4-10 |
Not Applicable |
The EAGLE does not interact with an MSR system. |
|
(R) 4-11 |
Not Applicable |
The EAGLE does not generate MWI Control operations. |
|
(R) 4-12 |
Not Applicable |
The EAGLE does not perform ISDN PRI signaling |
|
(R) 4-13 |
Not Applicable |
The EAGLE does not interact with an MSR system. |
Table 5-39 Section 5. Management Function Areas
| Bellcore Requirement | Level of Compliance | Comments/Exceptions |
|---|---|---|
|
(R) 5-1 |
Fully Compliant |
|
|
(R) 5-2 |
Not Applicable |
|
|
(CR) 5-3 |
Fully Compliant |
|
|
(CR) 5-4 |
Fully Compliant |
|
|
(CR) 5-5 |
Not Applicable |
The EAGLE does not perform delayed activation. |
|
(CR) 5-6 |
Not Applicable |
The EAGLE does not perform scheduled configuration data change. |
|
(CR) 5-7 |
Not Applicable |
The EAGLE does not perform reservation configuration data change. |
|
(R) 5-8 |
Fully Compliant |
|
|
(R) 5-9 |
Fully Compliant |
|
|
(CR) 5-10 |
Not Applicable |
The EAGLE does not perform delayed activation. |
|
(R) 5-11 |
Fully Compliant |
|
|
(R) 5-12 |
Fully Compliant |
|
|
(CR) 5-13 |
Not Applicable |
The EAGLE does not support automatic backups. |
|
(CR) 5-14 |
Not Applicable |
The EAGLE does not support automatic backups. |
|
(CR) 5-15 |
Not Applicable |
The EAGLE does not support automatic backups. |
|
(CR) 5-16 |
Not Applicable |
The EAGLE does not support automatic backups. |
|
(CR) 5-17 |
Fully Compliant |
|
|
(O) 5-18 |
Fully Compliant |
|
|
(CR) 5-19 |
Fully Compliant |
|
|
(CR) 5-20 |
Fully Compliant |
|
|
(CR) 5-21 |
Not Applicable |
The EAGLE does not support automatic backups. |
|
(CR) 5-22 |
Fully Compliant |
|
|
(CR) 5-23 |
Fully Compliant |
|
|
(CR) 5-24 |
Fully Compliant |
|
|
(CR) 5-25 |
Not Applicable |
The EAGLE’s database restore does not involve date sensitive data. |
|
(CR) 5-26 |
Fully Compliant |
|
|
(CR) 5-27 |
Fully Compliant |
|
|
(R) 5-28 |
Fully Compliant |
|
|
(R) 5-29 |
Not Applicable |
The EAGLE does not perform delayed activation. |
|
(R) 5-30 |
Fully Compliant |
|
|
(R) 5-31 |
Fully Compliant |
|
|
(R) 5-32 |
Fully Compliant |
|
|
(R) 5-33 |
Not Applicable |
The EAGLE does not perform delayed activation. |
|
(CR) 5-34 |
Not Applicable |
The EAGLE does not perform delayed activation. |
|
(R) 5-35 |
Fully Compliant |
|
|
(R) 5-36 |
Fully Compliant |
|
|
(R) 5-37 |
Fully Compliant |
|
|
(R) 5-38 |
Fully Compliant |
|
|
(R) 5-39 |
Fully Compliant |
|
|
(R) 5-40 |
Fully Compliant |
|
|
(R) 5-41 |
Fully Compliant |
|
|
(R) 5-42 |
Fully Compliant |
|
|
(R) 5-43 |
Fully Compliant |
|
|
(R) 5-44 |
Fully Compliant |
|
|
(R) 5-45 |
Fully Compliant |
|
|
(R) 5-46 |
Fully Compliant |
|
|
(R) 5-47 |
Fully Compliant |
|
|
(R) 5-48 |
Fully Compliant |
|
|
(R) 5-49 |
Fully Compliant |
|
|
(R) 5-50 |
Not Applicable |
The EAGLE does not allow a grace period. |
|
(R) 5-51 |
Fully Compliant |
|
|
(R) 5-52 |
Fully Compliant |
|
|
(R) 5-53 |
Fully Compliant |
|
|
(R) 5-54 |
Fully Compliant |
|
|
(R) 5-55 |
Fully Compliant |
|
|
(R) 5-56 |
Fully Compliant |
|
|
(R) 5-57 |
Fully Compliant |
|
|
(R) 5-58 |
Fully Compliant |
The EAGLE currently does not use cryptography algorithms. |
|
(R) 5-59 |
Not Applicable |
The EAGLE does not have any X.509 applications. |
|
(R) 5-60 |
Not Applicable |
The EAGLE does not have any X.509 applications. |
|
(R) 5-61 |
Not Applicable |
The EAGLE does not have any X.509 applications. |
|
(R) 5-62 |
Not Applicable |
The EAGLE does not have any X.509 applications. |
|
(R) 5-63 |
Not Applicable |
The EAGLE does not have any X.509 applications. |
|
(R) 5-64 |
Not Applicable |
The EAGLE does not have any X.509 applications. |
|
(R) 5-65 |
Not Applicable |
The EAGLE does not have any smart or token card function involving time. |
Table 5-40 Section 6. Applications and Functions
| Bellcore Requirement | Level of Compliance | Comments/Exceptions |
|---|---|---|
|
(R) 6-1 |
Not Applicable |
The EAGLE does not have any smart or token card services. |
|
(CR) 6-2 |
Not Applicable |
The EAGLE does not provide this function or application. |
|
(R) 6-3 |
Not Applicable |
The EAGLE does not provide this function or application. |
|
(R) 6-4 |
Not Applicable |
The EAGLE does not provide this function or application. |
|
(R) 6-5 |
Not Applicable |
The EAGLE does not provide this function or application. |
|
(R) 6-6 |
Not Applicable |
The EAGLE does not provide this function or application. |
|
(R) 6-7 |
Not Applicable |
The EAGLE does not provide this function or application. |
|
(R) 6-8 |
Not Applicable |
The EAGLE does not provide this function or application. |
|
(R) 6-9 |
Not Applicable |
The EAGLE does not provide this function or application. |
|
(R) 6-10 |
Not Applicable |
The EAGLE does not provide this function or application. |
|
(R) 6-11 |
Not Applicable |
The EAGLE does not provide this function or application. |
|
(R) 6-12 |
Not Applicable |
The EAGLE does not provide this function or application. |
|
(R) 6-13 |
Not Applicable |
The EAGLE does not provide this function or application. |
Table 5-41 Section 7. Process-Oriented Criteria
| Bellcore Requirement | Level of Compliance | Comments/Exceptions |
|---|---|---|
|
(R) 7-1 |
Fully Compliant |
|
|
(R) 7-2 |
Fully Compliant |
|
|
(R) 7-3 |
Fully Compliant |
|
|
(R) 7-4 |
Fully Compliant |
|
|
(R) 7-5 |
Fully Compliant |
|
|
(R) 7-6 |
Fully Compliant |
|
|
(R) 7-7 |
Fully Compliant |
|
|
(R) 7-8 |
Fully Compliant |
|
|
(R) 7-9 |
Fully Compliant |
|
|
(R) 7-10 |
Fully Compliant |
|
|
(R) 7-11 |
Fully Compliant |
|
|
(R) 7-12 |
Partially Compliant |
Tekelec’s Quality procedures are used. |
|
(R) 7-13 |
Fully Compliant |
|
|
(R) 7-14 |
Fully Compliant |
|
|
(R) 7-15 |
Fully Compliant |
|
|
(R) 7-16 |
Fully Compliant |
|
|
(R) 7-17 |
Fully Compliant |
|
|
(R) 7-18 |
Fully Compliant |
|
|
(CR) 7-19 |
Fully Compliant |
|
|
(R) 7-20 |
Fully Compliant |
|
|
(R) 7-21 |
Fully Compliant |
|
|
(R) 7-22 |
Fully Compliant |
|
|
(R) 7-23 |
Fully Compliant |
|
|
(R) 7-24 |
Fully Compliant |
|
|
(R) 7-25 |
Fully Compliant |
|
|
(R) 7-26 |
Fully Compliant |
|
|
(R) 7-27 |
Not Applicable |
The EAGLE product uses maintenance releases for software fixes and not patches. |
|
(R) 7-28 |
Fully Compliant |
|
|
(R) 7-29 |
Fully Compliant |
Table 5-42 Section 8. System Reliability and Quality Criteria
| Bellcore Requirement | Level of Compliance | Comments/Exceptions |
|---|---|---|
|
(R) 8-1 |
Not Applicable |
The EAGLE will be fully compliant. |
|
(O) 8-2 |
Not Applicable |
The EAGLE will be fully compliant. |
|
(R) 8-3 |
Not Applicable |
The EAGLE will be fully compliant. |
|
(R) 8-4 |
Not Applicable |
The EAGLE will be fully compliant. |
|
(O) 8-5 |
Not Applicable |
The EAGLE will be fully compliant. |
|
(R) 8-6 |
Not Applicable |
The EAGLE will be fully compliant. |
|
(R) 8-7 |
Fully Compliant |
|
|
(O) 8-8 |
Fully Compliant |
The EAGLE conforms to all system reliability and quality criteria as documented by Reliability and Quality Statistics. |
|
(R) 8-9 |
Fully Compliant |
|
|
(O) 8-10 |
Fully Compliant |
The EAGLE conforms to all system reliability and quality criteria as documented by Reliability and Quality Statistics. |
|
(R) 8-11 |
Fully Compliant |
|
|
(O) 8-12 |
Fully Compliant |
The EAGLE conforms to all system reliability and quality criteria as documented by Reliability and Quality Statistics. |
|
(R) 8-13 |
Fully Compliant |
|
|
(O) 8-14 |
Fully Compliant |
The EAGLE conforms to all system reliability and quality criteria as documented by Reliability and Quality Statistics. |
|
(R) 8-15 |
Fully Compliant |
|
|
(O) 8-16 |
Fully Compliant |
|
|
(R) 8-17 |
Fully Compliant |
|
|
(O) 8-18 |
Fully Compliant |
The EAGLE conforms to all system reliability and quality criteria as documented by Reliability and Quality Statistics. |
|
(R) 8-19 |
Fully Compliant |
|
|
(O) 8-20 |
Fully Compliant |
The EAGLE conforms to all system reliability and quality criteria as documented by Reliability and Quality Statistics. |
|
(R) 8-21 |
Fully Compliant |
|
|
(O) 8-22 |
Fully Compliant |
The EAGLE conforms to all system reliability and quality criteria as documented by Reliability and Quality Statistics. |
|
(R) 8-23 |
Fully Compliant |
The EAGLE conforms to all system reliability and quality criteria as documented by Reliability and Quality Statistics. |
OAP Year 2000 Compliance
This section lists the software changes that have been made to the OAP so that no date-related problems occur on the OAP on or after January 1, 2000.
All OAP component software has been modified to represent all dates unambiguously according to the date formats shown in Data Elements and Exchange Formats - Information Exchange - Representation of Dates and Time, ISO 8601, 1998. All dates that include years but do not currently provide explicit representation of the century have been modified to represent a date according to the calendar date format YYYYMMDD. Date and time information in SEAS traffic through the OAP to the EAGLE STP will not have its format modified in the data stream translation. This will ensure compliance with the SEAS 7.0 standard.
Each year that is divisible by four is a leap year, with the exception of those years that end in “00,” such as 1900. The one exception is that years that are divisible by 400 are leap years, such as 1600 and 2000. The OAP recognizes the year 2000 as a leap year.
There are three interfaces that cross the boundaries of the OAP to external entities. These are OAP to LSMS, OAP to EAGLE, and OAP to SEAS. In instances where a date must be received or transmitted across these boundaries with less than a four-digit year, the OAP components have been modified to accept or provide a date that is unambiguous. These modifications have been performed within the confines of SEAS 7.0 compatibility.
OAP Compliance Matrix
This section lists the Year 2000 requirements, conditional requirements, and objectives that the OAP and its components comply with as defined in the Bellcore document, Year 2000 Generic Requirements: Systems and Interfaces, GR-2945-CORE, Issue 1, BELLCORE, December, 1996. This section is divided into two parts. The first section details specific compliance requirement areas that pertain to one or more of the OAP components. The second section addresses requirements that pertain to the life cycle, quality, and reliability of the system as a whole.
The compliance matrix is a table listing the requirement number, objective number, or conditional requirement number as defined in the Bellcore document, the OAP’s level of compliance with the requirement, objective, or conditional requirement, and any comments that may apply to these items.
A requirement is a feature or function of the OAP that Bellcore has determined must be a part of the OAP to function properly. A requirement is identified in this appendix with the letter R in parentheses, (R).
A conditional requirement is a feature or function of the OAP that Bellcore has determined is necessary in certain applications, depending on how the OAP is deployed. A conditional requirement may depend on other requirements, objectives, or conditional requirements. A conditional requirement is identified in this appendix with the letters CR in parentheses, (CR).
An objective is a feature or function of the OAP that Bellcore has determined is a desirable feature or function for the OAP to have, but not required to have. An objective is identified in this appendix with the letter O in parentheses, (O).
There are four levels of compliance used in this compliance matrix.
-
Fully compliant
-
Partially compliant
-
Not compliant
-
Not applicable
The table caption for each table refers to the section of the Year 2000 Generic Requirements: Systems and Interfaces, GR-2945-CORE, Issue 1, BELLCORE, December, 1996 document where the item can be found.
Table 5-43 Section 2.1. Date-Sensitive Criteria – System Integrity
| Bellcore Requirement | Level of Compliance | Comments/Exceptions |
|---|---|---|
|
(R) 2-1 |
Not Applicable |
No two-digit date representations or usage of |
|
(R) 2-2 |
Fully Compliant |
Date reporting is based on Solaris time functions, which use The Tekelec Installation Utilities and the NEBS alarm daemon do not apply to this requirement. All other OAP components comply with this requirement. |
|
(R) 2-3 |
Not Applicable |
This requirement has been determined to be not applicable by analysis. |
|
(R) 2-4 |
Fully Compliant |
The Tekelec Installation Utilities and the Artecon Arteport kernel level device driver do not apply to this requirement. All other OAP components comply with this requirement. |
|
(R) 2-5 |
Fully Compliant |
|
|
(R) 2-6 |
Fully Compliant |
The Tekelec Installation Utilities do not apply to this requirement. All other OAP components comply with this requirement. |
Table 5-44 Section 2.2. Date-Sensitive Criteria – Application Integrity
| Bellcore Requirement | Level of Compliance | Comments/Exceptions |
|---|---|---|
|
(R) 2-7 |
Fully Compliant |
Date/time comparisons, where present, are based on The Tekelec Installation Utilities and the Artecon Arteport kernel level device driver do not apply to this requirement. All other OAP components comply with this requirement. |
|
(R) 2-8 |
Fully Compliant |
The Tekelec Installation Utilities, the Artecon Arteport kernel level device driver, and the NEBS alarm daemon do not apply to this requirement. All other OAP components comply with this requirement. |
|
(R) 2-9 |
Fully Compliant |
Only the Tekelec EMS Agent, Tekelec UAL/X25/Disk status refresh and notification daemon, and the NEBS alarm daemon apply to this requirement and fully comply with this requirement. All other OAP components do not apply to this requirement. |
|
(R) 2-10 |
Not Applicable |
The Solaris operating system is responsible for any |
|
(R) 2-11 |
Not Applicable |
This requirement has been determined to be not applicable by analysis. |
|
(R) 2-12 |
Not Applicable |
This requirement has been determined to be not applicable by analysis. |
|
(R) 2-13 |
Not Applicable |
This requirement has been determined to be not applicable by analysis. |
|
(R) 2-14 |
Not Applicable |
This requirement has been determined to be not applicable by analysis. |
|
(R) 2-15 |
Fully Compliant |
All date and time stamps are based on Solaris time calls and contain four digits for the year. The Tekelec Installation Utilities, the Artecon Arteport kernel level device driver, and the NEBS alarm daemon do not apply to this requirement. All other OAP components comply with this requirement. |
|
(R) 2-16 |
Not Applicable |
This requirement has been determined to be not applicable by analysis. |
|
(R) 2-17 |
Not Applicable |
Analysis of the source code has determined that all timers use Solaris |
|
(O) 2-18 |
Not Applicable |
This requirement has been determined to be not applicable by analysis. |
|
(R) 2-19 |
Not Applicable |
This requirement has been determined to be not applicable by analysis. |
|
(R) 2-20 |
Not Applicable |
This requirement has been determined to be not applicable by analysis. |
Table 5-45 Section 3. User Interface
| Bellcore Requirement | Level of Compliance | Comments/Exceptions |
|---|---|---|
|
(R) 3-1 |
Not Applicable |
This requirement has been determined to be not applicable by analysis. |
|
(R) 3-2 |
Not Applicable |
This requirement has been determined to be not applicable by analysis. |
|
(R) 3-3 |
Not Applicable |
This requirement has been determined to be not applicable by analysis. |
|
(R) 3-4 |
Not Applicable |
This requirement has been determined to be not applicable by analysis. |
|
(O) 3-5 |
Not Applicable |
This requirement has been determined to be not applicable by analysis. |
|
(R) 3-6 |
Not Applicable |
This requirement has been determined to be not applicable by analysis. |
|
(R) 3-7 |
Not Applicable |
The Solaris system clock is used. |
|
(R) 3-8 |
Not Applicable |
The Solaris operating system does use |
Table 5-46 Section 4. Machine-to-Machine Interface
| Bellcore Requirement | Level of Compliance | Comments/Exceptions |
|---|---|---|
|
(O) 4-1 |
Fully Compliant |
The OAP will comply with this requirement if an external communications system uses the ISO 8601 format. Only the Tekelec EMS Agent, Tekelec RS232 Asynchronous Send/Receive daemon, and UAL logical channel over X.25 daemon components apply to this objective and fully comply with this objective. All other OAP components do not apply to this objective. |
|
(O) 4-2 |
Fully Compliant |
The OAP will comply with this requirement if an external communications system uses the ISO 8601 format. Only the Tekelec EMS Agent, Tekelec RS232 Asynchronous Send/Receive daemon, and UAL logical channel over X.25 daemon components apply to this objective and fully comply with this objective. All other OAP components do not apply to this objective. |
|
(R) 4-3 |
Fully Compliant |
ASN.1 (X.208) is used. Only the Tekelec EMS Agent applies to this requirement and fully complies with this requirement. All other OAP components do not apply to this requirement. |
|
(CR) 4-4 |
Fully Compliant |
For information that OAP stores and processes as date field information, SEAS protocol or ASN.1 (X.208) is used. Only the Tekelec EMS Agent, Tekelec RS232 Asynchronous Send/Receive daemon, and Bellcore UAL logical channel over X.25 daemon components apply to this conditional requirement and fully comply with this conditional requirement. All other OAP components do not apply to this conditional requirement. |
|
(CR) 4-5 |
Fully Compliant |
For information that OAP stores and processes as date field information, SEAS protocol or ASN.1 (X.208) is used. Only the Tekelec EMS Agent, Tekelec RS232 Asynchronous Send/Receive daemon, and Bellcore UAL logical channel over X.25 daemon components apply to this conditional requirement and fully comply with this conditional requirement. All other OAP components do not apply to this conditional requirement. |
|
(CR) 4-6 |
Fully Compliant |
For information that OAP stores and processes as date field information, SEAS protocol or ASN.1 (X.208) is used. Only the Tekelec EMS Agent, Tekelec RS232 Asynchronous Send/Receive daemon, and Bellcore UAL logical channel over X.25 daemon components apply to this conditional requirement and fully comply with this conditional requirement. All other OAP components do not apply to this conditional requirement. |
|
(CR) 4-7 |
Fully Compliant |
For information that OAP stores and processes as date field information, SEAS protocol or ASN.1 (X.208) is used. Only the Tekelec EMS Agent, Tekelec RS232 Asynchronous Send/Receive daemon, and Bellcore UAL logical channel over X.25 daemon components apply to this conditional requirement and fully comply with this conditional requirement. All other OAP components do not apply to this conditional requirement. |
|
(R) 4-8 |
Not Applicable |
This requirement has been determined to be not applicable by analysis. |
|
(R) 4-9 |
Not Applicable |
This requirement has been determined to be not applicable by analysis. |
|
(R) 4-10 |
Not Applicable |
This requirement has been determined to be not applicable by analysis. |
|
(R) 4-11 |
Not Applicable |
This requirement has been determined to be not applicable by analysis. |
|
(R) 4-12 |
Not Applicable |
This requirement has been determined to be not applicable by analysis. |
|
(R) 4-13 |
Not Applicable |
This requirement has been determined to be not applicable by analysis. |
Table 5-47 Section 5. Management Functional Areas
| Bellcore Requirement | Level of Compliance | Comments/Exceptions |
|---|---|---|
|
(R) 5-1 |
Not Applicable |
This requirement only applies to the Solaris operating system. |
|
(R) 5-2 |
Not Applicable |
This requirement only applies to the Solaris license manager. |
|
(CR) 5-3 |
Not Applicable |
No configuration data reporting is provided that is dependent on the start-date/time for the collection determined by analysis. |
|
(CR) 5-4 |
Not Applicable |
This requirement has been determined to be not applicable by analysis. |
|
(CR) 5-5 |
Not Applicable |
This requirement has been determined to be not applicable by analysis. |
|
(CR) 5-6 |
Not Applicable |
The analysis of the source code determined that there is no configuration data change that is scheduled by date/time. |
|
(CR) 5-7 |
Not Applicable |
This requirement has been determined to be not applicable by analysis. |
|
(R) 5-8 |
Not Applicable |
All dates reported are based on the Sparc 5 system clock. |
|
(R) 5-9 |
Not Applicable |
All dates reported are based on the Sparc 5 system clock. |
|
(CR) 5-10 |
Not Applicable |
This conditional requirement has been determined to be not applicable by analysis. |
|
(R) 5-11 |
Fully Compliant |
Only the Tekelec EMS Agent and Bellcore UAL logical channel over X.25 daemon components apply to this requirement and fully comply with this requirement. All other OAP components do not apply to this requirement. |
|
(R) 5-12 |
Fully Compliant |
Only the Tekelec EMS Agent and Bellcore UAL logical channel over X.25 daemon components apply to this requirement and fully comply with this requirement. All other OAP components do not apply to this requirement. |
|
(CR) 5-13 |
Not Applicable |
This conditional requirement has been determined to be not applicable by analysis. |
|
(CR) 5-14 |
Not Applicable |
This conditional requirement has been determined to be not applicable by analysis. |
|
(CR) 5-15 |
Not Applicable |
This conditional requirement has been determined to be not applicable by analysis. |
|
(CR) 5-16 |
Not Applicable |
This conditional requirement has been determined to be not applicable by analysis. |
|
(CR) 5-17 |
Not Applicable |
This conditional requirement has been determined to be not applicable by analysis. |
|
(O) 5-18 |
Not Applicable |
This objective has been determined to be not applicable by analysis. |
|
(CR) 5-19 |
Not Applicable |
This conditional requirement has been determined to be not applicable by analysis. |
|
(CR) 5-20 |
Not Applicable |
This conditional requirement has been determined to be not applicable by analysis. |
|
(CR) 5-21 |
Not Applicable |
This conditional requirement has been determined to be not applicable by analysis. |
|
(CR) 5-22 |
Not Applicable |
This conditional requirement has been determined to be not applicable by analysis. |
|
(CR) 5-23 |
Not Applicable |
This conditional requirement has been determined to be not applicable by analysis. |
|
(CR) 5-24 |
Not Applicable |
This conditional requirement has been determined to be not applicable by analysis. |
|
(CR) 5-25 |
Not Applicable |
This conditional requirement has been determined to be not applicable by analysis. |
|
(R) 5-26 |
Fully Compliant |
The system software download is performed as part of the installation process, which is manually initiated and is performed on demand. Only the Tekelec installation utility applies to this requirement and fully complies with this requirement. All other OAP components do not apply to this requirement. |
|
(R) 5-27 |
Fully Compliant |
Only the Tekelec installation utility applies to this requirement and fully complies with this requirement. All other OAP components do not apply to this requirement. |
|
(R) 5-28 |
Fully Compliant |
Per Tekelec upgrade procedure using trial/approved nondestructive upgrade procedures. Only the Tekelec installation utility applies to this requirement and fully complies with this requirement. All other OAP components do not apply to this requirement. |
|
(R) 5-29 |
Not Applicable |
This requirement has been determined to be not applicable by analysis. |
|
(R) 5-30 |
Not Applicable |
Dependent on the Sparc 5 system clock and Solaris date/time functions. |
|
(R) 5-31 |
Not Applicable |
This requirement is for network traffic management. |
|
(R) 5-32 |
Not Applicable |
This requirement is for network traffic management. |
|
(R) 5-33 |
Not Applicable |
This requirement has been determined to be not applicable by analysis. |
|
(CR) 5-34 |
Not Applicable |
This conditional requirement has been determined to be not applicable by analysis. |
|
(R) 5-35 |
Not Applicable |
This requirement has been determined to be not applicable by analysis. |
|
(R) 5-36 |
Not Applicable |
This requirement has been determined to be not applicable by analysis. |
|
(R) 5-37 |
Not Applicable |
This requirement has been determined to be not applicable by analysis. |
|
(R) 5-38 |
Not Applicable |
This requirement only applies to the Solaris operating system. |
|
(R) 5-39 |
Not Applicable |
This requirement only applies to the Solaris operating system. |
|
(R) 5-40 |
Not Applicable |
Password aging is handled by the Solaris operating system. |
|
(R) 5-41 |
Not Applicable |
Notification of password expiration is handled by the Solaris operating system. |
|
(R) 5-42 |
Not Applicable |
Password updates are handled by the Solaris operating system. |
|
(R) 5-43 |
Not Applicable |
All process tracking is handled by the Solaris operating system. |
|
(R) 5-44 |
Not Applicable |
All process tracking is handled by the Solaris operating system. |
|
(R) 5-45 |
Not Applicable |
File creation dates are handled by the Solaris operating system. |
|
(R) 5-46 |
Not Applicable |
This requirement has been determined to be not applicable by analysis. |
|
(R) 5-47 |
Not Applicable |
All time stamps are the results of Solaris calls and use four-digit dates for the year. |
|
(R) 5-48 |
Not Applicable |
This requirement applies to the Solaris operating system. |
|
(R) 5-49 |
Not Applicable |
This requirement applies to the Solaris operating system. |
|
(R) 5-50 |
Not Applicable |
This requirement applies to the Solaris operating system. |
|
(R) 5-51 |
Fully Compliant |
Only the Tekelec EAGLE REPT-UIM autonomous event report daemon and the NEBS alarm daemon components apply to this requirement and fully complies with this requirement. All other OAP components do not apply to this requirement. Also applies to the Solaris operating system. |
|
(R) 5-52 |
Not Applicable |
This requirement applies to the Solaris operating system. |
|
(R) 5-53 |
Not Applicable |
This requirement applies to the Solaris operating system. |
|
(R) 5-54 |
Not Applicable |
The Solaris operating system is responsible for this security authentication requirement. |
|
(R) 5-55 |
Not Applicable |
The Solaris operating system is responsible for this security authentication requirement. |
|
(R) 5-56 |
Not Applicable |
The Solaris operating system is responsible for this security authentication requirement. |
|
(R) 5-57 |
Not Applicable |
This requirement has been determined to be not applicable by analysis. |
|
(R) 5-58 |
Not Applicable |
|
|
(R) 5-59 |
Not Applicable |
This requirement has been determined to be not applicable by analysis. |
|
(R) 5-60 |
Not Applicable |
This requirement has been determined to be not applicable by analysis. |
|
(R) 5-61 |
Not Applicable |
This requirement has been determined to be not applicable by analysis. |
|
(R) 5-62 |
Not Applicable |
This requirement has been determined to be not applicable by analysis. |
|
(R) 5-63 |
Not Applicable |
This requirement has been determined to be not applicable by analysis. |
|
(R) 5-64 |
Not Applicable |
This requirement has been determined to be not applicable by analysis. |
|
(R) 5-65 |
Not Applicable |
This requirement has been determined to be not applicable by analysis. |
Table 5-48 Section 6. Applications and Functions
| Bellcore Requirement | Level of Compliance | Comments/Exceptions |
|---|---|---|
|
(R) 6-1 |
Not Applicable |
This requirement has been determined to be not applicable by analysis. |
|
(CR) 6-2 |
Not Applicable |
This requirement has been determined to be not applicable by analysis. |
|
(R) 6-3 |
Not Applicable |
This requirement has been determined to be not applicable by analysis. |
|
(R) 6-4 |
Not Applicable |
This requirement has been determined to be not applicable by analysis. |
|
(R) 6-5 |
Not Applicable |
This requirement has been determined to be not applicable by analysis. |
|
(R) 6-6 |
Not Applicable |
This requirement has been determined to be not applicable by analysis. |
|
(R) 6-7 |
Not Applicable |
This requirement has been determined to be not applicable by analysis. |
|
(R) 6-8 |
Not Applicable |
This requirement has been determined to be not applicable by analysis. |
|
(R) 6-9 |
Not Applicable |
This requirement has been determined to be not applicable by analysis. |
|
(R) 6-10 |
Not Applicable |
This requirement has been determined to be not applicable by analysis. |
|
(R) 6-11 |
Not Applicable |
This requirement has been determined to be not applicable by analysis. |
|
(R) 6-12 |
Not Applicable |
This requirement has been determined to be not applicable by analysis. |
|
(R) 6-13 |
Not Applicable |
This requirement has been determined to be not applicable by analysis. |
OAP System Compliance
The remaining two sections of GR-2945-CORE deal with Process-Oriented Criteria and System Reliability and Quality Criteria. Each of these requirements has been evaluated for applicability and compliance on system/program level for the OAP.
Table 5-49 Section 7. Process-Oriented Criteria
| Bellcore Requirement | Level of Compliance | Comments/Exceptions |
|---|---|---|
|
(R) 7-1 |
Fully Compliant |
|
|
(R) 7-2 |
Fully Compliant |
|
|
(R) 7-3 |
Fully Compliant |
|
|
(R) 7-4 |
Fully Compliant |
|
|
(R) 7-5 |
Fully Compliant |
|
|
(R) 7-6 |
Fully Compliant |
|
|
(R) 7-7 |
Fully Compliant |
|
|
(R) 7-8 |
Fully Compliant |
|
|
(R) 7-9 |
Fully Compliant |
|
|
(R) 7-10 |
Fully Compliant |
|
|
(R) 7-11 |
Fully Compliant |
|
|
(R) 7-12 |
Partially Compliant |
Tekelec’s Quality Procedures are used. |
|
(R) 7-13 |
Fully Compliant |
|
|
(R) 7-14 |
Fully Compliant |
|
|
(R) 7-15 |
Fully Compliant |
|
|
(R) 7-16 |
Fully Compliant |
|
|
(R) 7-17 |
Fully Compliant |
|
|
(R) 7-18 |
Fully Compliant |
|
|
(CR) 7-19 |
Fully Compliant |
|
|
(R) 7-20 |
Fully Compliant |
|
|
(R) 7-21 |
Fully Compliant |
|
|
(R) 7-22 |
Fully Compliant |
|
|
(R) 7-23 |
Fully Compliant |
|
|
(R) 7-24 |
Fully Compliant |
|
|
(R) 7-25 |
Fully Compliant |
|
|
(R) 7-26 |
Fully Compliant |
|
|
(R) 7-27 |
Fully Compliant |
OAP updates are only performed by updates, not be patches |
|
(R) 7-28 |
Fully Compliant |
|
|
(R) 7-29 |
Fully Compliant |
Table 5-50 Section 8. System Reliability and Quality Criteria
| Bellcore Requirement | Level of Compliance | Comments/Exceptions |
|---|---|---|
|
(R) 8-1 |
Fully Compliant |
|
|
(O) 8-2 |
Fully Compliant |
|
|
(R) 8-3 |
Fully Compliant |
|
|
(R) 8-4 |
Not Applicable |
This requirement has been determined to be not applicable by analysis. |
|
(O) 8-5 |
Not Applicable |
This objective has been determined to be not applicable by analysis. |
|
(R) 8-6 |
Not Applicable |
This requirement has been determined to be not applicable by analysis. |
|
(R) 8-7 |
Fully Compliant |
|
|
(O) 8-8 |
Fully Compliant |
|
|
(R) 8-9 |
Fully Compliant |
|
|
(O) 8-10 |
Fully Compliant |
|
|
(R) 8-11 |
Fully Compliant |
|
|
(O) 8-12 |
Fully Compliant |
|
|
(R) 8-13 |
Fully Compliant |
|
|
(O) 8-14 |
Fully Compliant |
|
|
(R) 8-15 |
Fully Compliant |
|
|
(O) 8-16 |
Fully Compliant |
|
|
(R) 8-17 |
Fully Compliant |
|
|
(O) 8-18 |
Fully Compliant |
|
|
(R) 8-19 |
Fully Compliant |
|
|
(O) 8-20 |
Fully Compliant |
|
|
(R) 8-21 |
Fully Compliant |
|
|
(O) 8-22 |
Fully Compliant |
|
|
(R) 8-23 |
Fully Compliant |
Footnote Legend
Footnote 1: Checksums validate the correctness of the received data—specifically in the SCTP protocol stack, this technique ensures the integrity of the transmitted data from the far-end host.