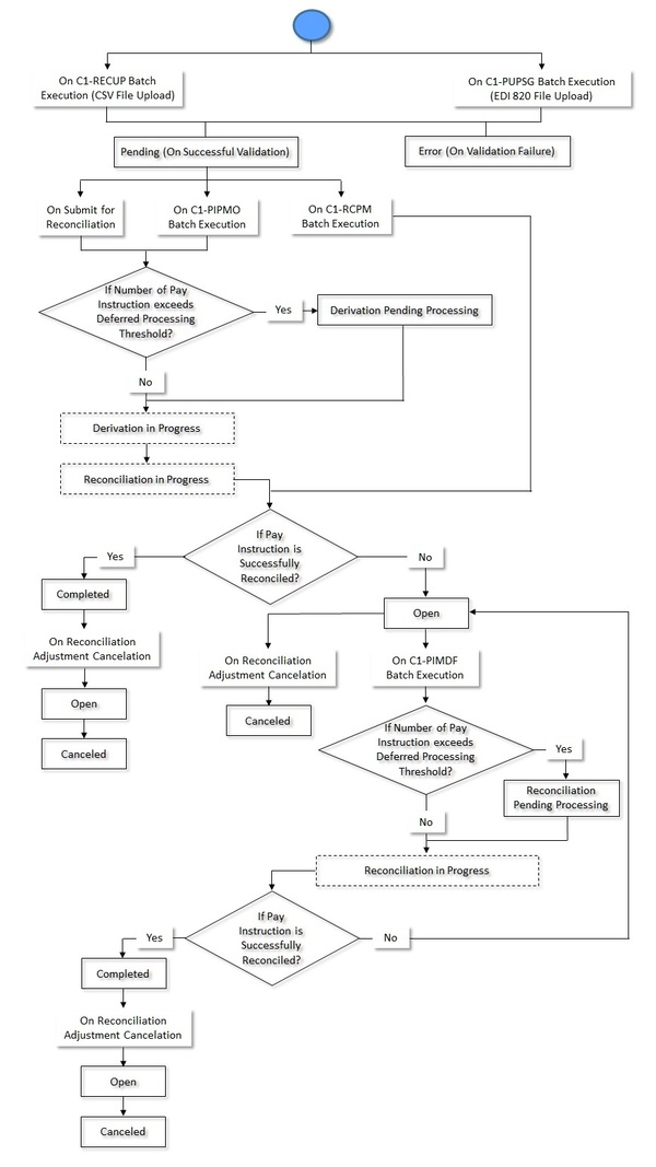
Pay Instruction Status Transition
The following figure graphically indicates how a pay instruction goes through various statuses in its lifecycle:

The following figure graphically indicates how a pay instruction goes through various statuses in its lifecycle:
