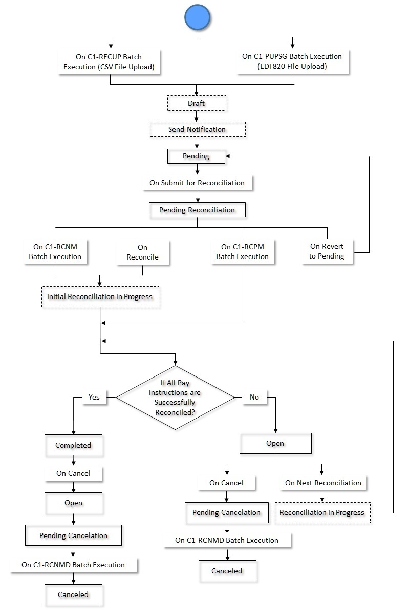
Reconciliation Status Transition
The following figure graphically indicates how a reconciliation goes through various statuses in its lifecycle:

The following figure graphically indicates how a reconciliation goes through various statuses in its lifecycle:
