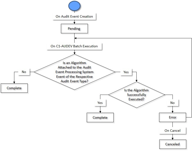
Audit Event Status Transition
The following figure graphically indicates how an audit event moves from one status to another in its lifecycle:

The following figure graphically indicates how an audit event moves from one status to another in its lifecycle:
