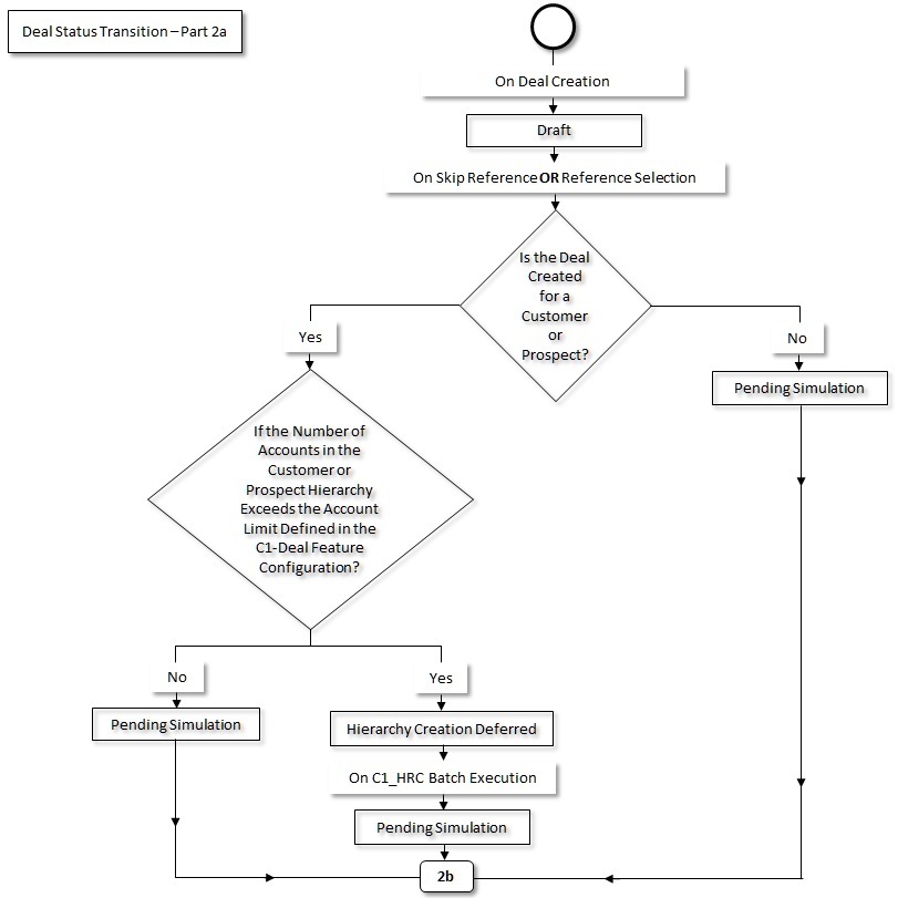
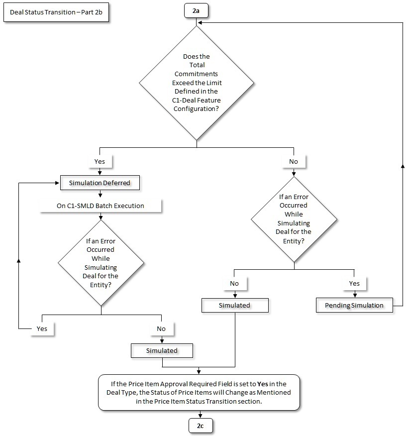
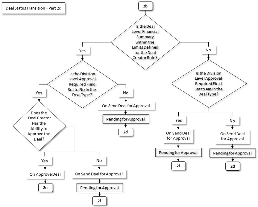
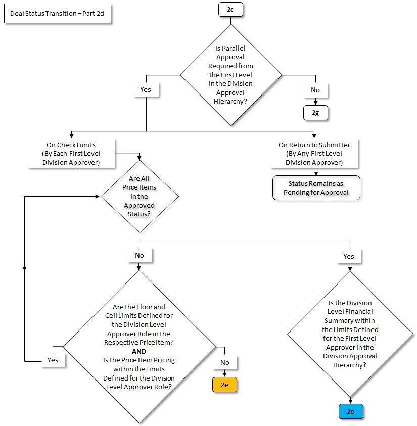
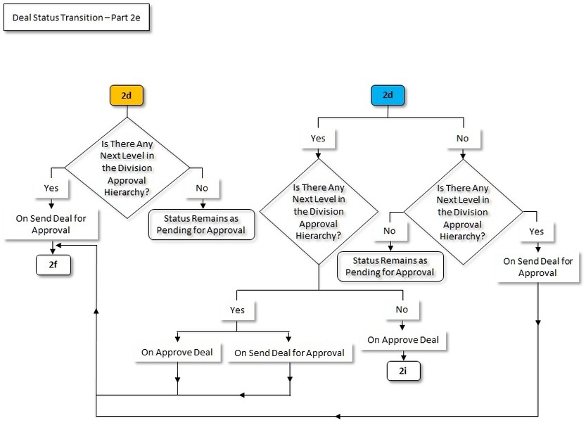
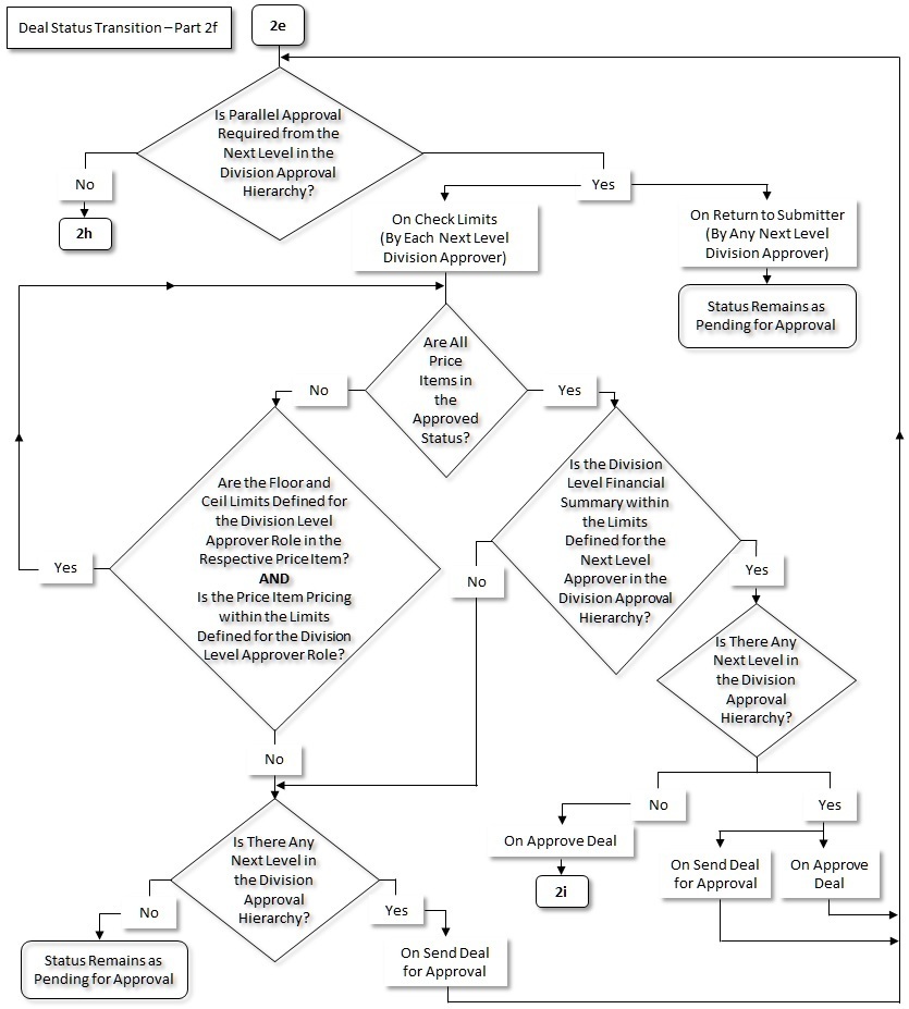
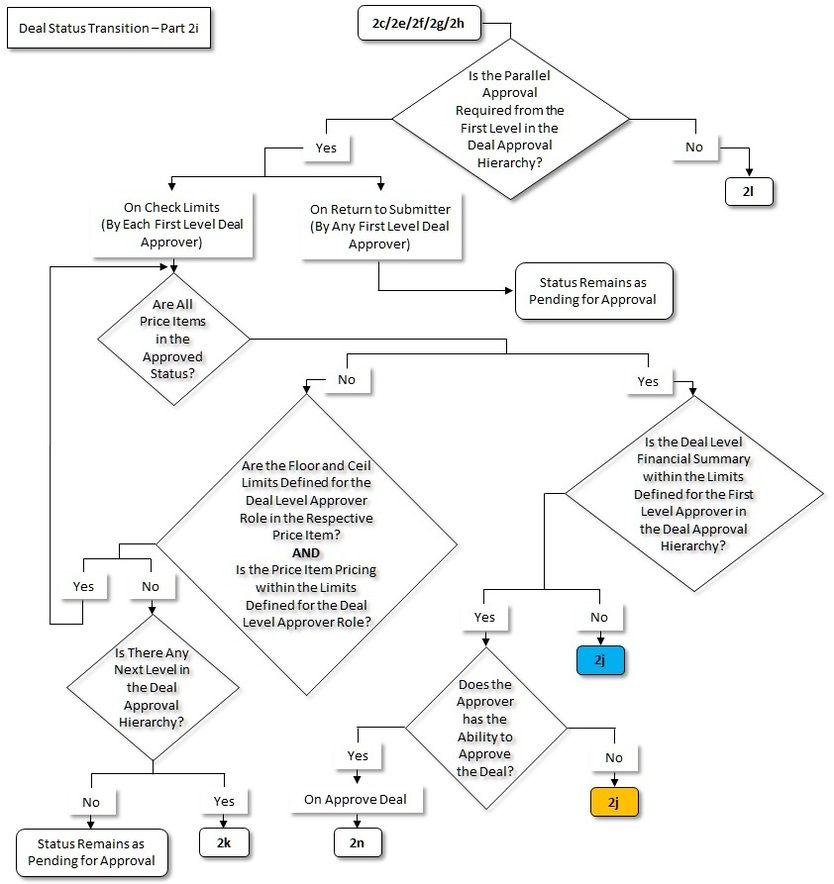
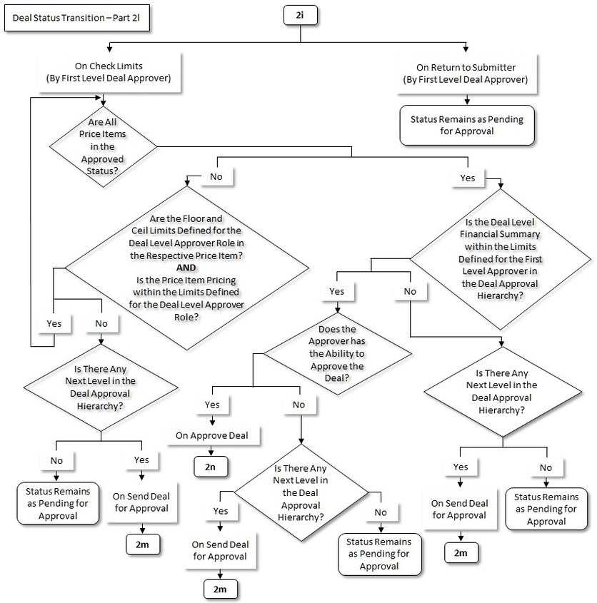
Deal Status Transition
The following figure graphically indicates how a deal moves from one status to another in its lifecycle. Since the deal status transition flow spans across multiple pages, we have split the flow into multiple parts - Part 2a, Part 2b, Part 2c, Part 2d, Part 2e, Part 2f, Part 2g, Part 2h, Part 2i, Part 2j, Part 2k, Part 2l, Part 2m, and Part 2n.














