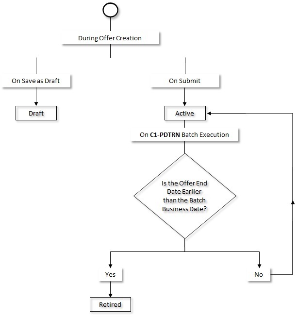
Offer Status Transition

The following figure graphically indicates how the offer moves from one status to another when the approval process is configured in the offer: