3 Retail Integration Cloud Service (RICS) - based Integration

Security Considerations

Customer Administration User must create an IDCS user with the required RIB admin group to access the publisher endpoints.

  • ribAdminGroup – For Production environment

  • ribAdminGroup_preprod – For Dev/Stage/UAT/test environments

The same user credentials must then be configured on the Credential Administration screen. Refer to Chapter 6 - Technical Maintenance Screens / Credential Administration section for more details.

Customer Orders

  • Customer Order Create is used for Customer Orders that are a type of Web Order integrated through a message (FulfilOrdDesc). These integrations are used for the customer order from the Order Management System (OMS).

  • The Customer Order Create failure message (FulfilOrdCfmDesc) is a message that will be sent out to external system when we get a Customer Order that comes into the system through the RIB and fails due to validation issues such as an invalid item. The purpose of the create failure is so other systems will know it has failed when it came in and that it is not being processed.

  • The Stock Order Status message (SOStatusDesc) will be sent out with an SI upon reserving inventory for the customer order.

Picking

  • A Stock Order Status message (SOStatusDesc) is sent out with a type of SI upon reserving inventory. This happens when more is picked than what was on the order due to tolerances. This could also occur when a substitute item is added during the picking process.

  • The Stock Order Status message (SOStatusDesc) with a type of SD will be published to un-reserve the original items inventory when a substitute item has been added during picking.

  • A Stock Order status message (SOStatusDesc) is sent out with a type of PP when picking is completed.

  • Item Substitutes are sent to EICS from the merchandising system through the item message (ItemDesc).

Deliveries

  • An ASN Out message (ASNOutDesc) is sent out upon dispatching of the Delivery. This will be done for pick-ups and for shipments.

  • The Stock Order Status message (SOStatusDesc) with a type of PP will be published for the pick quantity in the scenario that more was delivered than what was picked.

  • The Stock Order Status message (SOStatusDesc) with a type of SI will be published for the reserved quantity. This will occur when more was delivered than what was reserved. This can happen when picking was not required, the reservation occurs upon receipt of a delivery, and the full amount had not been received, therefore not reserved.

Reverse Picking

  • Customer Order Cancellations (FulfilOrdRef) will come into EICS from external system such as an OMS through the RIB. This service will perform all the validations to determine if it should create a reverse pick and whether or not that reverse pick should be auto completed.

  • Customer Order Cancellation Confirmation (FulfilOrdRef) is a message to send to OMS upon completing of the system-generated reverse pick.

  • Stock Order Status message (SOStatusDesc) with a type of SD will be published for the reserved quantity to un-reserve the inventory for the reverse pick for system-generated picks.

  • Stock Order Status message (SOStatusDesc) with a type of PU will be published for the reverse picked quantity to un-pick the inventory for system-generated picks.

Multi Leg

The following integrations are in addition to the standard integrations that already exist such as receipt message, and so on:

  • The Stock Order Status message (SOStatusDesc) with a type of SI will be published for the reserved quantity.

  • The Stock Order Status message (SOStatusDesc) with type of PP will be published for the picked quantity.

RIB Payloads

RIB payloads are used to communicate information to external systems through RIB Integration.

RIB Payload Description

FulfilOrdDesc

RIB payload that contains information about a new web order type of fulfillment order to be created in.

FulfilOrdCfmDesc

RIB payload sent from EICS that contains fulfillment order information when that order creating in EICS failed

FulfilOrdRef

RIB payload that contains information about a fulfillment order cancelation. It is sent to EICS to convey a cancelation request and sent from EICS to convey actual cancellations.

SOStatusDesc

Sent from EICS to convey changes in item status for a specific fulfillment order. Such changes of status include (un)reservation and (un)picking.

ASNOutDesc

Sent from EICS to convey a delivery for specified fulfillment order.

Purchase Orders and Vendor Deliveries

MERCHANDISING publishes the Purchase Orders created for the direct store deliveries using RIB messages. EICS subscribes to these messages and stores them in the EICS database to enable receipt against Purchase Orders.

MERCHANDISING publishes the unit cost of the item at the item/supplier/country level for EICS to use in the receiving process.

EICS publishes the receipts done against the Purchase Order to the merchandising system (Receiving message).

EICS publishes the DSD receipts created in EICS without a Purchase Order to the merchandising system (DSDReceipts and DSD Deals messages).

EICS publishes the receiver unit adjustment done for the deliveries that are already confirmed (receiving message).

EICS is also capable of subscribing to the vendor EDI ASNs through RIB using the ASN In message format.

RIB payloads are used to communicate information from EICS to external systems and from external system to EICS through RIB Integration.

RIB Payload (Subscriber) Description

PORef

RIB payload that contains reference level information of a purchase order.This payload is used for removal of purchase orders.

PODesc

RIB payload that contains detailed information of a purchase order.This payload is used for creation and modification of purchase orders.

ASNInRef

RIB payload that contains reference level information of an ASN. This payload is used for removal of an ASN.

ASNInDesc

RIB payload that contains detailed information about the ASN. This payload is used for creation of a direct delivery (document type= 'P') or a warehouse delivery (document type= 'D').

EICS consumes this payload from warehouse when source and/or destination for ASN is a warehouse system.

RIB Payload Description

ReceiptDesc

RIB payload that contains detailed information of the direct delivery receipt. This is published when the purchase order is not null.

EICS also consumes this payload for warehouse receiving.

DSDReceiptDesc

RIB payload that contains detailed information of the direct delivery receipt. This is published when the purchase order is null.

SOStatusDesc

RIB payload sent from EICS to convey changes in item status for a specific fulfillment order.

EICS also consumes this payload from warehouse for stock movements originating at the warehouse.

InvAdjustDesc

RIB payload that contains information about destination of the adjustment and an InvAdjustDtl.

Inventory Adjustments

Inventory adjustments integrate to MERCHANDISING at the item level using the RIB. EICS creates the adjustments and groups them together by a header with multiple items, but for integration purposes they are published out at an item level.

Inventory adjustments are published for all manual and external system generated adjustments where the Publish indicator for the reason code is checked. Adjustments are also published for other types of transactions in EICS where the merchandise system is expecting an adjustment for stock on hand updates, for example, receiving a DSD with damaged goods. An adjustment is created behind the scenes only for publishing purposes to notify the merchandising system to move the goods into the unavailable bucket. These system type adjustments are not considered an adjustment within EICS; however, they are published as such for integration purposes.

EICS subscribes to inventory adjustment messages from warehouse systems and updates the warehouse inventory buckets in EICS.

RIB payloads are used to communicate to external systems through RIB Integration.

The following table shows the list of RIB Payloads available for inventory adjustments.

RIB Payload Description

InvAdjustDesc

RIB payload that contains information about destination of the adjustment and an InvAdjustDtl.

InvAdjustDtl

Contains detailed information about the item adjustment.

Items

Items come to EICS from a merchandising system through the RIB (items, item loc messages). EICS also gets information about items associated to a supplier through the RIB. Extended attributes are not received or sent on RIB payloads.

RIB Payload Description

ItemDesc

This payload contains information about an item. It contains a wide variety of information about the item including suppliers, UPCs, ticketing information, image information, UDAs, and related items

ItemLocDesc

This payload contains information about an item at a specific location.

ItemSupDesc

This payload contains information about an item for a specific supplier.

ItemSupCtyDesc

This payload contains information about an item for a specific supplier within a specific country.

Stock Counts

Stock counts generate inventory adjustment when completed.

RIB payloads are used to communicate to external systems through RIB.

RIB Payload Description

InvAdjustDesc

RIB payload that contains information about destination of the adjustment and an InvAdjustDtl.

InvAdjustDtl

Contains detailed information about the item adjustment.

EICS does not integrate using a web service to any other Oracle Retail products for stock counts.

Transfers

The Transfer Shipping allows for creating shipment, dispatching shipment, canceling shipment, creating container, approving container, adjusting container, and canceling the container.

The Transfer Receiving dialog allows for confirming receipt, copying misdirected container, receiving container and detailed receiving.

This section covers creating transfer documents which are then included in a transfer shipment and dispatched to another store, warehouse, or finisher.

Transfer Creation

Transfer documents can be created in the following ways:

  • Requesting store can create a transfer request.

  • Sending store can initiate a transfer by creating a transfer.

  • Merchandising can create a transfer request.

Each transfer document will have one or more items.

Transfer Messages

EICS will publish messages to Merchandising when the following happen:

  • Transfer is rejected.

  • Transfer is approved.

  • Transfer quantity is updated from the shipment.

Transfer Shipment Creation

Transfer Shipment describes the containers and the items for the shipment taking place. The shipment may be for one or more transfer documents if the transfer is going to the same destination. Dispatching a shipment will update the transfer document.

The user can create a shipment without referencing existing transfers or can create a new transfer on fly (Ad hoc transfer) based on the shipment information.

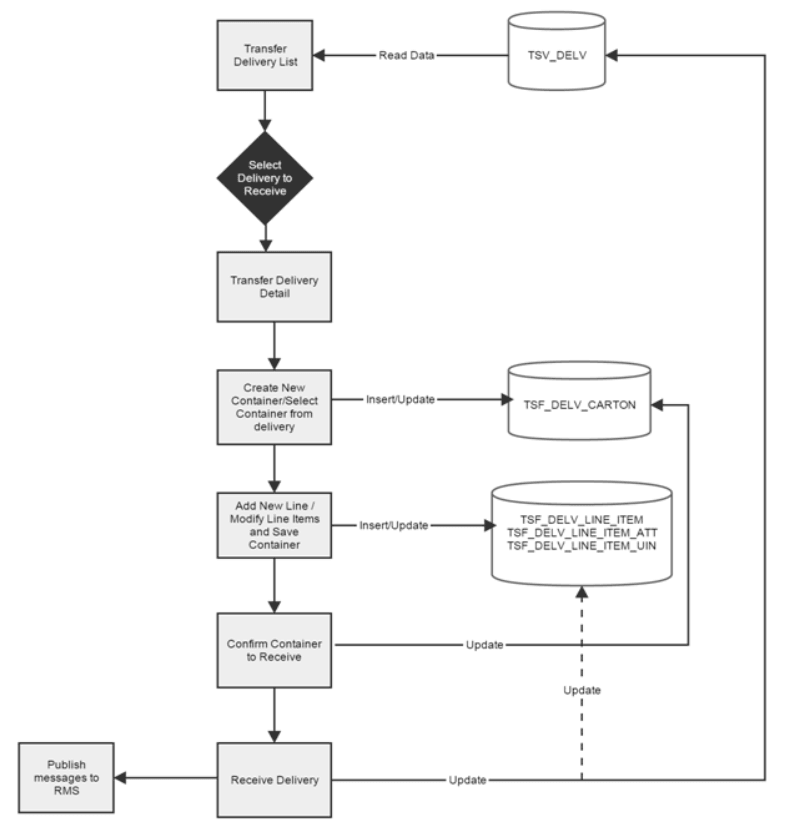
Transfer Receiving

This transaction captures a delivery that took place from a warehouse, store, or finisher to the store receiving the delivery. It describes the containers and the items of the delivery that should be received by the store. Receiving a container of the delivery will update the transfer document.

Figure 3-1 Transfer Request Flow

Transfer Request Flow

Figure 3-2 Transfer Create Flow

Transfer Create Flow

Figure 3-3 Transfer Shipment Creation Flow

Transfer Shipment Creation Flow

Figure 3-4 Transfer Receiving Process Flow

Transfer Receiving Process Flow

Transfer Doc

RIB Payload Description

SODesc

This message is received from external systems when a stock order/transfer has been created

SOStatusDesc

This message is received from external systems when a stock order/transfer has been modified.

SORef

This message is received from external systems when a stock order/transfer has been deleted.

Transfer Shipment

RIB Payload Description

ASNOutDesc

This message is sent to external systems when the transfer shipment is dispatched.

ManifestCloseVo

This message is received from an external system to indicate physical shipment has been accepted. This will attempt to auto-close the transfer shipment if all items are shipped.

ManifestDesc

This message is sent to an external system when manifesting is activated, and a transfer shipping container is confirmed.

ShipInfoDesc

This message is sent to an external system when pre-shipment notifications are active, and a transfer shipment is either submitted or dispatched (without previously being submitted).

SOStatusDesc

This message is sent to an external system when a transfer shipment container is saved with shipping quantities. It is also sent when a transfer shipment container is canceled but had shipping quantities. Increase and decrease of quantities is indicated by the SI or SD codes.

Transfer Receiving

RIB Payload Description

ASNInDesc

Sent from external system to indicate a delivery is tracking place. It creates a transfer delivery record within EICS when a store location is involved.

ReceiptDesc

Sent to external system when a transfer delivery is confirmed.

Sent from external warehouse system when a transfer delivery is received at the warehouse.

Vendor Return

RTV Creation

RTVs can only be created by a request from MERCHANDISING:

Each vendor return will have one or more items.

RTV Shipment

Each RTV shipment will tie back to a single vendor return document.

RTV shipment can be created in two ways:

  • From an externally initiated approved vendor return document.

  • Creation of ad hoc vendor return shipment which will create an approved vendor return on the fly.

Each vendor return shipment will have one or more containers; each container in turn will have one or more items.

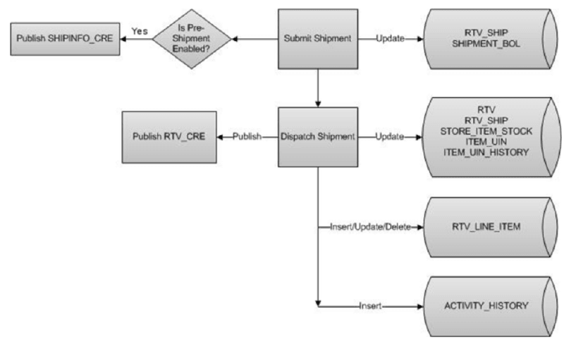
EICS may publish messages when the following happens:

  • RTV shipment container is updated, and saved (Return To Vendor Publish)

  • RTV shipment is cancelled or rejected (Return To Vendor Publish)

  • RTV shipment is dispatched (Return to Vendor Publish and Ship Info Desc Publish, if dispatched without submitting)

  • RTV shipment is submitted (Ship Info Desc Publish)

  • RTV shipment container is confirmed (RTV manifesting, if configured)

  • RTV shipment is submitted (Pre-shipment notification, if configured)

Figure 3-5 RTV Creation Flow

RTV Creation Flow

Figure 3-6 RTV Shipment Flow

RTV Shipment Flow

Figure 3-7 RTV Shipment Submit and Dispatch Flow

RTV Shipment Submit and Dispatch Flow

Figure 3-8 RTV Shipment Dispatch Flow

RTV Shipment Dispatch Flow

The following payloads are used in RTV operations.

RIB Payload Description

RTVReqDesc

This payload is sent from an external system to indicate a request for a vendor return. It creates or updates a vendor return document within EICS. It contains a series of RTVReqDtl.

RTVReqDtl

This payload contains the detailed information about the items on the vendor return.

RTVReqRef

This payload contains reference information about a vendor return when an external system wishes to attempt to cancel the return.

RTVDesc

This payload is sent from EICS to external systems when an RTV shipment is dispatched.

This payload is sent from external warehouse system for vendor returns originating at warehouse.