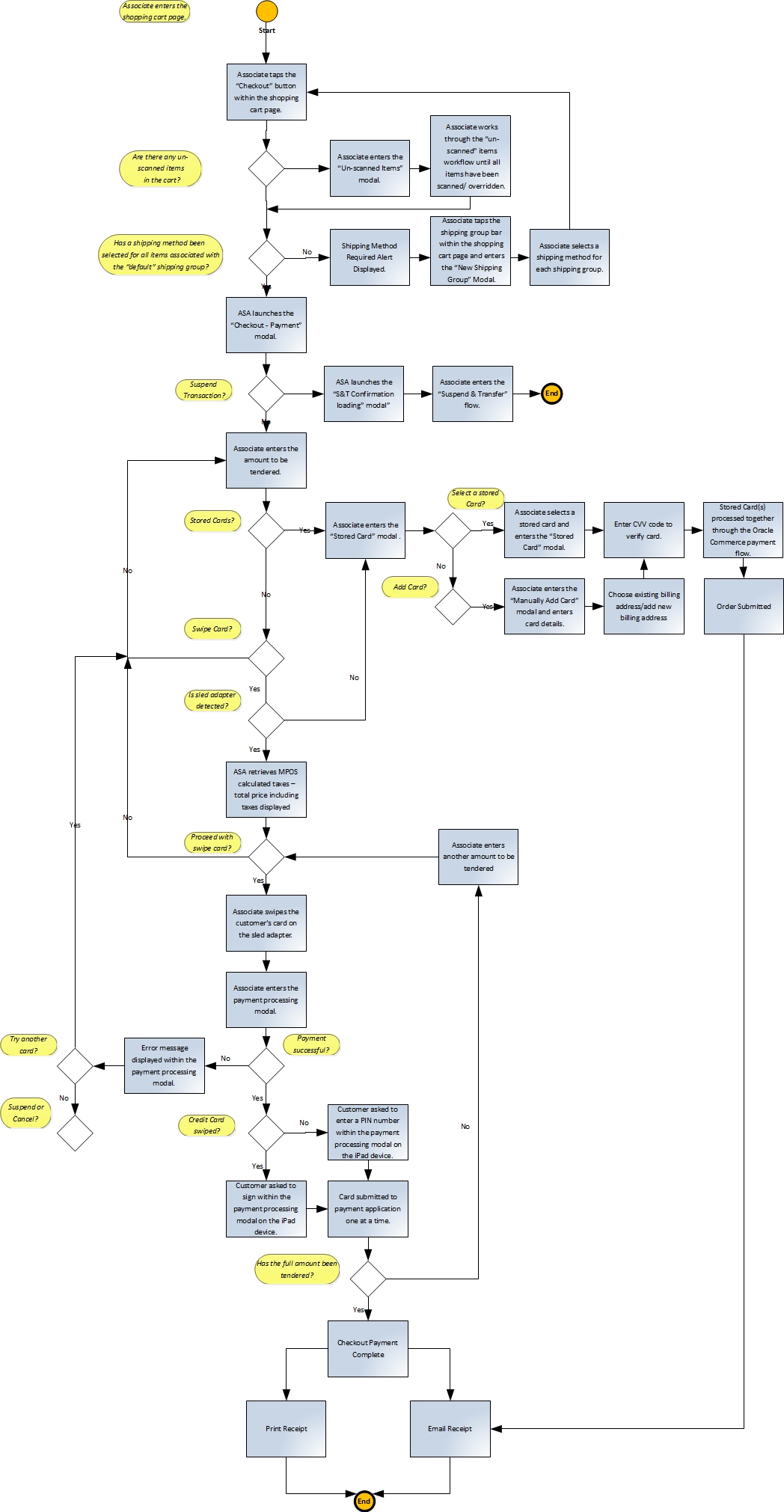
The next section describes the work flow from item selection to receipt of payment.
High Level Cart flow
Copyright © 1997, 2015 Oracle and/or its affiliates. All rights reserved. Legal Notices