機械翻訳について

オーケストレーション・プロセスへのブランチの追加

オーケストレーション・プロセスでブランチを実行するかどうかを決定する分岐条件を作成します。

オーケストレーション・プロセス・ブランチは、フローが条件を満たしたときにプロセスが実行されるオーケストレーション・プロセス内のパスです。

商用コンピュータ・システムを販売し、ビジネス・ルールが必要であるとします。

  • 販売オーダーの値が$50、000.00以上である場合は、オーダーの請求書を送信する前に、担当者が顧客に電話をかけることを確認してください。

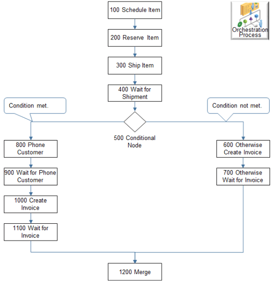
この例用に作成するフローを次に示します。

この例用に作成するオーケストレーション・プロセス・フロー。

ノート

  • フローの各ステップには、ステップ番号、タスク名、タスク・タイプおよびサービス名が含まれます。

  • 条件付きノードは、オーケストレーション・プロセスが分岐しようとしていることを示します。 ブランチの最初のステップには条件が含まれます。

  • フローの場合:

    • 条件を満たします。 オーケストレーション・プロセスは、担当に通知するステップをブランチで実行します。

    • 条件を満たしていません。 オーケストレーション・プロセスは、担当に通知しないステップをブランチで実行します。

  • オーダー管理では、オーケストレーション・プロセスの実行時に空のデフォルト・ブランチが追加されます。 オーケストレーション・プロセスに含まれるブランチが1つのみの場合は、その他条件を設定する必要はありません。

この例では、1つのオーダー明細のみを処理するルールを使用します。 拡張ルールを使用して、複数のオーダー明細を処理するオーケストレーション・プロセスのルールを記述します。 詳細は、「オーダー管理でのビジネス・ルールの使用の概要」を参照してください。

設定の概要

  1. 通知を担当者に送信します。

  2. オーケストレーション・プロセスを作成します。

  3. オーケストレーション・プロセス・ステップを追加します。

  4. If文を作成します。

  5. Then文を作成します。

  6. 設定をテストします。

このトピックではサンプル値を使用します。 ビジネス要件によっては、別の値が必要になる場合があります。

通知を担当者へルーティング

この例では、請求書の値が$50、000.00以上である場合に、顧客に電話するように担当者に通知を送信します。 通知を有効にするルーティングを作成します。 この設定は、この例に固有です。 その他の分岐使用では、この設定が不要な場合や、その他の設定が必要な場合があります。

  1. 送信を有効にするルーティング・ルールを作成します。 詳細は、「ルーティング・ルールの管理」を参照してください。

  2. ステップ1のルーティング・ルールで参照したコネクタを作成します。

  3. 「Webサービス詳細の管理」ページを使用して、コネクタを作成します。

オーケストレーション・プロセスの作成

プロセスの作成時に、オーケストレーション・プロセスのヘッダーで次の値を使用します。

属性

プロセス名

CallCustomerWhenLargeInvoice

プロセス表示名

顧客に電話

プロセス区分

出荷オーダー区分

セット

共通セット

詳細は、「オーケストレーション・プロセス設定のガイドライン」を参照してください。

オーケストレーション・プロセス・ステップの追加

次のステップを追加します。

これらのステップを作成します。
  1. ステップを追加します。

    属性

    ステップ名

    品目の計画

    ステップ・タイプ

    サービス

    タスク

    スケジュール

    サービス

    スケジューリングの作成

  2. 別のステップを追加します。

    ヒント:

    各ステップの追加時に正しい順序を維持するには、最後に追加したステップをクリックし、「行の追加」をクリックします。

    属性

    ステップ名

    予約品目

    ステップ・タイプ

    サービス

    タスク

    予約

    サービス

    在庫予約の作成

  3. 別のステップを追加します。

    属性

    ステップ名

    出荷品目

    ステップ・タイプ

    サービス

    タスク

    出荷

    サービス

    出荷の作成

  4. 別のステップを追加します。

    属性

    ステップ名

    品目の出荷待ち

    ステップ・タイプ

    サービス

    タスク

    出荷

    サービス

    出荷の待機

    終了基準

    出荷済

    履行完了ステップ

    チェック・マークが含まれます。

  5. 別のステップを追加します。

    属性

    ステップ名

    条件ノード

    ステップ・タイプ

    条件付き

  6. 別のステップを追加します。

    属性

    ステップ名

    電話顧客

    ステップ・タイプ

    サービス

    タスク

    アクティビティ

    サービス

    アクティビティの作成

    評価順序

    1

  7. 別のステップを追加します。

    属性

    ステップ名

    電話顧客の待機

    ステップ・タイプ

    サービス

    タスク

    アクティビティ

    サービス

    アクティビティの待機

    終了基準

    完了

  8. 別のステップを追加します。

    属性

    ステップ名

    請求書の作成

    ステップ・タイプ

    サービス

    タスク

    請求書

    サービス

    請求明細の作成

  9. 別のステップを追加します。

    属性

    ステップ名

    請求書の待機

    ステップ・タイプ

    サービス

    タスク

    請求書

    サービス

    請求の待機

    終了基準

    請求済

  10. ステップ定義リストで、条件付きノード・ステップをクリックし、別のステップを追加します。 このステップでは、Othersブランチを作成します。

    属性

    ステップ名

    その他請求書の作成

    タスク・タイプ

    請求書

    タスク

    その他請求書の作成

    タスク・タイプで使用する各タスク名は一意である必要があります。 この手順の前半で請求書タスク・タイプとともに請求書タスクを使用したため、新しいタスク名を作成する必要があります。

    これを行うには、「タスク」属性で「検索」をクリックし、「作成」をクリックします。 「タスク名の作成」ダイアログで、次の値を入力します。

    • コード: 1

    • 名前: Otherwise_Create_Invoice

    • 表示名: その他請求書の作成

    • タスク・タイプ: 請求書

    「保存して閉じる」をクリックします

    サービス

    請求明細の作成

    評価順序

    2

    その他

    チェック・マークが含まれます。

    プランニング・デフォルト・ブランチ

    チェック・マークが含まれます。

  11. 「ステップ定義」リストで、「その他ステップ」、「請求書の作成」ステップをクリックし、別のステップを追加します。 このステップでは、「その他」ブランチに「請求書待機」ステップを作成します。

    属性

    ステップ名

    それ以外の場合は請求書を待機

    ステップ・タイプ

    サービス

    タスク

    その他請求書の作成

    サービス

    請求の待機

    終了基準

    請求済

  12. ステップ定義リストで、請求書の待機ステップをクリックし、別のステップを追加します。 このステップでは、ブランチをメイン・フローにマージします。

    属性

    ステップ名

    マージ

    ステップ・タイプ

    マージ

If文の作成

この手順の残りの部分のビジネス・ルール

If文の作成から開始します。

  • オーダー明細のextendedAmount属性が50000を超える場合

実行:

  1. ステップ定義リストの電話顧客ステップの分岐条件列で、「ルールのクリック」をクリックします。

  2. 「分岐条件ルール」ダイアログで、「ルールの追加」をクリックし、「展開」をクリックします。

  3. Rule 1 を削除してから、Condition for invoices valued at more than 50000 dollarsと入力します。

  4. 「左の値」をクリックします。

  5. 「条件ブラウザ」ダイアログで、DooSeededOrchestrationRules > DOOFLineを展開し、extendedAmountをクリックして、OKをクリックします。

    説明

    コード

    説明

    DooSeededOrchestrationRules

    履行を編成するために使用できる事前定義済ルール・セット、ファクト、関数、変数、バケット・セット、リンクおよび関数を含むディクショナリ。

    DOO

    オーダー・オーケストレーションの以前の名前である分散オーダー・オーケストレーションを意味します。

    FLine

    オーダー明細

    extendedAmount

    販売オーダーの合計値を格納するオーダー明細属性。

  6. Isをクリックし、「次より大きい」をクリックします。

  7. 「右値」をクリックします。

  8. 「条件ブラウザ」ダイアログで、50000と入力し、OKをクリックします。 値にカンマを含めないでください。

Then文の作成

Then文を作成します。

  • ( resultObj:DooSeededOrchestrationRules.Boolean.TRUE )

説明

コード

説明

resultObj

DooSeededOrchestrationRulesディクショナリ内の変数。 これを使用して、ビジネス・ルールの結果を格納します。

Boolean

resultObjの値をTRUEに設定します。

実行:

  1. Then領域で、「Add Action」>「Assert New」をクリックします。

  2. 「ターゲットの選択」をクリックし、DooSeededOrchestrationRules.Resultをクリックします。

  3. 「プロパティの編集」をクリックします。

  4. プロパティ・ダイアログのResultObj行で、「値」をクリックします。

  5. 「条件ブラウザ」ダイアログで、「DooSeededOrchestrationRules > ブール」を展開し、Trueをクリックして、OKをクリックします。

  6. 「プロパティ」ダイアログに次の値が含まれていることを確認します。

    名前

    タイプ

    resultObj

    オブジェクト

    DooSeededOrchestrationRules.Boolean.TRUE

    resultObjKey

    オブジェクト

    このセルは空のままにします。

    viewRowImpl

    oracle.jbo.server.viewRowImpl

    このセルは空のままにします。

    たとえば:

    プロパティ・ダイアログの値
  7. 「OK」をクリックします。

  8. 「分岐条件ルール」ダイアログで、「保存」をクリックします。

  9. 「オーケストレーション・プロセス定義の編集」ページで、「保存」をクリックします。

設定のテスト

  1. オーケストレーション・プロセスのステップとフローを正しく定義したことを確認します。

    • 「オーケストレーション・プロセス定義の編集」ページのヘッダーで、「処理」をクリックし、「プロセス図の生成」をクリックします。

    • 図に、このトピックの最初に表示される図と同じステップとロジックが含まれていることを確認してください。

  2. 非分岐フローをテストします。

    • オーダー管理作業領域で、$50、000.00未満の値がある販売オーダーを作成します。

    • 顧客へのコールをリクエストせずに、Order Managementが品目を出荷することを確認します。

  3. 分岐フローをテストします。

    • $50、000.00を超える評価がある販売オーダーを作成します。

    • 電話顧客の待機ステップが参照するアクティビティが完了状態になるまで、オーダー管理で品目が出荷されないことを確認します。