Du kan granska ett scenario med ett valfritt arbetsflöde för godkännande. När du arbetar med ett scenario kan du också ändra datavärden i scenariot och bekräfta dataändringarna i kuben (eller avslå dem) utan att gå genom en godkännandeprocess.
Scenariostatusändringar och arbetsflöde påverkas av antalet deltagare och godkännare i ett givet scenario. Med deltagare, men inga godkännare, har deltagarna inte alternativet att skicka scenariot för godkännande och det finns inget alternativ att godkänna eller avslå scenariot. Utan både deltagare och godkännare gör scenarioägaren ändringarna och tillämpar dem. Det finns inte heller här någon godkännandeprocess.
Status Avslagen är samma som status Pågår, på så sätt att alla deltagare kan göra ändringar för att nå status Godkänd.
Om systemadministratören har aktiverat utgående e-postmeddelanden från Essbase får motsvarande scenariodeltagare e-postaviseringar om scenarioändringar.
Så här ställer du in SMTP-e-postaviseringar:
SMTP kontrollerar utgående e-post.
När SMTP-e-postmeddelanden har ställts in börjar scenariodeltagarna få e-post när deras scenarier ändrar status, ägande, prioritet eller förfallodatum.
När användare läggs till i systemet är e-post ett valfritt fält. Om det inte har fyllts i kan den användaren inte ta emot e-postmeddelanden, ens om användaren deltar i scenarier.
| Scenariotillstånd | E-post till | E-postkopia | Ämne för e-post |
|---|---|---|---|
| Skapa scenario | Deltagare, godkännare | Ägare | Du inbjuds att delta i scenariot <scenarionamn> |
| Skicka | Godkännare | Ägare, deltagare | Scenariot <scenarionamn> har skickats för godkännande |
| Godkänn | Ägare | Deltagare, godkännare | Scenariot <scenarionamn> har godkänts |
| Avslå | Ägare | Deltagare, godkännare | Scenariot <scenarionamn> har avslagits av <användare> |
| Använd | Deltagare | Ägare, godkännare | Scenariot <scenarionamn> har uppdaterats |
| Ta bort | Deltagare, godkännare, ägare | Borttagande användare | Scenariot <scenarionamn> har tagits bort |
| Uppdateringsåtgärd
Kan vara en ändring av ägande, prioritet eller förfallodatum. |
Deltagare, godkännare | Ägare | Scenariot <scenarionamn> har uppdaterats |
Ett befintligt scenario kan uppdateras (se Uppdateringsåtgärd i tabellen) för att ändra ägare, prioritet eller förfallodatum. Om scenariots förfallodatum ändras, till exempel, så får deltagarna ett e-postmeddelande med uppgift om det nya förfallodatumet. Det gamla förfallodatumet visas med genomstruken text, så att det tydligt framgår vilken information om scenariot som har uppdaterats.
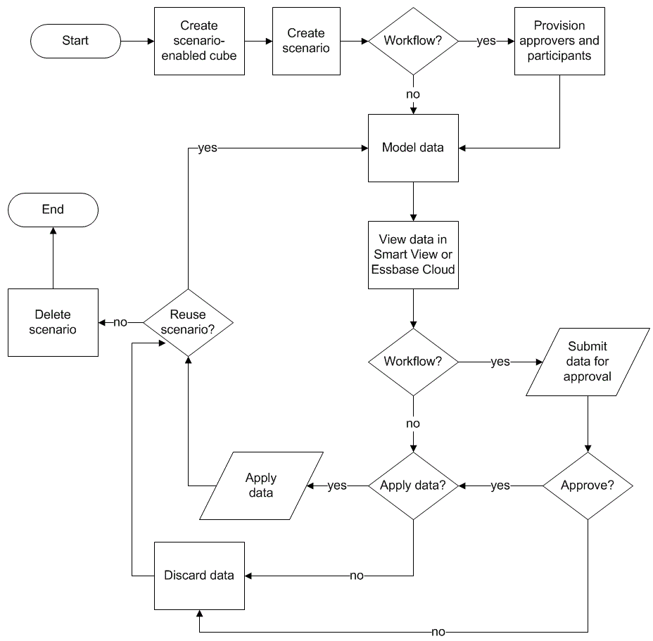
Om du vill skapa ett scenario anger du allmän information om scenariot, till exempel skapa ett scenarionamn, välja ett förfallodatum, välja en applikation och kub och välja om beräknade värden ska användas. Lägg till användare och definiera om varje användare är en deltagare eller en godkännare.
Som scenarioanvändare kan du modellera datautsnitt i ett eget scenario.
När du har skickat ett scenario för godkännande kan ingen skriva till det scenariot.
När ägaren av scenariot skickar för godkännande kan godkännaren godkänna eller avslå scenarioändringar och scenarioägaren meddelas om åtgärden. Du måste vara inloggad som godkännare för att kunna godkänna eller avslå ett scenario.
När scenariot har godkänts kan scenarioägaren använda ändringarna på kuben.
Du kan tillämpa dataändringar på sidan Scenario i webbgränssnittet för Essbase eller genom att använda beräkningskommandot DATAMERGE.
När du använder dataändringar skriver ändringarna som lagras i scenariot över basdata.
Klicka på Scenarier i Essbase-webbgränssnittet.
Bredvid det godkända scenariot, under Åtgärder, klickar du på Använd.
Om du har rollen Tjänsteadministratör, eller om du är en scenarioanvändare (deltagare, godkännare eller ägare), kan du kopiera ett scenario. Du kan kopiera scenarier vid valfritt stadie i scenarioarbetsflödet, före Ta bort scenario. Godkännandestatusen för det kopierade scenariot återställs till Pågår.
Du kan ta bort ett scenario i webbgränssnittet för Essbase.
Eftersom det finns ett fast antal tillgängliga sandlådor i en kub kan du behöva frigöra sandlådor från inaktiva scenarier. När det associerade scenariot är sandlådan tom och returneras automatiskt till poolen med tillgängliga sandlådor.
Om du vill återanvända en sandlåda som är associerad med ett scenario måste du ta bort scenariot.
Du kan granska ett scenario med ett valfritt arbetsflöde för godkännande.
Tilldelningar av scenarioanvändarrollen fastställer arbetsflödet för scenarier. Du måste ha minst en godkännare för att aktivera scenarioarbetsflödet. Utan en godkännare kan deltagarna till exempel inte skicka scenariot för godkännande, och det finns inget alternativ att godkänna eller avslå scenariot.
Den enda åtgärden för scenarier utan minst en godkännare är Använd. Utan en godkännare kan scenarioägaren fortfarande ändra datavärden i scenariot och använda dataändringar på kuben (eller avslå dem), utan att gå genom en godkännandeprocess.
Deltagare kan delta i en konsekvensanalys. De måste ha användarrollen Databasuppdatering eller Databasåtkomst. Det är inte obligatoriskt att lägga till deltagare.
Godkännare övervakar processen och godkänner eller avslår scenarier. De måste ha användarrollen Databasåtkomst eller högre. Scenarier kan ha flera godkännare och i sådana fall måste var och en av dem godkänna scenariot innan det kan skickas.
Deltagare och godkännare med användarrollen Databasåtkomst kan inte skriva till ett scenario förrän de tilldelas skrivåtkomst via ett filter.
Deltagare och godkännare är inte obligatoriska. Scenarioägaren kan ändra datavärden i scenariot och bekräfta dataändringar i kuben (eller avslå dem), utan att ange deltagare eller godkännare.
