Running the Forecast Consumption Process
This topic provides overviews of forecast consumption, data extract methods, and forecast allocation and lists the page that is used to run the Forecast Consumption process.
Page Used to Run the Forecast Consumption Process
| Page Name | Definition Name | Usage |
|---|---|---|
|
Forecast Consumption Page |
SPL_FCST_CONSUMP |
Define the planning instance against which you want to consume a forecast. If necessary, you can start the planning engine before running the Forecast Consumption process. |
Understanding Forecast Consumption
When you create a planning instance, you determine the forecast origins and types that you allocate and consume. The forecast consumption process uses these forecast specifications that you set up during the planning instance creation. Forecast consumption and allocation can consist of as many as four phases. The forecast options that you defined when you set up the planning instance determine order availability and carrying out of these phases. The phases are:
-
Allocation from external time periods into PeopleSoft Supply Planning forecasting time periods.
-
Forecast consumption with actual demands to create a net forecast.
-
Net forecast adjustment to account for deviations of actual demand from forecasted demand.
-
Net forecast breakdown to reduce a large forecast into smaller, more manageable portions.
This table lists the order of these phases when you source forecasts from PeopleSoft Inventory:
| Allow Forecast Consumption | Order of Phases |
|---|---|
|
No. |
Phase 4 only. |
|
Yes. Consume before proration. |
Not Applicable. |
|
Yes. Consume after proration. |
|
This table describes the order of these phases when you source forecasts from PeopleSoft Publish Forecast tables that use forecast from Demantra Demand Management:
| Allow Forecast Consumption | Order of Phases |
|---|---|
|
No. |
|
|
Yes. Consume before proration. |
|
|
Yes. Consume after proration. |
|
Understanding Data Extract Methods
This diagram illustrates how PeopleSoft Supply Planning extracts forecast data from demand management and inventory transaction systems:
This diagram illustrates how PeopleSoft Supply Planning extracts forecast data from demand management and inventory transaction systems.

When PeopleSoft Supply Planning completes the initial data extraction, it writes the only bucketed unconsumed forecasts for PeopleSoft Inventory items to the Unconsumed Forecast table (PL_FORECAST_UNC). You can maintain the forecast quantities and daily weights for this forecast under the Refine Plan - Forecasting menu.
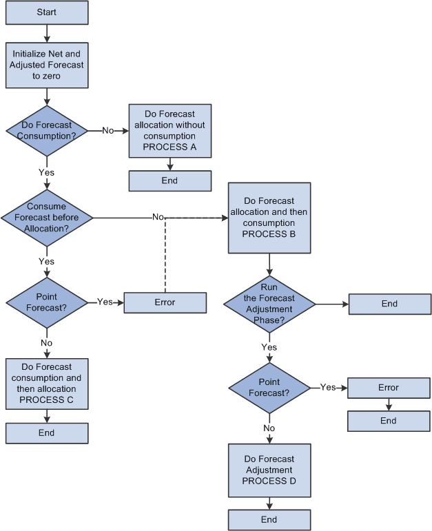
This diagram illustrates different scenarios for processing forecasts in PeopleSoft Supply Planning:
This diagram illustrates different scenarios for processing forecasts in PeopleSoft Supply Planning.

Forecast Allocation Without Consumption (Process A)
If you define a run control to indicate that you do not require forecast consumption, PeopleSoft Supply Planning assumes that the entered forecasts are net forecasts and performs these steps:
This diagram illustrates what steps are performed by PeopleSoft Supply Planning.

PeopleSoft Supply Planning performs these steps for each item in the Unconsumed Forecast table (PL_FORECAST_UNC).
Forecast Allocation Followed by Forecast Consumption (Process B)
In this scenario, PeopleSoft Supply Planning converts forecasts from PeopleSoft Publish Forecast table buckets into PeopleSoft Supply Planning buckets, and then consumes the forecast:
This diagram illustrates how PeopleSoft Supply Planning converts forecasts from PeopleSoft Publish Forecast table buckets into PeopleSoft Supply Planning buckets, and then consumes the forecast:

Forecast Consumption Followed by Forecast Allocation (Process C)
In this scenario, PeopleSoft Supply Planning consumes a forecast using period buckets, producing a net forecast for each PeopleSoft Publish Forecast table. PeopleSoft Supply Planning then allocates the net forecast into planning periods.
This diagram illustrates how PeopleSoft Supply Planning consumes a forecast using period buckets, producing a net forecast for each PeopleSoft Publish Forecast table. PeopleSoft Supply Planning then allocates the net forecast into planning periods.

Forecast Adjustment
PeopleSoft Supply Planning adjusts forecast planning bucket quantities to match known actual demand. Using a process called forecast adjustment, PeopleSoft Supply Planning moves an unconsumed forecast that exists before the demand fence, prorating the unconsumed forecast to periods after the demand fence. Forecast adjustment is necessary when the PeopleSoft Publish Forecast table and the bucket size is large (monthly or greater) and the PeopleSoft Supply Planning bucket size is small (for example, weekly).
PeopleSoft Supply Planning adjusts forecast when:
-
PeopleSoft Publish Forecast tables provide unconsumed bucketed forecasts for PeopleSoft Supply Planning. This forecast data comes from Demantra Demand Management.
-
You enable forecast consumption (select Allow Forecast Consumption on the Load Planning Instance - Orders/Forecast: Forecast page).
-
Consumption occurs after the allocation from PeopleSoft Publish Forecast table buckets to PeopleSoft Supply Planning buckets.
PeopleSoft Supply Planning considers only whole PeopleSoft Supply Planning buckets that occur before the demand data and that fit into the PeopleSoft Publish Forecast table bucket for the unconsumed forecast. PeopleSoft Supply Planning distributes an unconsumed forecast evenly across the remaining planning buckets that match the demand management period.
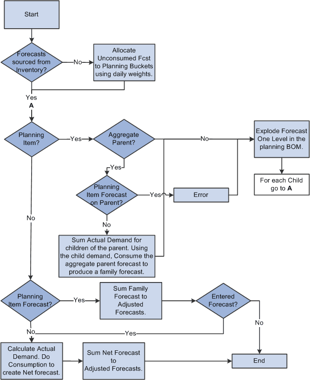
Understanding Forecast Allocation
PeopleSoft Supply Planning enables you to control how you allocate forecasts from PeopleSoft Publish Forecast table periods into PeopleSoft Supply Planning forecast buckets.
PeopleSoft Supply Planning breaks down PeopleSoft Publish Forecast table bucket forecasts into daily forecasts using the PeopleSoft daily weights, then aggregates the daily forecasts into planning buckets.
See PeopleSoft Supply Chain Management Integration: Setting Up Calendar and Weight Profiles.
Example: Forecast Allocation
In this example, PeopleSoft Supply Planning allocates these raw PeopleSoft Publish Forecast tables unconsumed forecasts:
| January Forecast | February Forecast | March Forecast |
|---|---|---|
|
1000 |
900 |
1100 |
Assume that these daily weights exist and are applied in PeopleSoft Publish Forecast tables for all three months:
| Monday | Tuesday | Wed. | Thursday | Friday | Saturday | Sunday |
|---|---|---|---|---|---|---|
|
1 |
1 |
1 |
1 |
2 |
0 |
0 |
PeopleSoft Supply Planning forecast buckets are weekly and always begin on a Sunday. The plan starts on Monday, January 21. This table lists how PeopleSoft Supply Planning allocates the forecast:
| Bucket Start | Quantity | Calculation |
|---|---|---|
|
January |
222 |
(1+1+1+1+2)/27 1000 |
|
January |
224 |
(1+1+1)/27*1000 + (1+2)/24*900 |
|
February |
225 |
(1+1+1+1+2)/24 * 900 |
|
February |
225 |
(1+1+1+1+2)/24*900 |
|
February |
225 |
(1+1+1+1+2)/24 * 900 |
|
February |
235 |
(1+1+1)/24 * 900 + (1+2)/27*1100 |
|
March |
244 |
(1+1+1+1+2)/27 * 1100 |
|
March |
244 |
(1+1+1+1+2)/27 * 1100 |