跳到主要內容
Oracle Utilities Customer Cloud Service
搜尋
首頁
Oracle Utilities Customer Cloud Service 使用者指南
管理使用者指南
Customer to Meter 管理使用者指南
Smart Grid Gateway 轉接器
Smart Grid Gateway 轉接器中介軟體實作
建立 Smart Grid Gateway 的自訂轉接器
Oracle Service Bus 處理
Oracle Utilities Smart Grid Gateway 轉接器
OSB 組態
OSB 專案實作明細
Oracle Utilities Customer Cloud Service 使用者指南
業務使用者指南
管理使用者指南
架構管理使用者指南
Customer to Meter 管理使用者指南
Customer to Meter 概要
Customer To Meter 組態
定義一般選項
定義全系統選項
定義財務交易選項
定義客戶選項
定義服務訂單選項
定義信用與催收選項
定義資產選項
定義位置選項
定義裝置選項
定義裝置安裝選項
定義裝置測量選項
定義驗證、編輯和估算選項
定義用量選項
定義使用時間選項
定義處所和服務點選項
定義計費和測量週期
定義服務協議類型 (服務協議類型)
定義服務協議關係選項
定義服務積點選項
定義貸款選項
定義不開單預算選項
定義報價單選項
定義個案管理選項
定義總體協議選項
報表附錄
定義逾期處理選項
定義預付計量選項
定義節能方案選項
定義公開市場選項
定義消費者合約選項
組態
整合
定義通訊選項
定義資料擷取選項
定義聚總選項
定義耗用量同步選項
定義操作面板選項
定義測量重新處理選項
資訊生命週期管理 (ILM)
定義停供風暴模式選項
執行初始定期估算
定義 Oracle Utilities Rate Cloud Service 選項
定義 Oracle Utilities Billing Cloud Service 選項
Smart Grid Gateway 轉接器
Smart Grid Gateway 轉接器中介軟體實作
設定 Smart Grid Gateway 轉接器
使用 Smart Grid Gateway 中介軟體測試控制工具
建立 Smart Grid Gateway 的自訂轉接器
Adapter Development Kit 概要
Adapter Development Kit 處理
Oracle Service Bus 處理
OSB 概要
Oracle Utilities Smart Grid Gateway 轉接器
轉接器元件
處理生命週期
Java 專案
OSB 組態
OSB 專案摘要
OSB 專案實作明細
設定轉接器環境
其他資訊
Business Processing Execution Language 處理
設定 Adapter Development Kit 前端系統
設定 Adapter Development Kit 可延伸查尋
使用 Adapter Development Kit 測試控制工具
Adapter Development Kit 原生格式
Adapter Development Kit 原生格式範例
Adapter Development Kit 原生格式結構
Smart Grid Gateway 轉接器原生實作
定義結算選項
Oracle Utilities Cloud Service 基礎
OSB 專案實作明細
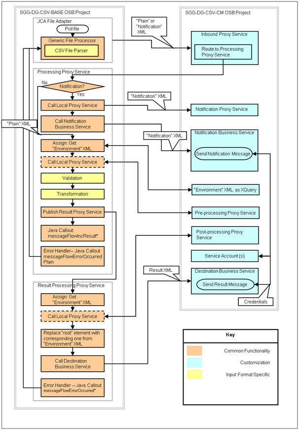
本節提供實作明細的概要。如需詳細資訊,請參閱原始程式碼中的註解。
下圖顯示在「OSB 組態」專案中實作的主要處理和資料流程。後續的實作描述與 CSV 剖析相關。