アップグレード準備状況の確認および事前チェックの問題の修正
Oracleは、アップグレードの準備状況を判断するために、いくつかの事前チェックを定期的に実行し、アップグレードを円滑に実行します。 事前チェックに合格しない場合は、問題を修正するためにタスクの実行が必要になる場合があります。
事前チェックの問題を修正したら、「アップグレード設定の構成」を実行します。
事前チェック・ステータスの表示
事前チェック・ステータスを確認するか、チェックを再度実行するには、次のステップを実行します:
- ナビゲーション・ペインで、「設定」、「アップグレード」の順にクリックします。
最後に完了した事前チェックが準備状況チェック表の上に表示されるのはいつですか。
準備状況チェック表には、事前チェック項目のステータスに関する次の情報が表示されます。
列 説明 適格条件 アップグレードの準備のために満たす必要がある条件。 一部の条件には、関連するドキュメントへのリンクが含まれます。 所有者 条件の管理を担当するユーザー。 期日 条件を満たす日付。 適格ステータス 条件のステータス(満たされていない条件の説明を含む)。 「詳細...」を展開して、条件の失敗に関する追加情報を表示します。 詳細をクリップボードにコピーするには、
をクリックします。
- 合格しなかった事前チェックがある場合は、関連するタスクを実行して問題を修正します。
- 事前チェックを再実行するには、「再度チェック」をクリックします。
事前チェックが完了するまでに約1時間かかります。
ノート:
Oracleがインスタンスのアップグレードを試みた場合は、その試行の詳細が準備状況チェック表のすぐ下にある「アップグレード・サマリー」に表示されます。事前チェックのサマリー
この表は、各領域の事前チェックおよび関連するタスクの概要を示しています。 各タスクの詳細が表にリンクされ、次のセクションに表示されます。
| 領域 | タスク |
|---|---|
| 接続性エージェント | |
| インスタンス | |
| B2B for Oracle Integration | |
| 統合 | |
| アダプタ | |
| Visual Builder | |
| プロセス自動化 |
接続エージェント事前チェック
| 適格条件 | 一般的な所有者 | 政府リージョンに適用 | 完了するタスク |
|---|---|---|---|
|
エージェントJavaバージョン |
開発運用チーム | はい | 接続エージェントがJDK 17およびPKCS12 KeyStoreを使用していることを確認します。 「詳細」を展開して、確認が必要な接続エージェントを表示します。 詳細をクリップボードにコピーするには、
|
|
Oracle Integration 3のエージェント接続 - 接続エージェントが実行されている必要があります |
開発運用チーム | はい | アップグレードを開始する前に、接続エージェントが稼働している必要があります。 「詳細」を展開して、確認が必要な接続エージェントを表示します。 詳細をクリップボードにコピーするには、 アップグレード中に到達できない、またはアップグレード要件を満たさないエージェントはアップグレードされません。その場合は、「アップグレード後のステップ」を実行して接続を再取得する必要があります。 |
|
Oracle Integration 3のエージェント接続 - 許可リスト設定の更新 |
開発運用チーム | はい | アップグレードする前に、接続エージェントの許可リスト設定を更新する必要があります。 「詳細」を展開して、確認が必要な接続エージェントを表示します。 詳細をクリップボードにコピーするには、 アップグレード・ウィンドウが近づいたら、次のアップグレード前のタスクを実行します:
アップグレード中に到達できない、またはアップグレード要件を満たさないエージェントはアップグレードされません。その場合は、「アップグレード後のステップ」を実行して接続を再取得する必要があります。 |
|
サポートされていないAgentGroup識別子 |
開発運用チーム | はい | 識別子にスペースが含まれているエージェント・グループは、Oracle Integration 3に移行されません。 エージェント・グループが必要な場合、アップグレード後に再作成する必要があります。 |
インスタンス事前チェック
| 適格条件 | 一般的な所有者 | 政府リージョンに適用 | 完了するタスク |
|---|---|---|---|
|
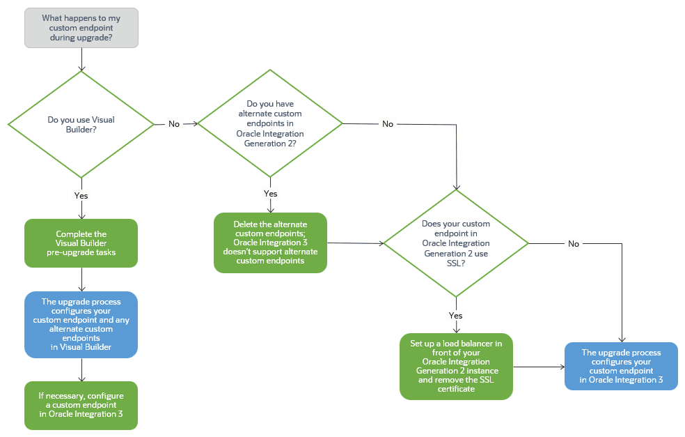
カスタム・エンドポイントURL |
管理者 | はい | 「カスタム・エンドポイント」が移行前にどのように構成されているかに応じて、様々なステップを実行します。アップグレード・プロセスでは、カスタム・エンドポイントの処理方法が異なります。 「詳細」を展開して、アップグレードを続行する方法を決定します。![]()
|
|
インスタンスIDアクション |
管理者 | はい | 「インスタンス」ページおよび統合インスタンスのアクティビティ・ストリームに表示されるシステム生成の統合インスタンスIDが、Oracle Integration 3の数値から英数字の値に変更されました。 値の「データ型」は変更されず、文字列データ型のままです。 英数字の値を変更すると、インテグレーション・インスタンスIDが数値であることに依存するシステムに影響を与える可能性があります。 たとえば、REST APIから統合インスタンスIDを解析し、統合インスタンスIDを数値フィールドとしてデータベースに保存する場合、データベース・フィールドを更新する必要があります。
インテグレーション・インスタンスIDを使用するインテグレーションがある場合は、事前チェックで警告が表示されます。 「詳細」を展開して、レビューが必要な統合を確認します。 詳細をクリップボードにコピーするには、 この変更に必要な更新に追加の時間が必要な場合は、統合インスタンスIDを一時的に数値として保持できます(アップグレード後6か月)。 「FlowId変換のサポート」を参照してください。 前述の詳細をコピーすることで影響を受ける統合に注意してください。 ノート: この事前チェックでは、インスタンスIDを使用する統合が存在するかどうかをチェックするだけで、インスタンスIDの正確さはチェックされません。 統合の更新後も警告は残りますが、アップグレードには影響しません。 |
|
日次電子メール制限 |
管理者 | はい | Oracle Integration 3は、「サービス制限」で説明されているように、24時間ごとのローリング・ウィンドウで10,000通の電子メールを送信できます。 デプロイメントでそれ以上の送信が必要な場合は、かわりに顧客テナンシを使用できます。 「通知電子メールの構成」を参照してください。 |
|
IDCSのカスタム・スコープ |
管理者 | いいえ | Oracle Integration 3は、インスタンスの作成時にOracle Identity Cloud Service (IDCS)にデフォルト・スコープ(/ic/api/ , urn:opc:resource:consumer::all)を追加します。 IDCSに追加された他のカスタム・スコープはサポートされません。 IDCSでカスタム・スコープを作成した場合は、それらを削除する必要があります。
|
|
その他のエラー |
状況により異なる | はい | 特定の事前チェックがないアップグレードをブロックする他の問題がある場合は、他の障害に含まれます。 「詳細」を展開して、アクションが必要な問題を確認します。 詳細をクリップボードにコピーするには、 |
B2B for Oracle Integration事前チェック
| 適格条件 | 一般的な所有者 | 政府リージョンに適用 | 完了するタスク |
|---|---|---|---|
|
B2B保持期間 |
管理者 | いいえ | この事前チェック・ステータスを修正するために何もする必要はありませんが、Oracle Integration 3 StandardおよびEnterpriseエディションでは、デフォルトで32日間のデータ保持がサポートされることに注意してください。 アップグレード中は、最新の32日間の保持データのみが移行されます。 「詳細」を展開して、現在保持されているデータの日数を確認します。 詳細をクリップボードにコピーするには、 Oracle Integration 3にアップグレードすると、必要に応じて「データ保存期間の延長」、または184日間のデータ保持をサポートする「Healthcareエディションへのアップグレード」を実行できます。 |
統合事前チェック
| 適格条件 | 一般的な所有者 | 政府リージョンに適用 | 完了するタスク |
|---|---|---|---|
|
遅延(非同期)レスポンス |
開発チーム | はい | 遅延(非同期)レスポンス・パターンは、以前、次のアダプタでサポートされていました:
これらのアダプタのいずれかとの遅延(非同期)レスポンスを使用した統合がある場合は、2つの呼出し接続を作成して再処理し、同様の機能を実現します:
「詳細」を展開して、レビューが必要な統合を確認します。 詳細をクリップボードにコピーするには、 |
|
アイデンティティ証明書 |
開発チーム | はい | アイデンティティ証明書は、双方向SSL通信中にクライアント・アイデンティティを確立します。 「AS2アダプタ」および「RESTアダプタ」に基づく接続では、アイデンティティ証明書を使用できます。
「詳細」を展開して、アイデンティティ証明書の名前とそれを使用する接続を確認します。 詳細をクリップボードにコピーするには、 アイデンティティ証明書がある場合は、アップグレード後に、接続性の確保の説明に従って新しいアイデンティティ証明書をアップロードする必要があります: |
|
基本ルーティング重複アプリケーション名 |
開発チーム | はい | インスタンスに、同じソースおよびターゲット・エンドポイント名を持つ基本的なルーティング統合が含まれている場合は、次のステップを実行します:
「詳細」を展開して、レビューが必要な統合を確認します。 詳細をクリップボードにコピーするには、 |
|
複数読取りファイル |
開発チーム | はい | 複数ファイルの読取り操作は、Oracle Integration Generation 2で非推奨になりました。
複数のファイルを読み取る操作を含む統合がある場合は、このパターンを使用しないように統合を再処理します。 たとえば、listFile操作を使用してファイルをリストし、for-eachアクションを使用して各ファイルを個別に読み取ります。 「詳細」を展開して、レビューが必要な統合を確認します。 詳細をクリップボードにコピーするには、 |
|
公開/サブスクライブの統合 |
開発チーム | はい |
Oracle Integrationからのメッセージのパブリッシュまたはメッセージのサブスクライブを行う統合がインスタンスに含まれている場合は、パブリッシュ/サブスクライブ(またはパブリッシュ/サブスクライブ)統合をイベント主導のオーケストレーションに変換する必要があることに注意してください。 統合は、構成に応じて異なる方法で処理されます:
「詳細」を展開すると、「ありえない」が自動的に変換された統合が表示されます。 詳細をクリップボードにコピーするには、 ノート: この機会を利用して、ドラフト公開フローを削除できます。 |
|
DT API基本認証からOAuthアクション |
開発チーム | はい | Basic認証を使用したREST接続を使用して開発者APIにアクセスする統合がインスタンスに含まれている場合は、OAuthを使用するように変更する必要があります。
Oracle Integration Generation 2では、基本認証を使用してOracle Integration REST APIおよび「ファイル・サーバーREST API」を使用できます。 Oracle Integration 3では、OAuthを使用する必要があります。 OAuthを使用して接続するには、Developer API for Oracle Integration 3またはDeveloper API for File Serverを使用するクライアント、スクリプト、統合およびコマンドを更新する必要があります。 認証方法のサポートの詳細は、『Oracle Integration 3のプロビジョニングと管理』の「Oracle Integration 3での基本認証のサポート時期」を参照してください。 OAuthの使用方法の詳細は、Oracle Integration 3のDeveloper APIのセキュリティ、認証および認可またはOracle Integration 3のDeveloper APIのセキュリティ、認証および認可を参照してください。 |
アダプタの事前チェック
| 適格条件 | 一般的な所有者 | 政府リージョンに適用 | 完了するタスク |
|---|---|---|---|
|
カスタム・アダプタ |
開発チーム | いいえ | インスタンスにカスタム・アダプタを使用する統合が含まれている場合、そのインスタンスをまだアップグレードできません。 Oracleがこの機能のアップグレードを開始するまで待機します。 「詳細」を展開して、使用しているカスタム・アダプタを表示します。 詳細をクリップボードにコピーするには、 |
|
Oracle Utilitiesアダプタ |
開発チーム | はい | Swagger 2.0は、「Oracle Utilitiesアダプタ」でサポートされなくなりました。 Swagger 2.0 RESTカタログを使用する既存の統合がある場合、ランタイムは影響を受けません。 ただし、設計時接続の編集、接続の再テスト、メタデータのリフレッシュ、アーティファクトのリフレッシュまたは再アクティブ化を試みると、統合は失敗します。 OpenAPI 3.x定義を使用するようにカタログを更新する必要があります。 「詳細」を展開して、レビューが必要な統合を確認します。 詳細をクリップボードにコピーするには、 |
|
サポートされていないアダプタ |
開発チーム | はい | インスタンスに、Oracle Integration 3でサポートされていない次のアダプタのいずれかを使用する統合が含まれている場合は、アダプタをRESTアダプタに置き換えます:
「詳細」を展開して、サポートされていないどのアダプタを使用しているかを確認します。 詳細をクリップボードにコピーするには、 |
|
サポートされていないRESTタイプ |
開発チーム | はい | 次の接続タイプは非推奨であり、RESTアダプタ接続ではサポートされていません。 これらの接続タイプを異なる接続タイプに置き換えます。 「Oracle Integration 3でのRESTアダプタの使用」の「起動接続の接続プロパティの構成」を参照してください。
「詳細」を展開して、使用しているサポートされていないRESTタイプを確認します。 詳細をクリップボードにコピーするには、 RAMLまたはOracleメタデータ・カタログを使用して記述されるREST APIを使用する開発者は、次のアクションを実行する必要があります:
もう1つのオプションは、RESTアダプタ接続で使用するRAMLをOpenAPI仕様に変換することです。 Swagger/OpenAPI仕様に対するより堅牢で完全なサポートを提供するために、RESTアダプタには、すべてのOpenAPI仕様を1つのフィールドに指定する統合オプションが含まれています。 このオプションは、使用できなくなったSwagger定義URLを指定するためのオプションも置き換えます。 |
Visual Builder事前チェック
| 適格条件 | 一般的な所有者 | 政府リージョンに適用 | 完了するタスク |
|---|---|---|---|
|
カスタム・エンドポイントURL |
管理者 | いいえ | これは「インスタンス事前チェック」でも説明されていますが、Visual Builderに適用されるため、ここでも繰り返されています。
カスタム・エンドポイントがあり、Visual Builderを使用している場合:
|
|
VBCS |
管理者 | いいえ |
独自のOracleデータベース・インスタンス(BYODB)でVisual Builderを使用する場合は、アップグレード中にAutonomous AI Transaction Processing (ATP)が稼働している必要があります。 スムーズ・アップグレードの場合は、「Oracle Integration 3でのOracle Visual Builderの管理」の「アップグレードのためのVisual Builderの準備」で説明されているタスクを実行します。 アップグレード前に指定したタスクを完了しないと、アップグレード後に即時停止および接続の問題が発生する可能性があります。 アップグレード後にこれらの問題を解決するには、追加のタスクを実行し、My Oracle Supportでサービス・リクエスト(SR)を送信する必要がある場合があります。 |
「プロセス自動化」事前チェック
| 適格条件 | 一般的な所有者 | 政府リージョンに適用 | 完了するタスク |
|---|---|---|---|
|
プロセスの自動化 |
管理者 | いいえ |
機能の相違点 Oracle Integration Generation 2のProcessとOracle Integration 3の「プロセス自動化」には、いくつかの違いがあります。 「プロセスのFAQ」を参照してください。 Oracle Integration Generation 2でのProcessの使用方法に応じて、アップグレードまたは移行に別のオプションを使用します。 「プロセス・アップグレード・オプション」を参照してください。 |
| プロセス自動化/プロセス・アプリケーション | 管理者 | いいえ |
ランタイム・トランザクション
|
| Oracle Content Management | 管理者 | いいえ |
Oracle Content Management プロセスがOracle Content Management (OCM)と統合されている場合は、新しいホスト名を使用するようにOCMの統合設定を更新する必要があります。 そうしないと、問題が発生します。 「詳細...」を展開して、新しいホスト名を取得します。 |
| Visual Builder | 管理者 | いいえ |
Visual Builder プロセスを呼び出すVisual Builderアプリケーションがある場合は、段階的なアップグレードのアップグレード前のステップを完了して、Visual Builderアプリケーションを更新します。 |
| プロセス | 管理者 | いいえ |
OAuthセキュリティ・ポリシーまたはBasic Authセキュリティ・ポリシーのみで構成されたRESTトリガーとの統合をコールするプロセスがある場合は、フェーズ・アップグレード後の失敗を回避するために、OAuthおよびBasic Authを使用するように更新する必要があります。 |
| プロセス | 管理者 | いいえ |
統合アクティビティを使用した動的プロセス・コールは、フェーズ・アップグレード後は機能しません。 そのため、サービス・アクティビティ接続を使用して統合をコールするように、動的プロセスを更新する必要があります。 フェーズ・アップグレードの前にこれを行わないと、アップグレード後にサービスの中断が発生する可能性があります。 |
| プロセス | 管理者 | いいえ |
SOAP接続(WSDL URL)またはREST接続を使用してOracle Integration Generation 2プロセスを呼び出す統合がある場合は、段階的なアップグレード後にアップグレード後の失敗を回避するために、基本認証セキュリティ・ポリシーを使用するように統合を更新する必要があります。 |

