Understanding Debit Memo Processing
The Matching process calls the Voucher Build Application Engine process (AP_VCHRBLD) to automatically create debit memo adjustment vouchers to resolve matching exceptions between the amount on a voucher and the purchase orders and receivers associated with that voucher. The Matching process determines if a debit memo should be created based on the match rule or rules applied to the voucher.
When the Matching process creates a debit memo, and the adjustment voucher created has any references to an UPN document, then the adjustment voucher displays the UPN information.
Note:
Debit memo adjustment vouchers are created for credit adjustments only.
The Matching process creates the debit memo as an adjustment voucher style and links it to the original voucher using the voucher related field (VOUCHER_ID_RELATED) on the voucher line record (VOUCHER_LINE). The debit memo inherits the purchase order lines or the receiver lines depending on the match rules. Debit memo adjustment vouchers include adjustments to the merchandise amount and adjustments to sales or use tax or VAT amounts based on the tax code specified on the original voucher. The system does not include any adjustments for freight and miscellaneous charges from the original voucher. Manually enter any freight and miscellaneous adjustments using the Voucher component before the Matching process runs. The system creates the debit memo adjustment voucher with a match status of Ready.
Note:
The Landed Cost Extraction Application Engine process (LC_EXTRACT) includes debit memo adjustment vouchers after they are matched and posted.
Because debit memos adjust the amounts paid to suppliers, you can dispatch debit memo information to the suppliers via print, phone, fax, email, or electronic data exchange (EDX).
Debit Memo Adjustment Vouchers
Debit memo adjustment vouchers are handled similar to other vouchers that the Voucher Build process creates. In addition, debit memo adjustment vouchers inherit the associated vouchers' processing. For example, if budget-checking is required for the original voucher, budget-checking is required for the debit memo adjustment voucher.
This table discusses various processes and the actions you take with debit memo adjustment vouchers.
| Process | Debit Memo Action |
|---|---|
|
Voucher build and pre-edit |
Use the Quick Invoice Entry component (VCHR_QUICK_PNL) to review and correct debit memo adjustment vouchers with pre-edit errors. See Reviewing Voucher Build Process Errors. See Quick Invoice Page. |
|
Voucher edit |
Use the Voucher component (VCHR_EXPRESS) to review and update debit memo adjustment vouchers with no pre-edit errors. You can override the dispatch method on the Voucher Information page. |
|
Budget-checking |
The debit memo voucher requires budget-checking if the associated voucher requires budget-checking. The voucher header and distribution line records are flagged as not budget-checked. If the purchase order distribution line is finalized the expense ledger is affected. There is no impact on the encumbrance ledger. If the purchase order distribution line is not finalized the encumbrance ledger is affected. |
|
Voucher close |
The process of closing debit memo adjustment vouchers is similar to closing other vouchers. However, you cannot close vouchers associated with debit memo adjustment vouchers unless you close all related vouchers first. The process of closing debit memo adjustment vouchers associated with PO vouchers is similar to closing regular PO vouchers. You cannot close PO vouchers or debit memo adjustment vouchers if they are partially paid. |
|
Voucher delete |
A warning message appears when you delete a debit memo adjustment voucher informing you that the debit memo is tied to a regular voucher. You cannot delete vouchers associated with debit memo adjustment vouchers unless you delete all related vouchers first. |
|
Voucher mass maintenance |
Close or delete debit memo adjustment vouchers using the voucher mass maintenance functionality. Vouchers associated with the debit memo adjustment vouchers are excluded from the selection when you use voucher mass maintenance to close or delete debit memo adjustment vouchers. See Modifying, Unposting, Deleting, and Closing Multiple Vouchers. |
|
Tax calculation |
The Voucher Build process calculates sales and use tax and VAT amounts based on the tax code specified on the original voucher. |
|
Discount, freight, and miscellaneous charge calculations |
Debit memo adjustment vouchers do not contain payment terms with discount terms or freight and miscellaneous charges. |
|
Undo voucher match |
If you undo matching on a regular voucher, the system deletes the debit memo adjustment voucher provided the debit memo adjustment voucher has not gone through the Matching process. If the regular voucher requires budget-checking, the system does not delete the debit memo adjustment voucher. You need to manually delete the debit memo adjustment voucher before undoing the regular voucher match. If the debit memo adjustment voucher has gone through the matching, payment, or posting processes, you must reverse those processes and then undo the regular voucher match. |
|
Payment selection |
The payment process includes debit memo adjustment vouchers if the match status on the voucher is Matched and the AP match type is Auto - Matched. Also, you can pay debit memo adjustment vouchers manually or with drafts. |
|
Archiving |
The archival process includes debit memo adjustment vouchers. See Archiving Data. |
|
Asset Management interface |
The process of handling debit memo adjustment vouchers is similar to adjustment vouchers. See Sending Voucher Information to PeopleSoft Asset Management. |
Debit Memo Notification
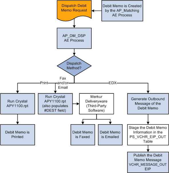
It may be necessary to notify your suppliers that adjustments were made to their invoices. The Dispatch Debit Memo Application Engine process (AP_DM_DSP) produces a paper or electronic document that contains the reason and the amount of the adjustment. You can dispatch debit memo information to the suppliers via print, phone, fax, email, or electronic data exchange (EDX). You can dispatch debit memo information from the Dispatch Debit Memo page or the Voucher component.
PeopleSoft Payables delivers the Dispatch Memo report as a template report that you can use to provide debit memo information to suppliers. You can modify the report. PeopleSoft Payables also provides an output file in the PS_VCHR_EIP_OUT staging record that you can use to electronically send debit memo information to suppliers. You can modify the output file using PeopleTools.
This graphic illustrates the notification process for debit memo adjustment vouchers.
