Understanding Entry Events in PeopleSoft Purchasing
Entry events are shorthand codes that are assigned to a transaction's distribution lines and enable you to post accounting entries to the general journal with minimal end-user input. Entry events post standard and supplemental accounting entries to the general ledger. These are based on accounting lines generated during budget checking or document posting.
Entry events are used to satisfy federal accounting requirements. PeopleSoft Purchasing is delivered with a set of entry event codes, and you can define additional entry event codes if necessary.
Entry events are enabled using the Installation Options component.
-
If you choose not to enable entry events, the Entry Event field does not appear on the pages.
-
If the use of entry events is optional, any default value set at the business unit level appears but can be overridden.
-
If the use of entry events is required, the Entry Event field appears, business unit defaulting occurs, and an error appears if the field is left blank when you save the page.
You can override the default value but cannot leave the field blank.
PeopleSoft uses a common function to process entry events for PeopleSoft General Ledger, PeopleSoft Payables, PeopleSoft Purchasing, PeopleSoft Receivables, and PeopleSoft Billing.
Note:
For requisitions and purchase orders, you must use commitment control to generate entry event transactions.
The processor is accessed through run control components for requisitions, purchase orders, and receipts.
The event entries that you generate can be viewed using the accounting line entries components. Drillback into the general ledger is provided through EE Journal Entries inquiries.
PeopleSoft Purchasing supports entry events in these areas:
-
Requisitions
-
If there is a default entry event code for the PeopleSoft Purchasing business unit, then this default automatically populates on the header defaults, line defaults, and the distribution line levels. Users can override the business unit default value at any of these levels.
-
Entry event codes are defined by account codes, and the appropriate account code automatically populates whenever an entry event code is used and no other account code already exists.
-
-
Requisition loader
When you run the Requisition Loader process, entry events found in the requisition loader defaults override entry event defaults found at the business unit level or on the Requisition Loader page.
-
Purchase order
-
If you select entry event defaults at the business unit level, they appear by default to the header and distribution levels, where the user can override them.
-
If the Account field is blank, the default account for that particular entry event appears. If the Account field is not blank, it is not overridden by the account tied to the entry event.
-
-
Maintain distribution
Users can also enter an entry event directly on the Maintain Purchase Order - Distributions for Schedule page.
-
Purchase order express
Entry events function on the Express Purchase Order - Purchase order page in the same manner as on the Maintain Purchase Order - Purchase Order and Maintain Purchase Order - Schedules pages.
-
Procurement cards
Any applicable entry event default value appears on the Procurement Card Limits and Restrictions page, and on the Account Distribution page. This entry event is carried over to PeopleSoft Payables through the Voucher Stage process.
-
Receipt accrual
The user has the option of using the default value or overriding it on the Receipt Accrual page. If the user selects override, the entry event specified always overrides any default value.
-
AutoSelect process
The Auto Select process enables you to source the organization requisitions automatically. The process also passes the entry event from the requisition to the staging area.
-
Build Inventory Demand process
If the Build Inventory Demand process results in the creation of a purchase order, the entry event is passed to the staging area.
-
PO Calculations and Create Purchase Orders processes
The purchasing system uses the PO Calculation and Create Purchase Orders processes to source requisitions to purchase orders. They also pass the entry event from the requisition to the purchase order. The Create Purchase Orders process validates the entry event code from the requisition. If that entry event code is not valid for the purchase order, the Create Purchase Orders process overrides the value with the entry event code defined at the business unit level for purchase orders.
The Entry Event Generator process (FS_EVENTGEN) processes entry events for all PeopleSoft products that use entry events, which include PeopleSoft General Ledger, PeopleSoft Payables, PeopleSoft Purchasing, PeopleSoft Receivables, and PeopleSoft Billing.
PeopleSoft Purchasing users access the process through components specific to requisitions, purchase orders, and receipts. The process uses setup data to create additional accounting transactions in a separate accounting record.
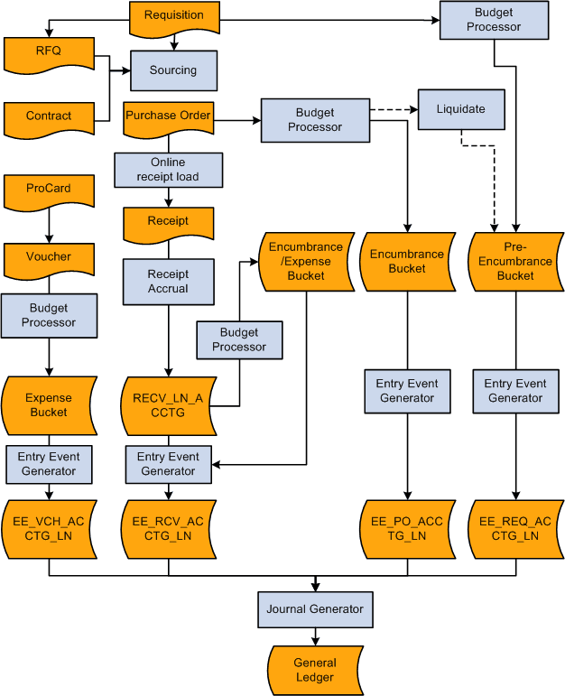
This diagram shows the entry event process flow:

Related Topics
- Entry Event Defaults Page
- Maintain Purchase Order - Distributions for Schedule Page
- Voucher Stage Page
- Reviewing Purchase Order Accounting Line Entries
- Reviewing Requisition Accounting Line Entries
- Automatically Selecting Requisitions for Sourcing
- Building Inventory Demand Transactions
- Creating Purchase Orders Using the Create Purchase Orders Process
- Running the PO Calculations Process
- Understanding Receipt Accrual
- Viewing Receipt Accrual Accounting Line Entries
- Requisition Loader Request Page
- Understanding Entry Events in PeopleSoft Purchasing
- PeopleSoft Source to Settle Common Information: Using Requisition Loader Defaults and Overrides