PeopleSoft Payables Integration Touchpoints
To fully take advantage PeopleSoft Payables, you need to understand the points of integration between PeopleSoft Payables and the other PeopleSoft applications from Oracle that you have purchased, such as:
-
PeopleSoft Asset Management.
-
PeopleSoft Billing.
-
PeopleSoft Claims Management.
-
PeopleSoft Cost Management.
-
PeopleSoft eSettlements.
-
PeopleSoft Expenses.
-
PeopleSoft General Ledger.
-
PeopleSoft Inventory.
-
PeopleSoft Pay/Bill Management.
-
PeopleSoft Payroll.
-
PeopleSoft Project Costing.
-
PeopleSoft Purchasing.
-
PeopleSoft Lease Administration.
-
PeopleSoft Receivables.
-
PeopleSoft Student Administration.
-
PeopleSoft Treasury Management.
-
PeopleSoft Work Order Management.
Because applications share information, you must plan to work closely with the implementation teams that install other PeopleSoft applications to ensure that these applications provide the full functionality and efficiency that your company requires.
The implementation topics discuss integration considerations. Supplemental information about third-party application integrations is on Oracle's My Oracle Support website.
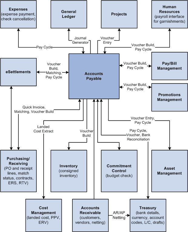
The following diagram illustrates how PeopleSoft Payables integrates with other PeopleSoft products.

Important:
You should disable products that you don't have installed on the system using the Installed Products page. Disabling products that you do not have installed on the system improves performance.
PeopleSoft Asset Management
Along with PeopleSoft Purchasing, PeopleSoft Payables is a key collection point for asset information that flows into PeopleSoft Asset Management. This flow of asset information from vouchers works hand-in-hand with the flow of information from receiving documents that is recorded in PeopleSoft Purchasing to ensure accurate and up-to-date records.
PeopleSoft Billing
PeopleSoft Billing uses PeopleSoft Payables to process interunit invoices.
See Understanding Voucher Build Processing
See PeopleSoft Billing: Running the Generate AP Vouchers Process (BIGNAP01)
PeopleSoft Claims Management
PeopleSoft Payables integrates with the Claims Management feature and PeopleSoft Receivables to generate claimbacks. You use claimback vouchers to adjust VAT amounts for specific settlement methods.
PeopleSoft Cost Management
PeopleSoft Payables sends purchase price variance and exchange rate variance for matched material and miscellaneous charges to PeopleSoft Cost Management, where they are associated with the appropriate inventory transactions.
PeopleSoft eSettlements
PeopleSoft eSettlements leverages nearly 80 percent of its functionality from the PeopleSoft Payables and Purchasing business processes.
Whether capturing an XML invoice or creating an invoice through PeopleSoft eSettlements, you run the PeopleSoft Payables Voucher Build Application Engine process (AP_VCHRBLD) to create invoices in PeopleSoft eSettlements. Next, run the PeopleSoft Payables Matching Application Engine process (AP_MATCH) against your vouchers, purchase orders, and receipts to ensure accurate payments. Finally, use the PeopleSoft Payables Pay Cycle Application Engine process (AP_APY2015) for generating those payments.
PeopleSoft Expenses
The PeopleSoft Payables payment interface enables you to produce payments for PeopleSoft Expenses transactions.
See Understanding the PeopleSoft Payables Payment Interface.
PeopleSoft General Ledger
PeopleSoft Payables sends accounting entries to PeopleSoft General Ledger through the Journal Generator Application Engine process (FS_JGEN).
PeopleSoft Payables interfaces with PeopleSoft General Ledger for budget checking and commitment control.
See Application Fundamentals: Understanding Journal Generator.
See PeopleSoft Commitment Control: Integration of Commitment Control with PeopleSoft Applications.
PeopleSoft Inventory
PeopleSoft applications support consignment inventory, the practice whereby a supplier stores goods at a customer's location without receiving payment until after the goods are consumed. The PeopleSoft Consignment Inventory feature, which enables you to implement this strategy across your entire enterprise, integrates a variety of functions within the PeopleSoft Purchasing, Inventory, Production Management, Cost Management, and Payables applications.
See Understanding Voucher Build Processing.
See PeopleSoft Inventory: Understanding Consigned Purchases in Inventory Management.
PeopleSoft Pay/Bill Management
PeopleSoft Pay/Bill Management generates payable time information for contractors that the PeopleSoft Payables Voucher Build process can build into vouchers. The Front Office to AP Application Engine process (FO_TO_AP) submits contractors' payable time to the voucher staging tables for voucher build processing.
See PeopleSoft Pay/Bill Management: Understanding Staffing Suppliers.
PeopleSoft Payroll
The practice of payroll deductions being paid through an accounts payable system is standard. PeopleSoft Payables enables you to accept third-party payments from PeopleSoft Payroll.
PeopleSoft Project Costing
When you enter voucher information in PeopleSoft Payables, you can also enter information that is picked up by PeopleSoft Project Costing. A project manager using PeopleSoft Project Costing can review costs to keep complete financial control of a project.
See Understanding Voucher Processing and the Voucher Life Cycle.
PeopleSoft Purchasing
Vouchers can be built from various sources in PeopleSoft Purchasing, including purchase order and receiver lines, evaluated receipt settlement (ERS) vouchers, return to vendor (RTV) transactions, and procurement card system vouchers. You can perform matching among vouchers, purchase orders, receivers, and inspection status to improve control and accuracy. The system can automatically create debit memos to handle discrepancies between vouchers, purchase orders, and receivers. You view related documents across the entire procure-to-pay process. Using PeopleSoft Payables integration with PeopleSoft Purchasing, you can process vendor rebates using the rebate calculation functionality, which also integrates with PeopleSoft Receivables.
See Understanding Voucher Processing and the Voucher Life Cycle.
PeopleSoft Lease Administration
PeopleSoft Lease Administration generates information that the PeopleSoft Payables Voucher Build process can build into lease payment vouchers, and the PeopleSoft Payables inquiry functionality can use for inquiries.
See PeopleSoft Lease Administration Data.
See PeopleSoft Lease Administration: Running the Interface to AP/Billing Process.
PeopleSoft Receivables
The refund process in PeopleSoft Receivables adds rows to tables that are used by PeopleSoft Payables to build a voucher.
PeopleSoft Student Administration
PeopleSoft Payables generates refund tuition checks for PeopleSoft Student Administration.
PeopleSoft Treasury Management
The PeopleSoft Payables payment interface enables you to produce payments for PeopleSoft Treasury settlement transactions. And the integration with the PeopleSoft Financial Gateway feature enables you to submit electronic payments to a financial institution for settlement, without the need of a third-party integration tool.
PeopleSoft Payables also integrates with PeopleSoft Cash Management through the Treasury Netting Center. You must use PeopleSoft Cash Management with PeopleSoft Receivables to use the bilateral netting functionality that offsets open items with open vouchers in PeopleSoft Payables. This functionality is useful when you have customers that are also suppliers.
See Understanding PeopleSoft Payables Payment Formats.
See Pay Cycle Processing Using the PeopleSoft Financial Gateway.
PeopleSoft Work Order Management
PeopleSoft Payables vouchers record the actual procurement cost of external resources. You transmit this cost data back to Work Order Management for work order completion and analysis.