This chapter provides an overview of material management transactions and discusses how to:
Set up the Order Materials component.
Manage materials.
Set up, view, and record material usage from the service order.
Setting Up the Order Materials Component
This diagram illustrates the business process flow for ordering, receiving, and reporting usage of materials used for service orders when auto receiving is turned on. If autoreceiving is turned on, the receipts are derived from the sum of the used and non-used material reported.

Business process flow for ordering, receiving, and reporting material usage
Before you can use the Order Materials component, set up your PeopleSoft CRM system and your inventory and purchasing systems to support the order materials functionality.
To implement the Order Materials component:
Define inventory and purchasing business units.
Define business units in the inventory system to represent field service trucks and distribution warehouses. Define the purchasing business units that will process requisitions for materials that are required to complete service orders.
Activate the Business Unit enterprise integration point (EIP) to automatically insert business units that are defined in your inventory system and purchasing system in the BUSINESS_UNIT_FS table in PeopleSoft CRM. This enables you to reference the appropriate inventory business unit in PeopleSoft CRM for material management transactions.
Synchronize item data between PeopleSoft CRM and the purchasing and inventory systems.
Activate the Item Master EIP to populate item tables in PeopleSoft CRM with the master item data in your inventory and purchasing systems. Alternatively, you can manually enter item information in both PeopleSoft CRM and your inventory system.
Define truck storage locations in the inventory system.
In the inventory system, first define inventory business units with storage locations that represent good and defective storage locations on the field service trucks. In PeopleSoft CRM, use the Storage Locations page of the Worker component (RD_WORKER_2) to associate one good truck stock location and one defective truck stock location with each member of your field service provider groups.
Define requisition processing defaults in your purchasing system.
In your third-party systems, define how requisitions that are initiated from the Order Materials page are processed. If your system integrates with PeopleSoft Purchasing, you must define your field service business units as a valid source of requisitions in PeopleSoft Supply Chain Management (PeopleSoft SCM).
By using the Requisition Loader Defaults component in PeopleSoft Supply Chain Management, you define each field service business unit as a loader business unit and establish processing defaults for requisitions that are staged by the field service business unit, including the purchasing business unit in PeopleSoft Purchasing that will process the requisitions.
When defining procurement options in PeopleSoft Supply Chain Management, use the Ship To Locations page to associate the field service business unit with an appropriate distribution network. You can configure sourcing processes in PeopleSoft Purchasing to check the available quantity in the distribution network before creating a purchase order with an external vendor. If quantity exists in one of the inventory business units in the defined distribution network, you can create an interunit transfer to fulfill the requisition. Inventory business units representing field service trucks should not be included in distribution networks.
Define requesters in PeopleSoft CRM and the purchasing system.
The requester ID represents a person or entity that initiates a requisition request. For requisitions that are initiated from the Order Materials page, the system populates the Requester field with the default requester ID defined on the User Preferences - Overall Preferences page. You can modify the requester ID. However, if your system integrates with PeopleSoft Purchasing, the requester ID that you select for the requisition in PeopleSoft CRM must be a valid user ID and requisition requester in PeopleSoft Purchasing.
Set receiving options for the field service business units.
When defining a field service business unit on the FieldService Definition page, you can determine whether the material orders that are initiated from the Order Materials page can be automatically received. With automatic receiving, technicians enter only usage information on the service order (the quantity used and the quantity not used) from which the system automatically derives and posts the appropriate receiving transactions. Neither option offers significant data-entry advantages, and the material management transactions produced in both automatic and manual receiving environments are identical.
Activate the EIP messages that are associated with material management transactions.
As appropriate for the specific material management transaction, activate these EIP messages in your PeopleSoft CRM, purchasing, and inventory systems:
Business Unit EIP.
Item Balance EIP.
Get Purchase Order Interunit EIP.
Purchase Order Requisition EIP.
Inventory Adjustment EIP.
Interunit Receiving EIP.
Purchase Order Receipt EIP.
See Also
Integrating with PeopleSoft Applications
Defining Business Units in PeopleSoft Integrated FieldService
Understanding Inventory Storage Locations for Technicians
PeopleSoft Application Fundamentals 9.1 PeopleBook (FSCM)
PeopleSoft Purchasing 9.1 PeopleBook
PeopleSoft Inventory 9.1 PeopleBook
Managing Materials
This section provides an overview on material management transactions discusses how to:
Perform material order transactions.
Modify ship to addresses.

Understanding Material Management TransactionsThis section discusses:
Item balances.
Item availability.
Material orders.
Requisition status.
Receipts of material.
Before ordering an item for a service order activity on the Order Materials page, you can check item balance information at two levels:
Stock balances for the good truck stock storage locations that have been associated with each member of the provider group assigned to the service order line.
The current quantity that is available and on-hand balances for the inventory business units that form the distribution network for your field service operations.
With this information, you can determine whether a material order is necessary and, if so, set expectations about when material will be received based on whether the required quantity is stocked in one of your distribution centers or must be ordered from an external vendor.
In PeopleSoft CRM, group members are associated with storage locations in your inventory system that represent their good and defective truck stock. You make these associations on the Storage Locations page of the Worker component. The PeopleSoft CRM system uses the Item Balance EIP to retrieve balance information for the good truck stock storage locations from PeopleSoft Inventory or your third-party inventory system. The balance information appears on the Item Balance by Group Members page in PeopleSoft CRM.
This diagram illustrates how the integration between PeopleSoft CRM and your inventory system supports storage location balance checking:

Integration that supports balance checking for truck storage locations
You can also check on-hand balances for the inventory business units included in the distribution network defined for your field service operations. The PeopleSoft CRM system uses the Item Balance EIP to retrieve the quantity that is available and on-hand balance information from the appropriate inventory business units defined in PeopleSoft Inventory or your third-party inventory system. The balance information appears on the Item Balance by Business Units page in PeopleSoft CRM.
Note. When integrating with PeopleSoft Purchasing and PeopleSoft Inventory, you define a distribution network of inventory business units for each business unit in PeopleSoft CRM that can request material for service orders or as replacements or exchanges for material returns.
This diagram illustrates how the integration between the PeopleSoft CRM system and your inventory and purchasing systems supports on-hand balance checking:

Integration that supports checking the quantity that is available and on hand
If your PeopleSoft CRM system is integrated with PeopleSoft Inventory and you are accessing system pages through the portal by using the single sign-on feature, you can access the Item/Product Availability component in PeopleSoft Inventory from the Order Materials page.
With the Item/Product Availability component, you can confirm the current quantity that is available for an item, check the cumulative available-to-promise (ATP) quantity for future dates, and view future supply and demand information for the item.
This information enables you to set expectations about the expected receipt date for items that are being ordered to complete work on a service order line or to replace material that a customer is returning. This functionality is especially useful for items that are currently out of stock or for which demand often exceeds supply.
When you click the Order and Receive Items button on the Order Materials page after ordering material, the PeopleSoft CRM system stages a requisition for the order quantity in PeopleSoft Purchasing or your third-party system by using the Purchase Order Requisition EIP.
If your implementation includes PeopleSoft Purchasing and PeopleSoft Inventory, sourcing processes in PeopleSoft Purchasing determine whether the order can be partially or completely fulfilled by an interunit transfer from the inventory business units in your distribution network or whether a purchase order must be placed with an external vendor.
The appropriate interunit transfer orders and purchase orders are created in the applicable systems, fulfilled by the inventory business unit or vendor, and shipped to the address specified for the material line in PeopleSoft CRM.
Note. In PeopleSoft CRM, interunit transfers are
stock transfers between inventory business units in the enterprise. One of
the assumptions of the integration design that supports material orders for
service order lines is that material is transferred from an inventory business
unit to the inventory business unit in which the technician's good truck stock
storage location is defined.
For this reason, we recommend that you define an inventory business
unit to track only truck stock storage locations. To prevent stock in the
truck storage locations from being used to fulfill other material requests,
the inventory business unit for trucks should not be included in any distribution
networks defined in PeopleSoft Purchasing.
This diagram illustrates how the integration between the PeopleSoft CRM system and your inventory and purchasing systems supports ordering the material that is required to complete work on a service order activity:

Integration that supports ordering required material
Note. PeopleSoft Purchasing or your third-party purchasing system handles processing of the requisitions that are staged by the Purchase Order Requisition EIP. In your purchasing system, you must set processing defaults for the staged requisitions and perform any required actions to complete the ordering process.
In implementations that include PeopleSoft Purchasing on the portal, you can transfer to the Requisition Workbench in PeopleSoft Purchasing to check the processing status of orders that are initiated from the Order Materials page.
When an order is initiated from the Order Materials page, the system stages a requisition for the order in PeopleSoft Purchasing by using the Purchase Order Requisition EIP and displays the requisition ID that is assigned to the order on the material line.
By using the requisition ID as search criteria for the Requisition Workbench, you can check the status of the requisition in PeopleSoft Purchasing. The Requisition Workbench also enables you to check the status of all requisitions by the requester that are listed on the material line.
Note. In PeopleSoft CRM, you can define a default requester ID on the User Preferences - Overall Preferences page under Set Up CRM, Security, User Preferences. If your system integrates with PeopleSoft Purchasing, the requester ID on the requisition must be a valid user ID and requisition requester in PeopleSoft Purchasing.
When defining a field service business unit on the FieldService Definition page, you can determine whether the material orders that are initiated from the Order Materials page can be automatically received. The item ID is populated with the ordered item ID. If a substitute item was received instead, the user must enter the substitute item ID.
With automatic receiving, technicians enter usage information only in the service order component, not the order materials component, from which the system automatically derives and posts the appropriate receiving transactions.
If automatic receiving is not enabled, technicians manually record receipt of ordered material in the Receipts grid on the Order Materials page. The PeopleSoft CRM system uses the Get PO IUT EIP to retrieve expected receipt information for any purchase orders or interunit transfer orders that are created in your inventory and purchasing systems to fulfill the requested quantity on the item line.
This diagram illustrates how the integration between the PeopleSoft CRM system and your inventory and purchasing system supports retrieving expected receipt information:

Integration that supports retrieving expected receipt information
You can modify the expected receipt information to reflect the actual material shipment. When you click the Order and Receive Items button on the Order Materials page, the PeopleSoft CRM system stages the appropriate receipt transactions in your purchasing and inventory systems by using the PO Receipt EIP for purchase orders and the Interunit Receipt EIP for interunit transfers.
Note. When you record the receipt of ordered materials, you can choose the receiving technician from a list of all technicians assigned to the service order. On the PeopleSoft SCM side, the system calculates receipts against either the interunit transfers or purchase order for the good storage location of the technician who received the materials. If automatic receiving is enabled, then the used and not used material transactions are used to calculate the receipt quantity. This calculation is made against the good storage location of the selected technician instead of the lead technician’s good storage location.
Both interunit and purchasing receipt transactions are staged to your inventory system so that the quantity in the storage location that is associated with the lead technician's good truck stock can be increased by the receipt quantity. If your system integrates with PeopleSoft Inventory, the system increases the quantity in the corresponding storage location when the Putaway process is run for the receipt.
Important! When integrating with PeopleSoft Inventory, you must clear the Flag Items for Auto-Putaway check box to require a receipt transaction to be performed against all interunit receipts. When the Flag Items for Auto-Putaway check box is selected, the PeopleSoft Inventory system automatically sets the status of the interunit transfer to Received without requiring a receipt transaction. If the status of the receipt is set to Received, the PeopleSoft CRM system cannot retrieve the expected receipt information for the order on the Order Materials page.
This diagram illustrates how the integration between the PeopleSoft CRM system and your inventory system supports recording the receipt of material shipments that are ordered to complete work on a service order line:

Integration that supports recording the receipt of material shipments
See Also
Defining Business Units in PeopleSoft Integrated FieldService
Integrating with PeopleSoft Applications
Understanding Inventory Storage Locations for Technicians
Checking Item Balances and Availability
PeopleSoft 9.1 PeopleBook: Enterprise Components
PeopleSoft Purchasing 9.1 PeopleBook
PeopleSoft Inventory 9.1 PeopleBook

Pages Used to Order Materials|
Page Name |
Definition Name |
Navigation |
Usage |
|
FieldService, Order Materials, Order Materials |
Request materials that are required to perform a service order activity. Note. There is a second Order Materials component with the same navigation and object name. This component is security-based in that it only retrieves service orders that are assigned to the user who signed into the system. It is similar to My Service Order. This page is the same as the regular Order Materials page, except it returns different search results. |
||
|
Click the Ship To Location link on the Order Materials page. |
View and modify the address where the material that is ordered on the Order Materials page will be shipped. |

Performing Material Order Transactions
Access the Order Materials page (FieldService, Order Materials, Order Materials).
If the service is defined with service activities, the system populates the material orders record with the material that is defined for the service activities. If no activities are defined for the service, the system populates the manage material record with the material that is defined for the service. Each item defined for the service or service activity becomes a material line on the material orders record. Click the Add Needed Item button at the bottom of the page to insert additional material line rows.
Note. Unless overridden by the requester, materials are shipped to the technician specified on the material line on the service order.
This information appears for each item:
|
Item |
Displays the item required to perform the service activity. The system displays the description of the selected item next to this field. Items are established in your system tables by using the Item Definition page or the Item Master EIP. |
|
Service Order |
Displays the service order number. |
|
Activity |
Displays a description of the activity. |
|
Quantity Needed |
Displays the amount of the item, in the item's standard unit of measure, that is required to perform the service or service activity as defined in the Service component. |
|
Displays the amount of the item that is in the technician's truck. This field is populated with the results of the Item Balance by Group Member EIP. |
|
|
Click this link to access a transfer page with the these links:
|
|
|
Displays the amount of the item that was ordered. |
|
|
UOM (unit of measure) |
Displays the standard unit of measure for the item quantity. |
Item Details
|
Enter the ID of the person or entity associated with the requisition request. The system populates this value with the default requester ID defined on the User Preferences - Overall Preferences page. If you have implemented PeopleSoft Purchasing, you can use the requester ID and the Requisition Workbench to check the status of all the requisitions that are entered by a specific person. Important! If your system integrates with PeopleSoft Purchasing, the requester ID must be a valid user ID and requisition requester in PeopleSoft Purchasing. Requesters are established under Structure Procurement Options, Requester Setup in PeopleSoft Supply Chain Management. |
|
|
Ordered By |
Select the name of the person who is ordering the item. |
|
Lead Technician |
Displays the name of the lead technician for the service order activity. |
|
Ship To Location |
Click this link to access the Material - Ship to Address page, where you can view and modify the address where the ordered material will be shipped. By default, the PeopleSoft CRM system populates the ship to location with the address that is associated with the lead technician's location code, as selected on the Job Detail page of the Worker component. Locations are defined under Set Up CRM, Common Definitions, Location, Location. Note. After you click the Order and Receive Items button, you cannot modify the ship to address in your PeopleSoft CRM system. After the Purchase Order Requisition EIP has been published, you can change the ship to address only in your purchasing or inventory systems. |
|
If the implementation includes PeopleSoft Purchasing, you can click this link to check the requisition status by requester or requisition. |
Enter receiving information when automatic receiving is not selected at the business unit level. When automatic receiving is selected, the system hides this grid. Users can enter an amount in the Quantity Received field. To enter a substitute item, serial ID, and lot ID, select the Item tab.
After entering receipt data, click the Order and Receive Items button at the bottom of the page to save the information. The system then runs the PO Receipt and Interunit Receipt EIPs.
|
Order and Receive Items |
Click to save the page and create a requisition for the order quantity in PeopleSoft Purchasing or your third-party system. Note. The label on the Order and Receive button changes to Order when automatic receiving is enabled. |
|
Add Needed Items |
Click to add a new item to a service order. The system displays a new grid that you can use to add a new item to the order. |
See Also
Understanding Material Management Transactions
Checking Item Balances and Availability
Service Order Toolbar Functions
PeopleTools 8.52: PeopleTools Portal Technologies PeopleBook

Modifying Ship To Addresses
Access the Material - Ship to Address page (click the Ship To Location link on the Order Materials page).
You can modify the ship to address information for each material line on the Order Materials page until the quantity is ordered for the line. After you enter an order quantity on the material line and click the Order and Receive Items button on the Order Materials page, the ship to address information can be viewed only, not updated.
Setting Up, Viewing, and Recording Material
Usage from the Service OrderTo define failure codes types, use the Failure Code (RF_FAILURE_CD) component. To load data into the tables for this component, you can also use the RF_FAILURE_CD_SCI component interface.
This section provides an overview on material usage and discusses how to:
Define failure codes.
View required materials.
Track time, materials, and expenses associated with a service order.
See Also
Integrating with PeopleSoft Applications
Defining Business Units in PeopleSoft Integrated FieldService
Understanding Inventory Storage Locations for Technicians
Setting Up and Managing Agreements and Warranties
PeopleSoft 9.1 PeopleBook: Enterprise Components
PeopleSoft Inventory 9.1 PeopleBook

Understanding Material Usage and RemovalThis section discusses:
Material usage.
Automatic receiving.
Material removed from customer sites.
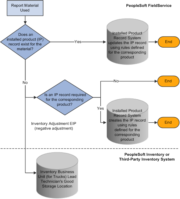
Technicians record the quantity of material used to perform the work for a service order activity on the Time Material Expense page for the service order. When an item ID and quantity is entered and saved, the PeopleSoft CRM system determines whether a corresponding installed product exists for the item.
Depending on the rules governing creation and updates for installed products, an installed product may exist if an order for the material was placed using PeopleSoft Order Capture, Order Capture Self Service or if an automatic shipping notification (ASN) message for the item was sent to the PeopleSoft CRM system.
If an installed product exists, the system updates the status of the record by using the rules that are established on the Installed Product page in the Product Definition component.
The system publishes the Inventory Adjustment EIP to stage negative adjustment transactions in your inventory system. Your inventory system processes the staged adjustment transactions to decrease the quantity in the storage location that is associated with the selected technician's good truck stock by the usage quantity.
If your system integrates with PeopleSoft Inventory, the system decreases the quantity in the technician's good truck stock storage location when the Inventory Adjustment process is run for the staged transaction. If required, the system also creates a new installed product for the item by using rules that are defined for the corresponding product on the Installed Product page in the Product Definition component.
Note. When you are recording material usage, you may choose a technician from those assigned to any service order activity. The system records the user ID of the person who entered the usage transaction. If the system cannot determine the user ID of the technician who entered the transaction, it uses the ID of the lead technician. On the PeopleSoft SCM side, the inventory adjustment (decrease) is made against the good storage location of the technician who used the materials.
This diagram illustrates the material usage transaction process:

Material usage transaction
Note. Because the order of positive and negative adjustment transactions to inventory storage locations cannot be predicted, set up your inventory system to allow transactions to drive inventory quantity balances to be negative.
In field service business units that enable automatic receiving, technicians use the Time Material Expense page for the service order to record the portion of the material shipment that was not required to complete the work on the service order activity. The system automatically runs the expected receipts to prepopulate the Material grid on the page.
The system adds the used and unused quantity to derive the receipt quantity and increases the selected technician's good storage location in PeopleSoft Inventory or your third-party inventory system.
If automatic receiving is enabled, technicians enter usage information for a material shipment in the Material grid on the Time Material Expense page of the Service Order.
When you save the Service Order, the PeopleSoft CRM system stages the appropriate receipt transactions in your purchasing or inventory systems by using the PO Receipt EIP for purchase orders and the Interunit Receipt EIP for interunit transfers. The system derives the receipt quantity by adding the used and not used quantities.
Material Removed from Customer Sites
Technicians record material that they remove from a customer's site by selecting Removed from the Action field on the Usage Details tab on the Time Material Expense page for the service order.
Note. When you record material removed from a customer site, you may choose the technician from those assigned to the service order activity. The system records the user ID of the person who entered the removal transaction. If the system cannot determine the user ID of the technician who entered the transaction, it uses the ID of the lead technician. On the PeopleSoft SCM side, the inventory adjustment (increase) is made against the defective storage location of the technician who removed the materials.
When an item quantity is entered in the Usage Details grid and the page is saved, the PeopleSoft CRM system publishes the Inventory Adjustment EIP to stage positive adjustment transactions in your inventory system. Your inventory system processes the staged adjustment transactions to increase the quantity in the storage location that is associated with the lead technician's defective truck stock by the removal quantity.
If your system integrates with PeopleSoft Inventory, the system increases the quantity in the selected technician's defective truck stock storage location when the Inventory Adjustment process is run for the staged transaction.
If the item that is associated with the product on the service order header and the serial number on the service order header are the same as the item and serial number on the Usage Details grid, saving the item quantity also triggers PeopleSoft CRM to check the installed products for the customer on the service order activity.
The system sets the installed product for the removed item to Uninstalled. Before saving, if an item that is associated with an installable product is also listed on the Usage Details grid, the system inserts a new installed product for the replacement item and serial number with a status of Installed.
Note. To set up statuses, use the Installed Product page of the Product component.
While you can use the same default values across all products by applying the default values at the product level with a click of a button, you can also overwrite the default values for specific products.
If the system replaces the installed product, it also determines whether any of the customer's agreement lines reference the removed item as a product under service. If the removed item is referenced as a product under service, the system removes the obsolete line from the record for the product under service and inserts a new line representing the replacement item. If preventive maintenance is available to the installed product of the removed item, it is transferred and made available to the replacement installed product.
If the removed item is defined as a consumable item on the Item Definition page, no adjustment transaction is triggered. It is expected that the consumable item is thrown away rather than returned to the truck. However, you should record removal of consumable items using the Usage Details tab on the Time Material Expense page so that the system can make appropriate changes to the customer's installed product and the products under service on the associated agreement line.
This diagram illustrates how the integration between the PeopleSoft CRM system and your inventory and purchasing system supports recording the removal of material from a customer site:

Integration that supports recording the removal of material from a customer site
Your business processes dictate how removed material in a technician's defective storage location should be handled. Typically, this stock is transferred to a distribution center's inspection storage location by using the inventory system. At the distribution center's inspection location, a decision is made to scrap, recycle, repair, or restock the item in available inventory stores.
See Also
Integrating with PeopleSoft Applications
Defining Business Units in PeopleSoft Integrated FieldService
Understanding Inventory Storage Locations for Technicians
PeopleSoft 9.1 PeopleBook: Enterprise Components
PeopleSoft Inventory 9.1 PeopleBook

Pages Used to Set Up, View, and Record Material
Usage and Removal on Service Orders|
Page Name |
Definition Name |
Navigation |
Usage |
|
Set Up CRM, Product Related, FieldService, Failure Codes, Failure Codes |
Define failure codes to be used for removed materials. |
||
|
FieldService, Add Service Order, Required Material |
Lists all items and their quantities needed for the service. You can also view item availability and balances. |
||
|
FieldService, Add Service Order, Time Material Expense. |
Record time, material, and expense information. Note. You cannot log time, material, and expense entries against a service order until the service order has been saved. |

Defining Failure Codes
Access the Failure Codes page (Set Up CRM, Product Related, FieldService, Failure Codes, Failure Codes).
|
Failure Code |
Enter a failure code that can be used when specifying removed items on the Time Material Expense page. Failure codes identify what went wrong with parts that caused them to be removed from customers' sites. You can enter up to 10 alphanumeric characters. |
|
Add Failure Code |
Click to add a new failure code. |

Viewing Required Materials
Access the Required Material page (FieldService, Add Service Order, Required Material).
Use this page to view the required materials for the service order.
See Also

Tracking Time, Material, and Expenses Associated
with a Service Order
Access the Time Material Expense page (FieldService, Add Service Order, Time Material Expense).
Use this page to record time, material, and expense information.
See Also
Tracking Time, Material, and Expenses Associated with a Service Order