Overview
The HTTP Application Programming Interface (API) enables users to execute insert, update and delete operations, using a RESTful webservice (HTTP API) that is available for all Oracle Health Insurance applications.
Although there is no restriction on its intended use, typical use cases for this API are custom built user interfaces, such as a claim entry page that resembles a paper claim form, or sharing information with a contingent system, such as a front-office application.
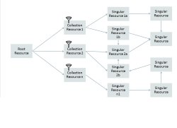
The diagram below gives an overview of HTTP API:

The important characteristics of HTTP API:
-
There is a single root resource for HTTP API, reachable from the overall root resource (see Concepts, section "Discoverability").
-
From the HTTP API root resource, all other resources are accessible by following embedded links.
-
The HTTP API root resource links to collection resources, which support filtering, denoted by the filter symbol on top.
-
Collection resources link to singular resources.
-
Singular resources link to each other in a network-fashion.
The next sections explain those concepts in more detail.