Go to main content

Oracle® ZFS Storage Appliance 配線ガイド

印刷ビューの終了

更新: 2018 年 11 月
 
 

ZS5-4 ラック搭載システムのパフォーマンス構成のための拡張キャビネット構成

ZS5-4 ラック搭載システムのパフォーマンス構成では、最大 30 台のディスクシェルフを追加して拡張できる複数のキャビネットがサポートされています。各拡張キャビネットは最大 10 台の DE3-24C ディスクシェルフを搭載でき、「ハーフラック」オプションも提供されています。


注 -  すべての基本キャビネット構成が拡張キャビネットをサポートするわけではありません。

拡張キャビネットの設置は、キャビネットのいちばん下のチェーンに最初のディスクシェルフペアを設置し、上半分の 2 番目のチェーンに 2 番目のペアを設置するというチェーンのバランスを取った設置方法に従います。チェーンのバランスを取った設置方法により交互に取り付けることで、SSD が分散され、負荷を優先させた方法に従うことになります。

サポートされる拡張キャビネットの数は、ZS5-4 ラック搭載システムの基本キャビネットで残っているチェーンの数によって決まります。ZS5-4 ラック搭載システムの拡張キャビネットには、完全な拡張キャビネットをサポートするための 2 つのチェーンがそれぞれ必要です。また、拡張キャビネットごとに合計 4 つの SAS-3 HBA ポート (チェーンごとに 2 つの HBA ポート) が必要です。

次の図は、ZS5-4 ラック搭載システムの拡張キャビネット構成の配線を示しています。各図の凡例は次のとおりです。

  • 白丸は上部 IOM (IOM 1) へのケーブル接続を示しています。

  • 黒丸は下部 IOM (IOM 0) へのケーブル接続を示しています。


注 -  ZS5-4 ラック搭載システムのパフォーマンス構成のための基本キャビネット構成で説明しているように、基本キャビネットでは、DE3-24P (HDD) ディスクシェルフのみ、または DE3-24P オールフラッシュディスクシェルフのみを使用することも、ディスクシェルフ DE3-24C と DE3-24P を混在させることもできます。

図 702  ZS5-4 ラック搭載システムのパフォーマンス構成: 2 台の DE3-24C ディスクシェルフを持つ 1 台の拡張キャビネット

image:この画像は、1 つの拡張キャビネット (2 台の DE3-24C ディスクシェルフ) を備えた ZS5-4 オールフラッシュラック搭載システムを示しています。

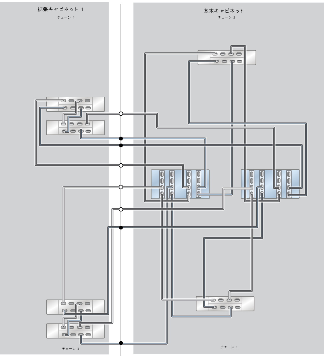
図 703  ZS5-4 ラック搭載システムのパフォーマンス構成: 4 台の DE3-24C ディスクシェルフを持つ 1 台の拡張キャビネット

image:この画像は、1 つの拡張キャビネット (4 台の DE3-24C ディスクシェルフ) を備えた ZS5-4 オールフラッシュラック搭載システムを示しています。

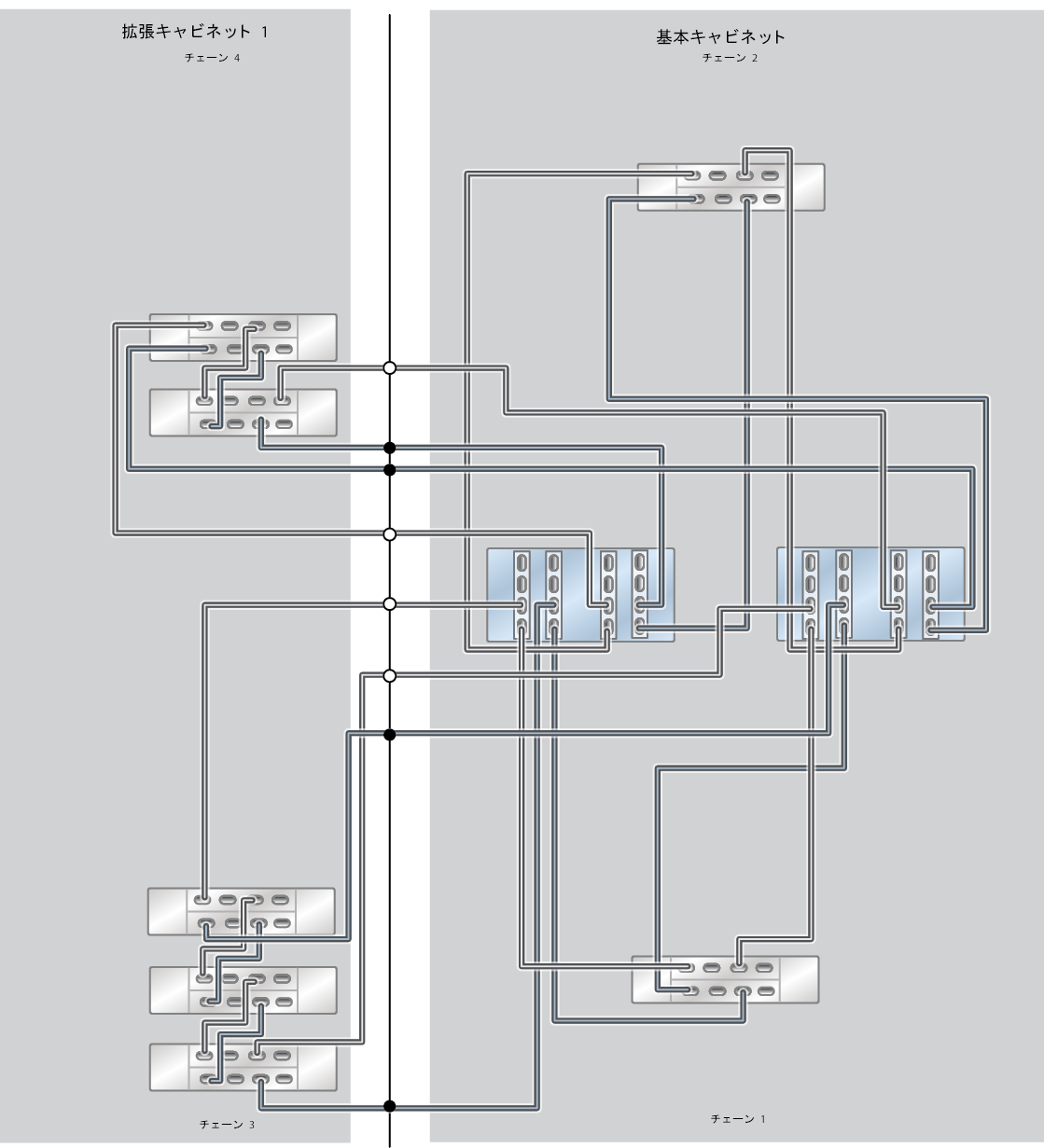
図 704  ZS5-4 ラック搭載システムのパフォーマンス構成: 5 台の DE3-24C ディスクシェルフを持つ 1 台の拡張キャビネット (ハーフラック)

image:この画像は、1 つの拡張キャビネット (5 台の DE3-24C ディスクシェルフ) を備えた ZS5-4 オールフラッシュラック搭載システムを示しています。

図 705  ZS5-4 ラック搭載システムのパフォーマンス構成: 6 台の DE3-24C ディスクシェルフを持つ 1 台の拡張キャビネット

image:この画像は、1 つの拡張キャビネット (6 台の DE3-24C ディスクシェルフ) を備えた ZS5-4 オールフラッシュラック搭載システムを示しています。

図 706  ZS5-4 ラック搭載システムのパフォーマンス構成: 8 台の DE3-24C ディスクシェルフを持つ 1 台の拡張キャビネット

image:この画像は、1 つの拡張キャビネット (8 台の DE3-24C ディスクシェルフ) を備えた ZS5-4 オールフラッシュラック搭載システムを示しています。

図 707  ZS5-4 ラック搭載システムのパフォーマンス構成: 10 台の DE3-24C ディスクシェルフを持つ 1 台の拡張キャビネット

image:この画像は、1 つの拡張キャビネット (10 台の DE3-24C ディスクシェルフ) を備えた ZS5-4 オールフラッシュラック搭載システムを示しています。

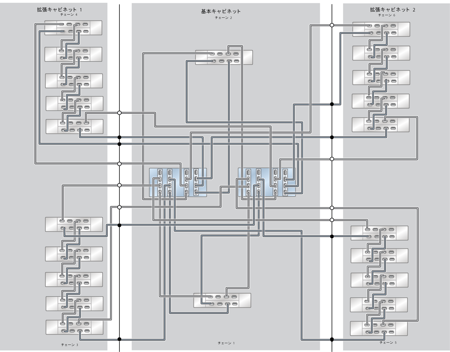
図 708  ZS5-4 ラック搭載システムのパフォーマンス構成: 20 台の DE3-24C ディスクシェルフを持つ 2 台の拡張キャビネット

image:この画像は、2 つの拡張キャビネット (20 台の DE3-24C ディスクシェルフ) を備えた ZS5-4 オールフラッシュラック搭載システムを示しています。

図 709  ZS5-4 ラック搭載システムのパフォーマンス構成: 30 台の DE3-24C ディスクシェルフを持つ 3 台の拡張キャビネット

image:この画像は、3 つの拡張キャビネット (30 台の DE3-24C ディスクシェルフ) を備えた ZS5-4 オールフラッシュラック搭載システムを示しています。